制造业信息化包括哪些具体内容?装备了信息化功能以后,对制造业的能力究竟有多大提高?
在制造业信息化的进程中,我们发现很多企业都存在着诸多问题:信息孤岛、数据不规范、系统无法集成、安全问题等等。这些问题严重影响了企业的生产效率和品质,制约了企业的发展。
为了解决这些问题,我们花费了大量的时间和精力,调研了市面上的各种信息化产品,并与多家制造业企业深入沟通交流,最终编写出了《2023制造行业零代码信息化白皮书》这份资料,希望能够为广大制造业企业提供实用、可行的解决方案,内容主要包括:
- 制造业信息化的发展现状?
- 国内制造业信息化的难题?
- 如何推动制造业信息化?
直接点击免费下载:100+制造业信息化知识分享!

第一部分 制造业信息化的发展现状
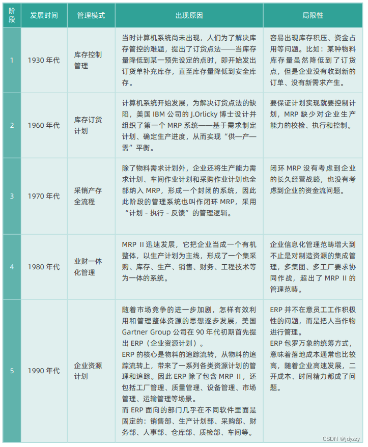
现在一提到制造业信息化,大家不免会想到一个名词——ERP。然而ERP的出现,也经过了几十年的发展历程。用一张图表来梳理一下:

回顾 ERP 的发展历史,我们不难发现,ERP 业务包含范围越来越广,但是让信息化适应业务、辅佐业务,是根植在ERP 的诞生基因里面的。

ERP系统最初的设计是为了解决企业内部各个业务部门之间的信息孤岛问题。但是,随着市场的变化和业务的扩展,ERP系统不仅需要满足企业内部各个业务部门的需求,还要满足与供应商、客户等外部企业之间的协同。
总体来看,面对全球制造信息化的趋势,国内制造信息化主要呈现如下发展特点:
1.信息化按规模、分阶段进行
由于管理和信息化工具互相磨合的时间长、成本高,国内普遍形成了分阶段发展信息化的模式。

在代码开发昂贵、运维人才紧缺的前提下,分阶段发展信息化确实更节约成本,可以减少信息化系统迭代带来的再开发
费用,以及系统更换带来的既有投资损失。
但分阶段发展信息化也有明显的弊端——
信息化和实际业务管理总是处在磨合过程中,或者说信息化系统在很长一段时间内无法适应企业当下的管理模式。
由于无法支撑“看得远”带来的代码成本,中小型企业的管理者只能选择考虑眼前的问题,难以更长远地规划企业的信息系统建设。
2.企业信息化投入比例加大
据统计,制造业企业于2000 年和 2001年在信息化上的投入约占企业总投入的 10%,而 2019 年提高到了 27%。
计世资讯《2019 年中国制造行业信息化建设与 IT 应用趋势研究报告》显示,有约 34% 的制造企业已经引入系统, 在没有引入的企业中有 46.5% 的制造企业对于软件很看重。
3.不同地域、产业信息化建设差距较大
- 不同地区间信息化建设差距较大:
江苏、浙江、广东、天津、上海和山东智能制造水平属于第一梯队,全国总体呈现“东南沿海高、西部内陆低”的态势。
- 不同产业、不同规模的制造企业信息化建设状况差距也很大:
石化、电力、电气等技术密集型产业信息化布局较早,起点较高,信息化建设较好;
以文教工美、家具制造为代表的“轻型”制造门类,在个性化定制、服务型制造、平台化运营等方面勇于探索和实践,其智能制造水平相对较高 ;
而冶金、采掘类产业相对落后,企业发展参差不齐,信息化建设水平较低。

未来,国内制造信息化的发展趋势如何呢?可归结为以下几个方面——
1.精益化、信息化、自动化三化融合推进智能工厂
智能制造是落实我国制造强国战略的重要举措,加快推进智能制造,是加速我国工业化和信息化深度融合、推动制造业供给侧结构性改革的重要着力点,对重塑我国制造业竞争新优势具有重要意义。
——摘自《中国制造2025》
智能制造是国家战略、行业转型的大趋势,落实到具体每一家制造企业,核心就是将传统工厂改造为智能工厂。
建设智能工厂必须同时考虑精益化、信息化和自动化。三化缺一不可,且互相支持、分工明确。
2.精益化与信息化通过BI上下对齐
精益化战略层主要负责规划企业的长期改善路径、管理风格、企业文化。
精益化 BI 层则负责将执行结果进行数据收集、汇总、分析,最终呈现为一张张结果仪表盘,让管理层能第一时间拿到精益化战略推行的成效,然后可以根据实际情况提出改善措施、调整规划细节。

3.管理层面:将信息化与企业管理改革相结合
以往企业重视硬件而忽视了软件的运用,并且只单纯关注产品的功能,仅仅追求技术上的信息化。
在未来,企业会根据自身需求确定软件,不仅关注产品功能,也关心企业级的信息化解决方案,推动技术和管理信息化共同发展,将信息化与企业管理改革相结合。
第二部分 国内制造业信息化的难题
制造信息化的概念看上去如此美妙,但是在国内企业落地的时候,却出现了很多问题……
目前,许多企业还处于“看菜下饭式”为主的信息化转型策略,也就是说,企业在什么信息化阶段就考虑什么信息化问题,能收集到什么数据就分析什么情报。 这种“看菜下饭式”的信息化转型,直接表现出如下四个难点:

1.领导管理意图不明确
在以往和客户交流的过程中,我们发现许多领导其实并不明确自己的管理意图,他们 往往只知道要信息化转型,但并不清楚究竟想要实现哪一层级的管理,也就不能获知信息化应该开展到什么样的高度。
这给实施落地应用带来了很大的难度。常常实施到一半,系统框架都已经确定了,客户又提出来新的管理看板需求。 新的数据在原先的架构里并未被考虑,导致信息系统架构被迫反复重新设计。
——简道云项目实施工程师
领导管理意图由浅入深可分为:采销产协同、物料流转管理,成本追踪(物料费用、工人薪资、能源、水电房租、费用报销)、效率管理 ( 人机料、人员利用率、机器 OEE、物料良品率 ) 和总账报表( 记账凭证、银行流水 ; 资产负债表、利润表、现金流量表等 )。
公司高层在实施信息化前,必须首先明确自己的管理意图,以便于信息化能够“快、狠、准”地落地并且真正服务于企业管理需求。
2.原生ERP管理革新难
多数企业早就有了自己的ERP系统,但由于早期顶层战略部署不足,原有 ERP 功能已无法满足企业日益增长的业务需求,而且操作也相对复杂,不利于业务管理革新。
企业面临原有ERP进退两难之境——对企业来说,原有ERP的核心功能是无法舍弃的,一旦调整又牵连甚广,二次开发周期长、费用高、麻烦也多。

3.信息化框架落地难
很多制造企业没有IT部门,或IT部门对业务结构、部门分工理解不够深入,往往是业务部门说需要什么就给什么, 无法基于全局给出完整的信息化框架。
与此同时,IT部门本身代码开发任务重,边缘需求多、变化快,在大量需求堆积的情况下,边缘业务难以完全顾及,容易造成“顾首不顾尾“的情况。

而各部门往往只考虑自己需要的数据而不考虑全局的数据,只考虑自己上报数据的困难而不考虑其他部门上报数据的困难,导致数据孤岛或落地障碍。
4.信息化价值定位模糊
信息化和自动化是数字化的一对双生子,但在刚实施起来的时候,效果却是有很大的差异一一自动化是立马见效 ; 而信息化为了要实现数据的准确性,在初始阶段反而会增加成本。
这主要是因为一线员工的人员素质低,数据填报不准确,人工录入缺漏、延迟、不按手册操作现象多,而且之前没进行信息化建设的工厂在某些环节的管理上也必然是粗放式、凭经验随意管理的。
那么为了将原先没有收集到的准确数据收集上来,企业往往需要增加人手或改革业务制度。
于是,很多企业领导层本身对信息化就有着根深蒂固的偏见,认为信息化也该是立竿见影的降本增效,没有意识到信息化最根本的目标是辅助一线业务数据收集准确,从而推动计划制定与落地,因此他们往往在信息化早期觉得用人多、成本高就叫停了。

以上诸多难题让很多企业都产生了挫败感,那么企业真的要信息化吗?对比美好的信息化前景和高昂的落地成本,国内制造企业又该何去何从?......
第三部分 如何推动制造业信息化?
其实,制造业信息化的目标制定不难,我们可以从三个方面入手:

1.协作层面:流程规范
规范的流程对于企业的重要性不言而喻,这里的流程规范主要包括:
- 上下级协作层面,提升车间一线工人在生产工序上的协作;
- 跨部门协作层面,采购、销售、生产、财务等各部门围绕订单或计划高效协作;
- 跨企业协作层面,让供应商高效地参与到协作中来。
2.透明层面:节约文员
信息化要帮助大家打开车间的黑匣子,要将各个阶段的信息透明出来。
以往在excel模式中,我们要雇佣大量的文员,并在每个月份、季度结束的时候按需统计。假如说部署了信息化,就一定要能够在文员方面节约岗位。如果上了信息化文员反而增加了,实际上获取信息的成本是不降反升了,这个信息化一定是有问题的。
在透明工厂建设这个层面上,我们基本上可以把工作分成三个层面去处理:
- 车间层面,车间能不能把每天每个工厂、每条产线、每台机器上的产品产量搞清楚?
- 仓库层面,能不能把原材料、半成品、成品的实时库存,包括在途量、现存量、可用量都统计出来,透明给其他部门?
- 产销平衡层面,能否按照不同企业、不同类型的生产销售模式,追踪生产进度情况?
3.精益层面:精益改善
我们去一线工厂拜访时,发现一些规章制度的执行还在用纸张做申请,比如贴在车间里的 5S 巡检单、机器检修单等。
纸张申请弊端很多,不仅填起来费时间,而且难以保存,更别说事后还要翻出来做一些统计工作。
企业里面一些很好的精益改善的点子,往往就是这样停留在“纸张上”。通过信息化管理改善这种管理模式,也是信息化的目标之一。
明确了信息化的作用和目标后,我们还应该意识到,信息化对于不同企业来说,都存在很大的差异,总结下来主要分以下四点:

基于以上对信息化的期待,再加上企业的差异性,很多企业都会选择通过自主开发实现信息化。
然而自主开发成本高、时间久、迭代难,其高昂的成本并非许多企业尤其是中小企业可以承担的,那么有没有一种方法,可以不用代码开发,也能定制化地满足企业个性化管理需要呢?
当然有!
零代码是一种无需代码的开发方式,能够帮助企业绕开信息化落地阻碍。
我们以简道云零代码平台为例,用四个字总结使用零代码搭建信息化系统的价值——“多快好省”。
1.多:覆盖场景多
简道云在制造业覆盖的场景非常多,比如销售管理、采购供应链、仓库管理、生产报工、质量管理、精益改善等全链路场景均可搭建。
例如,百得科技利用简道云,实现了设备、智能硬件的互联互通,多系统多设备体系的集成。通过对前期的需求、供应商、采购、交货对账付款的数据收集和流程监控,加强设备使用过程中自动采集设备运行、维保、人员、产出和质量等多维度的完整数据。
2.快:上线时间短
简道云操作相对简单,系统搭建时间能按天计算。简道云还提供了大量现成模板,即便业务调整,半天时间改改应用就能重新上线,再不济推倒重新搭建也不过才2周左右。

3.好:符合业务需求
利用简道云平台,拖拉拽即可生成应用,业务人员也能自己搭建系统,所以可以让系统适应业务而不是让业务适应系统,搭建出来的系统使用顺畅、收集上来的数据准确。

4.省:省时省力
对于制造业来说,用简道云搭建系统的“省”体现在以下四个方面:
- 省沟通:不用费心费力跟外部开发者沟通需求,自己动手做一点试一点;
- 省时间:上一个车间报工、上一个仓库管理,熟练的话最快 2 周就能上线;
- 省技术:不用特地去招懂 IT 技术的人才;
- 低风险:简道云是按使用人数收费的,上来搭应用可以先免费试用自己搭搭看。
中国石油化工股份有限公司茂名分公司自引入简道云零代码开发平台以来,公司各单位基于简道云自主开发建设平台30多个,搭建表单、报表 1000 多项,按传统开发模式估算,节省信息化建设投资约 700 多万元,应用开发效率提升 80% 以上,部分当日提出的需求即可当日开发上线,助力茂名石化打通数字化“最后一公里”。
那么依托于零代码平台,制造企业信息化整体落地思路是怎样的?
在设计信息化落地思路前,我们来看一下制造业企业内部常见的组织架构:

- 年产值达到 8000 万,一般就会有完整的销售部门、财务部门、产品部门、生产部门、后勤部门
- 年产值达到 2 亿时,一般计划经理、采购部门就要从生产部门里面分离出来,独立作业
- 年产值达到 5 亿时,人事部门、行政部门就要开始重点部署;生产部门中的仓库管理、生产调度管理开始重点部署
- 年产值达到 10 亿时,卓越运营中的精益部门、安全部门、质量部门就要从生产部门中独立出来,独立作业
- 年产值达到 20 亿时,会有成体系的 IT 部门,有 CIO 概念,统管硬件、软件、网络运维
- 年产值达到 50 亿时,制造业企业会发展到集团层面,集团旗下各工厂会自有一套组织架构(5-10 亿)
常见的企业信息化发展路径,常常会根据上述的规模情况经过如下5个过程:
对于不同规模的企业而言,信息化建设蓝图也有所差异。
- 年产值2亿以下的企业建设蓝图

对于小微型制造企业来说,最重要的是打开销售、物料、车间生产的黑匣子,把整个业务串联起来。但是市面上已有的 ERP 系统贵而且复杂,再加上移动端不友好、需要专业IT运维,这类企业很难把市面上现成的标准 ERP 落地下来。
我们建议此类企业先参考简道云的轻量化ERP系统,轻量化ERP中涵盖了从销到产的全过程业务,功能基本可以满足此类制造企业的需要。
更重要的是,绝大多数小微型制造业的CEO都可以参考这个系统自行梳理自己企业内的完整业务流程,甚至自行搭建业务系统,并且根据实际情况进行调整。在不断磨合、搭建、推行落地的过程中,简道云可以陪这些小微企业共成长,真正实现小微企业信息化的“从0到1”。
- 年产值2亿—5亿的企业建设蓝图

年产值2亿~5亿的制造业企业常常因财务需求上了ERP系统,但业务与ERP之间存在磨合期,导致数据不全、出错等问题。此外,许多模块仍以Excel或纸质单据形式运转,需要大量文员把数据搬到ERP上,反而增加开支。
企业可以使用简道云来弥补ERP系统的不足,并通过建设条码工厂实现一线员工数据上报。
简道云官方提供了许多成熟的条码流程模板,包括生产报工与追踪、车间仓库管理、设备管理点巡检等,用户可以按照企业最合适的模式搭建相关应用,弥补 ERP 所不能满足的场景需求。
随着成熟场景的落地,企业还可以探索更多精益生产的场景,自行把所有现场管理相关的场景全部线上化,做到车间数字化、条码化转型。
此外,对于企业内的ERP、CRM、SRM、客诉售后等管理场景,企业已经有系统的,可以跟简道云打通;还没信息化的可以直接在简道云上搭建起来。让简道云变成企业信息化查漏补缺的“万金油”,推动各个部门的数字化转型。
- 年产值5亿—10亿的企业建设蓝图

当企业主线业务稳定或集团旗下子工厂已有完善的ERP系统时,当务之急需要推进OA和MES系统。
OA适合业务部门自建,可通过零代码产品如简道云的全民开发培训服务,将OA搭建能力下放给业务部门,提高其需求分析和应用搭建能力。
在MES板块中,需要将ERP数据对接到生产执行系统,再导回ERP中;执行层需要部署生产报工、WMS、TPM和QMS四个板块,通过简道云的自定义条码打印和扫码等功能来调动员工参与协作。
企业可在工控层建设设备互联平台、移动条码打印平台、人脸考勤平台。
- 集团企业的信息化方向

对于大型集团制造业企业,核心业务系统基本完备了,更多的问题是来自于各下属事业部、子公司内部的边缘信息化系统,这类系统非常适合采用全民开发的模式进行攻克。
一方面,可以在全民开发过程中把大量边缘业务系统全部攻克;另一方面,可以在业务部门里面培养大量懂得搭建应用、有基本的数字能力的ITBP人员,提升企业整体数字能力。
这样一来,ITBP 就能在客观上解决企业无穷无尽多样的边缘业务需求和有限的 IT 能力之间的矛盾。IT从执行者转变为教练,从亲力亲为,转变为定期组织培训、分享,实现了四两拨千斤的效果。
看了以上的建设蓝图,我们可能对于具体落地的管理场景还不太熟悉。这里,我们可以根据企业业务类型对管理场景进行分类:

对于综管型业务,不同企业之间的差距很小,这也不是简道云制造业解决方案介绍的重点,部门内部管理我们也可以融入到具体的业务场景里面,因此我们还是把关注点放在收入型业务和改善型业务这里,就形成了这样一张相对精简的制造业场景地图:

当然,所有的这些模块,都可以在简道云上面找到相关的场景模板,点此即可获取:超全制造业信息化场景模板!
那么对于制造业而言,简道云有哪些特色、实用的功能?
1.全面扫码填报
- 员工扫码上报数据,系统实时汇报数据;
- 系统通过仪表盘直观地展示生产数据,还配有异常预警等;
- 管理者可通过电脑、手机随时随地查看并进行有效监管。
2.实时库存
无论是涉及到进销存还是仓库管理,我们都可以使用简道云的聚合表功能,将出入库单据实时进行汇总、计算当前的实时库存量。
还可以自由设置虚拟库存与提交校验,不允许入库量超过待入库量,出库量超过允许出库的数量,实现数据防呆,提高录入效率。

3.全平台深度集成
简道云可以提供全平台的深度集成,包括微信、钉钉、企业微信、飞书等,减轻一线员工使用负担。
4.跨平台协作
简道云推出了企业互联功能,允许外部企业也加入到企业的协作流程中来,这样就可以实现比较完善的供应商管理。
即便主体企业使用企业微信、外部企业使用钉钉,也可以轻松实现在简道云上跨平台互联。

以上就是关于制造业信息化的部分总结,希望对大家有所帮助。此内容已收录在《2023制造行业零代码信息化白皮书》中,手册里还包含各大制造企业的信息化实践案例,可作为参考。


1687

被折叠的 条评论
为什么被折叠?



