“项目管理不仅仅是一个名词、一种理论,还应该是一种思维和生活方式……!”——项目管理专家白思俊教授
自熟生巧
《近思录》有曰:“学必精义入神,始可语变。学未至而好语变,妄作偾事,终必有患。贤守经,圣达权,权非体道者不能用,故变不可轻议。理未明,义未精,而骤然语变,操术不正,权谋谲诈,所以终必患也。”
一个人的成熟不是会说大道理,而是开始去理解身边的小事情。晓天地之道,明人世之理。“天道亏盈益谦,地道变盈流谦,鬼神害盈福谦,人道恶盈好谦。”人成熟的标志是永远不自满,所以还有能进取的空间。
人之所谓成熟,可以指一个人对这个世界的本质有了自己的认知,能够通透地看待这个变化的世界,知世故而不世故,处事圆润而不圆滑,质朴又不单纯。
诗人郎费罗曾说:“当你的希望一个个落空,你也要坚定,要沉着!”
项目管理涉及的成熟度理论
按系统工程的观点,项目的成功取决于人、技术和过程三方面,对应的能力成熟度可定义为项目管理成熟度、技术成熟度和制造成熟度。
项目目标的达成或提高项目的价值离不开顺利实现交付物,而交付物的实现过程会涉及技术成熟度、制造成熟度等概念,面向装备研制或产品研发的项目后面可能还会有产品成熟度的问题。比如并行协同开发某产品过程中若干个控制阶段的成熟度发展过程如图所示。

项目管理成熟度模型的基本构成
在经济全球化的环境中,各种组织都面临着全方位的竞争。一方面是外部赛场,我们将不得不和自己不甚了解的组织或者是在自己不很熟悉的领域去参与竞争,为此组织必须了解竞争对手的优势和劣势,熟悉外部环境的竞争标尺。另一方面是内部训练,组织需要了解自己的能力,给自己合理定位,因此也需要有一个测定和改进能力的标尺。组织要想在市场中保持持续的竞争力、赢得优势,没有内部和外部的基准,用于比较和持续的改进自己的能力,是根本不可能的。
项目管理成熟度模型是一种项目管理评价方法,用以衡量组织按照预定目标和现有的条件成功地、可靠地实施项目的能力。项目管理成熟度模型包括三个基本组成部分。

项目管理成熟度模型的目标是提供一种开发企业项目管理能力的基本方法,并使企业的项目与企业战略紧密联系起来。提高项目管理成熟度,有利于提高项目绩效,即随着项目管理成熟度的提高,项目成本和进度绩效都会得到改善,并提高项目管理的投资收益率。
构建项目管理成熟度之参考
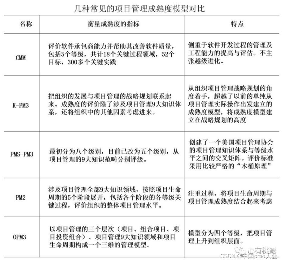
- 相关模型的比较参考


(2)中国优秀传统文化之参考:交友四阶段,朋友相处四个层级
一般来讲,交朋友分四个层次,从最底下的是酒肉之交,往上是利害之交,第三种是道义之交,最高的是生死之交,称为知己。中国传统文化如《论语》告诉我们交朋友真诚是基本的原则,要真诚地劝告他,如果他有错的话,并且要好好地劝导,如果不听就适时停下来,适可而止,平等地交往,不要“教训”别人。不仅真诚与朋友相处,真正的君子整体的为人处世都是真诚第一。
《论语•子路》中孔子回学生说:“不得中行而与之,必也狂狷乎!狂者进取,狷者有所不为也。”我们可以这样理解:这里涉及中行、狂者、狷者三种人。狷者是有所不为,看似“消极”,也可说清高,有自己的理想,对于有损格调的事情坚决不去做。注意不是不想做、不敢做、不能做,而是不屑于做。所以,受过教育的人最基本的就应该这样,对于那些不够格调、不够水平的事情不屑于去做。这样才有“资格”积极地去做某些事,就是狂者了,不断进取,奋发向上,做标准更高的事。最后达到中行,选择适当并表现很好,即该怎么样就怎么样,一切恰到好处,他当狂则狂,当狷则狷。因此,能够与中行者交往是最好的了。
经过这样的分析,就形成了孔子对学生说的交友四个阶段:共学、适道、立、权。在《论语•子罕》里有“可与共学,未可与适道;可与适道,未可与立;可与立,未可与权。”简单地理解,“共学”就是可以愉快地一起读书;“适道”就是一同走上人生正道,“道不同,不相为谋”;“立”就是一起坚持原则和立场,立足于某种共同信念;“权”则是权衡、选择,可以一起商量人生重大事宜。这四个层级让我们的朋友相处不断走上更高层级。
(3)构建适合的成熟度基本思路
项目管理成熟度构建,以基本理论方法为指导,紧密结合所在行业、主要项目的类型与特点,分析对应的业务流程,分步、分级地构建与实施,并不断完善提高管理层级和能力水平。(主要内容选自《国际项目经理能力提升方略与实践》)
后续议题
在工作环境和要求随着体制改革产生重大变化的当下,与时俱进,以变应变,升级工作成熟度,或是硬道理......因为,创新型工作需要的是:人才,人才,还是人才。何谓人才?爱因斯坦曾说“不必努力去做一个成功者,尽力去成为一个有价值者。”我们应该学习和掌握事情的重要性,后续将讨论促进人才成长的工作成熟度。(来源:心有桃源 陶俐言)

被折叠的 条评论
为什么被折叠?



