导入
假设学生用x小时学习机器学习,能够得要y分数:


原理实现
我们采用损失函数来衡量真实值与预测值之间的差异。
目标:找到一个𝜔使得损失函数的值最小。
采用真实值与预测值的平方作为损失函数(loss)
- 注意:训练损失loss:是针对具体某一个样本的;
- 将整个训练集的损失函数(平方的差值)求平均(MSE)是最常用的损失函数cost之一:

怎样才能找到最小的损失值呢?
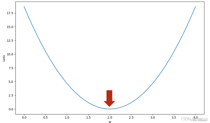
假设损失值和w的关系如下图所示,我们可以采用穷举法将所有w取值的损失值都计算出来,就可以得到损失值的最小值是在w=3时取得的。


实现步骤:
- 准备数据
- 定义模型
- 定义损失函数
- 穷举法计算损失值cost
代码
import numpy as np
import matplotlib.pyplot as plt
#plt是常用的绘制图像的库
#训练集数据
x_data = [1.0, 2.0, 3.0]
y_data = [2.0, 4.0, 6.0]
#定义线性模型y=wx
def forward(x):## def:关键字 表示即将定义函数 def XXX:函数名 def forward(x):x是需要传入的函数参数
y=x*w
return y#返回的函数值y
#定义损失函数:𝑙𝑜𝑠𝑠=(y_predect−𝑦)2=(𝑥∗𝜔−𝑦)2
def loss(x,y):#计算预测值y_pred和真实值y之间的损失值loss_value
y_pred = forward(x)#计算预测值 y_pred(y) =w*x=forward(x)
loss_value=(y_pred-y)*(y_pred-y)#(y_pred-y)**2
return loss_value
# #定义w_list、mse_list来保存w和对应mes loss的取值
w_list = []
mse_list = []
#穷举法计算损失值cost
for w in np.arange(0.0, 4.1, 0.1):

最低0.47元/天 解锁文章
5715

被折叠的 条评论
为什么被折叠?



