推荐下载官方包,按着教程做,需要较好的基础,步骤有些地方教程中漏了,直接原版照着做会出错的。
比如:
在Setting Up The URDF中:

而在Setting Up Odometry中:

明显有些对不上,少了一些代码,需要看源码补齐,否则,运行会报错,编译不会报错。
TF2这块明显默认阅读文档者已经有比较好的基础了。
如下功能包一定要装:
- sudo apt install ros-<ros2-distro>-joint-state-publisher-gui
- sudo apt install ros-<ros2-distro>-xacro
- sudo apt install ros-<ros2-distro>-gazebo-ros-pkgs
- sudo apt install ros-<ros2-distro>-robot-localization
- sudo apt install ros-<ros2-distro>-slam-toolbox
- sudo apt install ros-<ros2-distro>-navigation2
- sudo apt install ros-<ros2-distro>-nav2-bringup
先装了在按教程步骤走!<ros2-distro>为foxy及以后版本。

务必严格按官方教程学习,如有问题,一定看官方示例的源代码。
常用命令如下:
colcon build
. install/setup.bash
ros2 launch sam_bot_description display.launch.py
ros2 launch slam_toolbox online_async_launch.py
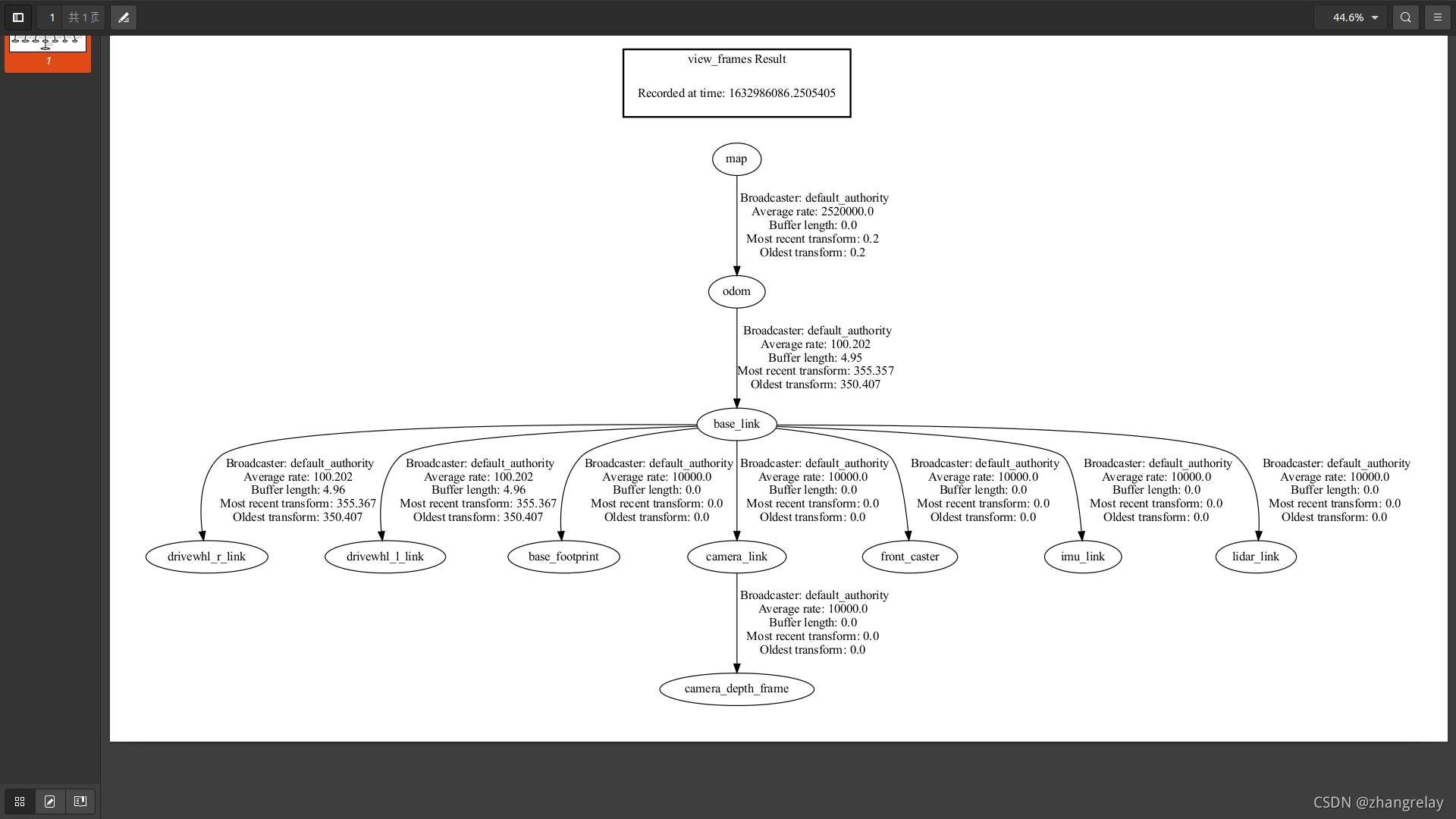
ros2 run tf2_tools view_frames.py

当然报错少不了!

但是如果试图从官网找到答案那一定是奇妙的!

惊喜不惊喜。其实很久之前也是这样的。当然努力一把还是可以调试成功的。
后续再更新吧。
本文指导如何正确配置ROS2的URDF模型和Odometry,强调官方文档的依赖性,并列出关键软件包安装步骤。遇到问题需查看源码调试,提供常见命令和调试技巧。
2041

被折叠的 条评论
为什么被折叠?



