- “这版Shader优化后,3款机型的渲染耗时降了但内存涨了,是巧合吗?”
- “QA连续测了8次加载场景,为什么第5次开始突然掉帧?”
- “对比上周的测试数据,哪些优化措施真正起了作用?” —— 每到版本迭代关键期,Unity开发者和QA人员总会陷入这样的“数据迷雾”。
单份报告的AI解读精准却片面,多份数据的人工比对耗时且易漏,传统分析模式早已跟不上敏捷开发的节奏。如今,深耕游戏性能优化十年的UWA给出了破局答案:UWA GOT Online「AI 批量分析」功能正式上线!作为AI问答、AI解读功能的重磅升华,它将分散的测试数据串联成系统的洞察网络,让开发者告别“盲人摸象”,从全局视角掌控性能真相。
一次操作,解锁三大核心场景的系统性分析

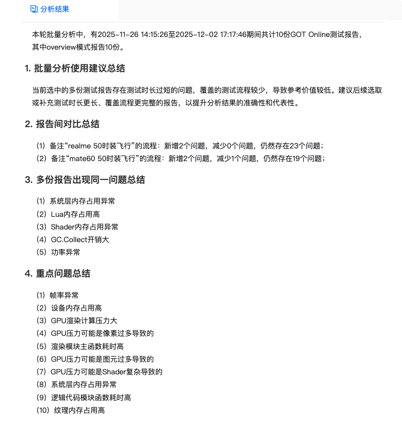
打开UWA GOT Online的“批量分析”入口,AI将自动完成数据关联与深度挖掘,并智能推荐分析质量较高的数据报告:

几分钟后就能分析报告的性能趋势和呈现的问题,直击三类高频需求:
- 跨报告趋势追踪:自动聚合FPS均值、Jank均值、设备内存等核心指标的变化曲线。比如批量分析结果中,AI会明确标注“备注***的报告中,FPS上升或者下降,是否超出推荐值”,让优化效果与潜在风险一目了然。

- 多维度问题定位,避免人工误判与遗漏,产能直接翻倍。单份报告只能卡着“单点视角”看问题,但多份报告的分析工作本身存在大量操作导致的时间损耗,即使简化至两份数据对比这种最常见的应用场景,分析师也要挨个点开十几个页签手动比对,不仅耗上1-2小时,还容易漏过数据间的关键关联。而AI批量分析直接打破这种局限,既能快速揪出“藏在多份数据里的共性问题”,也能精准挖出“不同报告的个性差异”。全程智能化完成,效率和精准度直接拉满。

- 比如某MMORPG项目测了4款机型,AI先锁定“所有机型Mono堆内存占用高”的共性,再拆解个性:既不用团队反复切换报告记数据,也避免把个性差异误判成单一机型兼容问题,大幅省了无效分析的时间。

- 测试行为诊断:智能分析测试习惯与数据质量的关联。针对QA团队的测试记录,AI会输出“测试覆盖建议”:“近10次测试中,低配机型占比仅20%,且未覆盖高温环境场景,存在性能隐患”;同时标注“重复测试提示”:“第6、7轮测试参数完全一致,可合并分析节省时间”,帮团队优化测试流程。

UWA AI批量分析的底气,源于十年的服务经验积累,更精准切中Unity开发者的核心痛点,对UWA而言,AI批量分析不是孤立功能的叠加,更是“AI + 性能优化”生态的关键一环。
欢迎一并探索UWA AI全家桶之:AI问答 & AI解读!

即刻试用:让你的测试数据发挥最大价值
目前,UWA AI批量分析已全面开放至GOT Online平台,我们诚挚邀请Unity开发者与QA团队登录官网(https://www.uwa4d.com/)体验。同时,我们期待你的反馈:若需要特定品类的分析模型,或希望新增自定义指标关联功能 —— 你的需求,正是UWA AI进化的方向。
关于UWA
UWA是一家创业十年的高新技术企业,作为游戏行业的深耕者,UWA始终专注于为使用Unity、Unreal引擎的开发者提供丰富的优化产品,帮助开发者高效解决开发问题、定位性能瓶颈、提供解决方案,已支持超过一万款游戏项目。还打造了技术博客、问答、开源库、学堂等社区产品,为开发者提供便利和高效的支持。线上培训和线下教育的新业务, 满足行业对人才培育的需求。
1447

被折叠的 条评论
为什么被折叠?



