✅作者简介:热爱科研的Matlab仿真开发者,擅长数据处理、建模仿真、程序设计、完整代码获取、论文复现及科研仿真。
🍎 往期回顾关注个人主页:Matlab科研工作室
🍊个人信条:格物致知,完整Matlab代码及仿真咨询内容私信。
🔥 内容介绍
电力负荷预测对电力系统稳定运行与高效调度意义重大。针对传统方法及部分单一模型在捕捉负荷数据复杂特征时的局限性,本文提出基于时间卷积网络(TCN)与双向门控循环单元(BiGRU)的负荷预测模型。详细阐述 TCN 和 BiGRU 的原理与特性,构建 TCN-BiGRU 模型,通过科学的数据预处理、模型训练与优化,利用实际电力负荷数据进行实验。结果显示,该模型在捕捉负荷数据时间依赖关系和局部特征方面表现优异,相比传统模型与部分单一深度学习模型,预测精度显著提升,为电力负荷预测提供了更先进、可靠的技术方案。
一、引言
在能源互联网快速发展的当下,电力系统规模持续扩张,电力负荷受经济活动、气候变化、用户行为等多因素交织影响,呈现出高度非线性、时变性与不确定性 。精准的负荷预测是电力企业科学规划发电计划、优化资源配置、降低运营成本以及保障电力可靠供应的关键 。传统的负荷预测方法,如时间序列分析、回归分析等,因基于线性假设或简单的数据统计关系,难以有效挖掘复杂负荷数据中的潜在规律,预测精度受限 。
近年来,深度学习在负荷预测领域广泛应用,其中长短时记忆网络(LSTM)、门控循环单元(GRU)等循环神经网络(RNN)及其变体,通过门控机制解决梯度消失和梯度爆炸问题,能较好地处理长序列数据的时间依赖关系 。但单一的 RNN 类模型在捕捉数据局部特征方面存在不足。时间卷积网络(TCN)作为一种新型的深度学习模型,基于因果卷积和扩张卷积,在处理时间序列数据时,不仅能捕捉长序列的依赖关系,还对数据的局部特征有出色的提取能力 。双向门控循环单元(BiGRU)则通过双向学习,充分利用数据的前后文信息。将 TCN 与 BiGRU 结合,构建基于 TCN-BiGRU 的负荷预测模型,有望更全面地提取负荷数据特征,提高预测准确性。
二、TCN 与 BiGRU 原理

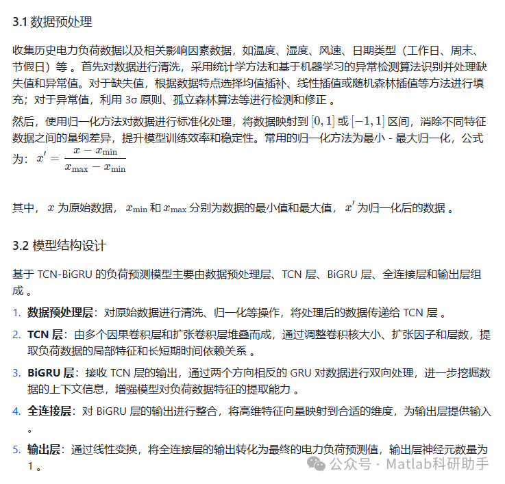
三、基于 TCN-BiGRU 的负荷预测模型构建


四、结论
本文提出并研究了基于 TCN-BiGRU 的负荷预测模型,通过将 TCN 与 BiGRU 相结合,充分发挥二者在处理时间序列数据上的优势。实验结果表明,该模型相比传统模型和部分单一深度学习模型,在电力负荷预测精度上有明显提升,能够更有效地捕捉负荷数据的复杂特征 。
但模型在处理极端异常情况(如突发自然灾害导致的负荷骤变)时的表现仍需改进,且模型参数优化过程较为复杂 。未来研究可探索引入更多影响负荷的因素,如实时电价、用户用电行为模式等;优化模型结构,提高模型处理复杂数据的能力;同时,寻找更高效的参数优化算法,降低计算成本,进一步提升模型的实用性和预测精度 。
⛳️ 运行结果


🔗 参考文献
[1] 关慧俊.基于双注意力机制的CEEMDAN-BiGRU-TCN短期电力负荷预测研究[D].湖南工业大学,2024.
[2] 唐竹,肖宇航,郭淳,等.基于CEEMDAN模态分解和TCN-BiGRU的短期电力负荷预测[J].智慧电力, 2024, 52(12):59-64,72.DOI:10.20204/j.sp.2024.12008.
[3] 李亮,软件工程.基于TCN-BiGRU的电能预测研究及应用[D].[2025-07-01].
📣 部分代码
🎈 部分理论引用网络文献,若有侵权联系博主删除
👇 关注我领取海量matlab电子书和数学建模资料
🏆团队擅长辅导定制多种科研领域MATLAB仿真,助力科研梦:
🌈 各类智能优化算法改进及应用
生产调度、经济调度、装配线调度、充电优化、车间调度、发车优化、水库调度、三维装箱、物流选址、货位优化、公交排班优化、充电桩布局优化、车间布局优化、集装箱船配载优化、水泵组合优化、解医疗资源分配优化、设施布局优化、可视域基站和无人机选址优化、背包问题、 风电场布局、时隙分配优化、 最佳分布式发电单元分配、多阶段管道维修、 工厂-中心-需求点三级选址问题、 应急生活物质配送中心选址、 基站选址、 道路灯柱布置、 枢纽节点部署、 输电线路台风监测装置、 集装箱调度、 机组优化、 投资优化组合、云服务器组合优化、 天线线性阵列分布优化、CVRP问题、VRPPD问题、多中心VRP问题、多层网络的VRP问题、多中心多车型的VRP问题、 动态VRP问题、双层车辆路径规划(2E-VRP)、充电车辆路径规划(EVRP)、油电混合车辆路径规划、混合流水车间问题、 订单拆分调度问题、 公交车的调度排班优化问题、航班摆渡车辆调度问题、选址路径规划问题、港口调度、港口岸桥调度、停机位分配、机场航班调度、泄漏源定位
🌈 机器学习和深度学习时序、回归、分类、聚类和降维
2.1 bp时序、回归预测和分类
2.2 ENS声神经网络时序、回归预测和分类
2.3 SVM/CNN-SVM/LSSVM/RVM支持向量机系列时序、回归预测和分类
2.4 CNN|TCN|GCN卷积神经网络系列时序、回归预测和分类
2.5 ELM/KELM/RELM/DELM极限学习机系列时序、回归预测和分类
2.6 GRU/Bi-GRU/CNN-GRU/CNN-BiGRU门控神经网络时序、回归预测和分类
2.7 ELMAN递归神经网络时序、回归\预测和分类
2.8 LSTM/BiLSTM/CNN-LSTM/CNN-BiLSTM/长短记忆神经网络系列时序、回归预测和分类
2.9 RBF径向基神经网络时序、回归预测和分类
2.10 DBN深度置信网络时序、回归预测和分类
2.11 FNN模糊神经网络时序、回归预测
2.12 RF随机森林时序、回归预测和分类
2.13 BLS宽度学习时序、回归预测和分类
2.14 PNN脉冲神经网络分类
2.15 模糊小波神经网络预测和分类
2.16 时序、回归预测和分类
2.17 时序、回归预测预测和分类
2.18 XGBOOST集成学习时序、回归预测预测和分类
2.19 Transform各类组合时序、回归预测预测和分类
方向涵盖风电预测、光伏预测、电池寿命预测、辐射源识别、交通流预测、负荷预测、股价预测、PM2.5浓度预测、电池健康状态预测、用电量预测、水体光学参数反演、NLOS信号识别、地铁停车精准预测、变压器故障诊断
🌈图像处理方面
图像识别、图像分割、图像检测、图像隐藏、图像配准、图像拼接、图像融合、图像增强、图像压缩感知
🌈 路径规划方面
旅行商问题(TSP)、车辆路径问题(VRP、MVRP、CVRP、VRPTW等)、无人机三维路径规划、无人机协同、无人机编队、机器人路径规划、栅格地图路径规划、多式联运运输问题、 充电车辆路径规划(EVRP)、 双层车辆路径规划(2E-VRP)、 油电混合车辆路径规划、 船舶航迹规划、 全路径规划规划、 仓储巡逻
🌈 无人机应用方面
无人机路径规划、无人机控制、无人机编队、无人机协同、无人机任务分配、无人机安全通信轨迹在线优化、车辆协同无人机路径规划
🌈 通信方面
传感器部署优化、通信协议优化、路由优化、目标定位优化、Dv-Hop定位优化、Leach协议优化、WSN覆盖优化、组播优化、RSSI定位优化、水声通信、通信上传下载分配
🌈 信号处理方面
信号识别、信号加密、信号去噪、信号增强、雷达信号处理、信号水印嵌入提取、肌电信号、脑电信号、信号配时优化、心电信号、DOA估计、编码译码、变分模态分解、管道泄漏、滤波器、数字信号处理+传输+分析+去噪、数字信号调制、误码率、信号估计、DTMF、信号检测
🌈电力系统方面
微电网优化、无功优化、配电网重构、储能配置、有序充电、MPPT优化、家庭用电
🌈 元胞自动机方面
交通流 人群疏散 病毒扩散 晶体生长 金属腐蚀
🌈 雷达方面
卡尔曼滤波跟踪、航迹关联、航迹融合、SOC估计、阵列优化、NLOS识别
🌈 车间调度
零等待流水车间调度问题NWFSP 、 置换流水车间调度问题PFSP、 混合流水车间调度问题HFSP 、零空闲流水车间调度问题NIFSP、分布式置换流水车间调度问题 DPFSP、阻塞流水车间调度问题BFSP
👇
664

被折叠的 条评论
为什么被折叠?



