✅作者简介:热爱科研的Matlab仿真开发者,擅长数据处理、建模仿真、程序设计、完整代码获取、论文复现及科研仿真。
🍎 往期回顾关注个人主页:Matlab科研工作室
🍊个人信条:格物致知,完整Matlab代码及仿真咨询内容私信。
🔥 内容介绍
电力负荷预测对电力系统的稳定运行与高效调度至关重要。针对传统负荷预测方法在处理复杂非线性负荷数据时的不足,本文深入研究基于支持向量回归(SVR)的负荷预测方法。详细阐述 SVR 的原理与关键参数,构建基于 SVR 的电力负荷预测模型,对数据预处理、模型参数优化等环节进行设计。通过实际电力负荷数据开展实验,将该模型与传统预测方法及部分机器学习模型对比,结果表明基于 SVR 的负荷预测模型能有效拟合负荷数据的非线性关系,在预测精度上具有明显优势,为电力系统负荷预测提供了可靠的技术方案。
一、引言
在智能电网不断发展的背景下,电力系统规模持续扩大,电力负荷受经济发展、天气变化、用户用电行为等多种因素综合影响,呈现出显著的非线性和不确定性 。准确的负荷预测有助于电力企业合理规划发电计划、优化资源配置、降低运营成本,同时保障电力供应的稳定性和可靠性 。
传统的负荷预测方法,如时间序列分析、回归分析等,基于线性假设建立模型,难以准确刻画复杂多变的电力负荷数据特征,预测精度有限 。机器学习算法凭借强大的非线性拟合能力,在负荷预测领域得到广泛应用。支持向量回归(SVR)作为一种基于统计学习理论的机器学习方法,通过寻找最优超平面实现对数据的回归预测,在处理小样本、非线性问题时具有独特优势 。本文旨在研究基于 SVR 的负荷预测方法,提高电力负荷预测的准确性和可靠性。
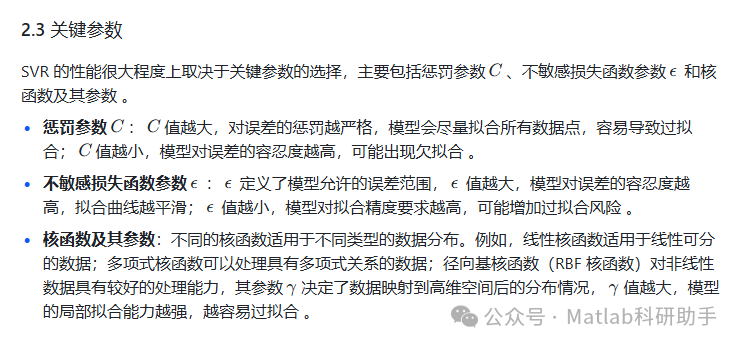
二、SVR 原理


三、基于 SVR 的负荷预测模型构建

四、结论
本文研究了基于 SVR 的负荷预测方法,构建了相应的负荷预测模型,并通过实际数据进行实验验证。结果表明,该模型能够有效捕捉电力负荷数据的非线性特征,相比传统预测方法和部分机器学习模型,在预测精度上具有明显优势 。
然而,模型在处理极端天气、突发事件等特殊情况下的负荷预测能力还有待进一步提高,参数优化过程的计算复杂度较高,需要消耗较多的时间和计算资源 。未来的研究可以考虑引入更多与负荷相关的影响因素,探索更高效的参数优化算法,结合其他先进的机器学习技术,进一步提升模型的适应性和预测精度,以满足电力系统日益复杂的负荷预测需求 。
⛳️ 运行结果


🔗 参考文献
[1] 王李东,李志宇,文劲宇.基于SVR算法的短期负荷快速预测研究[J].继电器, 2005.DOI:CNKI:SUN:JDQW.0.2005-09-004.
[2] 应剑烈,华国栋,刘耀年.基于v-SVR的短期电力负荷预测[J].东北电力大学学报, 2007, 27(2):5.DOI:10.3969/j.issn.1005-2992.2007.02.011.
[3] 王李东,李志宇,文劲宇,等.基于SVR算法的短期负荷快速预测研究[J].电力系统保护与控制, 2005, 33(9):17-20.DOI:10.3969/j.issn.1674-3415.2005.09.005.
📣 部分代码
🎈 部分理论引用网络文献,若有侵权联系博主删除
👇 关注我领取海量matlab电子书和数学建模资料
🏆团队擅长辅导定制多种科研领域MATLAB仿真,助力科研梦:
🌈 各类智能优化算法改进及应用
生产调度、经济调度、装配线调度、充电优化、车间调度、发车优化、水库调度、三维装箱、物流选址、货位优化、公交排班优化、充电桩布局优化、车间布局优化、集装箱船配载优化、水泵组合优化、解医疗资源分配优化、设施布局优化、可视域基站和无人机选址优化、背包问题、 风电场布局、时隙分配优化、 最佳分布式发电单元分配、多阶段管道维修、 工厂-中心-需求点三级选址问题、 应急生活物质配送中心选址、 基站选址、 道路灯柱布置、 枢纽节点部署、 输电线路台风监测装置、 集装箱调度、 机组优化、 投资优化组合、云服务器组合优化、 天线线性阵列分布优化、CVRP问题、VRPPD问题、多中心VRP问题、多层网络的VRP问题、多中心多车型的VRP问题、 动态VRP问题、双层车辆路径规划(2E-VRP)、充电车辆路径规划(EVRP)、油电混合车辆路径规划、混合流水车间问题、 订单拆分调度问题、 公交车的调度排班优化问题、航班摆渡车辆调度问题、选址路径规划问题、港口调度、港口岸桥调度、停机位分配、机场航班调度、泄漏源定位
🌈 机器学习和深度学习时序、回归、分类、聚类和降维
2.1 bp时序、回归预测和分类
2.2 ENS声神经网络时序、回归预测和分类
2.3 SVM/CNN-SVM/LSSVM/RVM支持向量机系列时序、回归预测和分类
2.4 CNN|TCN|GCN卷积神经网络系列时序、回归预测和分类
2.5 ELM/KELM/RELM/DELM极限学习机系列时序、回归预测和分类
2.6 GRU/Bi-GRU/CNN-GRU/CNN-BiGRU门控神经网络时序、回归预测和分类
2.7 ELMAN递归神经网络时序、回归\预测和分类
2.8 LSTM/BiLSTM/CNN-LSTM/CNN-BiLSTM/长短记忆神经网络系列时序、回归预测和分类
2.9 RBF径向基神经网络时序、回归预测和分类
2.10 DBN深度置信网络时序、回归预测和分类
2.11 FNN模糊神经网络时序、回归预测
2.12 RF随机森林时序、回归预测和分类
2.13 BLS宽度学习时序、回归预测和分类
2.14 PNN脉冲神经网络分类
2.15 模糊小波神经网络预测和分类
2.16 时序、回归预测和分类
2.17 时序、回归预测预测和分类
2.18 XGBOOST集成学习时序、回归预测预测和分类
2.19 Transform各类组合时序、回归预测预测和分类
方向涵盖风电预测、光伏预测、电池寿命预测、辐射源识别、交通流预测、负荷预测、股价预测、PM2.5浓度预测、电池健康状态预测、用电量预测、水体光学参数反演、NLOS信号识别、地铁停车精准预测、变压器故障诊断
🌈图像处理方面
图像识别、图像分割、图像检测、图像隐藏、图像配准、图像拼接、图像融合、图像增强、图像压缩感知
🌈 路径规划方面
旅行商问题(TSP)、车辆路径问题(VRP、MVRP、CVRP、VRPTW等)、无人机三维路径规划、无人机协同、无人机编队、机器人路径规划、栅格地图路径规划、多式联运运输问题、 充电车辆路径规划(EVRP)、 双层车辆路径规划(2E-VRP)、 油电混合车辆路径规划、 船舶航迹规划、 全路径规划规划、 仓储巡逻
🌈 无人机应用方面
无人机路径规划、无人机控制、无人机编队、无人机协同、无人机任务分配、无人机安全通信轨迹在线优化、车辆协同无人机路径规划
🌈 通信方面
传感器部署优化、通信协议优化、路由优化、目标定位优化、Dv-Hop定位优化、Leach协议优化、WSN覆盖优化、组播优化、RSSI定位优化、水声通信、通信上传下载分配
🌈 信号处理方面
信号识别、信号加密、信号去噪、信号增强、雷达信号处理、信号水印嵌入提取、肌电信号、脑电信号、信号配时优化、心电信号、DOA估计、编码译码、变分模态分解、管道泄漏、滤波器、数字信号处理+传输+分析+去噪、数字信号调制、误码率、信号估计、DTMF、信号检测
🌈电力系统方面
微电网优化、无功优化、配电网重构、储能配置、有序充电、MPPT优化、家庭用电
🌈 元胞自动机方面
交通流 人群疏散 病毒扩散 晶体生长 金属腐蚀
🌈 雷达方面
卡尔曼滤波跟踪、航迹关联、航迹融合、SOC估计、阵列优化、NLOS识别
🌈 车间调度
零等待流水车间调度问题NWFSP 、 置换流水车间调度问题PFSP、 混合流水车间调度问题HFSP 、零空闲流水车间调度问题NIFSP、分布式置换流水车间调度问题 DPFSP、阻塞流水车间调度问题BFSP
👇
975

被折叠的 条评论
为什么被折叠?



