✅作者简介:热爱科研的Matlab仿真开发者,擅长数据处理、建模仿真、程序设计、完整代码获取、论文复现及科研仿真。
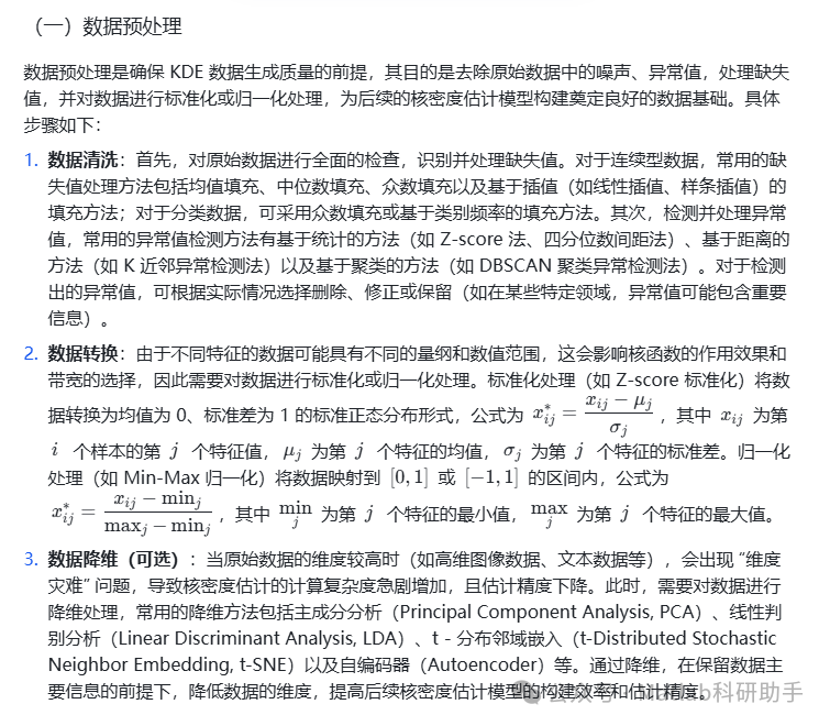
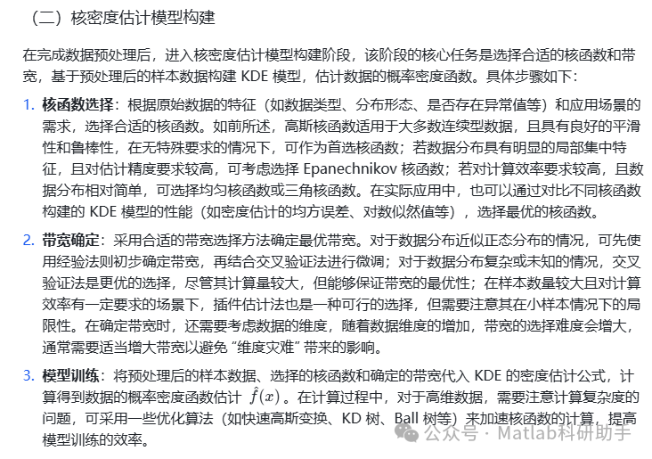
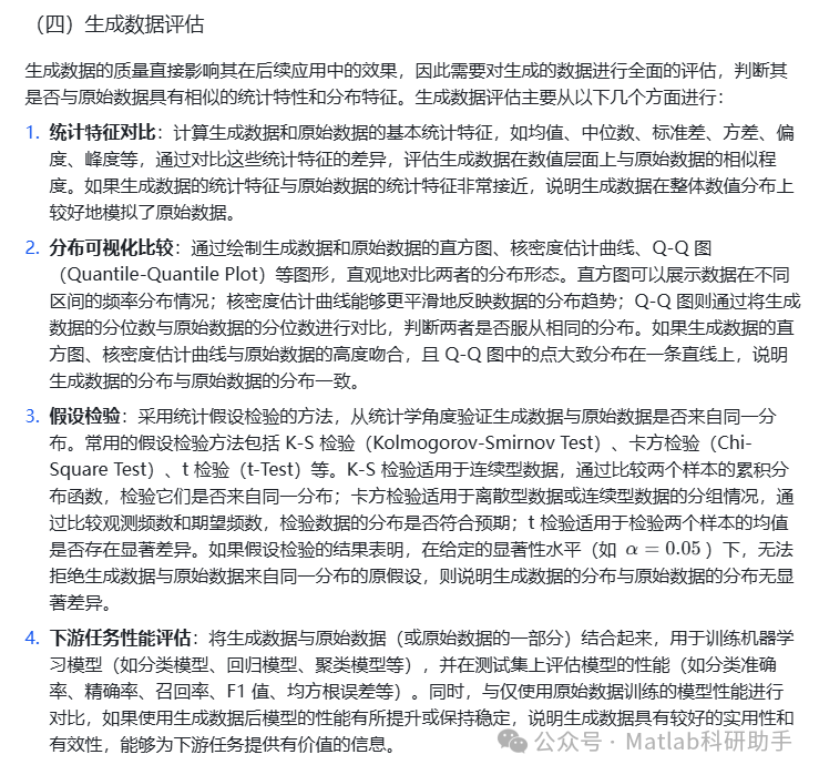
🍎 往期回顾关注个人主页:Matlab科研工作室
🍊个人信条:格物致知,完整Matlab代码及仿真咨询内容私信。
🔥 内容介绍
一、引言
在数据驱动的时代,高质量的数据是机器学习、统计分析、模式识别等领域开展研究和应用的基础。然而,在实际场景中,常常面临数据稀缺、数据隐私受限、数据分布不均衡等问题,这极大地制约了相关工作的推进。数据生成技术作为解决这些问题的有效手段,受到了广泛关注。核密度估计(Kernel Density Estimation, KDE)作为一种非参数概率密度估计方法,能够从有限的样本数据中挖掘数据的潜在分布特征,进而基于该分布生成新的、具有相似统计特性的数据。本文将围绕基于 KDE 的数据生成方法展开深入研究,系统分析其原理、流程、优势、挑战及应用场景,旨在为相关领域的研究和实践提供有益的参考。
二、核密度估计(KDE)基础原理



三、基于 KDE 的数据生成流程
基于 KDE 的数据生成过程主要包括数据预处理、核密度估计模型构建、新数据生成以及生成数据评估四个阶段,每个阶段都有其特定的任务和操作步骤,具体流程如下:




四、基于 KDE 的数据生成方法的优势与挑战
(一)优势
- 非参数特性:KDE 作为一种非参数方法,不需要事先假设数据服从某种特定的概率分布,能够灵活地适应各种复杂的数据分布形态,无论是单峰分布、多峰分布还是偏态分布,都能够通过 KDE 准确地估计数据的概率密度函数。这一特性使得基于 KDE 的数据生成方法在处理未知或复杂分布的数据时具有显著的优势,避免了参数方法因分布假设不当而导致的数据生成质量低下的问题。
- 数据适应性强:基于 KDE 的数据生成方法能够充分利用原始样本数据中的信息,通过核函数将每个样本的局部特征融入到整体的密度估计中,从而生成的新数据能够很好地保留原始数据的统计特性和局部结构特征。无论是连续型数据还是离散型数据(通过适当的核函数调整),基于 KDE 的数据生成方法都能够进行有效的处理,具有较强的通用性和适应性。
- 理论基础扎实:KDE 具有坚实的统计学理论基础,其密度估计的渐近性质(如一致性、渐近正态性等)已经得到了充分的证明。基于 KDE 的数据生成方法正是基于这些理论基础,能够保证在大样本情况下,生成的数据的分布能够渐近逼近原始数据的真实分布,从而为生成数据的质量提供了理论保障。
- 实现相对简单:与一些复杂的生成模型(如生成对抗网络、变分自编码器等)相比,基于 KDE 的数据生成方法的原理和实现过程相对简单,不需要复杂的神经网络结构设计和大量的参数调优工作。只需要选择合适的核函数和带宽,通过简单的数学计算即可构建 KDE 模型并生成新的数据,易于理解和应用,尤其适合于小规模数据或对计算资源有限的场景。
(二)挑战
- 维度灾难(Curse of Dimensionality):维度灾难是基于 KDE 的数据生成方法面临的主要挑战之一。随着数据维度的增加,核函数的作用效果会急剧下降,为了保证密度估计的准确性,需要指数级增加样本数量,否则会导致密度估计过于稀疏,无法准确反映数据的分布特征。同时,高维数据的带宽选择难度也会增大,传统的带宽选择方法在高维情况下的性能会显著下降。此外,高维数据的抽样过程也会变得非常困难,无论是逆变换抽样法还是拒绝抽样法,在高维情况下的计算复杂度都会急剧增加,抽样效率低下。
- 计算复杂度高:在样本数量较大或数据维度较高的情况下,基于 KDE 的数据生成方法的计算复杂度较高。在模型构建阶段,需要对每个样本计算核函数的值,计算量与样本数量的平方成正比(对于朴素的 KDE 计算方法);在新数据生成阶段,尤其是采用拒绝抽样法或 MCMC 抽样法时,需要进行大量的抽样和计算,耗时较长。尽管可以采用一些优化算法(如快速高斯变换、KD 树、Ball 树等)来加速计算,但在面对大规模、高维数据时,计算效率仍然是一个亟待解决的问题。
- 对小样本数据的敏感性:基于 KDE 的数据生成方法的性能高度依赖于原始样本数据的数量和质量。在小样本情况下,由于样本信息不足,核密度估计的准确性会受到很大影响,容易出现过拟合或欠拟合的问题。过拟合表现为密度估计曲线过于复杂,包含过多的噪声,生成的数据会出现 “伪特征”;欠拟合则表现为密度估计曲线过于平滑,丢失了原始数据的重要特征,生成的数据缺乏多样性。此外,小样本数据中的异常值对 KDE 模型的影响也会更大,容易导致密度估计的偏差。
- 带宽选择的敏感性:带宽是 KDE 模型中的关键参数,对密度估计的结果和生成数据的质量具有决定性的影响。如前所述,带宽过大或过小都会导致密度估计的偏差或方差增大,进而影响生成数据的分布特性。然而,带宽的选择并没有一个统一的、适用于所有情况的标准方法,不同的带宽选择方法在不同的数据场景下的性能差异较大。在实际应用中,需要通过大量的实验和对比来确定最优带宽,这不仅增加了方法的使用难度,也降低了方法的稳定性和可靠性。
五、基于 KDE 的数据生成方法的改进方向
针对基于 KDE 的数据生成方法面临的挑战,研究人员提出了一系列改进方向,旨在提高方法的性能、效率和适用性,具体如下:
(一)高维数据处理改进
- 特征选择与降维优化:通过选择对数据分布具有重要影响的关键特征,剔除冗余特征和噪声特征,降低数据的维度。在特征选择方面,可以采用基于统计的方法(如相关性分析、方差分析)、基于信息增益的方法、基于正则化的方法(如 L1 正则化)等;在降维方面,除了传统的 PCA、LDA 等方法外,还可以结合深度学习中的降维技术(如自编码器、卷积自编码器等),在保留数据主要分布信息的前提下,更有效地降低数据维度,缓解维度灾难的影响。
- 核函数改进:针对高维数据的特点,设计适用于高维数据的核函数。例如,乘积核函数(Product Kernel)将高维核函数分解为多个一维核函数的乘积,能够降低高维核函数的计算复杂度;局部核函数(Local Kernel)根据数据的局部密度调整核函数的参数,在数据密集区域使用较小的带宽,在数据稀疏区域使用较大的带宽,从而更好地适应高维数据的分布特征;此外,还可以将核函数与流形学习相结合,利用流形学习挖掘高维数据中的低维流形结构,在低维流形空间中构建核函数,提高密度估计的准确性。
- 分治策略:将高维数据空间划分为多个低维子空间,在每个子空间中分别构建 KDE 模型,然后通过一定的融合策略将各个子空间的 KDE 模型结合起来,得到高维数据的整体密度估计模型。分治策略能够将高维问题分解为多个低维问题,降低计算复杂度,同时也能够更好地捕捉高维数据在各个子空间中的分布特征,提高密度估计的准确性。常用的空间划分方法包括网格划分、K-means 聚类划分、层次聚类划分等。


(四)带宽选择方法优化
- 自适应带宽选择:传统的带宽选择方法通常采用全局统一的带宽,无法适应数据分布的局部变化。自适应带宽选择方法根据数据的局部密度特征,为不同的样本点或不同的区域选择不同的带宽,在数据密集区域使用较小的带宽,以捕捉局部细节特征;在数据稀疏区域使用较大的带宽,以保证密度估计的平滑性。常用的自适应带宽选择方法包括基于局部样本数量的带宽调整、基于局部密度估计的带宽调整、基于交叉验证的局部带宽选择等。自适应带宽选择方法能够更好地适应数据的分布特征,提高密度估计的准确性,尤其是对于多峰分布或分布不均匀的数据。
- 多尺度带宽选择:多尺度带宽选择方法考虑到数据在不同尺度下具有不同的分布特征,通过选择多个不同尺度的带宽,构建多尺度的 KDE 模型,然后将多个尺度的密度估计结果进行融合,得到最终的密度估计。多尺度带宽选择方法能够在不同的尺度上捕捉数据的分布特征,避免单一尺度带宽导致的局部特征丢失或过度平滑的问题,提高密度估计的鲁棒性和准确性。例如,可以通过小波变换等多尺度分析工具,在不同的频率尺度上对数据进行密度估计,然后将各尺度的估计结果进行加权融合。
- 基于机器学习的带宽选择:利用机器学习模型(如决策树、随机森林、支持向量机、神经网络等)学习带宽与数据特征(如样本数量、数据维度、数据的方差、偏度、峰度等)之间的映射关系,从而实现带宽的自动选择。首先,构建包含不同数据特征和对应最优带宽的训练数据集;然后,使用训练数据集训练机器学习模型;最后,对于新的数据集,通过提取其数据特征,输入到训练好的机器学习模型中,即可得到最优带宽的预测值。基于机器学习的带宽选择方法能够充分利用数据的特征信息,实现带宽的自适应选择,减少人工干预,提高带宽选择的效率和准确性,尤其适用于大规模、高维或复杂分布的数据。
六、基于 KDE 的数据生成方法的应用场景
基于 KDE 的数据生成方法凭借其非参数特性、数据适应性强等优势,在多个领域得到了广泛的应用,以下是一些典型的应用场景:
(一)机器学习数据增强
在机器学习领域,数据量不足是导致模型过拟合、泛化能力差的主要原因之一。基于 KDE 的数据生成方法可以作为一种有效的数据增强手段,为机器学习模型提供更多的训练数据。例如,在图像识别任务中,对于小样本的图像数据集,可以先对图像的像素特征或提取的特征向量进行 KDE 密度估计,然后基于估计的分布生成新的特征向量,再通过逆变换将特征向量还原为图像,从而实现图像数据的增强;在自然语言处理任务中,可以对文本的词向量或句子向量进行 KDE 建模,生成新的词向量或句子向量,进而生成新的文本数据,丰富训练样本。通过基于 KDE 的数据增强,能够提高机器学习模型的训练效果,增强模型的泛化能力。
(二)隐私保护数据发布
在大数据时代,数据的价值日益凸显,但同时也带来了严重的隐私泄露风险。为了在保护数据隐私的前提下,实现数据的共享和利用,隐私保护数据发布技术应运而生。基于 KDE 的数据生成方法可以用于生成满足隐私保护要求的合成数据,替代原始敏感数据进行发布。具体来说,首先对原始敏感数据进行 KDE 密度估计,得到数据的分布特征;然后,基于估计的分布生成大量的合成数据,合成数据不包含任何原始数据的个体信息,从而保护了数据隐私;同时,合成数据能够很好地保留原始数据的统计特性和分布特征,确保其在后续的数据分析、建模等任务中具有与原始数据相似的价值。例如,在医疗领域,医院可以基于患者的医疗数据(如病历数据、检验数据等)构建 KDE 模型,生成合成的医疗数据,用于医学研究、药物研发等,而无需担心患者隐私的泄露;在金融领域,银行可以基于客户的交易数据生成合成数据,用于风险评估、信用评分模型的训练等,保护客户的金融隐私。
(三)故障诊断与预测
在工业生产、设备运维等领域,故障数据通常具有样本量少、分布复杂的特点,这给故障诊断与预测模型的构建带来了很大的困难。基于 KDE 的数据生成方法可以用于扩充故障数据,提高故障诊断与预测模型的性能。例如,在机械设备故障诊断中,通过传感器采集设备正常运行和故障状态下的振动信号、温度信号等数据,由于故障发生的概率较低,故障数据的样本量通常较少。可以对现有的故障数据进行 KDE 密度估计,生成大量的合成故障数据,将合成故障数据与原始正常数据和故障数据结合起来,训练故障诊断模型(如支持向量机、神经网络等),能够显著提高模型对故障的识别率和诊断精度;在设备剩余寿命预测中,基于设备的运行状态数据和历史寿命数据构建 KDE 模型,生成新的运行状态数据和对应的寿命数据,用于训练剩余寿命预测模型,能够提高预测模型的准确性和可靠性,为设备的维护决策提供更有力的支持。
(四)金融风险分析
金融市场的数据具有高维性、动态性、非线性等特点,传统的参数方法难以准确描述金融数据的分布特征,基于 KDE 的数据生成方法在金融风险分析中具有独特的优势。例如,在风险价值(Value at Risk, VaR)计算中,VaR 是衡量金融资产在一定置信水平下和一定持有期内可能遭受的最大损失的指标,其计算的关键在于准确估计金融资产收益率的分布。基于 KDE 的方法可以无需假设收益率服从正态分布或其他参数分布,直接从历史收益率数据中估计其概率密度分布,然后通过从估计的分布中抽样生成大量的收益率样本,计算 VaR 值,从而提高 VaR 计算的准确性;在信用风险评估中,通过对企业的财务指标数据、信用历史数据等进行 KDE 密度估计,生成新的企业信用数据样本,用于训练信用风险评估模型,能够更好地
⛳️ 运行结果

🔗 参考文献
[1] 方斯顿,程浩忠,徐国栋,et al.基于非参数核密度估计的扩展准蒙特卡洛随机潮流方法[J].电力系统自动化, 2015(7):7.DOI:10.7500/AEPS20140920005.
[2] 刘阳升,林济铿,郭凌旭,等.基于自适应核密度估计理论的抗差状态估计的性能分析及算例验证[J].中国电机工程学报, 2016, 36(14):12.DOI:10.13334/j.0258-8013.pcsee.141861.
[3] 朱虹.基于核密度估计的环境传感器数据流异常检测方法[D].浙江农林大学,2014.
📣 部分代码
🎈 部分理论引用网络文献,若有侵权联系博主删除
👇 关注我领取海量matlab电子书和数学建模资料
🏆团队擅长辅导定制多种科研领域MATLAB仿真,助力科研梦:
🌈 各类智能优化算法改进及应用
生产调度、经济调度、装配线调度、充电优化、车间调度、发车优化、水库调度、三维装箱、物流选址、货位优化、公交排班优化、充电桩布局优化、车间布局优化、集装箱船配载优化、水泵组合优化、解医疗资源分配优化、设施布局优化、可视域基站和无人机选址优化、背包问题、 风电场布局、时隙分配优化、 最佳分布式发电单元分配、多阶段管道维修、 工厂-中心-需求点三级选址问题、 应急生活物质配送中心选址、 基站选址、 道路灯柱布置、 枢纽节点部署、 输电线路台风监测装置、 集装箱调度、 机组优化、 投资优化组合、云服务器组合优化、 天线线性阵列分布优化、CVRP问题、VRPPD问题、多中心VRP问题、多层网络的VRP问题、多中心多车型的VRP问题、 动态VRP问题、双层车辆路径规划(2E-VRP)、充电车辆路径规划(EVRP)、油电混合车辆路径规划、混合流水车间问题、 订单拆分调度问题、 公交车的调度排班优化问题、航班摆渡车辆调度问题、选址路径规划问题、港口调度、港口岸桥调度、停机位分配、机场航班调度、泄漏源定位
🌈 机器学习和深度学习时序、回归、分类、聚类和降维
2.1 bp时序、回归预测和分类
2.2 ENS声神经网络时序、回归预测和分类
2.3 SVM/CNN-SVM/LSSVM/RVM支持向量机系列时序、回归预测和分类
2.4 CNN|TCN|GCN卷积神经网络系列时序、回归预测和分类
2.5 ELM/KELM/RELM/DELM极限学习机系列时序、回归预测和分类
2.6 GRU/Bi-GRU/CNN-GRU/CNN-BiGRU门控神经网络时序、回归预测和分类
2.7 ELMAN递归神经网络时序、回归\预测和分类
2.8 LSTM/BiLSTM/CNN-LSTM/CNN-BiLSTM/长短记忆神经网络系列时序、回归预测和分类
2.9 RBF径向基神经网络时序、回归预测和分类
2.10 DBN深度置信网络时序、回归预测和分类
2.11 FNN模糊神经网络时序、回归预测
2.12 RF随机森林时序、回归预测和分类
2.13 BLS宽度学习时序、回归预测和分类
2.14 PNN脉冲神经网络分类
2.15 模糊小波神经网络预测和分类
2.16 时序、回归预测和分类
2.17 时序、回归预测预测和分类
2.18 XGBOOST集成学习时序、回归预测预测和分类
2.19 Transform各类组合时序、回归预测预测和分类
方向涵盖风电预测、光伏预测、电池寿命预测、辐射源识别、交通流预测、负荷预测、股价预测、PM2.5浓度预测、电池健康状态预测、用电量预测、水体光学参数反演、NLOS信号识别、地铁停车精准预测、变压器故障诊断
🌈图像处理方面
图像识别、图像分割、图像检测、图像隐藏、图像配准、图像拼接、图像融合、图像增强、图像压缩感知
🌈 路径规划方面
旅行商问题(TSP)、车辆路径问题(VRP、MVRP、CVRP、VRPTW等)、无人机三维路径规划、无人机协同、无人机编队、机器人路径规划、栅格地图路径规划、多式联运运输问题、 充电车辆路径规划(EVRP)、 双层车辆路径规划(2E-VRP)、 油电混合车辆路径规划、 船舶航迹规划、 全路径规划规划、 仓储巡逻
🌈 无人机应用方面
无人机路径规划、无人机控制、无人机编队、无人机协同、无人机任务分配、无人机安全通信轨迹在线优化、车辆协同无人机路径规划
🌈 通信方面
传感器部署优化、通信协议优化、路由优化、目标定位优化、Dv-Hop定位优化、Leach协议优化、WSN覆盖优化、组播优化、RSSI定位优化、水声通信、通信上传下载分配
🌈 信号处理方面
信号识别、信号加密、信号去噪、信号增强、雷达信号处理、信号水印嵌入提取、肌电信号、脑电信号、信号配时优化、心电信号、DOA估计、编码译码、变分模态分解、管道泄漏、滤波器、数字信号处理+传输+分析+去噪、数字信号调制、误码率、信号估计、DTMF、信号检测
🌈电力系统方面
微电网优化、无功优化、配电网重构、储能配置、有序充电、MPPT优化、家庭用电
🌈 元胞自动机方面
交通流 人群疏散 病毒扩散 晶体生长 金属腐蚀
🌈 雷达方面
卡尔曼滤波跟踪、航迹关联、航迹融合、SOC估计、阵列优化、NLOS识别
🌈 车间调度
零等待流水车间调度问题NWFSP 、 置换流水车间调度问题PFSP、 混合流水车间调度问题HFSP 、零空闲流水车间调度问题NIFSP、分布式置换流水车间调度问题 DPFSP、阻塞流水车间调度问题BFSP
👇
基于KDE的数据生成方法研究
1033

被折叠的 条评论
为什么被折叠?



