✅作者简介:热爱科研的Matlab仿真开发者,擅长数据处理、建模仿真、程序设计、完整代码获取、论文复现及科研仿真。
🍎 往期回顾关注个人主页:Matlab科研工作室
🍊个人信条:格物致知,完整Matlab代码及仿真咨询内容私信。
🔥 内容介绍
在工业设备剩余寿命预测、新能源功率预测、金融时序波动预测等关键领域,传统预测模型面临三大核心痛点:一是时空特征提取不充分,单一 CNN 虽能捕捉局部空间特征,却难以挖掘长时序依赖关系,而 LSTM 虽擅长时序建模,对局部关键特征的敏感度又不足;二是模型参数优化盲目性,CNN 的卷积核大小、LSTM 的隐藏层节点数等超参数多依赖人工调试或网格搜索,易陷入局部最优,导致模型泛化能力受限;三是关键信息权重失衡,时序数据中不同时刻、不同特征对预测结果的贡献度存在差异,传统模型平等对待所有信息,无法聚焦核心关联特征。
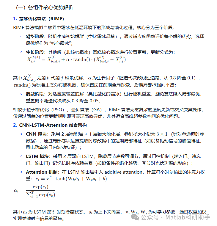
霜冰优化算法(RIME)作为 2022 年提出的新型元启发式算法,模拟霜冰凝结、生长与消融的自然过程,具有全局搜索能力强、收敛速度快、参数设置少的优势;而 CNN-LSTM-Attention 融合模型通过 “空间特征提取 - 时序依赖建模 - 关键信息聚焦” 的三级架构,可实现时空特征的深度融合。本研究创新性地将 RIME 算法用于优化 CNN-LSTM-Attention 模型的超参数与初始权重,构建 “RIME-CNN-LSTM-Attention” 预测模型,突破传统预测方法的技术瓶颈,为复杂时序预测问题提供高效解决方案。
二、核心算法原理与融合逻辑


三、RIME-CNN-LSTM-Attention 预测模型构建

四、未来研究方向
- 多目标优化拓展:当前模型以单一 MAE 为适应度函数,未来可引入多目标 RIME 算法,同时优化 MAE 与模型复杂度,实现 “高精度 - 轻量化” 平衡;
- 动态适应度函数设计:针对时序数据的非平稳性,设计随数据分布动态调整的适应度函数,提升模型在工况突变场景下的鲁棒性;
- 边缘计算部署:基于 RIME 算法的轻量化特性,优化模型参数以适配边缘设备,实现工业现场的实时预测与故障预警。
⛳️ 运行结果





🔗 参考文献
[1] 韩朋,张晓琳,张飞,等.基于AM-LSTM模型的超短期风电功率预测[J].科学技术与工程, 2020, 20(21):7.
[2] 汪雷领.基于近邻优化与注意力扩散模型的图神经网络方法研究[D].安徽大学[2025-10-03].
[3] 崔贾伟.基于相似情境和注意力机制改进卷积神经网络的电力负荷预测[D].华北电力大学(北京),2021.
📣 部分代码
🎈 部分理论引用网络文献,若有侵权联系博主删除
👇 关注我领取海量matlab电子书和数学建模资料
🏆团队擅长辅导定制多种科研领域MATLAB仿真,助力科研梦:
🌈 各类智能优化算法改进及应用
生产调度、经济调度、装配线调度、充电优化、车间调度、发车优化、水库调度、三维装箱、物流选址、货位优化、公交排班优化、充电桩布局优化、车间布局优化、集装箱船配载优化、水泵组合优化、解医疗资源分配优化、设施布局优化、可视域基站和无人机选址优化、背包问题、 风电场布局、时隙分配优化、 最佳分布式发电单元分配、多阶段管道维修、 工厂-中心-需求点三级选址问题、 应急生活物质配送中心选址、 基站选址、 道路灯柱布置、 枢纽节点部署、 输电线路台风监测装置、 集装箱调度、 机组优化、 投资优化组合、云服务器组合优化、 天线线性阵列分布优化、CVRP问题、VRPPD问题、多中心VRP问题、多层网络的VRP问题、多中心多车型的VRP问题、 动态VRP问题、双层车辆路径规划(2E-VRP)、充电车辆路径规划(EVRP)、油电混合车辆路径规划、混合流水车间问题、 订单拆分调度问题、 公交车的调度排班优化问题、航班摆渡车辆调度问题、选址路径规划问题、港口调度、港口岸桥调度、停机位分配、机场航班调度、泄漏源定位
🌈 机器学习和深度学习时序、回归、分类、聚类和降维
2.1 bp时序、回归预测和分类
2.2 ENS声神经网络时序、回归预测和分类
2.3 SVM/CNN-SVM/LSSVM/RVM支持向量机系列时序、回归预测和分类
2.4 CNN|TCN|GCN卷积神经网络系列时序、回归预测和分类
2.5 ELM/KELM/RELM/DELM极限学习机系列时序、回归预测和分类
2.6 GRU/Bi-GRU/CNN-GRU/CNN-BiGRU门控神经网络时序、回归预测和分类
2.7 ELMAN递归神经网络时序、回归\预测和分类
2.8 LSTM/BiLSTM/CNN-LSTM/CNN-BiLSTM/长短记忆神经网络系列时序、回归预测和分类
2.9 RBF径向基神经网络时序、回归预测和分类
2.10 DBN深度置信网络时序、回归预测和分类
2.11 FNN模糊神经网络时序、回归预测
2.12 RF随机森林时序、回归预测和分类
2.13 BLS宽度学习时序、回归预测和分类
2.14 PNN脉冲神经网络分类
2.15 模糊小波神经网络预测和分类
2.16 时序、回归预测和分类
2.17 时序、回归预测预测和分类
2.18 XGBOOST集成学习时序、回归预测预测和分类
2.19 Transform各类组合时序、回归预测预测和分类
方向涵盖风电预测、光伏预测、电池寿命预测、辐射源识别、交通流预测、负荷预测、股价预测、PM2.5浓度预测、电池健康状态预测、用电量预测、水体光学参数反演、NLOS信号识别、地铁停车精准预测、变压器故障诊断
🌈图像处理方面
图像识别、图像分割、图像检测、图像隐藏、图像配准、图像拼接、图像融合、图像增强、图像压缩感知
🌈 路径规划方面
旅行商问题(TSP)、车辆路径问题(VRP、MVRP、CVRP、VRPTW等)、无人机三维路径规划、无人机协同、无人机编队、机器人路径规划、栅格地图路径规划、多式联运运输问题、 充电车辆路径规划(EVRP)、 双层车辆路径规划(2E-VRP)、 油电混合车辆路径规划、 船舶航迹规划、 全路径规划规划、 仓储巡逻
🌈 无人机应用方面
无人机路径规划、无人机控制、无人机编队、无人机协同、无人机任务分配、无人机安全通信轨迹在线优化、车辆协同无人机路径规划
🌈 通信方面
传感器部署优化、通信协议优化、路由优化、目标定位优化、Dv-Hop定位优化、Leach协议优化、WSN覆盖优化、组播优化、RSSI定位优化、水声通信、通信上传下载分配
🌈 信号处理方面
信号识别、信号加密、信号去噪、信号增强、雷达信号处理、信号水印嵌入提取、肌电信号、脑电信号、信号配时优化、心电信号、DOA估计、编码译码、变分模态分解、管道泄漏、滤波器、数字信号处理+传输+分析+去噪、数字信号调制、误码率、信号估计、DTMF、信号检测
🌈电力系统方面
微电网优化、无功优化、配电网重构、储能配置、有序充电、MPPT优化、家庭用电
🌈 元胞自动机方面
交通流 人群疏散 病毒扩散 晶体生长 金属腐蚀
🌈 雷达方面
卡尔曼滤波跟踪、航迹关联、航迹融合、SOC估计、阵列优化、NLOS识别
🌈 车间调度
零等待流水车间调度问题NWFSP 、 置换流水车间调度问题PFSP、 混合流水车间调度问题HFSP 、零空闲流水车间调度问题NIFSP、分布式置换流水车间调度问题 DPFSP、阻塞流水车间调度问题BFSP
👇
38万+

被折叠的 条评论
为什么被折叠?



