✅作者简介:热爱科研的Matlab仿真开发者,擅长数据处理、建模仿真、程序设计、完整代码获取、论文复现及科研仿真。
🍎 往期回顾关注个人主页:Matlab科研工作室
🍊个人信条:格物致知,完整Matlab代码及仿真咨询内容私信。
🔥 内容介绍
在结构动力学领域,随机子空间识别(Stochastic Subspace Identification, SSI) 是一种基于随机振动数据(如环境激励下的结构响应)识别结构模态参数(固有频率、阻尼比、振型)的核心方法。相较于传统依赖人工激励的方法,SSI 无需刻意控制激励源,更贴合桥梁、建筑、机械等实际结构的动态特性测试场景。
然而,SSI 识别结果易受噪声、数据长度、子空间维度等因素影响,可能出现 “虚假模态”(非结构真实模态)或 “模态混淆”(不同模态参数重叠)。为此,模态指标应运而生 —— 通过量化模态的 “可靠性” 和 “贡献度”,帮助工程师筛选真实模态、解读模态物理意义。其中,一致模态指标(Consistent Modal Indicator, CMI) 和模态参与因子(Modal Participation Factor, MPF) 是最常用的两类关键指标,前者聚焦 “模态真实性验证”,后者聚焦 “模态对响应的贡献程度”。本文将从 SSI 基础原理出发,深入解析这两类模态指标的定义、计算方法及工程应用。
一、随机子空间识别(SSI)基础:从数据到模态参数的核心逻辑
在讲解模态指标前,需先明确 SSI 的核心原理 —— 它通过对结构随机响应数据的 “子空间分解”,分离出 “系统可观子空间”(包含结构动态特性信息)和 “噪声子空间”(仅含干扰信息),进而从可观子空间中提取模态参数。


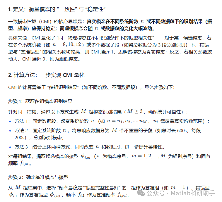
二、一致模态指标(CMI):验证模态真实性的 “黄金标准”



三、模态参与因子(MPF):解读模态对响应的 “贡献权重”
筛选出真实模态后,需进一步明确 “不同模态对结构响应的贡献程度”—— 这便是模态参与因子(MPF)的核心作用。在随机激励下,结构总响应是各阶模态响应的线性叠加,但不同模态的贡献差异显著:有的模态对响应起主导作用,有的则可忽略。MPF 正是量化这一 “贡献权重” 的指标。
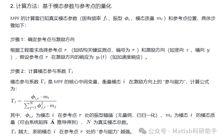
1. 定义:模态对参考点响应的 “参与程度”
模态参与因子(MPF)的物理意义是:在特定方向(如竖向、横向)的随机激励下,某一阶模态对指定参考点(如结构关键部位,如桥梁跨中、建筑顶层)动态响应的贡献比例。
数学上,MPF 与模态振型在参考点的幅值、模态刚度及激励频率分布相关 —— 对于接近激励主频的模态,或振型在参考点幅值较大的模态,其 MPF 通常更大,对响应的贡献更显著。
需注意:MPF 与 “模态贡献因子(MCF)” 的区别 ——MPF 聚焦 “特定参考点” 的贡献,而 MCF 聚焦 “整个结构总响应” 的贡献;在工程中,MPF 更常用(如评估桥梁跨中振动时,仅需关注对跨中贡献大的模态)。



四、结合模态指标的 SSI 完整流程:从数据到工程应用

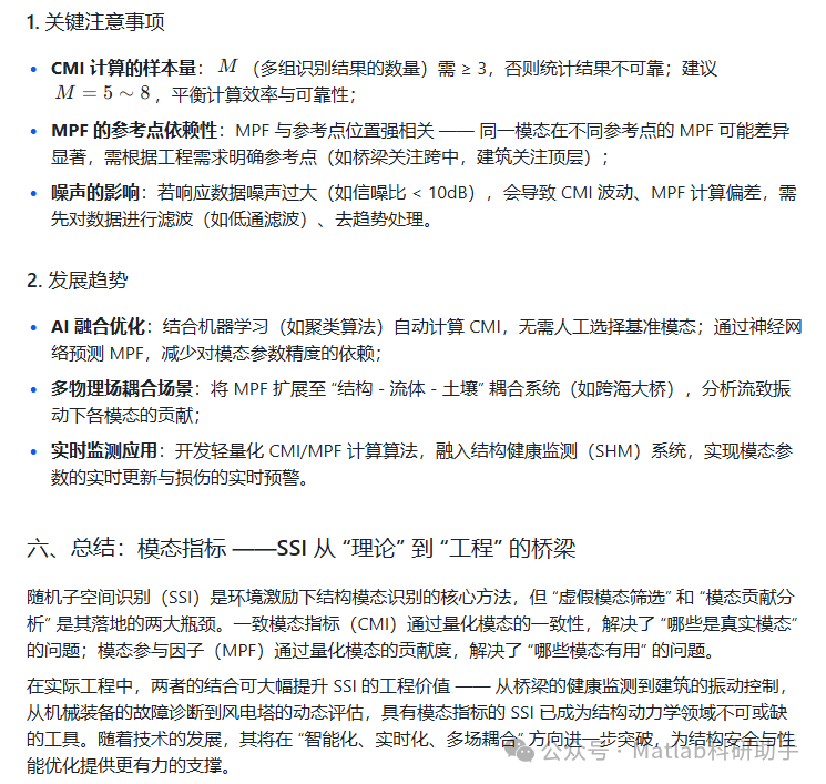
五、注意事项与发展趋势

⛳️ 运行结果


🔗 参考文献
[1] 杨德友,蔡国伟,陈家荣.基于动态响应的机电振荡特征识别与能控性评估方法[J].电力自动化设备, 2014, 34(002):54-60.DOI:10.3969/j.issn.1006-6047.2014.02.010.
[2] 王丽馨,王鑫太,杨德友,等.基于完全数据驱动化递归模态参与因子的精细化阻尼调控策略[J].中国电机工程学报, 2024, 44(23):9161-9173.
[3] 刘进明,刘峰,崔磊.数据驱动SSI虎门大桥模态试验分析[C]//第十五届全国振动理论及应用学术会议摘要集.2023.
📣 部分代码
🎈 部分理论引用网络文献,若有侵权联系博主删除
👇 关注我领取海量matlab电子书和数学建模资料
🏆团队擅长辅导定制多种科研领域MATLAB仿真,助力科研梦:
🌈 各类智能优化算法改进及应用
生产调度、经济调度、装配线调度、充电优化、车间调度、发车优化、水库调度、三维装箱、物流选址、货位优化、公交排班优化、充电桩布局优化、车间布局优化、集装箱船配载优化、水泵组合优化、解医疗资源分配优化、设施布局优化、可视域基站和无人机选址优化、背包问题、 风电场布局、时隙分配优化、 最佳分布式发电单元分配、多阶段管道维修、 工厂-中心-需求点三级选址问题、 应急生活物质配送中心选址、 基站选址、 道路灯柱布置、 枢纽节点部署、 输电线路台风监测装置、 集装箱调度、 机组优化、 投资优化组合、云服务器组合优化、 天线线性阵列分布优化、CVRP问题、VRPPD问题、多中心VRP问题、多层网络的VRP问题、多中心多车型的VRP问题、 动态VRP问题、双层车辆路径规划(2E-VRP)、充电车辆路径规划(EVRP)、油电混合车辆路径规划、混合流水车间问题、 订单拆分调度问题、 公交车的调度排班优化问题、航班摆渡车辆调度问题、选址路径规划问题、港口调度、港口岸桥调度、停机位分配、机场航班调度、泄漏源定位
🌈 机器学习和深度学习时序、回归、分类、聚类和降维
2.1 bp时序、回归预测和分类
2.2 ENS声神经网络时序、回归预测和分类
2.3 SVM/CNN-SVM/LSSVM/RVM支持向量机系列时序、回归预测和分类
2.4 CNN|TCN|GCN卷积神经网络系列时序、回归预测和分类
2.5 ELM/KELM/RELM/DELM极限学习机系列时序、回归预测和分类
2.6 GRU/Bi-GRU/CNN-GRU/CNN-BiGRU门控神经网络时序、回归预测和分类
2.7 ELMAN递归神经网络时序、回归\预测和分类
2.8 LSTM/BiLSTM/CNN-LSTM/CNN-BiLSTM/长短记忆神经网络系列时序、回归预测和分类
2.9 RBF径向基神经网络时序、回归预测和分类
2.10 DBN深度置信网络时序、回归预测和分类
2.11 FNN模糊神经网络时序、回归预测
2.12 RF随机森林时序、回归预测和分类
2.13 BLS宽度学习时序、回归预测和分类
2.14 PNN脉冲神经网络分类
2.15 模糊小波神经网络预测和分类
2.16 时序、回归预测和分类
2.17 时序、回归预测预测和分类
2.18 XGBOOST集成学习时序、回归预测预测和分类
2.19 Transform各类组合时序、回归预测预测和分类
方向涵盖风电预测、光伏预测、电池寿命预测、辐射源识别、交通流预测、负荷预测、股价预测、PM2.5浓度预测、电池健康状态预测、用电量预测、水体光学参数反演、NLOS信号识别、地铁停车精准预测、变压器故障诊断
🌈图像处理方面
图像识别、图像分割、图像检测、图像隐藏、图像配准、图像拼接、图像融合、图像增强、图像压缩感知
🌈 路径规划方面
旅行商问题(TSP)、车辆路径问题(VRP、MVRP、CVRP、VRPTW等)、无人机三维路径规划、无人机协同、无人机编队、机器人路径规划、栅格地图路径规划、多式联运运输问题、 充电车辆路径规划(EVRP)、 双层车辆路径规划(2E-VRP)、 油电混合车辆路径规划、 船舶航迹规划、 全路径规划规划、 仓储巡逻
🌈 无人机应用方面
无人机路径规划、无人机控制、无人机编队、无人机协同、无人机任务分配、无人机安全通信轨迹在线优化、车辆协同无人机路径规划
🌈 通信方面
传感器部署优化、通信协议优化、路由优化、目标定位优化、Dv-Hop定位优化、Leach协议优化、WSN覆盖优化、组播优化、RSSI定位优化、水声通信、通信上传下载分配
🌈 信号处理方面
信号识别、信号加密、信号去噪、信号增强、雷达信号处理、信号水印嵌入提取、肌电信号、脑电信号、信号配时优化、心电信号、DOA估计、编码译码、变分模态分解、管道泄漏、滤波器、数字信号处理+传输+分析+去噪、数字信号调制、误码率、信号估计、DTMF、信号检测
🌈电力系统方面
微电网优化、无功优化、配电网重构、储能配置、有序充电、MPPT优化、家庭用电
🌈 元胞自动机方面
交通流 人群疏散 病毒扩散 晶体生长 金属腐蚀
🌈 雷达方面
卡尔曼滤波跟踪、航迹关联、航迹融合、SOC估计、阵列优化、NLOS识别
🌈 车间调度
零等待流水车间调度问题NWFSP 、 置换流水车间调度问题PFSP、 混合流水车间调度问题HFSP 、零空闲流水车间调度问题NIFSP、分布式置换流水车间调度问题 DPFSP、阻塞流水车间调度问题BFSP
👇
3256

被折叠的 条评论
为什么被折叠?



