摘要:为分析 5G 通信系统中不同调制方式在复杂信道环境下的频谱特性与性能表现,本文基于 MATLAB 平台设计并实现了一种 5G 信号频谱分析与信道性能仿真系统。系统采用图形用户界面形式,实现了 QPSK、16QAM 和 64QAM 等数字调制方式的基带信号生成,并构建了 AWGN 信道和瑞利衰落信道模型。
作者:Bob(原创)
项目概述
针对 5G 通信系统中不同调制方式在复杂无线信道环境下面临的频谱特性分析与性能评估问题,本文基于 MATLAB 平台构建了一种 5G 信号频谱分析与信道性能仿真系统。该系统采用图形用户界面形式,实现了 QPSK、16QAM 和 64QAM 等典型数字调制方式的基带信号建模,并建立了加性高斯白噪声(AWGN)信道和瑞利衰落信道模型,为后续分析提供了统一的仿真环境。
在此基础上,本文利用功率谱密度分析方法对不同信道条件下信号的频谱分布特性进行了对比研究,并引入连续小波变换对信号的时频特性进行分析。同时,对接收信号进行解调处理,计算了误码率、误符号率、信噪比以及信道容量等关键性能指标,从多个角度对系统性能进行了综合评估。
仿真结果表明,在 AWGN 信道条件下系统具有较好的传输性能和稳定性,而瑞利衰落信道对信号频谱和误码性能均产生明显影响。实验结果验证了所建仿真模型和分析方法的有效性,为 5G 通信系统中调制方式选择及频谱与性能分析提供了参考依据。
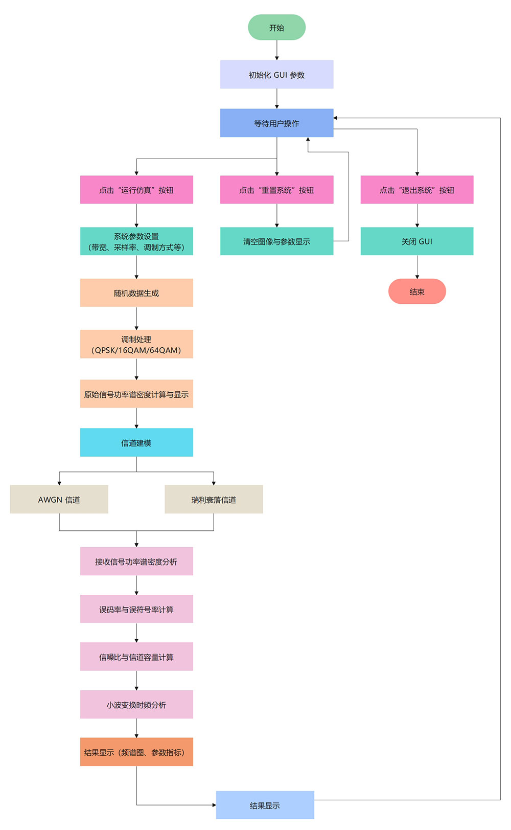
系统设计
本系统基于 MATLAB 平台设计,实现了 5G 基带信号的调制、信道仿真、频谱分析及性能评估等功能,并通过图形用户界面完成结果的可视化展示。

图1 系统整体流程图
硬件配置
该系统硬件配置如上,如果您的电脑配置低于下述规格,运行速度可能会与本系统的存在差异,请注意。

表1 惠普(HP)暗影精灵10台式整机配置(系统硬件配置)
软件环境
对本实验所需的各类软件及工具的基本信息进行了清晰汇总。

表2 系统软件配置(真实运行环境)
运行展示
运行Spectrum_Analysis_5G_GUI.m

图2 基于 MATLAB 的 5G 通信系统频谱分析与性能仿真界面
(1)子图1给出了 5G 基带信号(16QAM)的功率谱密度,可以看出信号能量主要集中在系统带宽范围内,频谱分布较为平坦,体现了数字调制信号的典型频谱特性。
(2)子图2所示为 AWGN 信道下 16QAM 信号的功率谱密度,与原始信号相比其频谱整体形状基本保持一致,但噪声底明显抬升,反映了加性高斯白噪声对信号频谱的影响。
(3)子图3展示了瑞利衰落信道下 16QAM 信号的功率谱密度,由于多径衰落效应的引入,信号频谱波动明显加剧,其稳定性相较于 AWGN 信道显著下降。
(4)子图4为基于小波变换的信号时频分析结果,表明信号能量在时频平面上呈现出明显的非平稳分布特性,能够有效揭示信号的瞬时频谱变化情况。
综合参数指标分析结果可知,AWGN 信道条件下系统误码率接近于零,系统传输性能较为稳定,而瑞利衰落信道显著降低了系统的传输性能,进一步验证了无线衰落信道对通信系统性能的影响。
1099

被折叠的 条评论
为什么被折叠?



