Chipown AP8266是一款高集成度的电流模式PWM控制芯片,具有高性能、低待机功耗、低成本等特点。AP8266内置绿色降频工作模式,根据负载情况调节工作频率,减少了开关损耗,从而获得较低的待机功耗和较高的转换效率。同时AP8266提供了丰富的保护,包括:逐周期过流保护、过压保护、过压箝位、欠压锁存、过温保护、过载保护,同时具有软启动和间歇工作模式功能。一旦出现故障,芯片进入自动重启状态直至故障排除。
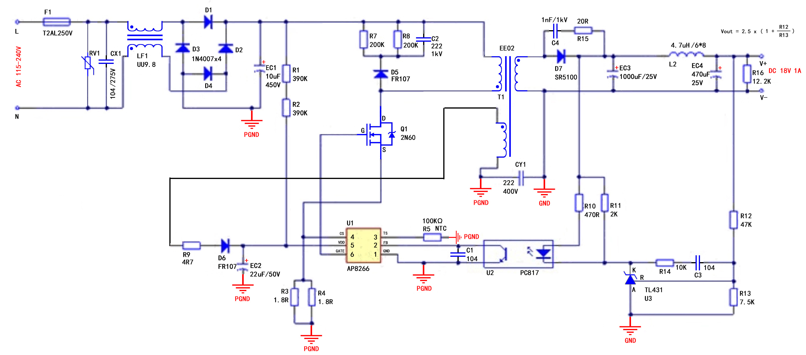
下图为 AP8266 典型应用: 
制成品:

- 功耗部分:
- 为了解决所述损耗问题,AP8266内置绿色工作模式,根据反馈电压检测负载情况调节振荡器频率,实现在空/轻载情况下降低开关次数,从而减小损耗。
- 启动电压为 15.5V,启动电流只需 5uA,工作电压 (9.5V – 28V) 和最小工作电流 1.8mA。
- 功能特性:
- 内置的OCP(过流保护)功能是一个重要的特性,当CS 脚 (第4脚) 电压超过 0.75V,占空比降为 0。
- 在过载情况下,FB脚(第2脚) 电压超过过载阈值电压VTH_OLP (3.6V) 经过过载保护延迟时间 TD_OLP (88ms)后,芯片进入过载保护状态从而关断MOSFET,芯片进入自动重启直至故障排除。
- AP8266的输出级采用的是图腾柱结构,用于驱动外部MOSFET的栅极。死区时间防止了电源到地的直接通路,既降低了功耗,同时又保证了高压驱动管不被烧坏。
- 过温保护:
- 在 TS 脚 (第3脚) 与GND 引脚连接一个 NTC电阻 (负温度系数电阻),其阻值会随着环境温度的上升而降低。内置一固定大小电流偏置该电阻,则TS 引脚电压会随着温度上升而减小。一旦TS 引脚电压小于过温保护阈值VTH_OTP (典型值 1V),内部OTP 电路触发从而关断MOSFET。
整体来说,此芯片非常适用于多种电源设计,包括PC、 TVs、机顶盒及电池充电器等。
695

被折叠的 条评论
为什么被折叠?



