本文以反激式开关电源的设计为例子,说明UC3842的工作原理。

图1:3842 反激式开关电源 12V1A原理图

图2:3842 反激式开关电源 12V1A 制成品
UC3842 介绍
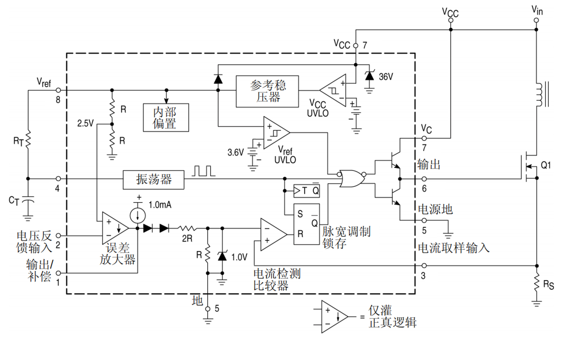
UC3842 是一款专为开关电源设计的集成电路,主要用于反激式 (Flyback) 的电源转换设计。它具有高性能、低成本,且广泛应用于各种电源管理系统中。以下是UC3842的内部工作原理图:
图3:UC3842内部工作原理图
在该电路中,1脚、2脚和3脚的作用可以影响6脚输出的方波占空比。以下是具体的分析:
1脚(补偿/输出电压反馈端):
-
- 1脚用于输入反馈信号,这通常来自负载的电压反馈。
- 误差放大器会根据该反馈信号与内部参考电压(通常为2.5V)的差值来调节输出信号。
- 当1脚的反馈信号发生变化时,误差放大器的输出会改变,进而影响PWM(脉宽调制)信号的占空比。可以通过1脚接GND来设置零占空比。
2脚(误差放大器的输入端):
-
- 2脚是误差放大器的另一个输入端,通常用来接地或接入某些补偿元件。
- 如果2脚的电压改变,误差放大器的工作点也会被改变,进而影响PWM信号的占空比。
- 通过调节外部补偿电路,可以进一步优化系统的稳定性和响应速度。
- 如果低于2.5V, 输出较大占空比,接GND输出最大占空比,如果高于2.5V,输出占空比就是零。
3脚(电流取样输入端):
-
- 检测输出电流大小的关键输入,它通过接收来自开关管源极 (S) 取样电阻上的电压,直接与芯片内部的阈值(通常是1V)比较。
- 当检测电压超过阈值时,会触发内部比较器,使占空比迅速减小,甚至关闭输出。
6脚(PWM输出端):
-
- 6脚输出的是PWM信号,其占空比由振荡器的频率、误差放大器的输出以及其他反馈回路共同决定。
- 1脚和2脚的参数改变会影响误差放大器的输出,进而改变PWM信号的占空比。
启动过程
UC3842 的启动需满足以下条件:
- 供电要求:第7脚(VCC)必须超过16V (VCCON)才能启动。为实现此要求,设计上通常会使用桥式整流器将300V直流电经过R1 (150KΩ) 的启动电阻 (Start-up resistor) 给提供这个电压。
- 产生启动电压:经过启动电阻的电压给C3 (47uF) 电容充电,电压不断升高,直到使第7脚获得所需的16V以启动UC3842。
- 产生5V供应:一旦UC3842启动,它会在第8脚 (VREF) 输出5V电压,这个电压用于连接至第4脚 (RT/CT)的RC电路以产生锯齿波信号。这个锯齿波会令第6脚 (OUT) 输出PWM方波。
- 持续运行:当UC3842启动后,只要第7脚的供电保持在10V(VCCOFF)以上,芯片便可持续运作。
双路供电的必要性
UC3842需要双路供电的原因是:
- 电流不足:由启动电阻产生的电流通常不足以推动UC3842产生PWM方波,进而调整第6脚方波的占空比。例如,依线路图来计算,

- 储能过程:C3电容充满电后,开始放电,电压降低,在电容降低到UC3842的截止工作电压 (VCCOFF) 之前,变压器辅助绕组必须通过D3 (FR107) 二极管及R3 (10Ω) 电阻再给C3 (47uF) 电容充电,即是辅助绕组通过D3、R3整流后的电压必须提供稳定的12V电压给第7脚,使其能正常工作。
振荡电路
可调的振荡频率,通常在100kHz以內。UC3842的振荡电路由以下公式描述其振荡频率:
![]()
这个公式说明了振荡频率与RT(电阻)和CT(电容)的关系,提供了调整振荡频率的方式。

图4:UC3842第4脚产生锯齿波信号,频率为 46.2kHz,Vp-p 2.17V

图5:第6脚输出 PWM 方波,2脚接地 (输出最大占空比),在没有电流保护、电压反馈之下,频率 47.6kHz,占空比高达96%。注意:第4脚产生锯齿波信号,上升沿 (表示充电开始) 此时第6脚输出PWM高电平;下降沿 (表示充电结束/放电开始) 第6脚输出PWM低电平。

图6:第6脚输出 PWM 方波,2脚接地,固定负载,有电压反馈,频率47.7kHz, 占空比11%

图7:第3脚 (电流取样输入) 波形, 电压高于1V,第6脚停止输出PWM方波

图8:第1脚 (输出/补偿) 波形,在电压反馈之下改变第6脚输出PWM方波, 当第1脚的信号从低电位转为高电位(上升沿)时,PWM 输出会设置为高电平
图9:电路時序图
反击式 (Flyback) 是一种常见的开关式电源转换器拓扑结构,主要用于电能转换和电压调节。它的名称来源于其运作过程中,储存在变压器中的能量会在「反击」期间释放。
控制开关管
· 方波控制:第6脚产生的PWM方波信号连接至Q1 8N60的栅极(G)。当高电平出现时,开关管导通,使T1变压器产生上正下负的电流,并在次级线圈中感应生成上负下正的电压。然而,次级线圈上的D4 (SF38G)二极管会阻止电流产生,因此开关管导通时,电力仅转化为储存在变压器内的磁场。
· 磁能释放:当方波转为低电平时,开关管断开,T1变压器将产生上负下正的电压,并在次级线圈中感应出上正下负的电流,「反击」释放储存在变压器的磁能。透过调节方波的占空比,可以输出不同电压的直流电。
过流保护
为了保护开关管,在开关管的源极(S)上加装了R6 (1Ω) 的电流检测电阻 (current sense resistor),并将其连接到UC3842的第3脚(ISEN)。当电流增大时,通过电阻的电压会随之上升。如果这个电压高于1V,UC3842的第6脚将停止产生PWM方波,以保护开关管不受过流损坏。
过压反馈电路
输出端的过压保护电路是通过上分压电阻 (R14) 和下分压电阻 (R15、R17) 来实现的,这些电阻将输出电压分压后提供给TL431的第3脚。当该电压高于2.5V时,TL431接地,导致PC817光耦的第1和第2脚导通,发出光讯号。这个光讯号使得光耦的第3和第4脚的感光三极管导通,从而使第4脚的电压下降。
光耦的第4脚连接到UC3842的第1脚(COMP),当第1脚的电压下降时,输出的PWM方波的高电平时间将变得更短,从而降低输出电压,实现对过压状况的保护。
总结
UC3842 控制器的工作原理基于其启动、供电及振荡电路的操作。通过有效地控制开关管,UC3842 能够实现对负载的高效供电。该技术的灵活性使其适用于多种应用场景。
备注:
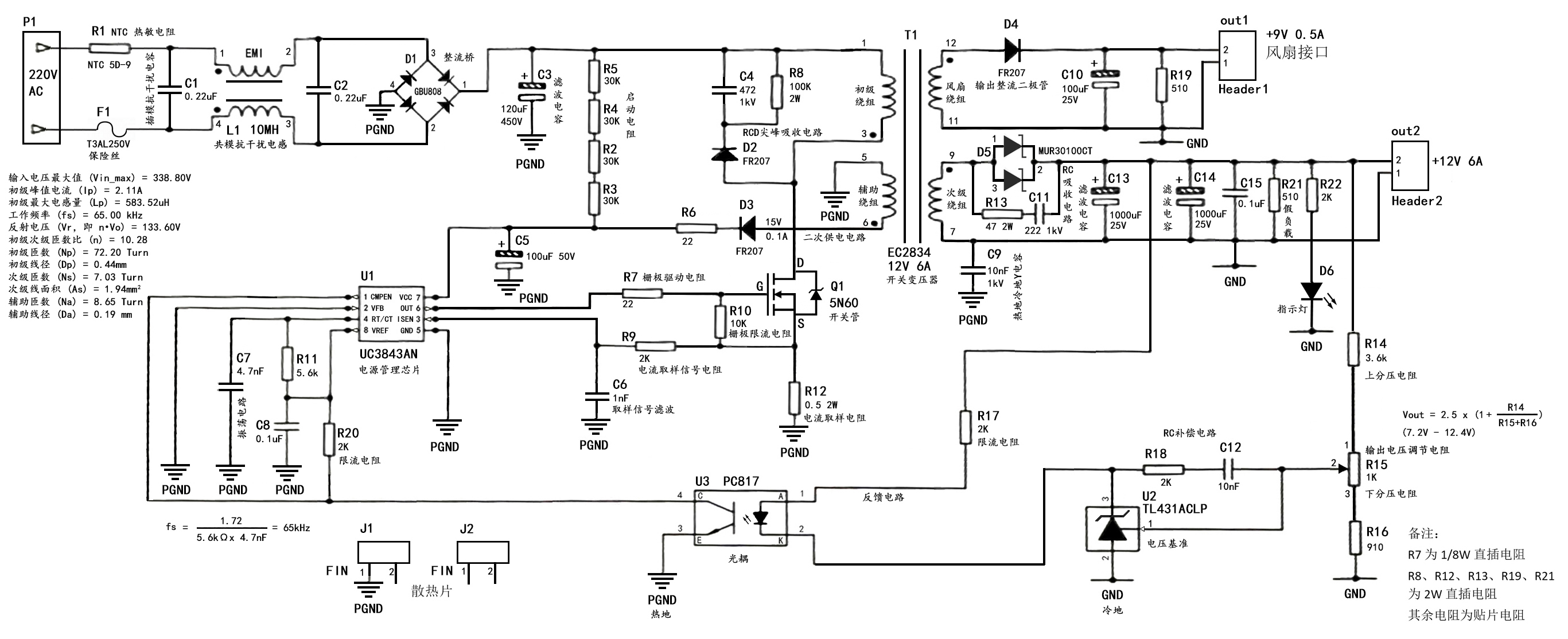
如想把12V1A 改为12V6A,进行以下修改:
-
整流桥:提高整流桥的额定电流,可以承受更大的负载电流,改用 GBU808, 800V, 8A。
-
滤波电容容量:增大滤波电容容量有助于降低输出电压的纹波,提供更稳定的电源, 改用 120uF, 450V 滤波电容。
-
变压器输出功率:增大变压器的功率输出,确保能够满足更高的负载需求, 改用 EC2834 磁芯变压器, 输出功率 72W。
-
次级滤波电容容量:同样,增大次级滤波电容可以进一步减小电压波动,提高负载能力,使用两枚 1000uF, 25V 滤波电容。
-
快恢复二极管:使用快恢复二极管可以提高整流效率,减少反向恢复时间,从而提升整体性能,改用 MUR30100CT 快恢复二极管, 1000V, 30A。
-
风扇:如果发热量很大,可以增加风扇,增强空气流动,帮助散热,变压器增加风扇绕组, 输出9V 0.5A供电给风扇散热 。
图10:3843 反激式开关电源 12V6A原理图 (注意:3843 VCCON为8.4V,VCCOFF 为7.6V)。
5577

被折叠的 条评论
为什么被折叠?



