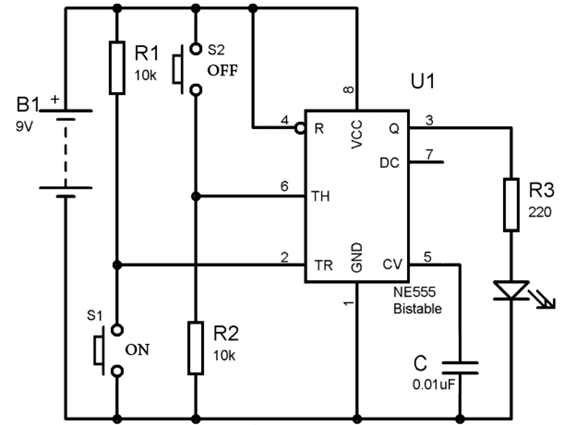
555双稳态电路是一种广泛应用的定时器电路,主要由555定时器IC构成。它的工作原理基于两个输入端(TR 和 TH)以及内部寄存器的状态转换。当电路接受到触发信号时,会在其两个稳定状态之间切换。
线路图

工作原理
- 基本组成:
- 555定时器:作为核心元件,具有三个工作模式:单稳态、双稳态和无稳态模式。在双稳态模式中,555定時器能够保持两种稳定状态。
-
电阻(R1 和 R2):上拉和下拉电阻,引脚限制电流, 设置触发电平。
-
电容(C):瓷片电容接地,以防引入高频干扰。
- 触发和重置:
- 当按下按钮S1时,触发端(TR)接收到一个低电平信号,Q 引脚设置为高电平,并点亮连接的 LED。
- 当按下按钮S2时,重置端(TH)接收到一个高电平信号,Q 引脚设置为低电平,并熄灭LED。
- 状态保持:
这种电路的特点是能够不断保持其当前状态,直到收到特定的触发信号。用户能够通过简单的按钮操作来控制电路的开关。
输入电压
供电电压范围:NE555定时器的工作电压通常在4.5V到15V之间。确保在此范围内供电,以保证电路稳定运行。
引脚电流限制
引脚2(触发)和引脚6(阈值)的输入电流非常小,通常在微安级别(约100nA)。在设计电路时,建议使用上下拉电阻(例如10kΩ)将这些引脚连接到供电电压或接地,以防止引脚悬空而导致不稳定的触发信号。
上下拉电阻的作用
- 上拉电阻:可以防止输入端悬空。当没有信号输入时,它将输入端拉到高电平,保持电路稳定。
- 下拉电阻:用于确保在需要时输入端被拉到低电平,防止误触发,同时提供一个稳定的参考电平。
如何用小电流推挽大功率晶体管
- 推挽晶体管配置:可以使用NE555输出的低电流信号来驱动一个小信号NPN晶体管, NPN晶体管的集电极连接到负载(例如大功率晶体管)。
- 偏置电阻:通过适当选择基极偏置电阻,可以控制NPN晶体管的导通,进而控制更大功率的PNP晶体管。
- 电流放大:小电流的NPN晶体管会放大基极电流,以控制连接的更大的PNP晶体管,从而实现对高功率负载的控制。
- 安全保护:在设计电路时考虑加入二极管或保险丝等保护元件,以避免过电流导致的损坏。
制成品 (面包板右部分)
插上Reset 跳针,PIN 4 接地,定时器复位,PIN 3输出低电平,LED 灯熄灭。
应用
555双稳态电路常见于以下应用:
- 开关设备:可用于控制LED灯、电机等。
- 记录装置:可设计为触发计数器,记录事件发生的次数。
- 自动门系统:能够感应到人员的接近并自动开关门。
优胜于一般自锁开关的原因
- 稳定性:双稳态电路能够在两种稳定状态之间切换,而一般自锁开关通常只有单一的触发方式,易受外部因素影响,而且自锁开关的结构复杂、制造成本高。
- 多路输出:可以根据不同需求设计多个开关而不会影响性能,而一般自锁开关通常功能单一。
- 可调性:透过修改电容和电阻参数,可以灵活调整响应时间和工作状态,这是一般自锁开关难以达到的。(参见: NE555 延时开关电路 (单稳态电路))
- 扩展性:可以集成其他功能,例如计时或多路控制,而一般的自锁开关功能有限,难以扩展或整合。
总之,555双稳态电路以其优越的灵活性和稳定性在各种电子应用中得到了广泛的应用,适合多种不同需求的场合。

9690

被折叠的 条评论
为什么被折叠?



