购买链接:https://yinerda.taobao.com/
公司网站:www.yinerda.com
智联万物,稳启未来,银尔达电子,赋能智慧工业新生态

1. 简介
YED-A108版本适合设备控制,状态检测,传感器数据采集等通过4G网络与服务器通讯的场景,具体功能特点如下。
1) 支持宽输入电压范围5~12 V;
2) 工作环境为-35℃~75℃;
3)金手指焊接,方便集成;
4) 支持8路GPIO输出,可以用来做继电器控制;
5) 支持8路GPIO输入,可以用来做外部状态输入检测;
6) 支持1路TTL串口功能,支持3.3V串口电平;
7) 支持2路ADC电流采集,范围0-3.8V;
8) 支持硬件看门狗,运行稳定不死机;
9)支持银尔达DTU透传固件,支持TCP、UDP、MQTT、HTTP、Websocket,阿里云IOT 、腾讯IOT、OneNet,华为IOT,电信云,涂鸦云、ThingsCloud等平台;
10)支持二次开发定制。
11)支持SSL证书加密TCPS/MQTTS/HTTPS 协议;
12)支持给用户设备进行固件升级。
2. 产品规格
2.1、硬件参数
| 功能事项 | 详细说明 | |
| 4G模块 | 网络标准 | Cat1 4G全网通,支持中国移动、联通、电信 |
| 网络频段 | LTE-FDD:B1/B3/B5/B8 LTE-TDD:B34/B38/B39/B40/B41 | |
| 电源参数 | 5~12V,10W电源 | |
| 工作环境 | 工作温度 | -35℃ ~+75℃ |
| 工作湿度 | 5%~95%RH(无凝露) | |
| TTL串口 | 1路 | 1200-460800;数据位:8、7 ;停止位:1、2;校验位:奇、偶、无校验 |
| 输入 | 8路 | 3.3V 电平输入,可以外部设计做光耦等检查 |
| 输出 | 8路 | 3.3V 电平输出,可以外部设计做继电器等控制 驱动电流35ma,驱动继电器需要加三极管 |
| ADC | 2路 | 0~3.8V电压采集,可以加分压电阻采集电压或者电流 |
| 硬件看门狗 | 支持 | 外部硬件看门狗 |
| 尺寸 | 43*21.5mm | |
| 安装方式 | 金手指焊盘焊接 | |
2.2、硬件资源介绍
|
|
| 编号 | 标识 | 功能 | 说明 |
| 1 | IN1 IN2 IN3 IN4 IN5 IN6 IN7 IN8 | 输入GPIO | 3.3V电平 |
| VIN GND | 供电电源 | 5~12VDC(直流),10W电源 | |
| GND DP DM VB | USB接口 | 用来固件升级或者日志调试 | |
| 2 | BOOT | BOOT按键,配合USB接口,进入升级模式 | |
| 3 | Reload | 长按7秒,恢复出厂设置 | |
| 4 | 4G天线 | IPEX 1代 天线 | |
| 5 | ADC1 ADC0 | 直引ADC,范围0~3.8V,可以外加分压电阻采集电压和电流。 | |
| GND | 长按7秒,恢复出厂设置 | ||
| TXD RXD | TTL串口,3.3V电平 | ||
| O1 O2 O3 O4 O5 O6 O7 O7 | 输出GPIO | 3.3V电平 驱动电流35ma,驱动继电器需要加三极管 | |
| 6 | PWR | 电源指示灯 | 供电常亮,明亮 |
| NET | 系统指示灯 | 系统状态指示灯 | |
| 7 | 外置SIM卡 | 自弹小卡 | |
| 注意 | GPIO,ADC,如果要使用需要加强保护,可以参考测试底板设计 | ||
2.3、硬件尺寸
PCB尺寸

3. LED状态描述
| 指示意义 | 现象 | 备注 |
| SIM卡不识别 | NET LED 5000ms亮 5000ms灭 | |
| SIM卡正常,但注册不了网络 | NET LED 100ms闪烁 | |
| 注册网络成功,但没连上服务器 | NET LED 500ms慢闪 | 没有任何通道链接服务器 |
| 成功连上服务器 | NET LED 1000ms慢闪 | 至少有一个通道链接服务器成功 |
4. 测试硬件连接方法
4.1. SIM卡安装方向

4.2. 使用测试底板测试
- 连接示意图

电脑安装CH340驱动;电脑USB线接UART 接口; LET天线接好;黑色DC座接5~12V电源;电脑串口软件和测试服务器可以测试设备。
- 测试底板尺寸图

5. DTU固件实例讲解
适用模组方案:Air780EP/Y100E
| 序号 | 网络协议 | 测试实例 |
| 1 | TCP协议 | |
| 2 | UDP协议 | |
| 3 | HTTP协议 | |
| 4 | MQTT协议 | |
| 5 | 定位 | |
| 6 | WebSocket | |
| 7 | 移动物联网 | |
| 8 | 电信Aiot-MQTT | |
| 9 | 华为IotDA | |
| 10 | 新腾讯IOT Explorer | |
| 11 | 阿里IOT | |
| 12 | 涂鸦云 | |
| 13 | ThingsCloud | |
| 14 | 短信转发 | |
| 15 | 升级设备(客户设备)固件实例 | |
| 16 | SSL有证书加密实例 |
6. 银尔达IOT平台教程
| 序号 | 网络协议 | 测试实例 |
| 1 | IOT平台入门教程 | |
| 2 | 八路远程开关示例 | |
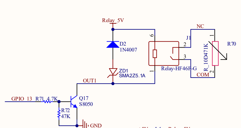
7. GPIO驱动继电器的方法
核心板的GPIO不能会直接驱动继电器,驱动电流不足,GPIO只提供一个控制信号,需要加三极管驱动。
下图的GPIO13 可以理解是核心板的任一个out GPIO。GPIO以外的继电器其他电路需要客户自己设计。

8. Y100E相关证书下载
| 序号 | 证书列表 |
| 1 | |
| 2 | |
| 3 | |
| 4 |
银尔达YED-A108 4G模块核心板详解

855

被折叠的 条评论
为什么被折叠?



