购买链接:https://yinerda.taobao.com/
公司网站:www.yinerda.com
智联万物,稳启未来,银尔达电子,赋能智慧工业新生态

1. 简介
YED-A104-A版本适合设备控制,状态检测,传感器数据采集等通过4G网络与服务器通讯的场景,具体功能特点如下。
1) 支持宽输入电压范围5~36 V;
2) 工作环境为-35℃~75℃;
3)PH2.0MM排针接口,方便焊接;
4) 支持4路GPIO输出,可以用来做继电器控制;
5) 支持4路GPIO输入,可以用来做外部状态输入检测;
6) 支持1路TTL串口功能,支持3.3V串口电平;
7) 支持1路ADC,可以直接采集供电电源电压;
8) 支持硬件看门狗,运行稳定不死机;
9)支持银尔达DTU透传固件,支持TCP、UDP、MQTT、HTTP、Websocket,阿里云IOT 、腾讯IOT、OneNet,华为IOT,电信云,涂鸦云、ThingsCloud等平台;
10)支持二次开发定制。
11)支持SSL证书加密TCPS/MQTTS/HTTPS 协议;
12)支持给用户设备进行固件升级。
2. 产品规格
2.1、硬件参数
| 功能事项 | 详细说明 | |
| 4G模块 | 网络标准 | Cat1 4G全网通,支持中国移动、联通、电信 |
| 网络频段 | LTE-FDD:B1/B3/B5/B8 LTE-TDD:B34/B38/B39/B40/B41 | |
| 电源参数 | 5~36V,10W电源 | |
| 工作环境 | 工作温度 | -35℃ ~+75℃ |
| 工作湿度 | 5%~95%RH(无凝露) | |
| TTL串口 | 1路 | 1200-460800;数据位:8 、7;停止位:1、2;校验位:奇、偶、无校验 |
| 输入 | 4路 | 3.3V 电平输入,可以外部设计做光耦等检查 |
| 输出 | 4路 | 3.3V 电平输出,可以外部设计做继电器等控制 驱动电流35ma,驱动继电器需要加三极管 |
| ADC | 1路 | 与供电电源并联,只能采集供电电压 |
| 硬件看门狗 | 支持 | 外部硬件看门狗 |
| 尺寸 | 31*23mm | |
| 安装方式 | PH2.0MM排针接口 | |
2.2、硬件资源介绍

| 编号 | 标识 | 功能 | 说明 |
| 1 | IN1 IN2 IN3 IN4 | 输入GPIO | 3.3V电平 |
| TXD RXD | TTL串口,3.3V电平 | ||
| O1 O2 O3 O4 | 输出GPIO | 3.3V电平。 驱动电流35ma,驱动继电器需要加三极管 | |
| VCC GND | 供电电源 | 5~36VDC(直流),10W电源 可以使用ADC采集供电电压 | |
| 2 | VB DM DP GND | USB接口 | 用来固件升级或者日志调试 2.0间距排针 |
| BOOT EXT | BOOT接EXT,配合USB接口,进入升级模式 | ||
| Reload | 接GND 7秒,恢复出厂设置 | ||
| 3 | 4G天线 | IPEX 1代 天线 | |
| 4 | NET | 系统指示灯 | 系统状态指示灯 |
| 5 | 内置SIM卡 | 贴片卡 | |
| 6 | 外置SIM卡 | 自弹小卡 | |
| 注意 | GPIO如果要使用需要加强保护,可以参考测试底板设计 | ||
2.3、硬件尺寸
PCB尺寸
3. LED状态描述
| 指示意义 | 现象 | 备注 |
| SIM卡不识别 | NET LED 5000ms亮 5000ms灭 | |
| SIM卡正常,但注册不了网络 | NET LED 100ms闪烁 | |
| 注册网络成功,但没连上服务器 | NET LED 500ms慢闪 | 没有任何通道链接服务器 |
| 成功连上服务器 | NET LED 1000ms慢闪 | 至少有一个通道链接服务器成功 |
4. 测试硬件连接方法
4.1. SIM卡安装方向

5. 硬件尺寸

6. DTU固件实例讲解
适用模组方案:Air780EP/Y100E
| 序号 | 网络协议 | 测试实例 |
| 1 | TCP协议 | |
| 2 | TCP协议远程控制DTU资源 | |
| 3 | UDP协议 | |
| 4 | HTTP协议 | |
| 5 | MQTT协议 | |
| 6 | MQTT协议远程控制DTU资源 | |
| 7 | 定位 | |
| 8 | WebSocket | |
| 9 | 移动物联网 | |
| 10 | 电信Aiot-MQTT | |
| 11 | 华为IotDA | |
| 12 | 新腾讯IOT Explorer | |
| 13 | 阿里IOT | |
| 14 | 涂鸦云 | |
| 15 | ThingsCloud | |
| 16 | 短信转发 | |
| 17 | 升级设备(客户设备)固件实例 | |
| 18 | SSL有证书加密实例 |
7. 银尔达IOT平台教程
| 序号 | 网络协议 | 测试实例 |
| 1 | IOT平台入门教程 | |
| 2 | 四路远程开关示例 | |
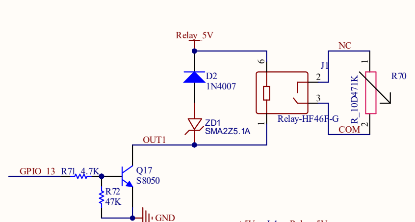
8. GPIO驱动继电器的方法
核心板的GPIO不能会直接驱动继电器,驱动电流不足,GPIO只提供一个控制信号,需要加三极管驱动。
下图的GPIO13 可以理解是核心板的任一个out GPIO。GPIO以外的继电器其他电路需要客户自己设计。

9. Y100E相关证书下载
| 序号 | 证书列表 |
| 1 | |
| 2 | |
| 3 | |
| 4 |
565

被折叠的 条评论
为什么被折叠?



