截止到本期MATLAB机器学习预测全家桶,一共发了16篇关于机器学习预测代码的文章。算上这一篇,一共17篇!参考文章如下:
2.机器学习预测全家桶,多步预测之BiGRU、BiLSTM、GRU、LSTM,LSSVM、TCN、CNN,光伏发电数据为例
3.机器学习预测全家桶,多步预测之组合预测模型,光伏发电数据为例
4.机器学习预测全家桶之Xgboost,交通流量数据预测为例,MATLAB代码
5.机器学习预测全家桶之CNN-RVM(相关向量机),风电功率预测,MATLAB代码
6.水N篇论文就靠它了!Adaboost风电功率预测,机器学习预测全家桶,MATLAB代码
7.机器学习预测全家桶之单变量输入单步预测,天气温度预测为例,MATLAB代码
8.2023年冠豪猪算法优化CNN-GRU-Attention多特征输入多步预测,MATLAB代码
9.机器学习预测全家桶之单变量输入多步预测,天气温度预测为例,MATLAB代码
10.机器学习预测全家桶新增VMD-TCN-GRU/BiGRU-Attention模型,MATLAB代码
11.金豺算法优化TCN-BiGRU-Attention多特征输入单步预测,MATLAB代码
12.LSTM实现递归预测。机器学习预测全家桶,持续更新,MATLAB代码
13.12种算法优化CNN-BiLSTM-Attention多特征输入单步预测
14.新思路:TCN-RVM模型,你见过吗?机器学习预测全家桶新增模型,MATLAB代码
15.再添数十种回归模型!最全机器学习预测全家桶,MATLAB代码,这次千万别再错过了!
16.12种算法优化CNN-BiGRU-Attention单变量输入单步预测,持续更新,MATLAB代码
有小伙伴反映,希望在机器学习预测全家桶添加BiTCN相关网络搭建。本期为大家带来了:
BiTCN、BiTCN-SVM、BiTCN-LSTM、BiTCN-BiGRU四种模型,学会这四种模型,你也可以随意搭建了!
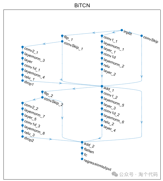
BiTCN模型结构示意图如下:
为提升TCN模型对网络流量数据双向时序信息的特征融合效果,基于TCN模型的结构基础,兼顾网络流量数据高维及双向时序关联方面的特性,将TCN构建成前向网络和反向网络。BiTCN模型结构示意图如下:

示例1: BiTCN网络模型搭建



示例2: BiTCN-BiGRU网络模型搭建



示例3: BiTCN-LSTM网络模型搭建



示例4: BiTCN-SVM网络模型搭建
这个模型的搭建,其实是先利用BiTCN进行网络特征提取,再将提取到的特征送入SVM进行训练学习。
结果如下:


BiTCN-SVM效果也还不错。当然,学会BiTCN-SVM之后,也可以和LSSVM,RVM,ELM等进行搭配!(点到为止
)
已经上述四个模型添加至机器学习预测全家桶。已购买的小伙伴可以直接跳转链接下载!
机器学习预测全家桶代码获取
已将本文算法加入机器学习预测全家桶中,需要的小伙伴可以跳转链接获取:
https://mbd.pub/o/bread/ZZmWk5xp
识别此二维码也可跳转全家桶

或点击下方阅读原文获取此全家桶。
本文介绍了MATLAB机器学习预测全家桶系列的最新进展,包括BiTCN、BiTCN-SVM、BiTCN-LSTM和BiTCN-BiGRU模型的构建与应用,展示了如何结合这些模型进行网络流量数据的预测。读者可访问相关链接获取全套代码。
1321

被折叠的 条评论
为什么被折叠?



