播放器系列 android播放器:MediaPlayer ExoPlayer ijkplayer_步基的博客-优快云博客_mediacodec流程
一 概述
IJKPlayer是一款基于ffmpeg/ffplay的开源播放器,可支持rtmp/rtsp/hls等多种媒体协议,支持Android/IOS等移动平台。项目地址:https://github.com/Bilibili/ijkplayer,项目地址有可供参考的编译方式。
IJKPlayer 在 iOS 和 Android 平台上实现的主要差异表现在视频硬解码方案和音视频渲染方案上:
- iOS
- 视频硬解码:VideoToolbox
- 音频渲染:AudioQueue
- 视频渲染:OpenGL ES
- Android
- 视频硬解码:MediaCodec
- 音频渲染:OpenSL ES、AudioTrack
- 视频渲染:OpenGL ES、MediaCodec
(本文主要讲述android版)
IJKPlayer(Android)主要由Java层和JNI层组成,Java层主要负责业务控制,JNI部分主要功能是完成音视频的播放。JNI层向Java层提供接口调用,形成事件任务,同时以回调的形式向Java层推送事件完成的状态通知。
Java层主要包括ijkplayer-exo和ijkplayer-java两个类库,分别代表两个不同的播放器。jikplayer-java里面有IMediaPlayer接口和AbstractMediaPlayer抽象类。所以ijkplayer-exo依赖于ijkplayer-java。
编译结果: android/ijkplayer/ijkplayer-java/build/outputs/aar/ijkplayer-java-debug.aar
可供app调用
IJKPlayer 项目的目录结构大致如下:
- tool:初始化项目工程脚本。
- config:编译 FFmpeg 使用的配置文件。
- extra:存放编译 IJKPlayer 所需的依赖源文件, 如 FFmpeg、OpenSSL 等。
- ijkmedia:核心代码。
- ijkplayer:播放器数据下载及解码相关。
- ijksdl:音视频数据渲染相关。
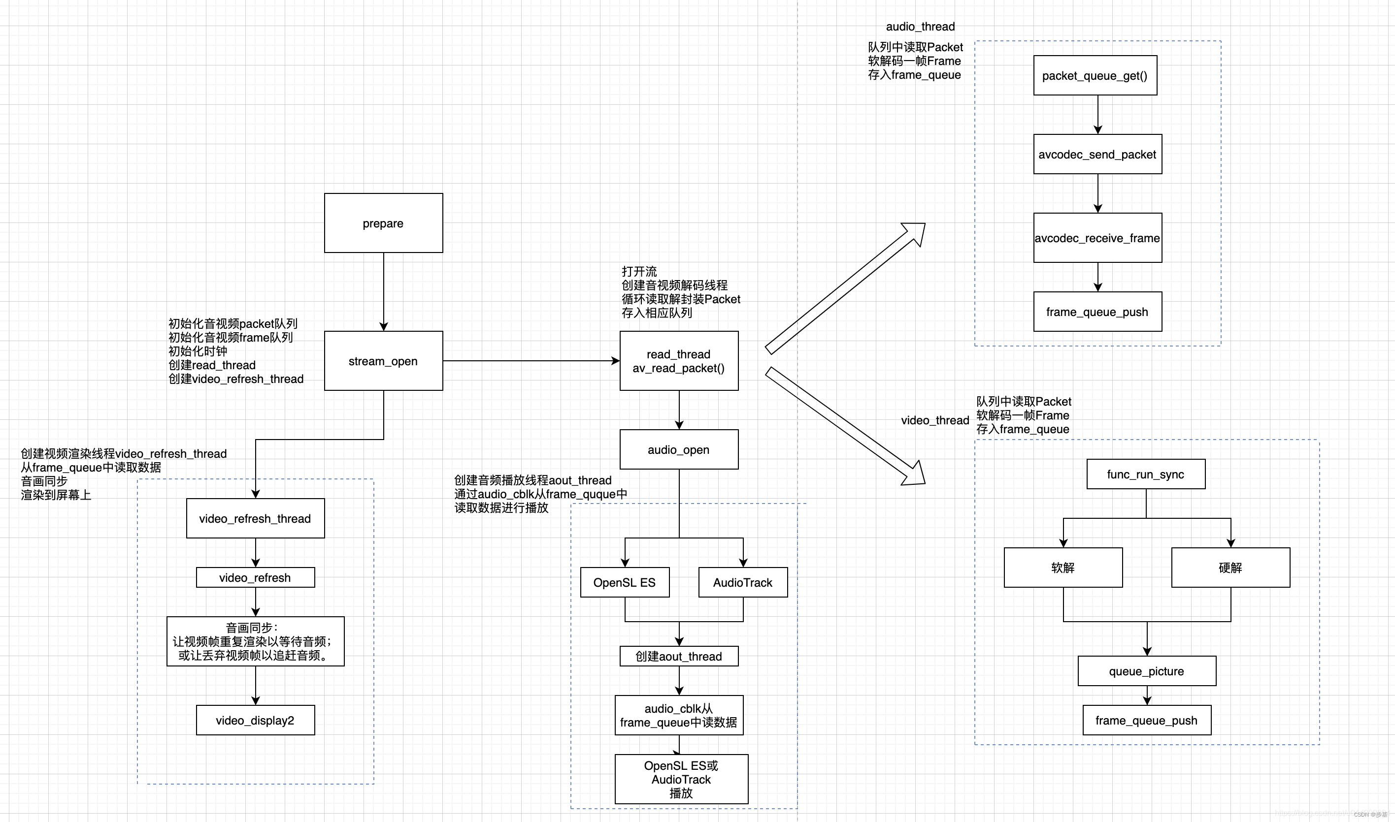
二 简要流程
read_thread -> PacketQueue(AVPacket) -> FrameQueue(AVFrame) -> 渲染
packet_queue_put是ijkplayer封装的一个缓冲区PacketQueue的 的入队方法。PacketQueue是采用链表构建的循环队列,每个节点循环使用,一部分节点空闲,一部分使用中。

图1
主要结构体:
在native_setup方法中创建了IjkMediaPlayer、FFPlayer、IJKFF_Pipeline
在prepare阶段通过stream_open创建了VideoState。
结构图:

图2
播放流程图:

图3

图4
2042

被折叠的 条评论
为什么被折叠?



