目 录
摘要
随着信息技术的发展和互联网的普及,电子商务已成为商业活动的重要组成部分,而家用电器作为家庭生活不可或缺的部分,其市场需求持续增长且变化多样。因此,开发一个高效、稳定、可扩展的在线销售平台显得尤为必要。为此,本文探讨了基于Spring Boot框架开发的家用电器销售系统该系统的设计与实现,旨在满足现代消费者对家电购买体验日益增长的需求。
在用户端,系统设计了包括首页展示、家电资讯浏览、商城中心等功能模块,使用户能够便捷地获取所需信息并完成购买流程。此外,用户还可以方便地管理自己的购物车、订单和个人资料,增强了用户体验的个性化和互动性。对于管理员而言,系统提供了全面的商品管理、用户管理、估值请求管理、回收预约管理等功能,确保了系统的高效运行和维护。管理员可以通过后台界面实时监控销售数据、处理用户提交的各种请求,并发布通知公告以保持与用户的良好沟通。
研究结果表明,基于Spring Boot的家用电器销售系统不仅提高了商家的运营效率和服务质量,也为消费者带来了更加便捷、个性化的购物体验。同时,系统的成功实施促进了传统家电零售行业的数字化转型,为行业创新与发展提供了新的思路和技术支持。
关键词:电子商务;家用电器销售系统;Spring Boot
Abstract
With the development of information technology and the popularity of the Internet, e-commerce has become an important part of business activities. As an indispensable part of family life, household appliances market demand continues to grow and changes in a variety of ways. Therefore, it is particularly necessary to develop an efficient, stable, and scalable online sales platform. Therefore, this article explores the design and implementation of a home appliance sales system based on the Spring Boot framework, aiming to meet the growing demand of modern consumers for home appliance purchasing experience.
On the user side, the system has designed functional modules including homepage display, home appliance information browsing, and mall center, enabling users to easily obtain the required information and complete the purchase process. In addition, users can easily manage their shopping carts, orders, and personal profiles, enhancing the personalization and interactivity of the user experience. For administrators, the system provides comprehensive functions such as product management, user management, valuation request management, and recycling reservation management, ensuring the efficient operation and maintenance of the system. Administrators can monitor sales data in real-time through the backend interface, process various requests submitted by users, and issue notifications and announcements to maintain good communication with users.
The research results indicate that the home appliance sales system based on Spring Boot not only improves the operational efficiency and service quality of merchants, but also brings consumers a more convenient and personalized shopping experience. At the same time, the successful implementation of the system has promoted the digital transformation of the traditional home appliance retail industry, providing new ideas and technical support for industry innovation and development.
Keywords:Electronic Commerce; Household appliance sales system; Spring Boot
1 绪论
1.1 研究背景和意义
随着信息技术的迅猛发展和互联网在全球范围内的广泛应用,电子商务已经迅速崛起成为现代商业活动中一个不可忽视的重要组成部分。家用电器作为日常生活不可或缺的元素之一,其市场需求不仅持续增长,而且呈现出多样化的特点。消费者的需求不再仅仅局限于产品的质量和价格,他们对购物过程中的便捷性、个性化服务以及售后服务等方面也寄予了更高的期望。在这样的背景下,传统的销售模式由于其局限性和较高的运营成本,越来越难以满足现代消费者的需求。
面对这种市场变化,开发一个家用电器销售系统显得尤为重要。Spring Boot以其独特的简化配置和快速开发的优势,为构建高效、稳定且易于扩展的在线销售平台提供了强有力的技术支持。该框架使得开发者能够更专注于业务逻辑的实现,而不是陷入复杂的配置工作中,从而大大提高了开发效率和系统的稳定性。
本系统通过集成先进的网络技术与家电销售业务,能够显著提升消费者的购物体验,提供在线搜索下单、便捷支付在内的多种服务功能,使得购买过程更加顺畅快捷。对于商家来说,这个系统不仅仅降低了运营成本,还显著提升了管理效率,使其能够更好地理解和预测市场动态,制定出更为有效的营销策略。此外,该系统的建立促进了传统家电零售行业的数字化转型,推动整个行业向着更加创新和可持续的方向发展。通过优化供应链管理和加强与客户的互动,有助于形成一种健康、可持续发展的商业模式,同时也为社会创造了更多的就业机会和技术积累,进一步增强了市场的活力与竞争力。这不仅是对现有商业模式的一次革新,也为未来的发展奠定了坚实的基础。
在国内,家用电器销售系统的开发与研究正逐步走向成熟,多种技术的应用为提升交易效率、优化用户体验提供了坚实的基础。
吴微微设计的基于MVC模式的电子产品销售系统,为商家和消费者的交易提供了一个高效、便捷的途径[1],这表明了结构化设计模式在提升系统性能方面的有效性。类似地,向育程和段元梅开发的基于Java的网上购物商城,通过Java处理后端逻辑、JavaScript处理前端交互,并使用VUE框架增强用户界面动态效果,展示了现代Web技术在提高用户体验上的潜力[2]。这些技术的应用为家用电器销售系统的开发提供了宝贵的参考,有助于实现更加高效和用户友好的家电购物平台
在环保与可持续发展的背景下,家用电器销售系统不仅关注交易效率,还重视绿色回收。亢远飞和童昕以2018年北京节能超市回收试点项目为例,建立了以销售商为主体的“绿色消费+绿色回收”模式,该模式利用二维码编码技术实现了废旧电器电子产品的“一机一码”溯源管理,促进了环保回收率的提升[3]。这种创新模式不仅适用于北京,还可以针对不同城市的具体条件进行调整和完善,从而辅助更多地区的废旧电器电子产品回收体系实现转型升级。这一模式的成功实践为家用电器销售系统中的环保回收机制提供了重要的参考和借鉴,有助于构建更加绿色、可持续的家电销售和回收体系。
同时,为了确保交易的安全性和系统的稳定性,杨晟和罗奇提出的基于Spring Boot的在线商城解决方案,集成了用户信息管理、商品信息管理、购物车、订单等功能,并通过Spring Security确保系统安全性[4]。此外,王培培的研究进一步探讨了如何利用Spring Boot、MyBatis、MySQL等技术优化商品管理和订单处理流程,降低运营成本,强调了技术整合的重要性[5]。这些研究共同证明了采用先进的技术和框架可以显著提升家用电器销售系统的整体性能和安全性。
谭彦利用Python和Django框架创建了一个专注于农产品销售的电子商城系统[6],尽管主要应用于农产品领域,但其简化商家与用户的操作流程、提升交易效率的理念同样适用于家用电器销售系统的设计中。
综上所述,当前国内家用电器销售系统的研究涵盖了从基础架构设计到高级功能实现的多个方面,充分展示了技术创新对提升销售效率和用户体验的重要性。
在国外,家用电器销售系统的开发与研究同样显示出多样化的趋势,特别是在系统架构设计和技术创新方面取得了显著进展。随着互联网技术的不断进步,消费者对在线购物平台的需求日益增长,不仅要求更高的便捷性和个性化服务,还期望在交易过程中享有更高的安全性和透明度。M D A 和 Sahar B 的工作展示了采用B/S模式(浏览器/服务器)设计并实现海湾品牌的网上购物系统[7]。这种架构通过将大部分计算任务分配给服务器端处理,极大地简化了客户端的部署和维护需求,使得用户无需安装复杂的软件即可享受流畅的购物体验。更重要的是,它能够有效支持大规模并发用户的访问需求,确保客户的网上购物体验流畅无阻。这对于家用电器销售系统尤为重要,因为面对大量用户同时访问的需求时,能够保持系统的稳定性和响应速度是提升用户体验的关键。
此外,随着区块链技术的发展,其在电子商务领域的应用也逐渐受到关注。Shaoying W, Shuo Y 和 Fen W 设计的一个基于区块链技术的去中心化购物应用(DApp),巧妙地结合了区块链技术和传统的购物应用程序[8]。该系统利用分布式账本、去中心化、可追溯性、智能合约和信息防篡改等特性,为用户提供了一种更加透明和安全的购物方式。在家用电器销售系统的背景下,引入区块链技术可以增强交易的安全性和透明度,特别是对于二手家电或回收电器的交易,通过提供产品来源的不可篡改记录,增强了消费者的信任感。例如,在二手家电交易中,买家可以通过区块链查询到产品的历史维修记录、使用年限等关键信息,从而做出更明智的购买决策。
这些国外的研究和实践表明,无论是通过优化系统架构以提高效率和支持大规模用户访问,还是通过引入新兴技术如区块链来增强交易的安全性和透明度,都为家用电器销售系统的进一步发展提供了宝贵的经验和技术参考。这些技术的应用不仅有助于提升系统的性能和安全性,也为消费者带来了更高效、便捷和安心的购物体验。
1.3论文结构与章节安排
本文共分为六章,章节内容安排如下:
第一章:绪论,主要介绍基于Spring Boot的家用电器销售系统领域研究的背景和意义及概述研究现状。
第二章:系统分析,主要从基于Spring Boot的家用电器销售系统的可行性、用户功能、操作流程等方面进行分析,为后续系统设计提供理论支持。
第三章:系统总体设计,主要对基于Spring Boot的家用电器销售系统的系统架构、功能模块、数据库进行设计。
第四章:系统详细设计与实现,主要介绍了基于Spring Boot的家用电器销售系统各个用户功能界面的实现。
第五章:系统测试,主要对基于Spring Boot的家用电器销售系统进行测试,验证功能完整性、稳定性和安全性,评估系统在实际运行中的性能表现。
第六章:结论。总结全文研究内容。
2系统分析
系统分析是对系统开发的可行性进行研究,分析功能需求以确保系统满足用户期望。系统用例设计将明确定义系统与外部用户的交互场景,系统流程规划则细化系统内部功能流程,确保系统各模块协调工作。通过系统分析,可以建立清晰的系统框架,明确系统目标和功能,为系统开发和实施奠定基础。
2.1 可行性分析
1. 技术可行性
Java是一种跨平台的编程语言,具有丰富的类库和良好的兼容性,广泛应用于各种场景。Java语言具有较高的性能和稳定性,可以满足系统高并发、大数据处理的需求。此外,Spring Boot是一个非常流行的Java开发框架,Spring Boot不仅能够帮助开发者快速搭建应用的基本框架,还提供了丰富的扩展点,使得开发者可以灵活地定制和优化应用程序,满足不同场景下的需求。因此,从技术层面来说是可行的。
- 经济可行性
该系统的开发主要基于开源技术(如Java、Spring Boot、MySQL等),这大大降低了技术选型的费用,无需支付高额的许可费用。系统的开发只需具备Java相关的技术背景,开发成本相对较低。此外,Spring Boot的代码质量和可维护性较高,可以降低后期维护成本。因此,从经济角度分析是可行的。
Spring Boot应用易于监控和调试,结合自动化运维工具,能够显著减少运营复杂度,并确保系统的稳定性和可靠性。为了进一步提升操作可行性,平台界面设计直观易用,降低用户的上手难度,并提供详尽的使用指南和技术支持,帮助用户快速使用该系统。因此,从操作层面上分析是可行的。
4.市场可行性
随着互联网技术的发展和电子商务的普及,消费者越来越倾向于在线购物,对便捷性和个性化服务的需求也在不断增长。家用电器作为家庭必备品,其市场需求稳定且庞大。通过开发一个基于Spring Boot的家用电器销售系统,不仅可以满足消费者对于家电产品的选购需求,还能有效降低商家的运营成本,提高管理效率,具有广阔的市场前景。因此,从市场需求分析是可行的。
综上所述,基于Spring Boot的家用电器销售系统在经济、技术、操作,市场等方面都具有较高的可行性。
按照基于Spring Boot的家用电器销售系统的角色,主要包括注册用户和管理员这两大用户功能模块,各用户功能模块的具体功能说明如下。
- 注册用户功能
- 注册登录:用户可以通过注册成为系统用户,注册后后可以用账号密码登录系统。
- 首页:用户可以查看首页展示的轮播图、商城中心、家电资讯等信息并进行相关操作。
- 通知公告:用户可以查看系统发布的网站公告、关于我们、联系方式、网站介绍等信息。
- 家电资讯:用户可以查看家电资讯列表中某个资讯的详情并可以点赞、收藏和评论。
- 商城中心:用户可以查看商品列表中某个商品的信息详情并可以进行收藏、加入购物车、立即购买和评论等操作。例如,点击“立即购买”进入页面确认订单信息后点击“ 去支付”可以通过微信、支付宝等方式完成在线支付,购买后可以对商品进行评论。
- 商城管理:在该模块用户可以查看我的购物车、我的订单和我的地址信息并进行相关操作。如点击“我的地址”可以新增收货地址或对已有的地址进行编辑。
- 我的:用户点击我的头像的下拉菜单“我的账户”可以查看(如个人昵称、头像、积分等)和修改登录密码;点击“个人中心”进入页面可以查看个人首页、估值请求、电器估值、回收预约、进度跟踪、订单配送、收藏和评论管理并进行相关操作。点击“退出”即可退出系统登录。
注册用户角色的用例图如下图2-1所示:

图2-1注册用户用例图
- 管理员功能
- 登录:管理员的账号和密码是事先在数据库中设定好的,管理员可以通过在后台输入正确的账号、密码和验证码进行登录。
- 后台首页:管理员可以查看后台首页展示的商品销售金额统计、商品销售数量统计图等信息。
- 系统用户:管理员可以对所有用户信息(注册用户、管理员)进行增删改查操作。
- 估值请求管理:管理员可以查看列表中某个用户提交的估值请求的详情,点击“估值”可以提交该用户提交的电器的估值信息。
- 电器估值管理:管理员可以查看电器估值列表中某个电器估值的详情,可以对列表进行查询、重置和删除操作。
- 回收预约管理:管理员可以查看列表中某个用户提交的回收预约详情,点击“估审核”可以对该用户提交的申请进行审核和回复。审核通过后,点击“进度”可以提交该订单的进度跟踪信息。
- 进度跟踪管理:管理员可以查看进度跟踪列表中某个点点的进度跟踪详情,点击“支付”可以在线支付该订单的费用。
- 系统管理:在系统管理界面管理员对系统轮播图进行增删改查操作。
- 通知公告管理:管理员可以通过该界面进行通知公告的创建、编辑、发布和删除等操作,以便向用户传达各种重要信息、公告、更新或事件等内容。
- 资源管理:在资源管理模块管理员对家电资讯和资讯分类进行管控,可以对家电资讯和资讯分类信息进行增删改查操作。
- 商城管理:在商城管理模块管理员对商城中心、分类列表、订单列表、订单配送和订单售后信息进行管控。管理员可以对商城中心、分类列表信息进行增删改查操作,可以对订单列表、订单配送和订单售后信息进行查询、重置和删除操作。
- 我的:管理员点击我的头像的下拉菜单“个人信息”可以修改个人资料;点击“修改密码”可以修改登录密码;点击“网站首页”可以浏览首页信息;点击“退出”即可退出系统登录。
管理员用例图如下图2-2所示。

图2-2管理员用例图
非功能性需求分析主要是分析本系统的安全性怎么样(是否会泄露用户个人信息),可靠性怎么样(用户操作的时候是不是能够根据实际操作显示信息),性能怎么样(运行是否操作流畅),可拓展性怎么样(功能能否继续拓展)等。具体可以表示在如下2-1表格中:
表2-1基于Spring Boot的家用电器销售系统非功能需求表
| 需求类型 | 描述 |
| 性能 | 系统应具有高性能,能够快速响应用户请求,保持稳定的性能水平,支持高并发访问和大规模数据处理。 |
| 可靠性 | 系统应具有高可靠性,确保系统稳定运行,防止系统故障和数据丢失,提供数据备份和恢复机制。 |
| 安全性 | 系统应具有高安全性,保护用户隐私信息和数据安全,采用加密传输技术、访问控制和身份验证机制。 |
| 可用性 | 系统应具有高可用性,保证系统全天候运行,最大限度减少系统故障和维护时间,提供灾备和故障转移功能。 |
| 易用性 | 系统应具有良好的易用性,用户界面设计友好,操作简单直观,提供清晰的指导和帮助文档。 |
| 可维护性 | 系统应具有良好的可维护性,易于维护和升级,提供模块化和结构化代码,方便开发人员进行维护和修改。 |
| 可扩展性 | 系统应具有良好的可扩展性,支持新增功能和模块的集成,具备良好的架构设计和扩展性能。 |
2.3系统流程分析
用户访问系统,可以选择进行注册或登录操作。注册成功后,用户可以使用注册的账号登录平台。登录后的用户可以进入系统功能界面,使用自己权限内的功能操作。程序操作流程图如下图2-3所示。

未有账号的用户可进入注册界面进行注册操作,填写注册表格,包括用户名、密码、姓名等必要信息。后台系统验证并保存用户提交的信息。分配唯一用户标识符。注册成功后,用户可以使用账号密码进行登录。用户注册流程图如下图2-4所示。

图2-4注册操作流程图
用户访问系统,进入登录页面页面,入其用户名和密码,后端服务接收登录请求,验证用户提供的用户名和密码是否匹配数据库中存储的信息,验证通过即可登录成功。登录流程图如下图2-5所示。

图2-5登录操作流程图
2.4本章小结
本章主要通过对基于Spring Boot的家用电器销售系统的可行性分析、功能分析、系统用例分析、流程分析,确定整个系统要实现的功能。同时也为系统的代码实现和测试提供了标准。
3 系统总体设计
本章主要讨论的内容包括 基于Spring Boot的家用电器销售系统的架构设计、功能模块设计和数据库系统设计。
3.1 系统架构设计
在系统架构设计中,我将确定系统的整体结构和组件之间的关系。这包括选择适当的架构风格,划分系统的层次结构,并定义各个模块的职责和交互方式。架构图如下图所示。

图3-1系统架构设计图
表示层(Presentation Layer):负责与用户进行交互,将系统的功能和数据以易于理解和操作的方式展示给用户。通常包括用户界面、页面设计和用户输入验证等。
业务逻辑层(Business Logic Layer):处理系统的核心业务逻辑,包括对用户请求的处理、业务规则的执行以及数据的处理和转换。它独立于表现层和数据层,实现了业务逻辑的封装和复用。
数据层(Data Layer):负责数据的存储、访问和管理,包括数据库和持久化机制。数据层提供了对数据的增删改查操作,并与业务逻辑层进行交互,使系统能够有效地存储和检索数据。
这三个层次相互独立,通过明确的接口和协议进行通信,实现了系统的模块化和可扩展性。表现层负责将用户的请求传递给业务逻辑层,业务逻辑层处理请求并返回结果,最后数据层负责与数据库交互并提供数据支持。这种分层架构有助于实现系统的可维护性、灵活性和可测试性。
3.2 系统功能模块设计
3.2.1系统整体功能模块设计
通过整体功能模块设计,根据需求分析的结果,将系统的功能划分为不同的模块。每个模块负责实现特定的功能,并与其他模块进行协作。我们将详细定义每个模块的输入、输出、处理逻辑和相互依赖关系。具体的功能模块图如图3-2所示。

图3-2 系统功能模块图
3.2.2系统用户模块设计
(1)系统用户模块结构图
本系统主要分为管理员和注册用户这两个用户角色。他们共享基本功能,但注册用户多了一个注册功能,以便能够注册使用系统。管理员用户在系统中有着操作权限和功能,确保了系统的一致性和易用性。用户模块结构图如下图3-3所示:

图3-3系统用户模块结构图
(2)各个结构的具体业务逻辑
a.查询用户信息:设计基础的查询功能,允许用户根据用户姓名查询用户信息。此功能主要用于管理员查询用户信息和用户自行查询个人信息。
b.添加用户信息:注册用户可以通过注册获取账号,成为系统的注册用户,以便享受系统提供的服务和功能。管理员可以在后台添加用户信息。
c.修改用户信息:用户可以根据需要修改个人基本信息,包括姓名、密码、头像等。这种操作可以提高用户个性化体验。
d.删除用户信息:管理员可以对删除系统用户信息。
3.2.3商城中心模块设计
(1)商城中心模块结构图
基于Spring Boot的家用电器销售系统需要一个完善的商城中心模块来存储和管理商品信息。注册用户可以在线查看和购买商品。管理员则具有查询、添加、修改和删除商城中心信息的权限,这样的商城中心模块能够有效地组织和管理商品信息,提供用户查询商品的便利性,同时为管理员提供商城中心管理的功能,确保系统的正常运行和用户体验。具体的结构图如下图3-4所示:

图3-4 商城中心模块结构图
(2)各个结构的具体业务逻辑
a.查询商城中心信息:管理员/注册用户可以搜索查询商城中心信息。
b.添加商城中心信息:管理员具有添加商城中心信息的权限,可以新增商品信息到系统中。
c.重置商城中心信息:管理员可以对现有的商品信息进修改,如更新库存、价格等。
d.删除商城中心信息:管理员可以删除商城中心信息。
3.3 数据库设计
3.3.1 数据库概念结构设计
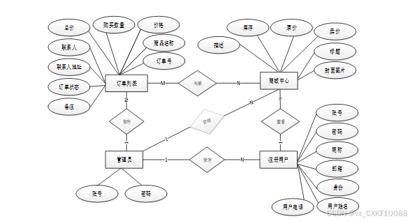
本文在系统分析阶段抽取了一些实体,根据实体之间的关系,经过分析进行系统E-R图的设计。基于Spring Boot的家用电器销售系统总体E-R图如下图3-5所示。

图3-5 系统总E-R关系图
3.3.2 数据库逻辑结构设计
数据库逻辑结构设计则是在概念结构的基础上,进行具体的数据库表设计。我们将定义每个表的结构、字段和约束,并建立表与表之间的关系。在此主要罗列系统中所需要的主要数据结构表,如下所示:
表goods (商品信息)
| 编号 | 名称 | 数据类型 | 长度 | 小数位 | 允许空值 | 主键 | 默认值 | 说明 |
| 1 | goods_id | mediumint | 8 | 0 | N | Y | 产品id:[0,8388607] | |
| 2 | title | varchar | 125 | 0 | Y | N | 标题:[0,125]用于产品和html的<title>标签中 | |
| 3 | img | text | 65535 | 0 | Y | N | 封面图:用于显示于产品列表页 | |
| 4 | description | varchar | 255 | 0 | Y | N | 描述:[0,255]用于产品规格描述 | |
| 5 | price_ago | double | 8 | 2 | N | N | 0.00 | 原价:[1] |
| 6 | price | double | 8 | 2 | N | N | 0.00 | 卖价:[1] |
| 7 | sales | int | 10 | 0 | N | N | 0 | 销量:[0,1000000000] |
| 8 | inventory | int | 10 | 0 | N | N | 0 | 商品库存 |
| 9 | type | varchar | 64 | 0 | N | N | 商品分类: | |
| 10 | hits | int | 10 | 0 | N | N | 0 | 点击量:[0,1000000000]访问这篇产品的人次 |
| 11 | content | longtext | 2147483647 | 0 | Y | N | 正文:产品的主体内容 | |
| 12 | img_1 | text | 65535 | 0 | Y | N | 主图1: | |
| 13 | img_2 | text | 65535 | 0 | Y | N | 主图2: | |
| 14 | img_3 | text | 65535 | 0 | Y | N | 主图3: | |
| 15 | img_4 | text | 65535 | 0 | Y | N | 主图4: | |
| 16 | img_5 | text | 65535 | 0 | Y | N | 主图5: | |
| 17 | create_time | timestamp | 19 | 0 | N | N | CURRENT_TIMESTAMP | 创建时间: |
| 18 | update_time | timestamp | 19 | 0 | N | N | CURRENT_TIMESTAMP | 更新时间: |
| 19 | customize_field | text | 65535 | 0 | Y | N | 自定义字段 | |
| 20 | source_table | varchar | 255 | 0 | Y | N | 来源表: | |
| 21 | source_field | varchar | 255 | 0 | Y | N | 来源字段: | |
| 22 | source_id | int | 10 | 0 | N | N | 0 | 来源ID: |
| 23 | user_id | int | 10 | 0 | Y | N | 0 | 添加人 |
表mall_center (商城中心)
| 编号 | 名称 | 数据类型 | 长度 | 小数位 | 允许空值 | 主键 | 默认值 | 说明 |
| 1 | mall_center_id | int | 10 | 0 | N | Y | 商城中心ID | |
| 2 | home_appliance_brands | varchar | 64 | 0 | Y | N | 家电品牌 | |
| 3 | hits | int | 10 | 0 | N | N | 0 | 点击数 |
| 4 | collect_len | int | 10 | 0 | N | N | 0 | 收藏数 |
| 5 | comment_len | int | 10 | 0 | N | N | 0 | 评论数 |
| 6 | pay_state | varchar | 16 | 0 | N | N | 未支付 | 支付状态 |
| 7 | recommend | int | 10 | 0 | N | N | 0 | 智能推荐 |
| 8 | cart_title | varchar | 125 | 0 | Y | N | 标题:[0,125]用于产品html的标签中 | |
| 9 | cart_img | text | 65535 | 0 | Y | N | 封面图:用于显示于产品列表页 | |
| 10 | cart_description | varchar | 255 | 0 | Y | N | 描述:[0,255]用于产品规格描述 | |
| 11 | cart_price_ago | double | 8 | 2 | N | N | 0.00 | 原价:[1] |
| 12 | cart_price | double | 8 | 2 | N | N | 0.00 | 卖价:[1] |
| 13 | cart_inventory | int | 10 | 0 | N | N | 0 | 商品库存 |
| 14 | cart_type | varchar | 64 | 0 | N | N | 未分类 | 商品分类: |
| 15 | cart_content | longtext | 2147483647 | 0 | Y | N | 正文:产品的主体内容 | |
| 16 | cart_img_1 | text | 65535 | 0 | Y | N | 主图1: | |
| 17 | cart_img_2 | text | 65535 | 0 | Y | N | 主图2: | |
| 18 | cart_img_3 | text | 65535 | 0 | Y | N | 主图3: | |
| 19 | cart_img_4 | text | 65535 | 0 | Y | N | 主图4: | |
| 20 | cart_img_5 | text | 65535 | 0 | Y | N | 主图5: | |
| 21 | create_time | datetime | 19 | 0 | N | N | CURRENT_TIMESTAMP | 创建时间 |
| 22 | update_time | timestamp | 19 | 0 | N | N | CURRENT_TIMESTAMP | 更新时间 |
表order (订单)
| 编号 | 名称 | 数据类型 | 长度 | 小数位 | 允许空值 | 主键 | 默认值 | 说明 |
| 1 | order_id | int | 10 | 0 | N | Y | 订单ID: | |
| 2 | order_number | varchar | 64 | 0 | Y | N | 订单号: | |
| 3 | goods_id | mediumint | 8 | 0 | N | N | 商品id:[0,8388607] | |
| 4 | title | varchar | 255 | 0 | Y | N | 商品标题: | |
| 5 | img | varchar | 255 | 0 | Y | N | 商品图片: | |
| 6 | price | double | 10 | 2 | N | N | 0.00 | 价格: |
| 7 | price_ago | double | 10 | 2 | N | N | 0.00 | 原价: |
| 8 | num | int | 10 | 0 | N | N | 1 | 数量: |
| 9 | price_count | double | 8 | 2 | N | N | 0.00 | 总价: |
| 10 | norms | varchar | 255 | 0 | Y | N | 规格: | |
| 11 | type | varchar | 64 | 0 | N | N | 未分类 | 商品分类: |
| 12 | contact_name | varchar | 32 | 0 | Y | N | 联系人姓名: | |
| 13 | contact_email | varchar | 125 | 0 | Y | N | 联系人邮箱: | |
| 14 | contact_phone | varchar | 11 | 0 | Y | N | 联系人手机: | |
| 15 | contact_address | varchar | 255 | 0 | Y | N | 收件地址: | |
| 16 | postal_code | varchar | 9 | 0 | Y | N | 邮政编码: | |
| 17 | user_id | int | 10 | 0 | N | N | 0 | 买家ID: |
| 18 | merchant_id | mediumint | 8 | 0 | N | N | 0 | 商家ID: |
| 19 | create_time | timestamp | 19 | 0 | N | N | CURRENT_TIMESTAMP | 创建时间: |
| 20 | update_time | timestamp | 19 | 0 | N | N | CURRENT_TIMESTAMP | 更新时间: |
| 21 | description | varchar | 255 | 0 | Y | N | 描述:[0,255]用于产品规格描述 | |
| 22 | state | varchar | 16 | 0 | N | N | 待付款 | 订单状态:待付款,待发货,待签收,已签收,待退款,已退款,已拒绝,已完成 |
| 23 | remark | text | 65535 | 0 | Y | N | 订单备注 | |
| 24 | delivery_state | varchar | 16 | 0 | Y | N | 未配送 | 发货状态:未配送,已配送 |
| 25 | vip_discount | double | 11 | 2 | Y | N | 0.00 | 折扣 |
表registered_user (注册用户)
| 编号 | 名称 | 数据类型 | 长度 | 小数位 | 允许空值 | 主键 | 默认值 | 说明 |
| 1 | registered_user_id | int | 10 | 0 | N | Y | 注册用户ID | |
| 2 | user_name | varchar | 64 | 0 | Y | N | 用户姓名 | |
| 3 | user_phone_number | varchar | 16 | 0 | Y | N | 用户电话 | |
| 4 | examine_state | varchar | 16 | 0 | N | N | 已通过 | 审核状态 |
| 5 | user_id | int | 10 | 0 | N | N | 0 | 用户ID |
| 6 | create_time | datetime | 19 | 0 | N | N | CURRENT_TIMESTAMP | 创建时间 |
| 7 | update_time | timestamp | 19 | 0 | N | N | CURRENT_TIMESTAMP | 更新时间 |
3.4本章小结
整个基于Spring Boot的家用电器销售系统的需求分析主要对系统总体架构以及功能模块的设计,通过建立E-R模型和数据库逻辑系统设计完成了数据库系统设计。
4 系统详细设计与实现
本系统的实现主要是根据前面的系统需求分析和系统总体设计来设计页面并实现业务逻辑。主要从基于Spring Boot的家用电器销售系统界面实现、业务逻辑实现这两部分进行介绍。
4.1注册用户功能模块
4.1.1用户注册界面
用户注册界面用于新用户进行账号注册,用户需要填写必要的个人信息并选择合适的用户名和密码。系统会对输入的信息进行验证,验证通过后即可完成注册
。其界面展示如下图4-1所示。

图4-1用户注册界面图
用户登录界面用于已注册的用户进行账号登录,用户需要输入正确的用户名、密码和验证码才能成功登录系统。系统会对输入的信息进行验证,验证通过后即可完成登录,同时,系统提供密码找回或重新注册的选项。其界面如下图4-2所示。

图4-2用户登录界面图
登录代码如下:
/**
* 登录
* @param data
* @param httpServletRequest
* @return
*/
@PostMapping("login")
public Map<String, Object> login(@RequestBody Map<String, String> data, HttpServletRequest httpServletRequest) {
log.info("[执行登录接口]");
String username = data.get("username");
String email = data.get("email");
String phone = data.get("phone");
String password = data.get("password");
List resultList = null;
Map<String, String> map = new HashMap<>();
if(username != null && "".equals(username) == false){
map.put("username", username);
resultList = service.selectBaseList(service.select(map, new HashMap<>()));
}
else if(email != null && "".equals(email) == false){
map.put("email", email);
resultList = service.selectBaseList(service.select(map, new HashMap<>()));
}
else if(phone != null && "".equals(phone) == false){
map.put("phone", phone);
resultList = service.selectBaseList(service.select(map, new HashMap<>()));
}else{
return error(30000, "账号或密码不能为空");
}
if (resultList == null || password == null) {
return error(30000, "账号或密码不能为空");
}
//判断是否有这个用户
if (resultList.size()<=0){
return error(30000,"用户不存在");
}
User byUsername = (User) resultList.get(0);
Map<String, String> groupMap = new HashMap<>();
groupMap.put("name",byUsername.getUserGroup());
List groupList = userGroupService.selectBaseList(userGroupService.select(groupMap, new HashMap<>()));
if (groupList.size()<1){
return error(30000,"用户组不存在");
}
UserGroup userGroup = (UserGroup) groupList.get(0);
//查询用户审核状态
if (!StringUtils.isEmpty(userGroup.getSourceTable())){
String res = service.selectExamineState(userGroup.getSourceTable(),byUsername.getUserId());
if (res==null){
return error(30000,"用户不存在");
}
if (!res.equals("已通过")){
return error(30000,"该用户审核未通过");
}
}
//查询用户状态
if (byUsername.getState()!=1){
return error(30000,"用户非可用状态,不能登录");
}
String md5password = service.encryption(password);
if (byUsername.getPassword().equals(md5password)) {
// 存储Token到数据库
AccessToken accessToken = new AccessToken();
accessToken.setToken(UUID.randomUUID().toString().replaceAll("-", ""));
accessToken.setUser_id(byUsername.getUserId());
Duration duration = Duration.ofSeconds(7200L);
redisTemplate.opsForValue().set(accessToken.getToken(), accessToken,duration);
// 返回用户信息
JSONObject user = JSONObject.parseObject(JSONObject.toJSONString(byUsername));
user.put("token", accessToken.getToken());
JSONObject ret = new JSONObject();
ret.put("obj",user);
return success(ret);
} else {
return error(30000, "账号或密码不正确");
}
}
4.1.3首页界面
首页界面是用户访问该系统的入口页面,它展示系统的主要功能和特色。用户可以查看首页展示的轮播图、商城中心、家电资讯等信息并进行相关操作。如可以点击查看某个资讯详情并进行点赞、收藏和评论。其界面展示如下图4-3所示。

图4-3 首页界面图
用户可以查看家电资讯列表中某个资讯的详情并可以点赞、收藏和评论。支持通过关键字搜索、筛选等方式搜索查看资讯信息。其界面如下图4-4示。

图4-4家电资讯界面图
用户可以查看商品列表中某个商品的信息详情并可以进行收藏、加入购物车、立即购买和评论等操作。例如,点击“立即购买”进入页面确认订单信息后点击“ 去支付”可以通过微信、支付宝等方式完成在线支付,购买后可以对商品进行评论。在热门商品推荐界面系统会根据用户的购买记录等向用户推荐相关商品。其界面如下图4-5所示。

图4-5 商城中心界面图
4.1.6商城管理界面
商城管理模块主要包括我的购物车、我的订单和我的地址这三个子菜单。用户点击“我的购物车”可以查看购物车的商品信息,选择某个商品后,可以对商品的数量进行增减,可以选择购买或删除。点击“我的地址”可以新增收货地址或对已有的地址进行编辑。点击“我的订单”可以查看所有订单信息,用户可以进行取消订单(未支付)和售后申请(已支付)操作。以我的订单为例,其界面如下图4-6所示。

图4-6 我的订单界面图
用户点击我的头像的下拉菜单“个人中心”进入页面可以查看个人首页、估值请求、电器估值、回收预约、进度跟踪、订单配送、收藏和评论管理并进行相关操作。例如,点击“估值请求”可以添加要进行估值的电器信息;可以对估值请求进行增删改查操作。点击“电器估值”可以查看列表中某个电器估值的信息详情,点击“回收”可以提交预约回收信息。点击“订单配送”可以查看列表中某个订单的详情并可以进行签收操作;点击“收藏”可以查看和删除收藏列表信息。个人中心界面如下图4-7所示:

图4-7 个人中心界面图
删除的代码如下:
@RequestMapping(value = "/del")
@Transactional
public Map<String, Object> del(HttpServletRequest request) {
service.delete(service.readQuery(request), service.readConfig(request));
return success(1);
}
public void delete(Map<String,String> query,Map<String,String> config){
QueryWrapper wrapper = new QueryWrapper<E>();
toWhereWrapper(query, "0".equals(config.get(FindConfig.GROUP_BY)),wrapper);
baseMapper.delete(wrapper);
log.info("[{}] - 删除操作:{}",wrapper.getSqlSelect());
}
4.2管理员功能模块
4.2.1 后台首页界面
后台首页界面为管理员提供了方便快捷地查看商品销售金额统计、商品销售数量统计等重要信息的功能,帮助他们更好地了解和分析当前商品的销售情况,以便制定相应的经营策略。其界面如下图4-8所示。

图4-8 后台首页界面图
管理员可以对所有用户信息(注册用户、管理员)进行增删改查操作。如管理员可以查看某个注册用户的信息详情并可以修改用户状态等信息。支持通过输入用户姓名来查询相关用户信息。其界面如下图4-9所示。

图4-9系统用户界面图
修改的代码如下:
@PostMapping("/set")
@Transactional
public Map<String, Object> set(HttpServletRequest request) throws IOException {
service.update(service.readQuery(request), service.readConfig(request), service.readBody(request.getReader()));
return success(1);
}
管理员点击“估值请求列表”可以查看列表中某个用户提交的估值请求的详情,点击“估值”可以提交该用户提交的电器的估值信息。其界面如下图4-10所示。

4.2.4回收预约管理界面
管理员点击“回收预约列表”可以查看列表中某个用户提交的回收预约详情,点击“估审核”可以对该用户提交的申请进行审核和回复。审核通过后,点击“进度”可以提交该订单的进度跟踪信息。其界面如下图4-11所示。

图4-11回收预约管理界面图
在系统管理界面管理员对系统轮播图进行增删改查操作。如点击“添加”进入页面填写标题、链接,上传轮播图片后点击“提交”即可完成轮播图的添加。其界面如下图4-12所示。

图4-12系统管理界面图
图片/文件上传的代码如下:
@PostMapping("/upload")
public Map<String, Object> upload(@RequestParam("file") MultipartFile file) {
log.info("进入方法");
if (file.isEmpty()) {
return error(30000, "没有选择文件");
}
try {
//判断有没路径,没有则创建
String filePath = System.getProperty("user.dir") + "/src/main/resources/static/";
File targetDir = new File(filePath);
if (!targetDir.exists() && !targetDir.isDirectory()) {
if (targetDir.mkdirs()) {
log.info("创建目录成功");
} else {
log.error("创建目录失败");
}
}
String fileName = file.getOriginalFilename();
File dest = new File(filePath + fileName);
log.info("文件路径:{}", dest.getPath());
log.info("文件名:{}", dest.getName());
file.transferTo(dest);
JSONObject jsonObject = new JSONObject();
jsonObject.put("url", "/api/upload/" + fileName);
return success(jsonObject);
} catch (IOException e) {
log.info("上传失败:{}", e.getMessage());
}
return error(30000, "上传失败");
}
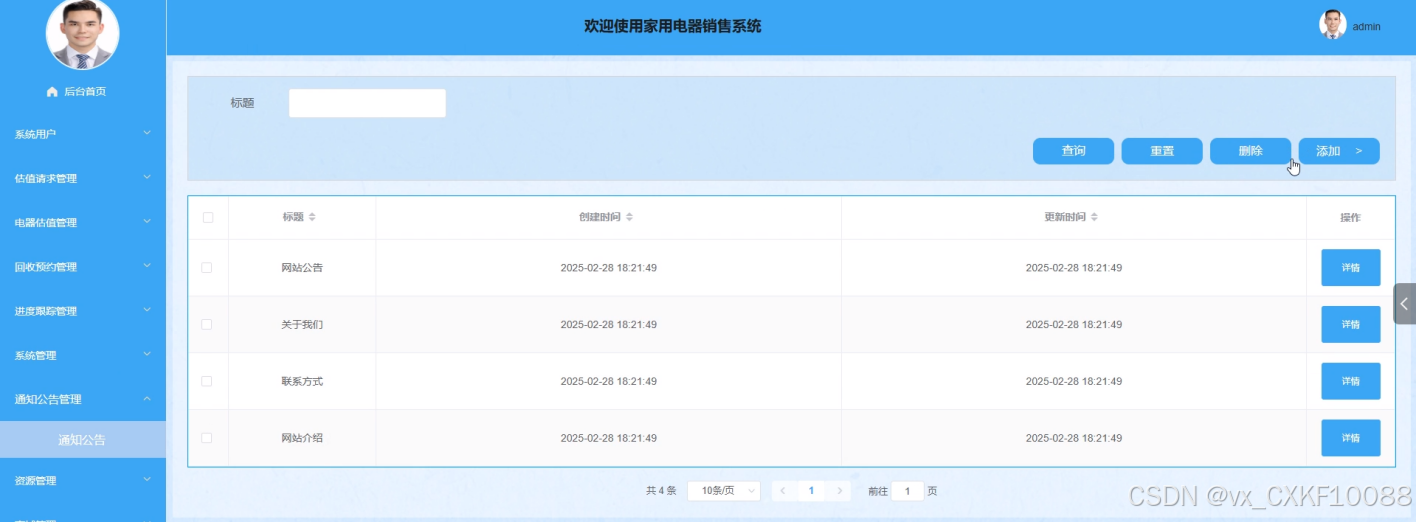
通知公告管理模块是管理员用来管理系统中的通知公告的界面。管理员可以通过该界面进行通知公告的创建、编辑、发布和删除等操作,以便向用户传达各种重要信息、公告、更新或事件等内容。其界面如下图4-13所示。

图4-13通知公告管理界面图
在资源管理模块管理员对家电资讯和资讯分类进行管控,可以对家电资讯和资讯分类信息进行增删改查操作。如点击“家电资讯”管理员可以查看资讯列表中某个资讯的详情和评论信息。点击资讯分类可以查看资讯分类列表信息,点击列表上方的“添加”进入页面填写类型名称信息后点击“提交”即可完成资讯分类的添加。以家电资讯为例,其界面如下图4-14所示。

图4-14家电资讯界面图
添加的代码如下:
@PostMapping("/add")
@Transactional
public Map<String, Object> add(HttpServletRequest request) throws IOException {
service.insert(service.readBody(request.getReader()));
return success(1);
}
public Map<String, Object> addMap(Map<String,Object> map){
service.insert(map);
return success(1);
}
4.2.8商城管理界面
在商城管理模块管理员对商城中心、分类列表、订单列表、订单配送和订单售后信息进行管控。管理员可以对商城中心、分类列表信息进行增删改查操作;点击“订单列表”可以查看列表中某个订单的详情和提交配送信息,支持通过输入订单号、商品名称,联系人姓名或选择订单状态查询相关订单信息。点击“订单配送”可以查看列表中某个订单的配送详情和提交签收信息,点击“订单售后”可以查看列表中某个用户提交的售后申请详情并进行审核和回复。以订单列表为例,其界面如下图4-15所示。

图4-15订单列表界面图
查询的代码如下:
@RequestMapping("/get_obj")
public Map<String, Object> obj(HttpServletRequest request) {
List resultList = service.selectBaseList(service.select(service.readQuery(request), service.readConfig(request)));
if (resultList.size() > 0) {
JSONObject jsonObject = new JSONObject();
jsonObject.put("obj",resultList.get(0));
return success(jsonObject);
} else {
return success(null);
}
}
5系统测试
为了保证基于Spring Boot的家用电器销售系统的质量,使其能够稳定的运行,并排除其可能存在的未知隐患。解除软件可能存在的故障,理清楚测试与纠错的关系,如图5-1所示。

图5-1测试与纠错信息流程
5.2 系统功能测试
通过对系统中所含的主要实体对象及其功能操作进行测试用例设计。系统功能测试包括:用户注册登录功能测试、用户购买商品功能测试、用户发布评论功能测试、管理员添加商城中心功能测试、管理员删除通知公告功能测试,如表5-1、5-2、5-3、5-4、5-5所示:
表5-1用户注册登录测试表
用户注册登录测试用例:
| 用例说明 | 测试目的 | 测试步骤 | 预期结果 | 输出结果 | 通过情况 |
| 用户注册、登录 | 测试用户正确注册、登录 |
| 用户注册成功,登录成功 | 结果输出符合预期 | 通过 |
表5-2用户购买商品测试表
用户购买商品测试用例:
| 用例说明 | 测试目的 | 测试步骤 | 预期结果 | 输出结果 | 通过情况 |
| 用户购买商品 | 测试注册用户购买商品 |
| 可以通过微信、支付宝等方式完成在线支付 | 结果输出符合预期 | 通过 |
表5-3用户发表评论测试表
用户发表评论测试用例:
| 用例说明 | 测试目的 | 测试步骤 | 预期结果 | 输出结果 | 通过情况 |
| 用户发表评论 | 测试注册用户发表评论操作 |
| 用户发表评论成功,展示用户评论信息 | 结果输出符合预期 | 通过 |
表5-4商城中心添加测试表
管理员添加商城中心信息测试用例:
| 用例说明 | 测试目的 | 测试步骤 | 预期结果 | 输出结果 | 通过情况 |
| 商城中心添加测试 | 测试管理员添加商城中心信息 |
| 商城中心信息添加成功,用户在前端可以查看该信息 | 结果输出符合预期 | 通过 |
表5-5通知公告删除测试表
通知公告删除测试用例:
| 用例说明 | 测试目的 | 测试步骤 | 预期结果 | 输出结果 | 通过情况 |
| 通知公告删除测试 | 通知公告删除 |
| 通知公告删除成功,前端不在展示该通知公告 | 结果输出符合预期 | 通过 |
5.3 测试结果总结
通过编写 基于Spring Boot的家用电器销售系统的功能测试用例,已经检测完毕系统测试包括:用户注册登录功能测试、用户购买商品功能测试、用户发布评论功能测试、管理员添加商城中心功能测试、管理员删除通知公告功能测试,通过这五大模块功能测试将为基于Spring Boot的家用电器销售系统的后期推广运营提供了强力的技术支撑。
6 结论
在开发基于Spring Boot的家用电器销售系统前,需要对用户的实际需求进行全面分析。这不仅涵盖了系统的可行性研究,还包括对功能需求及其他非功能性需求(如性能、安全性等)的详细探讨。在可行性分析阶段,从技术可行性和经济合理性等多个角度对系统实现的可能性进行了全面评估,结果显示该系统的实施是完全可行且具有实际价值的。
本文首先概述了基于Spring Boot的家用电器销售系统开发的背景及其重要性,随后深入解析了系统的具体业务需求。根据这些需求,设计了系统的整体架构和各个功能模块。整个系统被细分为多个独立而又相互关联的功能模块,每个模块都具备特定的功能和职责,以确保系统的高效运行和用户体验的优化。
在本系统的开发过程中,我学到了许多课堂之外的知识,积累了宝贵的实践经验。尽管系统已经基本完成,但由于个人专业知识和经验的限制,仍存在改进空间,例如界面布局的进一步优化、代码编写的规范化等方面。未来,我将继续深化学习,提高技术水平,致力于系统的持续改进和完善。
同时,衷心希望这个基于Spring Boot的家用电器销售系统有机会投入实际使用,不仅能为消费者提供更加便捷、个性化的购物体验,也能帮助商家拓展新的销售渠道和服务模式,共同促进电子商务行业的创新发展。
参考文献
- 吴微微.基于MVC模式的电子产品销售系统的设计与研究[J].信息与电脑(理论版),2021,33(23):113-115.
- 向育程,段元梅.基于Java的网上商城系统[J].电脑编程技巧与维护,2024,(08):32-34.
- 亢远飞,童昕.废旧电器电子产品“一机一码”回收追溯体系研究——以2018年北京节能超市回收试点项目为例[J].家电科技,2022,(03):16-21+25.
- 杨晟,罗奇.基于Spring Boot的在线商城系统设计[J].科技创新与应用,2022,12(19):58-61.
- 王培培.基于SpringBoot的网上商城管理系统设计与实现[J].现代计算机,2024,30(07):117-120.
- 谭彦.基于Django的农产品电子商城系统设计与实现[J].现代信息科技,2024,8(10):92-95.
- M D A ,Sahar B .Using the B/S Model to Design and Implement Online Shopping System for Gulf Brands[J].Sustainability,2022,14(6):3176-3176.
- Shaoying W ,Shuo Y ,Fen W .Construction of an Online Shopping Platform Based on DApp[J].International Journal of Distributed Systems and Technologies (IJDST),2022,13(4):1-12.
- 王娟.基于Android系统的手机网上商城设计与实现[J].电子技术与软件工程,2021,(03):43-44.
- 丁文林.基于改进Apriori算法网上商城推荐系统的研究与设计[D].沈阳理工大学,2022.
- 臧玑珣,徐鑫航.基于网络嵌入的农产品销售推荐系统[J].计算机技术与发展,2022,32(10):209-214.
- 张玮佳.通过个性化推荐系统提升消费者购物体验[J].数字经济,2024,(06):83-85.
- 朱金波.Java编程语言在计算机软件开发中的应用优势分析[J].信息记录材料,2023,24(05):68-70.
- 李泳.Spring Boot开发与测试实战[M].人民邮电出版社:202211.435.
- 王志亮,纪松波.基于SpringBoot的Web前端与数据库的接口设计[J].工业控制计算机,2023,36(03):51-53.
- 潘涛,王柳,董冉冉.基于Vue.js框架的网上商城管理系统的设计与实现[J].科技与创新,2023,(13):8-10.
- 宫业琴.基于分布式架构的网上商城的开发与设计[J].信息与电脑(理论版),2022,34(07):158-160.
- 钟美芳,何风琴.网络购物中个性化推荐系统对消费者的影响研究[J].时代经贸,2024,21(04):42-45.
- 唐双林.基于Vue和SpringBoot架构的智能推荐农产品团购销售系统[D].重庆三峡学院,2023.
- Hejing W .Commerce Middle Office Management System Based on Springboot[J].International Journal of Advanced Network, Monitoring and Controls,2022,7(2):32-45.
致 谢
首先,我要向我的论文指导老师致以最深切的敬意和感谢。在整个论文创作的过程中,老师的指导如同明灯一般照亮了我的前行道路。他不仅耐心地解答我的疑问,还凭借其深厚的学识和敏锐的洞察力,提出了许多具有深远意义的建议。老师的严谨治学态度、敬业精神和高超的教学艺术,为我树立了追求卓越的榜样,对我未来的人生道路和学业成就产生了深远的影响。
同时,我要向我的同学们表达诚挚的感谢。你们不仅是我的亲密战友,也是我生活中的良师益友。正是你们的鼓励和支持,使我在大学期间的学习和生活变得丰富多彩。我要对所有在我求学路上给予我帮助的老师和同学们表示衷心的感谢,是你们的支持和帮助给了我继续前进的力量。
我还要向我的父母表达深深的感激之情。是你们用无尽的爱和关怀,将我抚养成人。你们的养育之恩,我将永生铭记在心。我将会用我的行动和成绩来回报你们的期望。在未来的日子里,我将继续努力,用实际行动来回报你们对我的付出和关爱。
再次感谢所有支持和帮助我的人,是你们让我在求学之路上不再孤单,让我有勇气面对一切挑战。谢谢你们!
1024

被折叠的 条评论
为什么被折叠?



