摘 要
近年来,随着计算机技术的迅猛发展,网络办公、网络教学等方式逐渐成为人们日常生活的重要选择。借助计算机系统,人们不再局限于固定的时间和地点,可以轻松实现跨区域的沟通和协作。同时,旅游业也在快速发展,越来越多的人选择外出游玩。然而,在景点信息查询方面,传统的方式通常是通过旅行社获取相关信息,这往往无法很好地匹配用户的个人喜好,导致用户体验不佳。随着计算机信息技术的不断进步,许多人开始通过百度等搜索引擎查找景点信息,但由于百度数据库庞大,用户往往难以快速找到符合自己需求的景点。
基于这种情况,开发一个旅游信息系统显得尤为必要。本系统以实际应用为背景,通过系统管理员对旅游相关的信息进行统一管理,方便资料的保存与更新。同时,用户可以通过该系统快速查询酒店信息,并实现酒店预订功能。系统前台采用JSP页面展示,使用户界面直观、易用;后台使用了SSM框架进行开发,保证系统的功能稳定性与性能。同时,数据库使用了流行的开源关系型数据库MySQL,确保数据存储和管理的高效性。在前台技术上,系统还采用了流行的Vue.js框架,使页面更加整齐美观,提高了用户体验和交互效果。
关键词:旅游信息;Java;MySQL;SSM框架
Abstract
In recent years, with the rapid development of computer technology, online office and online teaching have gradually become important choices in people's daily lives. With the help of computer systems, people are no longer limited to fixed times and locations, and can easily achieve cross regional communication and collaboration. At the same time, the tourism industry is also developing rapidly, with more and more people choosing to go out and play. However, in terms of scenic spot information inquiry, the traditional way is usually to obtain relevant information through travel agencies, which often fails to match users' personal preferences well, resulting in poor user experience. With the continuous advancement of computer information technology, many people have started to search for scenic spot information through search engines such as Baidu. However, due to the large database of Baidu, users often find it difficult to quickly find scenic spots that meet their needs.
Based on this situation, it is particularly necessary to develop a tourism information system. This system is based on practical applications and is managed by system administrators to facilitate the storage and updating of tourism related information. Meanwhile, users can quickly access hotel information and make hotel reservations through the system. The system front-end adopts JSP page display, making the user interface intuitive and easy to use; The backend is developed using the SSM framework to ensure the stability and performance of the system's functionality. Meanwhile, the database utilizes the popular open-source relational database MySQL to ensure efficient data storage and management. In terms of front-end technology, the system also adopts the popular Vue.js framework, making the pages more neat and beautiful, and improving user experience and interaction effects.
Key words:Tourism information; Java; MySQL; SSM framework
目 录
致谢 36
第1章绪论
1.1项目背景与意义
在当今这个快节奏、高信息化的时代,旅游已成为人们休闲娱乐、拓宽视野的重要方式之一。然而,面对琳琅满目的旅游目的地、错综复杂的交通网络以及纷繁多样的旅游服务,如何高效规划行程、精准获取信息,成为了困扰广大旅者的难题。在此背景下,构建一套高效、智能的旅游信息系统显得尤为重要且意义深远。
项目背景在于,传统旅游信息查询方式往往存在信息滞后、碎片化、不全面等问题,难以满足现代旅游者个性化、多元化、便捷化的需求。同时,随着大数据、云计算、人工智能等技术的飞速发展,为旅游信息的整合、分析与智能推荐提供了强有力的技术支撑。
该旅游信息系统的意义在于,它不仅能够实现旅游资源的全面整合与实时更新,为游客提供详尽、准确的旅游信息,还能通过智能算法分析游客偏好,为其量身定制个性化旅游方案,提升旅游体验。此外,该系统还能促进旅游产业链上下游的高效协同,为旅游企业提供精准的市场分析与营销策略,推动旅游产业的数字化转型与升级。综上所述,旅游信息系统的开发与应用,不仅是对传统旅游模式的革新,更是对未来智慧旅游时代的有力探索与实践。
1.2主要研究内容
在数字化浪潮的推动下,旅游信息系统日益成为旅行者的贴心向导。该系统深度挖掘并整合了全球热门景点的璀璨风光,从巴黎铁塔的浪漫夕阳到长城的蜿蜒壮丽,每一帧美景都触手可及。不仅如此,它还精心搜罗了各地的特色美食,无论是地道的北京烤鸭还是意式披萨的香浓,让味蕾在异国他乡也能享受一场盛宴。
酒店预订功能更是便捷高效,从豪华酒店到温馨民宿,一键筛选,轻松满足不同旅客的住宿需求。而智能化的旅游路线规划,则能根据用户偏好定制专属行程,让旅行更加随心所欲。最令人欣喜的是,系统内嵌的留言管理板块,汇聚了万千旅人的真实体验与心得,无论是温馨的旅行小贴士还是有趣的见闻分享,都为即将启程的你增添了无限期待与灵感。在这个信息丰富、交互友好的平台上,每一次旅行都将成为难忘的记忆。
旅游信息系统的主要研究内容涵盖多个方面,旨在为用户提供全面、便捷的旅游服务:
热门景点信息:系统将对各个地区的热门景点进行详细展示,包含景点的简介、图片、用户评价等信息,帮助用户更好地了解景点特色,做出合理选择。通过整合热门景点数据,系统可以根据用户偏好推荐相关景点,提升用户体验。
特色美食:系统不仅提供景点信息,还会展示当地的特色美食。每个地区的美食介绍将包括菜品推荐、餐厅位置、用户评分等,帮助游客发现符合个人口味的美食,丰富旅行体验。
酒店信息和预订功能:系统提供全面的酒店信息,包括酒店名称、房型、价格、位置等,用户可以根据需求进行筛选和预订。系统还支持实时房间库存查询和在线预订,简化住宿安排。
旅游路线推荐:系统根据用户输入的目的地或偏好,生成多条推荐的旅游路线,包含景点顺序、交通信息、花费时间等,让游客能够高效规划行程,避免繁琐的路线设计。
留言管理功能:系统还提供留言板功能,游客可以在系统内留下旅行反馈或建议,其他用户可以浏览这些留言,进一步增强系统的互动性和社区性。
第2章 相关技术介绍
2.1 Tomcat
Tomcat是一种免费的服务器,它能够有效地处理大量的网络访问,特别是在访问量较少的情况下。当将Tomcat安装在电脑上时,它能够自动分析前端HTML页面的请求,从而提高网络的性能。事实上,Tomcat是对Apache的一种延伸[7],但它与Apache之间的关系更加紧密,因为它们在不同的进程中运行,而且它们之间也有着自己的独立性。
2.2Java语言
Java是一种流行的高级编程语言,具有面向对象的特性,简单、可移植、安全和高性能等优点,在软件开发领域被广泛应用。得益于Java虚拟机(JVM)的存在,Java的可迁移性得到了提升,这意味着Java程序可以在多个平台上运行,只需要编写一段代码。Java的安全性被视为其最核心的特点,它为开发者提供了诸如字节码验证、异常处理和访问控制等众多的安全策略,确保程序能够稳定且安全地执行,从而助力他们创建一个可靠、可迁移且高度安全的应用程序。Java具有良好的平台兼容性,适用于多个平台,被广泛应用于数据中心、个人PC以及科技超级计算机平台,开发者社群庞大。
2.3B/S结构
旅游信息系统采用B/S体系结构,用户通过浏览器访问前端界面,服务器端负责处理业务逻辑和数据存储,实现跨平台和跨设备的访问。该架构简化了系统部署和更新过程,提高了系统的可访问性和易用性,减少了用户端的资源占用。同时,B/S体系结构具有良好的扩展性和安全性,能够有效管理用户权限和保护数据安全,为旅游信息系统的稳定运行和用户体验提供了可靠保障。
第3章系统分析
3.1需求分析
在设计和开发旅游信息系统之前,进行了深入的需求分析,确保系统能够精准满足用户对旅游信息的实际需求。
1.业务核心
旅游信息系统的核心业务模块包括用户管理、热门景点信息管理、特色美食管理、酒店信息管理、预订管理、旅游路线管理、留言管理、公告管理、资源管理等。系统需对这些模块进行高效整合,确保用户可以通过统一平台获取各类旅游相关信息。同时,各业务流程应流畅对接,以便用户在浏览景点、查询酒店、预订服务、查看旅游路线等功能时,体验顺畅且无缝衔接。
2.系统性能与效率
由于旅游旺季时用户访问量巨大,系统必须具备优良的性能,能够处理大量并发请求,确保用户能够顺利访问景点信息、预订酒店以及查询旅游路线。此外,系统需要具备强大的数据处理能力,能够快速响应用户查询,提供即时的旅游信息,提升系统的整体使用效率。
3.用户体验与交互
系统界面应设计简洁美观,操作便捷,适应不同用户的操作习惯。通过合理优化交互设计,降低用户的学习成本,提升操作效率。例如,用户可以通过简单的点击操作查看热门景点信息、浏览美食推荐或预订酒店。同时,系统应提供直观的用户指引和反馈机制,帮助用户快速上手并解决使用中遇到的问题。
4.数据安全与隐私
旅游信息系统涉及大量用户个人信息和预订数据,如酒店预订、旅游路线等敏感信息。因此,系统必须具备严格的安全措施,包括数据加密和权限控制,防止数据泄露或误用。同时,系统还需要具备完善的数据备份与恢复机制,以应对潜在的系统故障或数据损失,确保用户信息的安全和服务的持续性。
5.扩展性与可维护性
随着旅游行业的不断发展和用户需求的变化,系统应具备良好的扩展性和可维护性。设计过程中应采用模块化架构,以便未来可以轻松地扩展新功能或调整现有功能。系统配置应灵活,能够根据用户需求和市场变化快速进行调整,确保平台能够不断适应新的业务场景。
3.2业务流程分析
(1)增加数据流程
系统中的所有用户(管理员、注册用户)都可以实现增加数据功能,图3-1显示的就是在增加数据时的流程。

图3-1增加数据流程图
(2)修改数据流程
在录入系统信息的时候如果信息有错,可以对系统中的数据进行编辑。图3-2显示的就是修改数据的流程。

图3-2修改数据流程图
(3)删除数据流程
在系统中经常会出现一些过期的数据,比如酒店信息等,那就可以直接删除这些数据,图3-3就是删除数据时的流程图。

图3-3删除数据流程图
3.3功能模块分析
旅游信息系统主要分为注册用户和管理员这两大模块。
(一)注册用户功能模块分析。
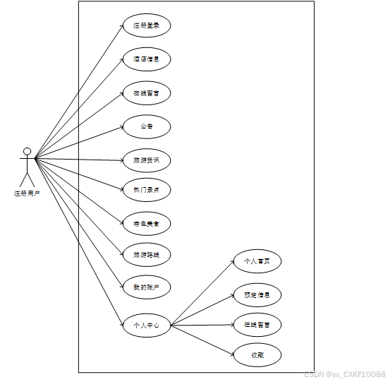
注册登录:注册用户通过简单的注册与登录步骤进入平台,创建个人账户。用户可以使用邮箱、手机号等进行身份验证,以便访问平台的完整功能。
首页:用户在首页可以浏览公告、旅游资讯、在线留言、热门景点、特色美食、酒店信息、旅游路线。同时,首页会根据用户的兴趣和行为进行个性化推荐,让用户快速了解他们关注的内容。
分享论坛:用户可以在论坛中参与讨论,发布帖子分享养宠经验、提出问题、或者对其他用户的救助行为提供建议或鼓励。用户还可以点赞、评论、关注感兴趣的话题。
公告信息:用户可以查看平台或救助机构发布的公告,包括公益活动、紧急救助请求等信息。通过这些公告,用户能够了解最新的救助动态,并决定是否参与或支持。
旅游资讯:用户可以通过旅游资讯模块获取最新的旅游动态和相关信息,包括各类旅行新闻、节庆活动、旅行建议等。平台会定期更新内容,确保用户能够及时掌握旅游行业的最新趋势和目的地相关资讯,帮助他们做出更好的旅行决策。
在线留言:用户可以在在线留言板中发表自己的旅行体验、提出问题或建议,与其他旅行者互动讨论。用户还可以对留言进行点赞、评论,进一步交流经验,或分享对目的地、酒店、美食的看法。管理员负责审核留言内容,确保讨论的健康性和积极性。
热门景点:展示用户感兴趣的景点信息,包括景点介绍、历史背景、地理位置、开放时间、门票价格和用户评分等。用户可以按地点、评分等条件筛选景点,系统还会根据浏览历史和评分推荐热门景点,帮助用户快速找到符合需求的旅游目的地。
特色美食:为用户提供目的地的美食推荐,涵盖各地美食的详细介绍、餐厅地址、用户评价和推荐菜品。用户可以按口味、餐厅评分等进行筛选,还可以分享自己的美食体验,帮助其他用户发现独特的当地美食。
酒店信息:为用户提供各地的酒店选择,包括详细的酒店名称、地址、房间房号、房间类型、价格、酒店环境。用户可以通过该模块筛选合适的酒店,并查看其他用户的真实评价,做出更明智的住宿决策。
旅游路线:根据用户的目的地和行程规划,提供多种旅游路线推荐,涵盖景点顺序、交通方式、时间安排和费用估算等。用户可以根据个人喜好选择适合的路线,或将自己体验的路线分享给其他用户,丰富平台的路线库。
个人中心:
个人首页:用户可以在个人首页查看个人信息、旅游偏好、以及系统根据偏好推荐的景点和美食信息。
预订信息:用户能够在此模块查看和管理自己的酒店预订记录,包括预订状态、详细信息以及取消预订的选项。
在线留言:用户可以在个人中心查看自己发布的留言及回复,管理参与的讨论。
收藏:用户可以在收藏模块中查看自己收藏的景点、餐厅、旅游路线或帖子,方便未来的行程安排或再次参考。
注册用户用例图如下:

图3-4注册用户用例图
(二)管理员功能模块分析。
登录:管理员账号密码由系统生成,可使用账号密码可进行登录系统后台,使用系统功能进行管理,并可对自己的个人信息和密码进行管控。
系统用户:管理员可对注册用户和管理员等用户信息进行管控,包括进行增删改查操作,可点击详情进行查阅。
热门景点管理:管理员可以添加、编辑、删除热门景点信息,方便后续的景点查询管理。
特色美食管理:管理员可对美食信息进行审核、修改、删除、添加,确保美食数据的准确性和丰富度,帮助用户发现并体验当地特色美食。
酒店信息管理:管理员可添加新酒店、修改已有酒店信息,并为用户提供全面的住宿信息参考。
预订信息管理:管理员可查看预订历史记录,管理用户预订数据,确保预订流程的高效与透明。
旅游路线管理:管理员可编辑和更新路线信息,确保用户能够获取到最新、最符合需求的路线推荐。
留言管理:管理员负责审核、管理留言内容,包括删除不当评论和回复用户反馈。该模块提升了系统的互动性和用户粘性,为用户之间提供了沟通的桥梁。
系统管理:管理平台首页轮播图内容,如新增、修改、删除轮播图。支持图片上传功能,优化首页视觉效果。
公告信息管理:发布和管理平台公告,如活动通知、平台更新等。公告支持富文本编辑,并可设置展示时间和优先级。
资源管理:管理员可以对旅游信息系统前台展示的旅游资讯以及资讯分类进行管控。
管理员用例图如下:

图3-5管理员用例图
3.4数据流程分析
顶层数据流是指系统与外部实体之间的数据流动,描述了系统的整体数据流。在旅游信息系统中,顶层数据流包括管理员录入酒店信息、用户查看酒店信息、提交预定信息、旅游路线、热门景点等。
系统的顶层数据流图如下图所示。

图3-6系统数据流图(顶层)
底层数据流程图是对顶层数据流程图的细化,系统的底层数据流图如下图所示。

图3-7系统数据流图(底层)
第4章系统设计
4.1系统总体设计
旅游信息系统采用Browser/Server结构,(浏览器/服务器)和基于Web服务前后台交互的模式,是一个适用于Windows体系环境下的模型结构。只要用户有符合程序运行的硬件系统,并连上互联网,便可以在任何时间、任何地点使用。系统工作原理图如图4-1所示:

图4-1系统工作原理图
其最终前后台交互原理如图4-2所示。

图4-2前后台交互原理
具体交互流程为:浏览器中执行具体操作,操作命令将生成一个do方法。该方法使得浏览器能够访问后台中的Controller层,Controller层由于业务上的需要执行进而访问Service层。Service层收到指令后将会去调用内部DAO层的接口。接口将会和MyBatis层下的一个SQL语句相对接。对接好之后进而访问MySql数据库。更新底层数据,然后将数据同步回MyBatis层,同步变化后的数据将通过DAO层接口,Service层和后台Controller层,直观反映到浏览器页面上。
4.2系统功能设计
进入系统后首先要进行登录,验证你的身份,赋予你不同的权限。当你成功登录后,页面会有多个板块,分别是后台首页、系统用户、热门景点管理、特色美食管理、酒店信息管理、预定信息管理、旅游路线管理、系统管理、公告管理、留言管理、资源管理。里面界面简单易懂,根据标示可以直接进行方便快捷的操作。
系统功能结构图如下所示。

图4-3系统功能结构图
4.3数据库设计
一个好的系统它的后台数据库一定要考虑的全面,这和我们建造房子一个概念,房子不是随心所欲建起来的,一切都是在合理设计的基础是实现的,地基打牢固了房子才能建的更高。数据库如果设计的很合理,而且每个方面都能考虑到了那么这个系统才能不会出现大的问题。
一个好的数据库可以关系到程序开发的优劣,数据库设计离不开表结构的设计,还有表与表之间的联系,以及系统开发需要设计的数据表内容等信息。在进行数据库设计期间,要结合实际情况来对数据库进行针对性的开发设计。
4.3.1数据库E-R图设计
本旅游信息系统采用的是mysql数据库,数据存储快,因为旅游信息系统,主要的就是对信息的管理,信息内容比较多,这就需要好好的设计一个好的数据库,分类要清楚,不能添加信息的时候,造成信息太过混乱,设计好的数据库首先就需要先把各个实体之间的关系表达明确,
系统的主要实体间关系E-R图如下图所示。

图4-4系统E-R图
4.3.2逻辑结构设计
此环节把概念转变成数据。由于整个数据库所处理的信息过多,就只展示以下几个表。
表booking_information (预定信息)
| 编号 | 名称 | 数据类型 | 长度 | 小数位 | 允许空值 | 主键 | 默认值 | 说明 |
| 1 | booking_information_id | int | 10 | 0 | N | Y | 预定信息ID | |
| 2 | booking_number | varchar | 64 | 0 | Y | N | 预定单号 | |
| 3 | hotel_name | varchar | 64 | 0 | Y | N | 酒店名称 | |
| 4 | hotels_address | varchar | 64 | 0 | Y | N | 酒店地址 | |
| 5 | room_number | varchar | 64 | 0 | Y | N | 房间房号 | |
| 6 | room_type | varchar | 64 | 0 | Y | N | 房间类型 | |
| 7 | room_prices | varchar | 64 | 0 | Y | N | 房间价格 | |
| 8 | booking_users | int | 10 | 0 | Y | N | 0 | 预定用户 |
| 9 | user_name | varchar | 64 | 0 | Y | N | 用户姓名 | |
| 10 | user_phone_number | varchar | 16 | 0 | Y | N | 用户电话 | |
| 11 | scheduled_date | date | 10 | 0 | Y | N | 预定日期 | |
| 12 | booking_days | varchar | 64 | 0 | Y | N | 预定天数 | |
| 13 | booking_instructions | text | 65535 | 0 | Y | N | 预定说明 | |
| 14 | examine_state | varchar | 16 | 0 | N | N | 未审核 | 审核状态 |
| 15 | examine_reply | varchar | 16 | 0 | Y | N | 审核回复 | |
| 16 | create_time | datetime | 19 | 0 | N | N | CURRENT_TIMESTAMP | 创建时间 |
| 17 | update_time | timestamp | 19 | 0 | N | N | CURRENT_TIMESTAMP | 更新时间 |
表comment (评论)
| 编号 | 名称 | 数据类型 | 长度 | 小数位 | 允许空值 | 主键 | 默认值 | 说明 |
| 1 | comment_id | int | 10 | 0 | N | Y | 评论ID: | |
| 2 | user_id | int | 10 | 0 | N | N | 0 | 评论人ID: |
| 3 | reply_to_id | int | 10 | 0 | N | N | 0 | 回复评论ID:空为0 |
| 4 | content | longtext | 2147483647 | 0 | Y | N | 内容: | |
| 5 | nickname | varchar | 255 | 0 | Y | N | 昵称: | |
| 6 | avatar | varchar | 255 | 0 | Y | N | 头像地址:[0,255] | |
| 7 | create_time | timestamp | 19 | 0 | N | N | CURRENT_TIMESTAMP | 创建时间: |
| 8 | update_time | timestamp | 19 | 0 | N | N | CURRENT_TIMESTAMP | 更新时间: |
| 9 | source_table | varchar | 255 | 0 | Y | N | 来源表: | |
| 10 | source_field | varchar | 255 | 0 | Y | N | 来源字段: | |
| 11 | source_id | int | 10 | 0 | N | N | 0 | 来源ID: |
表featured_cuisine (特色美食)
| 编号 | 名称 | 数据类型 | 长度 | 小数位 | 允许空值 | 主键 | 默认值 | 说明 |
| 1 | featured_cuisine_id | int | 10 | 0 | N | Y | 特色美食ID | |
| 2 | food_name | varchar | 64 | 0 | Y | N | 美食名称 | |
| 3 | food_category | varchar | 64 | 0 | Y | N | 美食类别 | |
| 4 | food_prices | varchar | 64 | 0 | Y | N | 美食价格 | |
| 5 | recommended_store | varchar | 64 | 0 | Y | N | 推荐店铺 | |
| 6 | food_pictures | varchar | 255 | 0 | Y | N | 美食图片 | |
| 7 | food_preparation_methods | text | 65535 | 0 | Y | N | 美食做法 | |
| 8 | delicious_food_ingredients | text | 65535 | 0 | Y | N | 美食食材 | |
| 9 | food_details | longtext | 2147483647 | 0 | Y | N | 美食详情 | |
| 10 | hits | int | 10 | 0 | N | N | 0 | 点击数 |
| 11 | praise_len | int | 10 | 0 | N | N | 0 | 点赞数 |
| 12 | create_time | datetime | 19 | 0 | N | N | CURRENT_TIMESTAMP | 创建时间 |
| 13 | update_time | timestamp | 19 | 0 | N | N | CURRENT_TIMESTAMP | 更新时间 |
表hotel_information (酒店信息)
| 编号 | 名称 | 数据类型 | 长度 | 小数位 | 允许空值 | 主键 | 默认值 | 说明 |
| 1 | hotel_information_id | int | 10 | 0 | N | Y | 酒店信息ID | |
| 2 | hotel_name | varchar | 64 | 0 | Y | N | 酒店名称 | |
| 3 | hotels_address | varchar | 64 | 0 | Y | N | 酒店地址 | |
| 4 | room_number | varchar | 64 | 0 | Y | N | 房间房号 | |
| 5 | room_type | varchar | 64 | 0 | Y | N | 房间类型 | |
| 6 | room_cover | varchar | 255 | 0 | Y | N | 房间封面 | |
| 7 | room_prices | varchar | 64 | 0 | Y | N | 房间价格 | |
| 8 | room_equipment | text | 65535 | 0 | Y | N | 房间设备 | |
| 9 | hotel_environment | text | 65535 | 0 | Y | N | 酒店环境 | |
| 10 | hotel_introduction | text | 65535 | 0 | Y | N | 酒店介绍 | |
| 11 | hotel_details | longtext | 2147483647 | 0 | Y | N | 酒店详情 | |
| 12 | hits | int | 10 | 0 | N | N | 0 | 点击数 |
| 13 | praise_len | int | 10 | 0 | N | N | 0 | 点赞数 |
| 14 | create_time | datetime | 19 | 0 | N | N | CURRENT_TIMESTAMP | 创建时间 |
| 15 | update_time | timestamp | 19 | 0 | N | N | CURRENT_TIMESTAMP | 更新时间 |
表message (留言板)
| 编号 | 名称 | 数据类型 | 长度 | 小数位 | 允许空值 | 主键 | 默认值 | 说明 |
| 1 | message_id | int | 10 | 0 | N | Y | 留言板ID: | |
| 2 | user_id | int | 10 | 0 | N | N | 0 | 用户ID: |
| 3 | title | varchar | 64 | 0 | Y | N | 标题: | |
| 4 | content | longtext | 2147483647 | 0 | N | N | 内容: | |
| 5 | nickname | varchar | 32 | 0 | N | N | 昵称: | |
| 6 | avatar | varchar | 255 | 0 | Y | N | 头像: | |
| 7 | | varchar | 125 | 0 | Y | N | 留言者邮箱 | |
| 8 | phone | varchar | 11 | 0 | Y | N | 留言者手机号码 | |
| 9 | create_time | timestamp | 19 | 0 | N | N | CURRENT_TIMESTAMP | 创建时间: |
| 10 | update_time | timestamp | 19 | 0 | N | N | CURRENT_TIMESTAMP | 更新时间: |
| 11 | reply | longtext | 2147483647 | 0 | Y | N | 回复 | |
| 12 | reply_state | tinyint | 4 | 0 | Y | N | 0 | 回复状态 |
表notice (公告)
| 编号 | 名称 | 数据类型 | 长度 | 小数位 | 允许空值 | 主键 | 默认值 | 说明 |
| 1 | notice_id | mediumint | 8 | 0 | N | Y | 公告id: | |
| 2 | title | varchar | 125 | 0 | N | N | 标题: | |
| 3 | content | longtext | 2147483647 | 0 | Y | N | 正文: | |
| 4 | create_time | timestamp | 19 | 0 | N | N | CURRENT_TIMESTAMP | 创建时间: |
| 5 | update_time | timestamp | 19 | 0 | N | N | CURRENT_TIMESTAMP | 更新时间: |
表popular_attractions (热门景点)
| 编号 | 名称 | 数据类型 | 长度 | 小数位 | 允许空值 | 主键 | 默认值 | 说明 |
| 1 | popular_attractions_id | int | 10 | 0 | N | Y | 热门景点ID | |
| 2 | scenic_spot_name | varchar | 64 | 0 | Y | N | 景点名称 | |
| 3 | types_of_tourist_attractions | varchar | 64 | 0 | Y | N | 景点类型 | |
| 4 | scenic_spot_address | varchar | 64 | 0 | Y | N | 景点地址 | |
| 5 | scenic_spot_tickets | varchar | 64 | 0 | Y | N | 景点门票 | |
| 6 | scenic_spot_pictures | varchar | 255 | 0 | Y | N | 景点图片 | |
| 7 | opening_hours | varchar | 64 | 0 | Y | N | 开放时间 | |
| 8 | scenic_spot_introduction | text | 65535 | 0 | Y | N | 景点介绍 | |
| 9 | scenic_history | text | 65535 | 0 | Y | N | 景点历史 | |
| 10 | scenic_spot_details | longtext | 2147483647 | 0 | Y | N | 景点详情 | |
| 11 | hits | int | 10 | 0 | N | N | 0 | 点击数 |
| 12 | praise_len | int | 10 | 0 | N | N | 0 | 点赞数 |
| 13 | recommend | int | 10 | 0 | N | N | 0 | 智能推荐 |
| 14 | create_time | datetime | 19 | 0 | N | N | CURRENT_TIMESTAMP | 创建时间 |
| 15 | update_time | timestamp | 19 | 0 | N | N | CURRENT_TIMESTAMP | 更新时间 |
表registered_user (注册用户)
| 编号 | 名称 | 数据类型 | 长度 | 小数位 | 允许空值 | 主键 | 默认值 | 说明 |
| 1 | registered_user_id | int | 10 | 0 | N | Y | 注册用户ID | |
| 2 | user_name | varchar | 64 | 0 | Y | N | 用户姓名 | |
| 3 | user_gender | varchar | 64 | 0 | Y | N | 用户性别 | |
| 4 | examine_state | varchar | 16 | 0 | N | N | 未审核 | 审核状态 |
| 5 | user_id | int | 10 | 0 | N | N | 0 | 用户ID |
| 6 | create_time | datetime | 19 | 0 | N | N | CURRENT_TIMESTAMP | 创建时间 |
| 7 | update_time | timestamp | 19 | 0 | N | N | CURRENT_TIMESTAMP | 更新时间 |
表tourist_route (旅游路线)
| 编号 | 名称 | 数据类型 | 长度 | 小数位 | 允许空值 | 主键 | 默认值 | 说明 |
| 1 | tourist_route_id | int | 10 | 0 | N | Y | 旅游路线ID | |
| 2 | route_title | varchar | 64 | 0 | Y | N | 路线标题 | |
| 3 | route_type | varchar | 64 | 0 | Y | N | 路线类型 | |
| 4 | departure_location | varchar | 64 | 0 | Y | N | 出发地点 | |
| 5 | arriving_at_the_finish_line | varchar | 64 | 0 | Y | N | 到达终点 | |
| 6 | mode_of_transportation | varchar | 64 | 0 | Y | N | 交通方式 | |
| 7 | route_image | varchar | 255 | 0 | Y | N | 路线图片 | |
| 8 | route_planning | text | 65535 | 0 | Y | N | 路线规划 | |
| 9 | route_location | text | 65535 | 0 | Y | N | 途径地点 | |
| 10 | route_details | longtext | 2147483647 | 0 | Y | N | 路线详情 | |
| 11 | hits | int | 10 | 0 | N | N | 0 | 点击数 |
| 12 | praise_len | int | 10 | 0 | N | N | 0 | 点赞数 |
| 13 | create_time | datetime | 19 | 0 | N | N | CURRENT_TIMESTAMP | 创建时间 |
| 14 | update_time | timestamp | 19 | 0 | N | N | CURRENT_TIMESTAMP | 更新时间 |
第5章系统实现
5.1注册用户模块的实现
5.1.1 前台首页界面
进入系统首页,系统以上中下的布局进行展示,首先映入眼帘的是系统的导航栏,下面是旅游资讯,其主界面展示如下图所示。
图5-1 前台首页界面图
系统中的前台上注册后的用户是可以通过自己的账户名和密码进行登录的,当用户输入完整的自己的账户名和密码信息并点击“登录”按钮后,将会首先验证输入的有没有空数据,再次验证输入的账户名+密码和数据库中当前保存的用户信息是否一致,只有在一致后将会登录成功并自动跳转到系统的首页中;否则将会提示相应错误信息。用户登录界面如下图所示。
图5-2用户登录界面图
登录代码如下:
public Map<String, Object> login(@RequestBody Map<String, String> data, HttpServletRequest httpServletRequest) {
log.info("[执行登录接口]");
String username = data.get("username");
String email = data.get("email");
String phone = data.get("phone");
String password = data.get("password");
List resultList = null;
QueryWrapper wrapper = new QueryWrapper<User>();
Map<String, String> map = new HashMap<>();
5.1.3 注册界面
可以通过注册成为普通用户,使用账号密码可进行登录,使用系统功能。注册界面如下图所示。
图5-3注册界面图
注册关键代码如下:
@PostMapping("register")
public Map<String, Object> signUp(HttpServletRequest request) throws IOException {
Map<String, String> query = new HashMap<>();
Map<String,Object> map = service.readBody(request.getReader());
query.put("username",String.valueOf(map.get("username")));
List list = service.selectBaseList(service.select(query, new HashMap<>()));
if (list.size()>0){
return error(30000, "用户已存在");
}
map.put("password",service.encryption(String.valueOf(map.get("password"))));
service.insert(map);
return success(1);
5.1.4 热门景点界面
用户可以浏览各个热门景点的详细信息,包括景点名称、景点地址、开放时间、景点类型、景点门票等。这一功能帮助用户全面了解各景点的特色和实用信息,方便计划出游安排并做出合适的选择。用户还可以根据景点的类型进行筛选,查找最符合自己兴趣的景点,提升旅游体验。详细的票价信息和开放时间使用户能够高效规划行程,避免不必要的等待或错过开放时间。热门景点界面如下图所示。
图5-4热门景点界面图
5.1.5 酒店信息界面
酒店信息模块是系统中主要的模块,主要用于用户在平台上预定住宿。用户可查看管理员发布的所有酒店信息详情,支持酒店名称、房间房号、房间价格、酒店地址、房间类型,可进行点赞、收藏和评论,并可点击预定住宿操作,向管理员进行预定,填写预定信息提交预定。酒店信息界面如下图所示。
图5-5酒店信息界面图
5.2管理员功能模块的实现
5.2.1 管理员登录界面
管理员进入到系统登录界面,需要填写正确的登录名、密码、选择权限等信息输入准确无误后登录进入到系统操作界面。管理员的账号是在数据表表中直接设置生成的,不需要进行注册;修改密码:管理员可以随时修改自己进入系统的登录密码,以保证系统的安全性。管理员登录界面如下图所示。
图5-6管理员登录界面图
5.2.2 管理员功能界面
管理员可以查看后台首页、系统用户、热门景点管理、特色美食管理、酒店信息管理、预定信息管理、旅游路线管理、系统管理、留言管理、公告管理、资源管理等,并且可以根据需要进行相应的操作,管理员功能界面如下图所示。
图5-7管理员功能界面图
5.2.3 系统用户管理界面
管理员可以对系统中所有的用户角色进行管控,包含了管理员、注册用户这两种角色,如果需要添加新的用户,点击页面中的“添加”按钮根据提示输入上用户信息,点击“提交”以后在对应的用户界面就可以查看到了,可以点击用户后面的“删除”按钮直接删除某一用户。系统用户管理界面如下图所示。
图5-8系统用户管理界面图
用户管理关键代码如下:
@PostMapping("/add")
@Transactional
public Map<String, Object> add(HttpServletRequest request) throws IOException {
service.insert(service.readBody(request.getReader()));
return success(1);
}
@Transactional
public Map<String, Object> addMap(Map<String,Object> map){
service.insert(map);
return success(1);
}
5.2.4热门景点管理界面
管理员可以添加、编辑、删除热门景点信息,方便后续的添加、查询、发布最新景点信息管理。热门景点管理界面如下图所示。
图5-9热门景点管理界面图
热门景点管理关键代码如下:
@PostMapping("/set")
@Transactional
public Map<String, Object> set(HttpServletRequest request) throws IOException {
service.update(service.readQuery(request), service.readConfig(request), service.readBody(request.getReader()));
return success(1);
}
5.2.5 特色美食管理界面
管理员可以对所有的特色美食进行增删改查,方便用户进行查看、管理评论。特色美食管理界面如下图所示。
图5-10特色美食管理界面图
特色美食管理代码:
@RequestMapping(value = "/del")
@Transactional
public Map<String, Object> del(HttpServletRequest request) {
service.delete(service.readQuery(request), service.readConfig(request));
return success(1);
}
5.2.6 预定信息管理界面
管理员可以对系统前台展示的预定信息进行删改查,方便用户进行查看。预定信息管理界面如下图所示。
图5-11预定信息管理界面图
第6章系统测试
6.1测试目的
在这个产品被投入使用前,首先需要进行试用,这是重要的环节。考虑到某个部分的开发没有缺陷情况下,把各种模块拼接,也有一定概率就存在矛盾。这就好比每个人都很独特,但聚在一起就显得杂乱无章,需要保证有默契的配合。对于测试,要看它的各项内容是否契合的原则。若与最初定下的标准有一定程度上的出入,那么就需要做出一些调整,让最终的大方向朝着目标前进。
6.2测试用例
6.2.1登录测试
登录测试用例如下表所示。
表6-1登录测试用例
| 输入 | 输出 | |
| 用户名 | 密码 | |
| 空 | 空 | 用户名或密码不能为空 |
| 蔡徐坤 | 123 | 用户名不能为汉字,请重新输入 |
| 789 | 789 | 用户名或密码错误 |
| 678 | 123456 | 登录成功 |
6.2.2注册测试
注册测试用例如下表所示。
表6-2注册测试用例
| 输入 | 输出 | |||
| 用户名 | 密码 | 确认密码 | 邮箱 | |
| 空 | 空 | 空 | 空 | 请输入完整 |
| 001 | 001 | 001 | 001@qq.com | 注册成功 |
| 002 | 002 | 003 | 002@qq.com | 注册失败,两次密码不一致 |
| 003 | 003 | 003 | 003.com | 注册失败,邮箱格式不正确 |
6.2.3酒店信息测试
酒店信息测试用例如下表所示。
表6-3酒店信息测试用例
| 功能 | 测试数据 | 预期结果 | 测试结果 |
| 酒店信息 | 酒店信息内容:用户酒店信息 | 在酒店信息列表中显示酒店信息内容,咨询显示为未回复 | 和预期一致 |
| 回复酒店信息 | 酒店信息内容:用户酒店信息 | 酒店信息列表中的酒店信息“酒店信息”显示已回复 | 和预期一致 |
| 删除酒店信息 | 删除“用户酒店信息 | 酒店信息成功删除 | 和预期一致 |
6.2.4特色美食测试
特色美食测试用例如下表所示。
表6-4添加特色美食测试用例
| 输入 | 输出 | |||
| 标题 | 类别 | 内容 | 备注 | |
| 空 | 空 | 空 | 空 | 添加失败 |
| 特色美食1 | A | 1 | 添加成功 | |
| 空 | A | 1 | 添加失败,标题不能为空 | |
| 特色美食2 | 空 | 1 | 添加失败,请选择类别 | |
经过测试,得到测试结果如下表所示。
表6-5测试结果
| 测试项目 | 内容和目的 | 测试结果 |
| 用户登录 | 输入正确用户名与密码 | 可以登录 |
| 输入错误用户名与密码 | 提示错误的信息 | |
| 修改登录密码 | 修改新的密码 | 成功完成 |
| 酒店信息管理(添加,修改,删除) | 输入正确信息 | 成功完成 |
| 输入错误信息 | 操作失败 | |
| 特色美食管理(添加,修改,删除) | 输入正确信息 | 成功完成 |
| 输入错误信息 | 操作失败 |
第7章总结与展望
7.1论文的总结
本文详细阐述了旅游信息系统的设计与实现过程,该系统基于SSM框架构建后台逻辑,依托Tomcat服务器作为中间件,采用开源的MySQL数据库管理系统存储数据,确保了系统的稳定性和可扩展性。前端则巧妙融合了JQuery框架与Validate校验框架,不仅简化了前端代码编写,提升了用户体验,还通过Jsp页面技术实现了直观、友好的界面展示。整个开发过程,从理论学习到技术选型,再到实际编码与调试,每一步都凝聚了团队的智慧与汗水。通过此次实践,我不仅巩固了Web开发、SSM框架应用、MySQL数据库操作等关键技术,还深刻体会到了前期准备与经验积累对于项目成功的重要性。系统虽已初步成型,但深知仍有诸多待优化之处,这为我未来的学习与工作指明了方向。
7.2未来工作展望
展望未来,我计划从以下几个方面对旅游信息系统进行持续优化与升级:
技术迭代:随着技术的不断进步,我将密切关注并适时引入新的开发框架和技术栈,如SSM、Vue.js等,以提升系统的性能与用户体验。
功能拓展:根据用户反馈与市场需求,增加更多实用功能,如智能推荐、个性化行程规划等,使系统更加贴近用户实际需求。
性能优化:针对系统在高并发场景下的表现,进行深入的性能分析与优化,包括数据库查询优化、缓存策略调整等,确保系统稳定运行。
安全性加强:加强系统的安全防护措施,包括数据加密、访问控制、SQL注入防护等,保障用户数据安全与隐私。
跨平台适配:优化前端界面,确保系统在不同设备(如手机、平板、PC)上均能良好运行,提升用户体验的广泛性和便捷性。
用户反馈机制:建立完善的用户反馈渠道与数据分析体系,及时收集并处理用户意见,不断迭代产品,满足用户日益增长的需求。
总之,旅游信息系统的设计与实现是一个持续迭代、不断优化的过程。期待在未来的工作中,能够继续深化技术研究,拓宽应用场景,让该系统真正服务于广大旅游爱好者,为旅游业的发展贡献一份力量。
参考文献
[1]曹浩,黎杰,谢彬. 基于SpringBoot+Vue的桂林龙胜各族自治县的旅游信息系统设计 [J]. 现代信息科技, 2024, 8 (16): 102-106.
[2]孔德慧. 基于Java语言的中职计算机教学辅助系统设计与实现 [J]. 电脑编程技巧与维护, 2024, (08): 25-27.
[3]李惠娟,张红亮,杨立东,等. 基于MySQL数据库的大学生档案管理系统开发 [J]. 办公自动化, 2024, 29 (13): 73-76.
[4]刘玮玮. 基于SSM框架图书借阅管理系统的研究与实现 [J]. 工业控制计算机, 2024, 37 (06): 139-141.
[5]赵美利. 基于Java语言的自然数等差分拆的算法设计与实现 [J]. 电脑编程技巧与维护, 2024, (06): 10-12.
[6]肖禛禛. 基于Java语言的移动设备即时通信软件设计 [J]. 电脑编程技巧与维护, 2024, (06): 60-62.
[7]庞万宏. 基于SSM框架的科研诚信系统研究与设计 [J]. 山西电子技术, 2024, (03): 107-109.
[8]盖凤兰. 基于Java语言的计算机网络教学资源共享系统设计 [J]. 信息与电脑(理论版), 2024, 36 (10): 228-231.
[9]洪学杭,戴金波,方权宇,等. 基于MySQL数据库的戒烟App的设计与研究 [J]. 电脑编程技巧与维护, 2024, (05): 96-99+153.
[10]柳青,程晨. MYSQL数据库技术应用一体化课程开发研究 [J]. 造纸装备及材料, 2024, 53 (05): 251-253.
[11]朴丽莎,陈平星. 基于SSM框架的学生作业管理系统的设计与实现 [J]. 科技资讯, 2024, 22 (08): 233-237+243.
[12]杨蔚. 金融智慧旅游信息系统建设方案 [J]. 网络安全和信息化, 2023, (02): 105-107.
[13]R M R ,A M B ,Mardha T , et al. Development of Android-Based Tourism Information System Prototype at Purwodadi Botanical Garden [J]. IOP Conference Series: Earth and Environmental Science, 2022, 1066 (1):
[14]YASUKO I . TOURIST INFORMATION SYSTEM, PHOTOGRAPHY DEVICE, SIGNAGE DEVICE, SERVER, TOURIST INFORMATION METHOD, AND PROGRAM[P]. JP20200179478, 2022-05-13.
[15]Anfeng X ,Wenjun Z . Dynamic Optimization Modeling of Smart Tourism Information System Using VRGIS in Big Data Environment. [J]. Computational intelligence and neuroscience, 2022, 2022 7914674-7914674.
[16]谭圣于. 某公司乡村旅游信息系统的设计与实现[D]. 首都经济贸易大学, 2021.
致谢
经过几个月时间的努力终于完成了这篇文章,在文章的写作与研究的过程中遇到了很多困难,都在同学和老师的帮助下解决了。尤其非常感谢我最敬爱的老师,他对我进行了无私的指导和帮助,不厌其烦的帮助进行文章的修改。老师严谨的治学态度、渊博的学术知识、诲人不倦的敬业精神以及宽容的待人风范使我获益颇丰。此外,在校图书馆查找资料的时候,图书馆的老师也给我提供了很多方面的支持与帮助。在此,向帮助和指导过我的老师表示最衷心的感谢!感谢这篇文章所涉及到的各位学者。本文引用了数位学者的文献,如果没有各位学者的研究成果的帮助和启发,我将很难完成本篇文章的写作。感谢我的同学和朋友,在我写文章的过程中给与了我很多素材和帮助,还在文章的撰写和排版过程中提供热情的帮助。同时,感谢我的室友对我的热心指导和帮助,经常有不懂之处都是大家在帮助我,才使得我比较顺利的完成了这篇文章。由于我水平有限,所写文章难免有不足之处,恳请各位老师和学友批评和指正!
2191

被折叠的 条评论
为什么被折叠?



