摘 要
传统二手交易模式存在信息不对称、交易流程不透明、安全性不足和沟通不顺畅等问题。为了解决这个问题,本文研究开发基于Spring Boot和Vue的二手商城系统,为用户提供一个高效、便捷、安全的在线二手交易平台。
本系统采用前后端分离架构,前端使用Vue.js实现动态交互界面,后端基于Spring Boot构建RESTful API服务,确保系统的高扩展性和维护性。买家用户能够方便地注册登录,浏览网站公告和二手资讯,同时可以搜索、浏览二手商品,完成购买支付流程和提供订单管理等。卖家用户则可以通过后台管理系统发布和管理二手商品信息,查看销售数据及订单处理情况,从而有效管理自己的业务。管理员拥有最高权限,能够对系统进行全面管理和维护,包括用户管理、二手商城管理、资源管理等。
通过实际测试和用户反馈,验证了平台的可靠性和实用性,展示了其在提升二手交易市场效率和用户满意度方面的潜力和优势,能够有效满足用户的交易需求,促进市场活跃。
关键词:二手商城系统;二手商品;订单管理
Abstract
The traditional second-hand trading model has problems such as information asymmetry, opaque transaction processes, insufficient security, and poor communication. To solve this problem, this article researches and develops a second-hand shopping mall system based on Spring Boot and Vue, providing users with an efficient, convenient, and secure online second-hand trading platform.
This system adopts a front-end and back-end separation architecture. The front-end uses Vue.js to implement dynamic interactive interfaces, and the back-end builds RESTful API services based on Spring Boot to ensure high scalability and maintainability of the system. Buyers can easily register and log in, browse website announcements and second-hand information, search and browse second-hand goods, complete the purchase payment process, and provide order management. Seller users can publish and manage second-hand product information through the backend management system, view sales data and order processing status, and effectively manage their own business. Administrators have the highest authority to comprehensively manage and maintain the system, including user management, second-hand mall management, resource management, etc.
Through actual testing and user feedback, the reliability and practicality of the platform have been verified, demonstrating its potential and advantages in improving the efficiency of the second-hand trading market and user satisfaction. It can effectively meet the trading needs of users and promote market activity
Keywords: Second hand shopping mall system; Second hand goods; order management
目 录
第1章绪 论
1.1 项目背景与意义
1.1.1 研究背景
随着环保观念的深入人心,绿色消费逐渐成为社会新趋势。人们越来越意识到资源的有限性和环境保护的重要性,开始积极寻求可持续的消费方式。在此背景下,二手商品的交易和循环利用得到了广泛关注。二手商品交易不仅能够减少资源浪费,降低环境污染,还能够满足消费者对性价比的追求,实现资源的优化配置[1]。通过二手交易,不仅可以延长物品的使用寿命,减少废弃物对环境的影响,还能开启资源的“第二矿山”,为社会经济发展提供新的动力[2]。尤其是在高校等特定社区中,二手交易市场的需求尤为明显,不仅有助于学生之间的资源共享,还促进了校园内部循环经济的发展[3]。
然而,传统的二手交易平台往往存在信息不对称、交易不透明等问题,限制了其进一步发展。因此,借助现代信息技术如Spring Boot开发更加高效、便捷、安全的二手交易系统成为了必然选择[4]。本课题旨在通过构建一个基于Spring Boot和Vue的二手商城系统,解决传统二手交易平台存在的问题,提升用户体验,促进资源的有效循环利用,推动社会向更加可持续的方向发展。
1.1.2 研究意义
随着循环经济理念的深入人心和绿色消费趋势的日益显著,二手商品交易作为资源再利用和环境保护的重要手段,其重要性愈发凸显。通过研究以“闲鱼”为例的二手电商发展情况,可以看出在循环经济中,二手商品交易平台不仅有助于减少资源浪费,还能为消费者提供性价比高的商品选择[5]。这表明构建一个高效、便捷的二手商城系统对于推动资源的有效利用至关重要。随着绿色消费观念的深入人心,闲置交易作为绿色消费的一部分,正逐渐成为引领消费新趋势的重要力量[6]。它不仅能帮助消费者处理闲置物品,降低购买成本,同时也促进了社会资源的循环再利用,体现了可持续发展的理念。因此,开发这样一个二手商城系统有助于进一步推广绿色消费模式,增强公众环保意识。
此外,社区闲置交易系统的开发与实施前景分析显示,这类平台可以极大地满足社区成员之间的资源共享需求,促进邻里间的互助合作,同时也有利于形成更加紧密和谐的社区关系[7]。基于Spring Boot和Vue开发的二手商城系统能够为用户提供更安全、便捷的交易环境,进而激发更多的闲置物品进入流通环节,实现资源的最大化利用。
总的来说,本课题不仅对推动绿色消费、支持循环经济的发展具有重要意义,还为用户提供了实际的价值和服务,有助于建立一个更加环保、经济高效的社会环境。通过本研究,希望能够为未来类似平台的建设提供有益的参考和指导。
1.2.1 国内研究现状
国内关于二手交易平台的研究已经取得了较为丰富的成果,涵盖了二手交易市场的多个方面。随着电子商务的快速发展和消费者消费观念的转变,二手交易平台作为一种新兴的商业模式,逐渐吸引了学术界的广泛关注。研究者们从多个角度对二手交易平台进行了深入探讨,为二手交易市场的健康发展提供了理论支持和实践指导。例如,孙若桓和罗雨晨通过对ACG周边产品的网络交易规范问题进行探讨,提出了一系列有助于规范二手产品交易的建议,强调了建立完善的交易规则和信用评价体系的重要性[8];王珂则详细分析了二手商品交易中的风险防范措施,指出提高用户安全意识、完善平台监管机制是减少交易风险的关键[9];此外,袁江琛在校园二手交易网的设计与实现中,展示了如何利用现代信息技术构建一个高效便捷的交易平台,为校园内的资源共享提供了新的解决方案[10];谷光明和龙安全的研究进一步表明,基于Java技术开发的校园二手商城网站不仅能够满足学生群体的需求,还具有良好的扩展性和维护性[11]。
尽管国内二手交易平台在发展过程中取得了一定的技术创新成果,但整体而言仍显不足。比如,在二手交易市场中,由于商品信息的来源和真实性难以保证,存在严重的信息不对称问题。这导致消费者在购买二手商品时面临较大的风险,也影响了二手交易市场的健康发展;尽管二手交易平台在发展过程中采取了一系列措施来加强商品质量监管,但由于二手商品的特殊性和复杂性,质量监管仍然面临较大挑战;信任机制是二手交易市场健康发展的关键。然而,国内二手交易市场的信任机制建设还存在不足,部分平台缺乏有效的信用评价体系和纠纷解决机制,导致消费者对平台的信任度不高。未来,随着电子商务的快速发展和消费者消费观念的转变,二手交易平台的研究仍需进一步深入和完善。
1.2.2 国外研究现状
国外关于二手交易平台的研究已经处于相对成熟的阶段,涵盖了二手交易市场的多个方面。随着全球电子商务的蓬勃发展和消费者环保意识的提升,二手交易平台作为一种新兴的商业模式,逐渐吸引了学术界的广泛关注。研究者们从消费者行为、平台运营、技术创新等多个角度对二手交易平台进行了深入探讨,为二手交易市场的健康发展提供了丰富的理论支持和实践指导。例如,Liu Y.的研究展示了基于Vue 3和Spring Boot构建的校园二手教材交易平台,该平台不仅提高了资源的再利用率,还促进了校园内部的知识共享[12];Ming T.T.等人探讨了具有伦理意识的消费者如何利用共享经济平台作为其可持续转售行为的一部分,并指出消费者的绿色消费价值观在这一过程中起到了关键作用[13];Zeng X.等人则通过系统设计研究,提出了一种校园资源共享平台的设计方案,强调了技术在促进资源共享和循环经济中的重要作用[14]。
国外关于二手交易平台的研究已经取得了显著进展,但仍存在诸多不足和挑战。比如,跨国界交易的法律与监管框架尚不完善,导致交易风险增加;平台信任机制的构建与维护面临挑战,特别是在不同文化和法律背景下,难以确保交易双方的信任;此外,消费者隐私保护与数据安全问题日益凸显,如何在保护隐私的同时提高交易透明度成为亟待解决的问题;二手商品的质量评估与标准化缺乏统一标准,影响了交易的可靠性和消费者体验。
1.3 主要研究内容
在开发二手商城系统时,后端采用了Java作为编程语言,并利用了SpringBoot框架,这使得复杂的业务逻辑和数据操作得以高效完成。与此同时,系统的数据存储和管理通过MySQL数据库实现。结合Vue.js作为前端框架,具有数据绑定和组件化的特点,能够有效地提升用户体验和开发效率。在开发工具的选取上,使用了eclipse,它的强大功能和易用性使得编程工作更为高效;而Navicat作为数据库管理工具,使得数据库操作更为方便和快捷。这样的技术选择,确保了管理系统的开发流程既高效又稳定。本系统主要实现包括后台首页、系统用户、关注信息管理、取消关注管理、用户聊天管理、系统管理、网站公告管理、资源管理、商城管理、个人信息修改、密码修改等功能。
第2章开发环境及技术架构
2.1 开发环境与工具
二手商城系统使用Java语言作为主要语言,前端使用Vue.js框架,后端基于SpringBoot框架开发而成,存储数据使用的是使用较为广泛的MySQL数据库。系统所使用的系统开发环境如下表2-1所示。
表2-1系统开发环境
| 操作系统版本: | Win10 |
| 数据库环境: | MySQL5.7 |
| JDK版本: | JDK1.8.0_191 |
| 主要技术: | Springboot2、Apache Tomcat8.5、Webpack 4.0、Vue.js、Element UI、Navicat、bootstrap…… |
| 浏览器: | Chrome |
MySQL是一款广受欢迎的关系数据库管理系统,它能够高效地存储和处理大量的数据。MySQL在Web应用程序中有着卓越的表现,是众多开发者的首选。MySQL遵循SQL语言的标准,这是一种通用的数据库操作语言,简单易学,功能强大。结合Apache服务器,MySQL可以构建出一个优秀的开发环境。
SpringBoot是一个新颖的框架,由Pivotal团队推出,旨在简化Spring应用的创建和开发过程。SpringBoot通过提供一些默认的配置和约定,避免了开发者重复编写模板化的代码。SpringBoot力求成为快速应用开发领域的领导者,让开发者能够更专注于业务逻辑。
Mybatis是一个优秀的持久层框架,它支持定制化SQL、存储过程和高级映射。Mybatis可以消除大部分的JDBC代码和参数的手工设置,让开发者更方便地操作数据库。Mybatis可以和Spring框架完美地集成,提高开发效率和性能。
Tomcat是一种免费的服务器,它能够有效地处理大量的网络访问,特别是在访问量较少的情况下。当将Tomcat安装在电脑上时,它能够自动分析前端HTML页面的请求,从而提高网络的性能。事实上,Tomcat是对Apache的一种延伸[7],但它与Apache之间的关系更加紧密,因为它们在不同的进程中运行,而且它们之间也有着自己的独立性。
Vue.js是一个轻量级的、用于构建用户界面的渐进式框架。它与其他大型框架不同,Vue.js采用了自底向上的设计思想,可以逐层地应用到项目中。Vue.js的核心库只关注视图层,易于上手,也便于与第三方库或现有项目集成。另一方面,Vue.js也可以与现代化的工具链和各种支持库结合使用,从而实现复杂的单页应用程序。
本系统是基于SpringBoot、Mysql、Vue的前后端完全分离的系统。
2.2.1 B/S模式
B/S模式,即浏览器/服务器模式,是一种常见的网络应用架构模式。在B/S模式中,用户通过浏览器作为客户端与服务器进行交互。在浏览器/服务器(browser / Server Architecture)系统中,用户只需通过浏览器,就能够轻松地向分布在网络各处的众多服务器发送海量的请求。B/S系统大大地简化了客户端的工作,让用户体验更加便捷。
2.2.2 SpringBoot框架
Spring是一个知名的开源框架,它于2003年诞生于Rod Johnson的《Expert One-on-One Java EE Development and Design》一书中。Spring的初衷是为了解决企业级应用开发的复杂性,它让简单的JavaBean也能够实现原本只有EJB才能做到的功能。Spring不仅适用于服务器端的开发,它还能够为任何Java应用程序带来简洁、可测试和低耦合的优势。尽管Spring的组件代码很轻量级,但是它的配置却很繁琐。最初,Spring是使用XML配置的,但是随着项目的增长,XML配置也变得越来越多。
为了改进和优化Spring的缺点,SpringBoot框架应运而生,它基于约定优于配置的理念,让开发者无需编写大量的配置文件,只需遵循一些简单的规则即可。SpringBoot使开发者能够专注于业务逻辑的编码,而不用在配置和业务之间切换思维,这在很大程度上提高了开发效率,缩短了项目开发周期。
第3章需求分析
3.1 可行性分析
通过综合考虑经济、操作、技术等因素,可以对基于SpringBoot和vue的二手商城系统的可行性进行全面评估。这将有助于确定项目的成功概率,并为项目规划提供坚实的基础。
3.1.1 经济可行性分析
经济可行性在此仅代表平台的运维成本,开发成本不在此考虑。
目前该模式下的相关系统的数量日益增多,信息管理系统的平民化、普及化使用户人数呈上升趋势,当用户人数庞大了,运维成本可以由广告费进行填补,包括开发成本。
所以经济可行性没有问题。
3.1.2 操作可行性分析
此次项目设计参考了几个该模式下系统的开发案例,对他们的操作界面分析,将众多案例结合在一起,突出以人为本简化操作,所以具有基本计算机知识的人都会操作本项目。
因此操作可行性也没有问题。
3.1.3 技术可行性分析
技术可行性指的是对于搭建框架的可行性,以及有更优秀的技术出现时系统的技术更新换代的纳新性如何,开发时间成本费用比如何。
现有的JAVA语言能够迎合所有系统的搭建。开发这个二手商城系统的时候我采用了JAVA+SpringBoot+Vue 用以运行整体程序。
综上所述技术可行性也没有问题。
通过对应的功能做了需求分析以后该二手商城系统各角色主要包括的功能说明如下:
买家用户功能需求:可以注册登录,进行网站公告和二手资讯的浏览,可对资讯内容进行点赞、收藏和评论,浏览二手商城列表,搜索二手商品,可以对商品进行收藏、加入购物车和下单购买并支付,提供商城管理,可以查看、管理我的购物车,查看我的订单和状态以及我的地址管理,在我的账户可以修改资料和密码,在个人中心模块,选择关注信息可以进行查看、删除和添加操作,也可点击取关按钮取消关注,在用户聊天模块可以查看、添加或删除用户聊天信息,在订单配送查看购买的订单配送情况,可以进行签收操作。
卖家用户功能需求:注册登录后可以进入系统后台进行个人信息和密码的管理,后台首页提供直观的概览图,包含商品销售金额统计和商品销售数量统计图表,可按日期进行筛选查看;提供关注信息、取消关注和用户聊天管理,便于卖家了解情况,回复用户信息;在商城管理中包含二手商城、分类列表、订单列表和订单配送,可以发布、管理二手商品品信息,查看、处理订单等功能。
管理员功能需求:管理员可根据账号密码登录系统后台,后台首页提供直观的概览图,包含商品销售金额统计和商品销售数量统计图表,可按日期进行筛选查看;具备对系统用户、二手商城、关注信息、取消关注、用户聊天、网站公告、资源及系统等所有管理功能权限,管理系统配置,更新维护系统等。
根据使用该系统的用户角色可以划分为买家用户、卖家用户和管理员,具体如下所示。
二手商城系统买家用户角色用例图如下所示。

图3-1 买家用户角色用例图
二手商城系统卖家用户角色用例图如下所示。

图3-2 卖家用户角色用例图
二手商城系统管理员角色用例图如下所示。

图3-3 管理员角色用例图
3.3 性能需求分析
用户操作响应时间:系统应保证用户在操作平台时的响应速度,例如浏览商品、下单等操作应该迅速响应。
系统稳定性:平台应具备一定的容错能力和稳定性,防止因为意外情况导致系统崩溃。
数据安全:用户信息、交易记录等敏感数据需要加密存储,确保数据安全性。
系统并发能力:平台应考虑到可能大量用户同时访问的情况,保证系统的并发处理能力。
日志记录:系统需要记录用户操作日志、异常日志等,便于排查问题和分析用户行为。
基于以上性能需求将确保二手商城系统能够稳定、高效地运行,能够很好地满足用户和管理员的需求。
3.4 系统流程分析
3.4.1 用户注册流程图
注册的过程,第一部分是账号的注册,第二部分是信息完善。在业务开展过程中,管理员可对用户信息进行修改等管理操作,注册流程如图3-4用户注册流程图所示。

图3-4 用户注册流程图
3.4.2 用户注册流程图
登录时,用户填写用户名、密码、选择身份进行登录,在登录过程中后端会对发送过来的信息进行验证和判断,具体的登录流程如图3-5用户登录流程图所示。

图3-5 用户登录流程图
3.4.3 业务流程图
业务流程图既反映了内部业务间的相互联系,又反映了二手商品交易和信息流动情况。二手商城系统须支撑整个机构不同层面的多种职能,而各功能模块间存在着多种关联信息,组成一个有机整体,并针对二手交易信息自身特点和面临的现实条件,对系统进行业务流程图设计。系统通过流程的顺畅和高效,实现了二手商品交易需求的满足和系统管理的便捷,提升了系统的运行效率和用户体验。二手商城系统的业务流程如下图所示。
用户购买二手物品业务流程如下图所示。

图3-6 用户购买二手物品业务流程图
第4章系统设计
4.1 系统功能设计
4.1.1 前台功能模块
基于SpringBoot和vue二手商城系统程序采用前后端分离的设计,游客可以浏览系统前台信息,注册成为买家用户,登录后才可进行其他操作。买家用户登录后,可搜索和浏览二手资讯、二手商城等信息,可以咨询卖家、下单购买二手物品、并对订单进行支付和评价。系统前台功能模块图如下图所示。

图4-1系统前台功能模块图
4.1.2 后台功能模块
后台功能主要分为卖家用户和管理员两大模块。其中管理员是系统最高权限拥有者,可管理用户、订单、聊天、资讯、商城等信息,并保证及时更新系统信息,维护系统正常运行。卖家用户可发布二手物品信息,处理买家的咨询和下单信息,查看、处理订单等操作。系统后台功能模块图如下图所示。

图4-2系统后台功能模块图
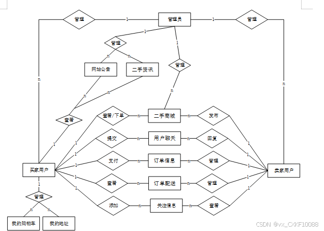
数据库的设计是系统的设计中比较重要的一部分内容,数据库设计是一切系统设计的基础,首先需要进行概念模型E-R图的设计,然后进行关系模型物理模型的建立。
4.2.1 概念模型
本文在系统分析阶段就抽取了一些实体,根据实体之间的关系,经过分析进行系统E-R图的设计。二手商城系统总体E-R图如下图所示。

图4-3系统总体E-R图
4.2.2 物理模型
本系统采MySQL数据库管理系统对数据进行管理。下面是对各个表中的表中各个字段数据类型、大小等做简短描述。二手商城系统所需要的部分数据结构表如下表所示。
| 编号 | 名称 | 数据类型 | 长度 | 小数位 | 允许空值 | 主键 | 默认值 | 说明 |
| 1 | goods_id | mediumint | 8 | 0 | N | Y | 产品id:[0,8388607] | |
| 2 | title | varchar | 125 | 0 | Y | N | 标题:[0,125]用于产品和html的<title>标签中 | |
| 3 | img | text | 65535 | 0 | Y | N | 封面图:用于显示于产品列表页 | |
| 4 | description | varchar | 255 | 0 | Y | N | 描述:[0,255]用于产品规格描述 | |
| 5 | price_ago | double | 8 | 2 | N | N | 0.00 | 原价:[1] |
| 6 | price | double | 8 | 2 | N | N | 0.00 | 卖价:[1] |
| 7 | sales | int | 10 | 0 | N | N | 0 | 销量:[0,1000000000] |
| 8 | inventory | int | 10 | 0 | N | N | 0 | 商品库存 |
| 9 | type | varchar | 64 | 0 | N | N | 商品分类: | |
| 10 | hits | int | 10 | 0 | N | N | 0 | 点击量:[0,1000000000]访问这篇产品的人次 |
| 11 | content | longtext | 2147483647 | 0 | Y | N | 正文:产品的主体内容 | |
| 12 | img_1 | text | 65535 | 0 | Y | N | 主图1: | |
| 13 | img_2 | text | 65535 | 0 | Y | N | 主图2: | |
| 14 | img_3 | text | 65535 | 0 | Y | N | 主图3: | |
| 15 | img_4 | text | 65535 | 0 | Y | N | 主图4: | |
| 16 | img_5 | text | 65535 | 0 | Y | N | 主图5: | |
| 17 | create_time | timestamp | 19 | 0 | N | N | CURRENT_TIMESTAMP | 创建时间: |
| 18 | update_time | timestamp | 19 | 0 | N | N | CURRENT_TIMESTAMP | 更新时间: |
| 19 | customize_field | text | 65535 | 0 | Y | N | 自定义字段 | |
| 20 | source_table | varchar | 255 | 0 | Y | N | 来源表: | |
| 21 | source_field | varchar | 255 | 0 | Y | N | 来源字段: | |
| 22 | source_id | int | 10 | 0 | N | N | 0 | 来源ID: |
| 23 | user_id | int | 10 | 0 | Y | N | 0 | 添加人 |
表order (订单)
| 编号 | 名称 | 数据类型 | 长度 | 小数位 | 允许空值 | 主键 | 默认值 | 说明 |
| 1 | order_id | int | 10 | 0 | N | Y | 订单ID: | |
| 2 | order_number | varchar | 64 | 0 | Y | N | 订单号: | |
| 3 | goods_id | mediumint | 8 | 0 | N | N | 商品id:[0,8388607] | |
| 4 | title | varchar | 255 | 0 | Y | N | 商品标题: | |
| 5 | img | varchar | 255 | 0 | Y | N | 商品图片: | |
| 6 | price | double | 10 | 2 | N | N | 0.00 | 价格: |
| 7 | price_ago | double | 10 | 2 | N | N | 0.00 | 原价: |
| 8 | num | int | 10 | 0 | N | N | 1 | 数量: |
| 9 | price_count | double | 8 | 2 | N | N | 0.00 | 总价: |
| 10 | norms | varchar | 255 | 0 | Y | N | 规格: | |
| 11 | type | varchar | 64 | 0 | N | N | 未分类 | 商品分类: |
| 12 | contact_name | varchar | 32 | 0 | Y | N | 联系人姓名: | |
| 13 | contact_email | varchar | 125 | 0 | Y | N | 联系人邮箱: | |
| 14 | contact_phone | varchar | 11 | 0 | Y | N | 联系人手机: | |
| 15 | contact_address | varchar | 255 | 0 | Y | N | 收件地址: | |
| 16 | postal_code | varchar | 9 | 0 | Y | N | 邮政编码: | |
| 17 | user_id | int | 10 | 0 | N | N | 0 | 买家ID: |
| 18 | merchant_id | mediumint | 8 | 0 | N | N | 0 | 商家ID: |
| 19 | create_time | timestamp | 19 | 0 | N | N | CURRENT_TIMESTAMP | 创建时间: |
| 20 | update_time | timestamp | 19 | 0 | N | N | CURRENT_TIMESTAMP | 更新时间: |
| 21 | description | varchar | 255 | 0 | Y | N | 描述:[0,255]用于产品规格描述 | |
| 22 | state | varchar | 16 | 0 | N | N | 待付款 | 订单状态:待付款,待发货,待签收,已签收,待退款,已退款,已拒绝,已完成 |
| 23 | remark | text | 65535 | 0 | Y | N | 订单备注 | |
| 24 | delivery_state | varchar | 16 | 0 | Y | N | 未配送 | 发货状态:未配送,已配送 |
| 25 | vip_discount | double | 11 | 2 | Y | N | 0.00 | 折扣 |
表second_hand_shopping_mall (二手商城)
| 编号 | 名称 | 数据类型 | 长度 | 小数位 | 允许空值 | 主键 | 默认值 | 说明 |
| 1 | second_hand_shopping_mall_id | int | 10 | 0 | N | Y | 二手商城ID | |
| 2 | seller_customers | int | 10 | 0 | Y | N | 0 | 卖家用户 |
| 3 | product_name | varchar | 64 | 0 | Y | N | 商品名称 | |
| 4 | product_specifications | varchar | 64 | 0 | Y | N | 商品规格 | |
| 5 | degree | varchar | 64 | 0 | Y | N | 新旧程度 | |
| 6 | seller_information | text | 65535 | 0 | Y | N | 卖家信息 | |
| 7 | collect_len | int | 10 | 0 | N | N | 0 | 收藏数 |
| 8 | comment_len | int | 10 | 0 | N | N | 0 | 评论数 |
| 9 | cart_title | varchar | 125 | 0 | Y | N | 标题:[0,125]用于产品html的标签中 | |
| 10 | cart_img | text | 65535 | 0 | Y | N | 封面图:用于显示于产品列表页 | |
| 11 | cart_description | varchar | 255 | 0 | Y | N | 描述:[0,255]用于产品规格描述 | |
| 12 | cart_price_ago | double | 8 | 2 | N | N | 0.00 | 原价:[1] |
| 13 | cart_price | double | 8 | 2 | N | N | 0.00 | 卖价:[1] |
| 14 | cart_inventory | int | 10 | 0 | N | N | 0 | 商品库存 |
| 15 | cart_type | varchar | 64 | 0 | N | N | 未分类 | 商品分类: |
| 16 | cart_content | longtext | 2147483647 | 0 | Y | N | 正文:产品的主体内容 | |
| 17 | cart_img_1 | text | 65535 | 0 | Y | N | 主图1: | |
| 18 | cart_img_2 | text | 65535 | 0 | Y | N | 主图2: | |
| 19 | cart_img_3 | text | 65535 | 0 | Y | N | 主图3: | |
| 20 | cart_img_4 | text | 65535 | 0 | Y | N | 主图4: | |
| 21 | cart_img_5 | text | 65535 | 0 | Y | N | 主图5: | |
| 22 | create_time | datetime | 19 | 0 | N | N | CURRENT_TIMESTAMP | 创建时间 |
| 23 | update_time | timestamp | 19 | 0 | N | N | CURRENT_TIMESTAMP | 更新时间 |
表user_chat (用户聊天)
| 编号 | 名称 | 数据类型 | 长度 | 小数位 | 允许空值 | 主键 | 默认值 | 说明 |
| 1 | user_chat_id | int | 10 | 0 | N | Y | 用户聊天ID | |
| 2 | buyer_user | int | 10 | 0 | Y | N | 0 | 买家用户 |
| 3 | buyers_name | varchar | 64 | 0 | Y | N | 买家姓名 | |
| 4 | seller_customers | int | 10 | 0 | Y | N | 0 | 卖家用户 |
| 5 | seller_name | varchar | 64 | 0 | Y | N | 卖家姓名 | |
| 6 | chat_no | varchar | 64 | 0 | Y | N | 聊天编号 | |
| 7 | chat_time | datetime | 19 | 0 | Y | N | 聊天时间 | |
| 8 | chat_content | text | 65535 | 0 | Y | N | 聊天内容 | |
| 9 | reply_content | text | 65535 | 0 | Y | N | 回复内容 | |
| 10 | chat_status | varchar | 64 | 0 | Y | N | 聊天状态 | |
| 11 | examine_state | varchar | 16 | 0 | N | N | 未审核 | 审核状态 |
| 12 | create_time | datetime | 19 | 0 | N | N | CURRENT_TIMESTAMP | 创建时间 |
| 13 | update_time | timestamp | 19 | 0 | N | N | CURRENT_TIMESTAMP | 更新时间 |
第5章系统实现
5.1 系统实现概述
本文研究的二手商城系统基于SpringBoot框架开发,旨在提供用户便捷的二手买卖交易体验。系统支持用户注册和登录,发布和浏览二手物品商品信息,进行咨询、购买和交易管理。用户可以通过搜索和分类查找二手商品,进行下单和评价。网站还包括管理员功能,用于管理用户、商品和交易的处理。整体设计追求简洁高效,以提升用户体验和平台运行效率为目标。
本设计的前端系统每个页面都具备必要的交互设计,较好地呈现了二手商城系统的基础功能。组件的构建上思路清晰,易于理解,扁平风格突出简洁,配色清新。游客注册成为买家用户即可登录系统前台实现各项操作。
前台登录界面布局如下图:
图5-1 前台登录UI界面
前台注册界面布局如下图:
图5-2 前台注册UI界面
前台首页模块是系统的主入口,为用户提供导航和重要信息展示。通过清晰的界面布局和内容展示,为用户提供良好的导航菜单、轮播图、推荐内容、公告通知和信息浏览体验,引导用户进行登录、注册及系统内相关操作。
前台首页界面布局如下图:
图5-3 前台首页UI界面
本设计的后台管理系统,主要分为卖家用户和管理员两大角色,卖家用户需经注册拥有系统账号才可登录系统后台。包含后台首页、关注信息管理、取消关注管理、用户聊天管理和商城管理等页面。整体呈左右布局,设计简洁明晰。
后台登录界面布局如下图:
图5-4 后台登录UI界面
管理员和卖家用户登录系统后首先进入后台首页界面,除后台导航外,可在后台首页查看商品销售金额统计和商品销售数量统计数据分析图表。
后台首页界面布局如下图:
图5-5 后台首页UI界面
5.2 系统功能模块的实现
5.2.1 二手商城模块
二手商城模块是系统中主要的模块,主要用于用户在平台上浏览购买二手商品。买家用户可查看发布的所有二手商品信息详情,支持商品名称、分类、排序搜索,可进行收藏和评论,并可点击加入购物车,也可点击立即下单填写订单信息提交下单信息。
例如,二手商品详情界面布局如下图:
图5-6 二手商品详情页UI界面
例如,二手物品下单界面布局如下图:
图5-7 二手物品下单页UI界面
5.2.2 个人中心模块
买家用户可对自己的个人首页、关注信息、取消关注、用户聊天和订单配送进行管理。例如,可在个人首页的关注信息进行查看、删除和添加操作,也可点击取关按钮取消关注;在用户聊天模块可以查看、添加或删除用户聊天信息;在订单配送查看购买的订单配送情况,可以进行签收操作。
例如,个人中心关注信息添加界面布局如下图:
图5-8 个人中心关注信息添加UI界面
例如,个人中心用户聊天添加界面布局如下图:
图5-9 个人中心用户聊天添加UI界面
5.2.3 二手商城管理模块
管理员可对所有二手商城的商品进行管理和查看其信息详情,进行增改删查操作。卖家用户可对自己的二手商品进行管理。支持物品名称、分类搜索。
二手商品添加界面布局如下图:
图5-10二手商品添加UI界面
5.2.4 用户聊天管理模块
管理员可对所有用户聊天信息进行管理和查看其信息详情,卖家用户只可查看和管理自己的用户聊天信息,支持买家姓名、卖家姓名和审核状态进行搜索,可进入详情页对买家的咨询信息进行回复。
用户聊天管理界面布局如下图:
图5-11 用户聊天回复界面
5.2.5 资源管理模块
在资源管理界面,管理员可以查看二手资讯列表,可以点击查看详情和评论,可以对二手资讯进行添加和删除操作;在资讯分类中可查看分类列表,以及进行添加、删除等操作。
二手资讯界面布局如下图:
图5-12 二手资讯UI界面
5.2.6 商城管理模块
在商城管理界面,管理员可以对二手商城的所有商品、分类进行管理;在订单列表可以查看系统所有订单信息,可进行管理,查看和处理订单等功能。卖家用户则只可对自己的商品和订单进行管理。
订单列表界面布局如下图:
图5-13 订单列表UI界面
第6章系统测试
6.1 测试目的
在对该系统进行完详细设计和编码之后,就要对二手商城系统的程序进行测试,检测程序是否运行无误,反复进行测试和修改,使之最后成为完整的软件,满足用户的需求,实现预期的功能。系统测试的目的在于确保软件正常运作,并实现其应有的功能,促进行中出现的错误和逻辑问题。系统测试不但可以找见程序运行中的系统错误,还可以找见程序运行的需要改进的地方,并去协助改良程序运行使其获得最高幅度的完备。世界一流的安装测试员可以增加软件品质,将软件系统错误概率降至最少。
6.2 功能测试
本系统的主要功能就是买家用户登录后,可搜索和浏览二手商城,并可收藏、加入购物车和下单,卖家用户和管理员登录系统后台后可对二手商城进行管理,包括增改删查操作。测试设计如下所示:
用户登录前首先需注册成为系统用户,使用账号和密码可进行登录。用户登录功能测试用例设计如下表所示:
表6-1 用户登录功功能测试用例
| 测试编号 | 测试目的 | 测试步骤 | 预期结果 | 实际结果 | 是否通过 |
| TC001 | 验证有效登录 | 1. 输入正确的用户名和密码 <br> 2. 点击登录按钮 | 显示登录成功,跳转至用户首页 | 登录成功,跳转至用户首页 | 通过 |
| TC002 | 验证空用户名登录 | 1. 不输入用户名,输入正确密码 <br> 2. 点击登录按钮 | 显示用户名不能为空提示信息 | 显示用户名不能为空提示信息 | 通过 |
| TC003 | 验证空密码登录 | 1. 输入正确用户名,不输入密码 <br> 2. 点击登录按钮 | 显示密码不能为空提示信息 | 显示密码不能为空提示信息 | 通过 |
| TC004 | 验证错误用户名登录 | 1. 输入错误的用户名和正确密码 <br> 2. 点击登录按钮 | 显示用户名或密码错误提示信息 | 显示用户名或密码错误提示信息 | 通过 |
| TC005 | 验证错误密码登录 | 1. 输入正确用户名和错误密码 <br> 2. 点击登录按钮 | 显示用户名或密码错误提示信息 | 显示用户名或密码错误提示信息 | 通过 |
- 二手商城模块功能测试
二手商城模块测试包括二手商城展示功能测试、二手商城添加功能测试、二手商城搜索功能测试、二手商城下单功能测试。二手物品模块测试用例如表6.2-6.4所示。
二手物品展示功能测试用例设计如下表所示:
表6-2 二手物品展示功能测试用例
| 测试编号 | 测试目的 | 测试步骤 | 预期结果 | 实际结果 | 是否通过 |
| TC001 | 验证正常展示二手商品 | 1. 进入二手商品展示页面 <br> 2. 浏览展示的二手商品内容 | 能够正常显示二手商品内容 | 二手商品内容正常显示 | 通过 |
| TC002 | 验证二手商品链接跳转 | 1. 进入二手商品展示页面 <br> 2. 点击二手商品链接 | 能够跳转至相应二手商品详情页面 | 成功跳转至二手商品详情页面 | 通过 |
| TC003 | 验证搜索功能 | 1. 进入二手商品展示页面 <br> 2. 使用搜索功能搜索二手商品 | 显示符合搜索条件的二手商品列表 | 显示符合搜索条件的二手商品列表 | 通过 |
| TC004 | 验证分类展示 | 1. 进入二手商品展示页面 <br> 2. 选择分类 | 显示该分类下的二手商品列表 | 成功显示该分类下的二手商品列表 | 通过 |
| TC005 | 验证二手商品的加入购物车功能 | 1. 进入二手商品详情展示页面 <br> 2. 查看二手商品并加入购物车 | 显示二手商品加入购物车 | 二手商品成功加入购物车 | 通过 |
| TC006 | 验证二手商品下单页面跳转 | 1. 进入二手商品详情展示页面 <br> 2. 点击二手商品立即购买按钮 | 能够跳转至相应二手商品下单页面 | 成功跳转至二手商品下单页面 | 通过 |
二手商城添加功能测试用例设计如下表所示:
表6-3 二手物品添加功能测试用例
| 测试编号 | 测试目的 | 测试步骤 | 预期结果 | 实际结果 | 是否通过 |
| TC001 | 验证添加二手物品 | 1. 进入二手物品添加界面 <br> 2. 输入二手物品信息 <br> 3. 点击添加按钮 | 二手物品成功添加到系统页面中 | 二手物品成功添加到系统页面中 | 通过 |
| TC002 | 验证二手物品物品分类选择 | 1. 进入二手物品添加界面 <br> 2. 选择物品分类 <br> 3. 输入二手物品信息 <br> 4. 提交二手物品信息 | 根据选择的二手物品物品分类成功添加二手物品 | 根据选择的二手物品类型成功添加二手物品 | 通过 |
| TC003 | 验证二手物品内容输入 | 1. 进入二手物品添加界面 <br> 2. 输入正确二手物品内容和答案 <br> 3. 点击添加按钮 | 二手物品内容成功录入系统 | 二手物品内容成功录入系统 | 通过 |
| TC004 | 验证二手物品图片上传 | 1. 进入二手物品添加界面 <br> 2. 上传二手物品相关图片 <br> 3. 点击添加按钮 | 图片成功上传并与二手物品关联 | 图片成功上传并与二手物品关联 | 通过 |
二手物品搜索功能测试用例设计如下表所示:
表6-4 二手物品搜索功能测试用例
| 测试编号 | 测试目的 | 测试步骤 | 预期结果 | 实际结果 | 是否通过 |
| TC001 | 验证二手商品输入商品名称搜索 | 1. 进入二手商品搜索界面 <br> 2. 输入商品名称 <br> 3. 确认并搜索 | 根据选择的商品名称关键词显示相关二手商品信息 | 根据选择的商品名称关键词成功显示相关二手商品信息 | 通过 |
| TC002 | 验证二手商品选择分类搜索 | 1. 进入二手商品搜索界面 <br> 2. 选择分类 <br> 3. 确认并搜索 | 根据选择的分类关键词显示相关二手商品信息 | 根据选择的分类关键词成功显示相关二手商品信息 | 通过 |
6.3 性能测试
- 兼容性测试
表6-5 兼容性测试用例
| 用例编号 | 测试类型 | 测试目标 | 操作过程 | 预期结果 |
| 兼容性_01 | 设备兼容性 | 测试系统在不同设备上的表现 | 在多种设备上访问系统并记录表现 | 系统在各种设备上都能正常加载和显示页面 |
| 兼容性_02 | 浏览器兼容性 | 测试系统在不同浏览器上的表现 | 在多种浏览器中访问系统并记录表现 | 系统在各种主流浏览器上都能正常加载和显示页面 |
| 兼容性_03 | 分辨率兼容性 | 测试系统在不同分辨率下的显示效果 | 在不同分辨率的设备上访问系统并记录表现 | 系统在各种分辨率下都能适应并正常显示内容 |
| 兼容性_04 | 操作系统兼容性 | 测试系统在不同操作系统上的运行情况 | 在不同操作系统上访问系统并记录表现 | 系统能够在常用操作系统上正常运行和显示 |
- 性能测试
表6-6 性能测试用例
| 用例编号 | 测试类型 | 测试目标 | 操作过程 | 预期结果 |
| 性能_01 | 负载测试 | 测试系统在正常负载下的性能 | 逐步增加用户数来模拟不同的负载情况 | 系统能够稳定处理并响应不同数量的用户请求 |
| 性能_02 | 压力测试 | 测试系统在极端负载下的性能 | 以超过系统承受极限的用户数来测试系统 | 系统能够在高负载情况下仍然保持正常运行 |
| 性能_03 | 并发测试 | 测试系统能同时处理多少并发用户请求 | 同时发送多个并发用户请求来测试系统性能 | 系统能够有效地处理多个并发请求 |
| 性能_04 | 数据量测试 | 测试系统在大数据量下的性能 | 向系统添加大量数据并测试系统响应时间 | 系统能够在大数据量情况下保持较快的响应时间 |
6.4 测试结果
全部测试用例都已通过,且不存在漏洞,实现了本论文开始时所作要求和期望。本系统运行稳定,使用流畅,可以满足客户需求。试运行后进行系统评估,可以认为该系统达到预定的目标要求,可以满足用户的需求,也满足了系统开发前所作目标。系统在经过大量重复测试后运行十分稳定,安全实用,功能模块已经达到预定目标所需。在规定的时间内实现系统的大部分功能,且满足要求,节省开发成本,有助于提高科学管理水平,符合本人经济情况。
简而言之,经过严格的测试,可以发现该系统的功能和性能非常出色,它的精度、可靠性、稳健性都达到了极高的水平,而且它还支持快速、精细的点击操作,使用者的使用感受更加良好。此外,它还支持各种主流浏览器,满足不同的使用要求。
第7章总结与展望
本课题通过采用Spring Boot和Vue技术栈,成功开发了一个功能全面、用户体验良好的二手商城系统。系统实现了买家、卖家和管理员三类用户的不同需求,提供了丰富的功能模块,提供了商品浏览、购买支付、后台管理等一系列功能模块,极大地提升了用户的购物体验和管理效率。
系统采用前后端分离架构,前端利用Vue.js提供动态交互界面,后端基于Spring Boot实现高效稳定的服务支持。买家可以方便地浏览商品、进行购买和管理个人订单;卖家则能有效管理商品信息和订单处理;管理员拥有一整套工具来维护系统的正常运行。此外,关注信息功能和用户聊天功能进一步增强了买卖双方之间的互动与信任,促进了交易的成功率。
在未来的发展中,可以进一步优化系统的响应速度和用户体验,加强对用户行为的分析与挖掘,以实现个性化推荐和精准营销;继续对系统进行深化和完善,可以添加更多实用的功能模块,如智能商品推荐、在线客服支持等,以进一步提升用户体验和满意度;在支付安全方面,加强与第三方安全机构的合作,采用更先进的加密技术保护用户数据的安全。
通过不断的技术创新和服务优化,该二手商城系统有望成为市场上领先的二手交易平台,推动资源的有效循环利用,促进社会经济的可持续发展。
参考文献
[1]鲁超.环保观念深入人心绿色消费成新趋势[N].商丘日报,2025-02-25(005).
[2]刘温馨,寇江泽,齐志明.回收循环利用,开启资源“第二矿山”[N].人民日报,2024-12-30(004).
[3]沈菲,陈冬菊.高校二手交易市场平台研究[J].家电维修,2024,(12):52-55.
[4]崔臣,宋甲旭.基于SpringBoot的校园二手交易系统研究[J].无线互联科技,2023,20(18):31-34.
[5]侯丽芳,邝小燕,吴慧娴,等.循环经济中二手电的商发展研究——以“闲鱼”为例[J].再生资源与循环经济,2024,17(09):7-10.
[6]王宇,张珂嘉.二手也“香”,闲置交易引领绿色消费[N].工人日报,2024-08-07(004).
[7]刘珉彤,朱敏娜,潘柯文,等.社区闲置交易系统开发实施的前景分析[J].经济研究导刊,2024,(10):54-57.
[8]孙若桓,罗雨晨.二手产品网络交易规范问题研究——以ACG周边产品为例[J].特区经济,2024,(10):156-160.
[9]王珂.二手商品交易如何防风险[N].人民日报,2024-09-04(010).
[10]袁江琛.校园二手交易网的设计与实现[J].福建电脑,2024,40(09):108-110.
[11]谷光明,龙安全.基于Java技术的校园二手商城网站开发[J].安顺学院学报,2022,24(03):117-120+132.
[12]Liu Y .Campus Second-Hand Textbook Trading Platform based on Vue 3 and SpringBoot[J].International Core Journal of Engineering,2024,10(6):
[13]Ming T T ,Hannu M ,Puneet K , et al.How do ethical consumers utilize sharing economy platforms as part of their sustainable resale behavior? The role of consumers’ green consumption values[J].Technological Forecasting & Social Change,2022,176
[14]Zeng X ,Zhou Y ,Chen X .Study on the System Design of Campus Resource Sharing Platform[J].E3S Web of Conferences,2021,23502038-.
[15]Ahmet M .Mastering Spring Boot 3.0:A comprehensive guide to building scalable and efficient backend systems with Java and Spring[M].Packt Publishing Limited:2024-06-28.
[16]陈冰.基于SpringBoot的校园二手商品交易系统的设计与实现[D].华中师范大学,2021.
[17]李彦伶.二手闲置物品交易之路如何行稳致远?[N].各界导报,2024-06-25(002).
[18]甘瑞,陆钊,蔡康俊,等.数字经济背景下过程链网络在二手交易平台的应用[J].现代商贸工业,2024,45(11):74-76.
[19]佟佳仪.二手闲置交易平台用户购买意愿的影响因素分析[J].现代商业,2024,(09):15-18.
[20]许诺,高耀,周文柱.基于改进协同过滤算法的校园二手交易系统研究[J].现代计算机,2022,28(16):101-105.
[21]王伟,张容桢,李岩.基于O2O的大学生二手交易系统的设计与实现[J].河南科技,2020,(07):14-16.
致 谢
时光荏苒,我的论文即将完成,在研究和写作过程中,有许多人给予我支持和帮助,我的心中满是感慨与感恩。
我要特别感谢我的导师和所有曾在学习上指导过我的老师们。你们的悉心教导和耐心解答,不仅帮助我克服了学习中的难题,也拓宽了我的视野,激发了我对知识的热爱。正是在你们的帮助下,我不断提高学术水平,学会了独立和高效地进行学习和研究。
此外,感谢所有和我一起并肩作战的同学和朋友们。在我们共同讨论和互相鼓励的过程中,我不仅收获了宝贵的知识和经验,更感受到了团结与友谊的力量。你们的每一次帮助和鼓励,都让我在面对困难时更加坚定和自信。
我还要感谢那些为我提供测试环境、数据和反馈的用户们。他们的意见和建议对我至关重要,使我能够不断完善系统,更好地满足实际需求,进而提升了系统的实用性和用户体验。
最后,我再次向所有在这个过程中给予我帮助和支持的人们表示最诚挚的感谢。是你们的陪伴与共同努力,推动我不断前行,最终完成了这项具有挑战性和实用价值的项目。
2130

被折叠的 条评论
为什么被折叠?



