目录
摘 要
SpringBoot框架的酒店管理系统设计与开发旨在为酒店行业提供一个高效、全面的管理平台,涵盖了从前台顾客服务到后台运营管理的各个方面。系统为注册用户提供了便捷的注册与登录功能,用户可以浏览酒店轮播图、查看最新公告和酒店资讯,便于获取最新信息。同时,用户能够根据需求搜索、筛选并查看房间详情,完成房间预订,并通过系统提交入住后的评价,提升了顾客体验。个人中心模块让用户能够查看和管理自己的个人信息、历史订单、收藏列表及评论记录,方便快捷地进行自我管理,进一步提升用户满意度。
后台管理功能为前台客服和管理员提供了强大的运营支持。前台客服可以通过系统进行房间管理、预定处理、入住订单维护以及退房记录的管理。管理员则具备更广泛的权限,除了处理上述事务外,还可以进行系统用户、公告信息、入住率等的管理,确保酒店运营的灵活性和高效性。通过这些功能,酒店能够精确控制运营流程,提升工作效率,减少人为错误,优化决策支持。
总体来说,基于SpringBoot框架的酒店管理系统通过整合各项核心功能,提供了便捷的操作界面和高效的数据处理能力,成为提升酒店管理效率、优化服务质量的重要工具。
关键词:酒店管理系统;SpringBoot框架
Abstract
The design and development of a hotel management system using the SpringBoot framework aims to provide an efficient and comprehensive management platform for the hotel industry, covering all aspects from front-end customer service to back-end operational management. The system provides convenient registration and login functions for registered users, allowing them to browse hotel carousel maps, view the latest announcements and hotel information, and easily obtain the latest information. At the same time, users can search, filter, and view room details according to their needs, complete room reservations, and submit post stay reviews through the system, enhancing the customer experience. The personal center module enables users to view and manage their personal information, historical orders, favorites, and comment records, making it convenient and efficient for self-management, further enhancing user satisfaction.
The backend management function provides powerful operational support for front-end customer service and administrators. Front desk customer service can manage rooms, process reservations, maintain check-in orders, and manage check-out records through the system. Administrators have broader permissions, in addition to handling the aforementioned transactions, they can also manage system users, announcement information, occupancy rates, etc., ensuring the flexibility and efficiency of hotel operations. Through these features, hotels can precisely control operational processes, improve work efficiency, reduce human errors, and optimize decision support.
Overall, the hotel management system based on the SpringBoot framework integrates various core functions, provides a convenient operating interface and efficient data processing capabilities, and has become an important tool for improving hotel management efficiency and optimizing service quality.
Keywords: hotel management system; SpringBoot framework
第一章 绪 论
1.1研究背景及意义
随着旅游行业的迅猛发展,酒店业正面临着前所未有的机遇和挑战。市场竞争愈加激烈,顾客对酒店服务质量的期望不断提高,传统的人工管理方式已无法满足现代酒店高效运营的需求。为了应对这一挑战,开发一套高效、智能的酒店管理系统显得尤为重要。该系统通过集成多项功能,如顾客注册、房间预订、订单管理、客户评价等,能够有效提升酒店的运营效率,优化服务流程。酒店管理者可以实时查看数据并进行决策支持,确保资源合理调配,进而提高顾客的满意度与忠诚度。通过系统化的管理模式,不仅减少了人为错误,也提升了信息的准确性和实时性,为酒店的可持续发展提供了有力支持。
此外,一个完善的酒店管理系统还增强了酒店应对外部市场变化的能力,帮助酒店更好地了解顾客需求和行业趋势,进而制定精准的营销策略,提升竞争力。这一系统的开发和应用,不仅具有现实意义,更有助于酒店行业的长远发展。
1.2国内外研究现状
在国际上,酒店管理系统的开发与应用已经取得了显著进展。随着信息技术的飞速发展,多个国家的酒店行业纷纷采用先进的软件系统来提升运营效率和顾客体验。现代酒店管理系统不仅具备传统的客房预定、入住登记和账单结算等基本功能,还支持多语言、多货币处理,方便国际化运营。与此同时,学术界对酒店管理系统的研究也日益深入,关注的重点包括如何通过信息技术提高资源利用率、提升顾客满意度、优化运营流程以及促进可持续发展。国外的研究成果为酒店行业提供了理论指导,并通过先进的技术支持帮助酒店实现智能化管理,进一步推动了全球酒店业的发展。
在国内,随着经济的快速发展和科技水平的提升,酒店管理系统的研究和应用也在不断进步。越来越多的国内企业开始自主研发符合本土市场需求的管理系统,尤其注重用户体验和系统的本地化设计。这些系统不仅更加贴合中国消费者的需求,还在操作便捷性、支付方式、服务项目等方面进行了创新和优化。国内的研究者也在积极探索如何结合中国文化特色和社会背景对酒店管理系统进行定制化优化,以更好地适应国内市场的发展趋势。此外,政府层面的支持和政策引导为酒店管理系统的创新与发展提供了强大的支持,推动了相关技术的应用和普及。总的来说,国内外的研究在推动酒店管理系统完善的同时,也促进了全球酒店业的技术交流和合作,进一步推动了全球酒店行业的智能化和高效化进程。
1.3论文组织结构
本论文共分为七个主要章节,具体结构如下:
1. 绪论:介绍研究背景与意义,回顾国内外研究现状,并概述论文的组织结构。
2. 相关技术介绍:详细介绍与本研究相关的技术,包括Java语言、B/S框架、SpringBoot框架、Vue技术和MySQL数据库。
3. 需求分析:对系统的功能需求和非功能需求进行分析,明确用户和管理员的需求,并进行可行性分析,包括技术、操作和经济可行性。
4. 系统设计:涵盖系统架构设计、系统模块设计,并进行数据库的概念设计与表设计。
5. 系统实现:具体描述各个功能模块的实现过程,展示系统如何根据需求进行开发。
6. 系统测试:阐述测试的目的,分析测试结果并得出结论,以验证系统的稳定性和功能完整性。
7. 总结:总结研究的主要成果和贡献,指出存在的不足及未来的研究方向。
第二章 关键技术
2.1Java语言
Java语言是一种广泛使用的高级编程语言,具有平台无关性、面向对象特性和丰富的标准库。Java通过Java虚拟机(JVM)实现跨平台运行,开发者可以编写一次代码,在任何支持JVM的环境中执行[1]。Java的面向对象特性使得代码复用和模块化变得更加容易,促进了软件的维护和扩展。Java支持多线程编程,允许开发者在同一程序中同时执行多个任务,提升了应用程序的性能。
Java语言的语法结构简洁且易于理解,吸引了大量开发者。Java的标准库包含数据结构、输入输出处理、网络编程等众多功能模块。这使得开发者在构建应用程序时能够高效利用已有工具,减少重复劳动。Java广泛应用于企业级应用、移动应用、Web开发和大数据处理等领域。
2.2 B/S框架
B/S(Browser/Server)架构是一种基于浏览器和服务器的系统架构模式,用户通过浏览器与服务器进行交互。B/S架构简化了客户端的部署和管理,用户无需在本地安装复杂的软件,只需使用标准浏览器即可访问应用程序。服务器端负责处理业务逻辑和数据存储,客户端则主要负责展示用户界面和数据交互[2]。B/S架构的设计使得系统更新和维护集中在服务器端,降低了维护成本。
B/S架构通常采用Web技术进行实现,包括HTML、CSS和JavaScript等。用户在浏览器中发起请求,服务器响应并返回数据。数据传输通常通过HTTP或HTTPS协议进行,B/S架构的灵活性使其适用于在线购物、信息管理系统和社交网络等各类应用场景[3]。由于其易于扩展性,B/S架构可以方便地支持大规模用户访问,适应不断变化的业务需求。
2.3 SpringBoot框架
SpringBoot框架是基于Spring框架的开源项目,简化Java应用程序的开发过程。SpringBoot通过约定优于配置的理念,减少了传统Spring应用的繁琐配置,开发者可以快速搭建和部署应用程序。框架提供了一系列默认配置,支持自动化配置,简化了应用启动的复杂性[4]。SpringBoot内置了嵌入式Web服务器,使得开发者能够独立运行Java应用,无需外部容器。
SpringBoot支持微服务架构,开发者可以轻松创建和管理多个微服务。框架集成了丰富的功能模块,包括安全、数据访问和消息中间件等,支持RESTful API和JSON数据格式的处理[5]。SpringBoot还提供了强大的监控和管理功能,允许开发者实时监控应用的健康状态和性能指标。借助SpringBoot,开发者能够高效构建和维护现代企业级应用,满足复杂业务需求。
2.4 Vue技术
Vue是一种渐进式JavaScript框架,专注于构建用户界面。Vue采用组件化的开发模式,允许开发者将应用程序拆分为独立的、可重用的组件,从而提高了开发效率和代码的可维护性[6]。框架的核心库专注于视图层,支持数据绑定和DOM操作,提供了简洁的API。Vue的虚拟DOM机制提升了应用的性能,减少了实际DOM操作的次数。
Vue支持双向数据绑定,能够自动更新视图与模型之间的变化。开发者可以通过Vue的指令系统,简化数据展示和事件处理。Vue还支持路由管理和状态管理,使得开发复杂单页面应用变得更加容易[7]。借助Vue的生态系统,开发者能够使用多种工具和库来扩展功能,满足不同的业务需求。Vue在前端开发中逐渐成为主流选择,受到广泛关注和应用。
2.5 MySQL数据库
MySQL是一种开源关系型数据库管理系统,广泛应用于Web应用和企业级数据存储。MySQL支持结构化查询语言,允许开发者通过标准语句进行数据的创建、读取、更新和删除操作[8]。数据库通过表格形式组织数据,支持数据完整性和约束条件的定义。MySQL的存储引擎机制使得用户可以根据具体需求选择不同的存储引擎,以优化性能和功能。
MySQL具有高性能和可扩展性,支持大规模数据存储和高并发访问。系统提供了丰富的用户权限管理和数据加密安全特性。
第三章 系统分析
3.1系统可行性分析
3.1.1技术可行性
现代软件开发技术已经相当成熟,提供了丰富的工具和框架,可以应对各种复杂的业务需求。采用Java等成熟、稳定的语言进行开发,利用其面向对象、跨平台等特性,实现系统的模块化、可扩展性和可维护性。利用SpringBoot等现代框架,简化开发过程,提高开发效率。对于数据库的选择,使用MySQL等关系型数据库,以满足数据存储和查询的需求。因此,从技术层面来看,开发酒店管理系统是完全可行的。
3.1.2经济可行性
系统的开发成本相对较低,可以利用开源框架和工具,降低开发成本。其次,系统的运行和维护成本也相对较低,可以采用Java等技术,实现系统的自动化部署和维护。因此,从经济层面来看,开发酒店管理系统也是可行的。
3.1.3社会可行性
酒店管理系统在社会可行性方面展现出显著的优势。该系统通过集成多种功能模块,如用户注册登录、预约订单及数据统计等,极大地提升了酒店运营的透明度和效率。用户可以享受到更加便捷的服务体验。系统的易用性和灵活性使其能够适应不同规模酒店的需求,无论是小型家庭旅馆还是大型连锁酒店,都能从中受益。这种技术的应用不仅优化了酒店内部的工作流程,减少了人为错误,还提高了员工的工作满意度,有助于建立更加和谐的劳资关系。
3.1.4操作可行性
系统的操作界面设计简洁明了,易于用户理解和操作。系统提供了详尽的操作指南和帮助文档,使得用户能够快速上手并熟练使用系统。系统还具备良好的容错性和错误提示功能,当用户操作失误时,能够及时给出提示信息,引导用户进行正确的操作。因此,从操作层面来看,酒店管理系统同样具备可行性。
3.2系统功能分析
3.2.1功能性分析
酒店管理系统划分为了注册用户和管理员两大部分。
(1)注册用户功能
1.注册登录:用户通过填写必要的个人信息进行账号注册,注册成功后可以通过用户名和密码登录系统,享受个性化的酒店服务与管理功能。
2.首页:用户登录后进入酒店首页,展示酒店的特色房型、优惠活动、最新公告以及其他关键信息,帮助用户快速了解酒店概况。
3.网站公告:酒店发布的最新公告将展示在此模块,内容包括酒店活动、政策变动、重要通知等,确保用户及时获得酒店的最新动态。
4.酒店资讯:酒店资讯模块提供关于酒店的新闻、特别活动、优惠信息等,用户可浏览并了解酒店的动态以及最新服务。
5.客房信息:该功能展示了所有房型的详细信息,包括房间类型、价格、设施和房间图片,用户可以根据需求选择适合自己的房间类型。
6.修改密码:用户可以随时在个人账户管理页面修改密码,提升账户的安全性,以确保账户数据不被泄露。
7.我的账户:在此模块,用户可以查看并管理个人信息、预订记录、支付情况等,同时也可以更新个人资料,如联系方式或地址。
8.个人中心:个人中心是用户管理账户和获取信息的中心,用户可以查看自己的订单历史、收藏夹、退房记录等,以及进行账户相关操作。
9.个人首页:个人首页显示用户的基本信息、近期预定情况以及最新的用户活动,方便用户快速了解个人情况并进行相关操作。
10.预约订单:用户可通过该功能查看自己已预定的房间信息,包括预定日期、房型、数量、支付情况等,并进行相关的修改或取消操作。
11.退房信息:此功能提供用户的退房记录,包括退房时间、退房金额、消费情况等详细信息,便于用户查看和管理自己的住宿历史。
12.收藏:用户可以将喜欢的房型或酒店资讯添加到收藏夹中,便于日后参考或再次预定,提升用户体验。
13.评论管理:用户入住后可根据自己的体验对酒店服务进行评价,其他用户可以参考这些评论,帮助他们做出更好的决策。
(2)管理员功能
1.登录:管理员通过输入用户名和密码登录后台管理系统,确保只有授权用户才能进入并操作系统,保护酒店的数据安全。
2.后台首页:管理员登录后进入后台首页,提供系统的概览信息,包括房间的占用情况、用户数量、订单数量、退房信息等,便于快速了解酒店运营状况。
3.系统用户管理:管理员可以在该模块查看、编辑、删除系统用户(包括普通用户和其他管理员)信息,确保用户数据的准确性与安全性。
4.客房类型管理:管理员可在此功能中添加新的房间类型,修改房型的相关信息(如价格、设施、描述等),确保客房信息始终保持最新和准确。
5.客房信息管理:管理员通过此功能管理酒店所有客房的详细信息,包括房间编号、价格、状态(如已预订或空闲)、设施等,确保房间状态得到实时更新。
6.预约订单管理:管理员可以查看所有用户的预约订单,审核订单的状态,处理订单的修改、取消或确认操作,确保用户的预定需求得到及时响应。
7.退房信息管理:管理员通过此功能查看并管理用户的退房信息,记录退房时间、退房费用等,帮助酒店精确管理房间状态和清洁安排。
8.系统管理:在该模块,管理员可以管理酒店系统的各项配置,如更新轮播图、设置首页展示内容等,保持系统界面的更新和吸引力。
9.网站公告管理:管理员可以编辑和发布网站公告,及时向用户传达酒店的重要通知、促销活动、政策变更等,确保信息的透明性和及时性。
10.资源管理:该功能允许管理员发布和管理酒店的资讯内容,创建新闻、优惠活动、促销等类别,并对其进行分类和展示,提升酒店与客户的互动和知名度。
3.2.2非功能性分析
酒店管理系统的非功能性需求比如酒店管理系统的安全性怎么样,可靠性怎么样,性能怎么样,可拓展性怎么样等,具体可以表示在如下3-1表格中:
表3-1酒店管理系统非功能需求表
| 安全性 | 主要指酒店管理系统数据库的安装,数据库的使用和密码的设定必须合乎规范。 |
| 可靠性 | 可靠性是指酒店管理系统能够安装用户的指示进行操作,经过测试,可靠性90%以上。 |
| 性能 | 性能是影响酒店管理系统占据市场的必要条件,所以性能最好要佳才好。 |
| 可扩展性 | 比如数据库预留多个属性,比如接口的使用等确保了系统的非功能性需求。 |
| 易用性 | 用户只要跟着酒店管理系统的页面展示内容进行操作,就可以了。 |
| 可维护性 | 酒店管理系统开发的可维护性是非常重要的,经过测试,可维护性没有问题 |
3.3系统用例分析
酒店管理系统的完整UML用例图分别是图3-1、3-2。
注册用户角色用例如下图所示。

图 3-1注册用户角色用例图
管理员角色用例如下图所示。

图 3-2管理员角色用例图
3.4系统总体流程设计
3.4.1数据开发流程
系统开发流程的主要步骤,从需求分析到系统完成的全过程。流程包括需求分析、总体设计(结构、功能、数据)、详细设计(模块、编码)、模块整合与调用,以及测试、扩展和完善,最终完成系统的开发。本系统的开发流程如下图所示

图 3-3系统开发流程图
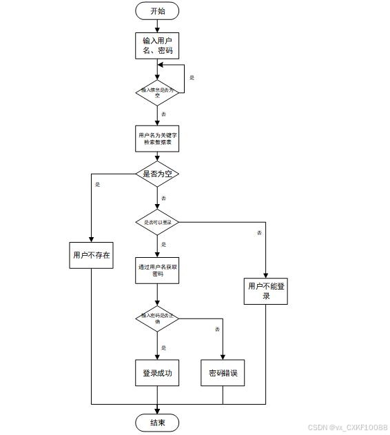
3.4.2用户登录流程
用户输入用户名和密码后,系统先检查输入是否为空,再验证用户名是否存在,若存在则通过用户名获取密码并校验。若密码正确则登录成功,否则提示密码错误。若用户名不存在或无法登录,提示用户操作无效。如下图所示。

图 3-4登录流程图
3.4.3系统操作流程
用户首先进入系统登录界面,输入用户名和密码后,系统验证信息是否正确。若验证失败,返回登录界面重新输入,若验证成功,则进入功能界面,执行相应功能处理后结束操作流程。操作流程如下图所示。

3.4.4添加信息流程
管理员可以添加信息,用户添加可以自己权限内的信息,输入信息后,要想利用这个软件来进行系统的安全管理,首先需要登录到该软件中。添加信息流程如下图所示。

图 3-6添加信息流程图
3.4.5修改信息流程
用户首先选择需要修改的记录,输入修改后的数据,系统判断输入数据是否合法。若数据不合法,提示重新输入,若数据合法,则将修改后的数据写入数据库,完成操作后流程结束。修改信息流程图如下图所示。

图 3-7 修改信息流程图
3.4.6删除信息流程
用户选择需要删除的记录后,系统判断是否确认删除。若未确认,返回选择环节,若确认删除,则更新数据库,删除对应记录,完成操作后流程结束。删除信息流程图如下图所示。

图 3-8删除信息流程图
第四章 总体设计
本章主要讨论的内容包括酒店管理系统的功能模块设计、数据库系统设计。
4.1系统架构设计
本酒店管理系统从架构上分为三层:表现层(UI)、业务逻辑层(BLL)以及数据层(DL)。

图 4-1酒店管理系统架构设计图
表现层(UI):也称为用户界面层,它负责与用户进行直接的交互。一个优秀的UI设计能够显著提升用户的体验,确保用户在使用酒店管理系统时感到舒适和便捷。为了确保良好的兼容性,UI界面设计需要适应不同版本的平台和各种屏幕尺寸的分辨率。此外,UI交互功能必须合理设计,确保用户的操作能够得到相应的反馈和结果,这要求表现层与业务逻辑层之间保持良好的通信和协同工作。
业务逻辑层(BLL):这一层主要处理酒店管理系统的数据和业务逻辑。当用户通过表现层提交数据时,业务逻辑层会接收这些数据,进行处理,并将结果传递给数据层进行存储或查询。同时,当系统需要从数据层读取数据时,业务逻辑层会处理这些数据,并将其传递给表现层进行展示。
数据层(DL):虽然本酒店管理系统的数据存储在服务端的MySQL数据库中,但数据层仍然作为一个独立的部分存在。它的主要功能是存储和管理酒店管理系统的数据。数据层与MySQL数据库进行交互,执行数据的增、删、改、查等操作,确保数据的完整性和安全性。
这三个层次相互独立但又紧密协作,共同构成了酒店管理系统的完整架构。通过合理的分层设计,可以提高系统的可维护性、可扩展性和可重用性,为用户提供更好的服务和体验。
4.2系统模块设计
在上一章节中主要对系统的功能性需求和非功能性需求进行分析,并且根据需求分析了本酒店管理系统中的用例。那么接下来就要开始对本酒店管理系统的架构、主要功能和数据库开始进行设计。酒店管理系统根据前面章节的需求分析得出,酒店管理系统的功能模块图如下图所示。

图 4-2酒店管理系统功能模块图
4.3数据库设计
数据库设计一般包括需求分析、概念模型设计、数据库表建立三大过程,其中需求分析前面章节已经阐述,概念模型设计有概念模型和逻辑结构设计两部分。
4.3.1数据库概念结构设计
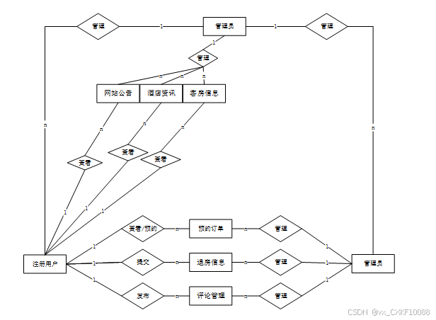
下面是整个酒店管理系统中主要的数据库表总E-R实体关系图。

图 4-3酒店管理系统总E-R关系图
4.3.2数据库逻辑结构设计
通过上一小节中酒店管理系统中总E-R关系图上得出一共需要创建多个数据表。在此主要罗列几个主要的数据库表结构设计。
| 编号 | 字段名 | 类型 | 长度 | 是否非空 | 是否主键 | 注释 |
| 1 | token_id | int | 是 | 是 | 临时访问牌ID | |
| 2 | token | varchar | 64 | 否 | 否 | 临时访问牌 |
| 3 | info | text | 65535 | 否 | 否 | 信息 |
| 4 | maxage | int | 是 | 否 | 最大寿命:默认2小时 | |
| 5 | create_time | timestamp | 是 | 否 | 创建时间 | |
| 6 | update_time | timestamp | 是 | 否 | 更新时间 | |
| 7 | user_id | int | 是 | 否 | 用户编号 |
表 4-2-article(文章)
| 编号 | 字段名 | 类型 | 长度 | 是否非空 | 是否主键 | 注释 |
| 1 | article_id | mediumint | 是 | 是 | 文章id | |
| 2 | title | varchar | 125 | 是 | 是 | 标题 |
| 3 | type | varchar | 64 | 是 | 否 | 文章分类 |
| 4 | hits | int | 是 | 否 | 点击数 | |
| 5 | praise_len | int | 是 | 否 | 点赞数 | |
| 6 | create_time | timestamp | 是 | 否 | 创建时间 | |
| 7 | update_time | timestamp | 是 | 否 | 更新时间 | |
| 8 | source | varchar | 255 | 否 | 否 | 来源 |
| 9 | url | varchar | 255 | 否 | 否 | 来源地址 |
| 10 | tag | varchar | 255 | 否 | 否 | 标签 |
| 11 | content | longtext | 4294967295 | 否 | 否 | 正文 |
| 12 | img | varchar | 255 | 否 | 否 | 封面图 |
| 13 | description | text | 65535 | 否 | 否 | 文章描述 |
表 4-3-article_type(文章分类)
| 编号 | 字段名 | 类型 | 长度 | 是否非空 | 是否主键 | 注释 |
| 1 | type_id | smallint | 是 | 是 | 分类ID | |
| 2 | display | smallint | 是 | 否 | 显示顺序 | |
| 3 | name | varchar | 16 | 是 | 否 | 分类名称 |
| 4 | father_id | smallint | 是 | 否 | 上级分类ID | |
| 5 | description | varchar | 255 | 否 | 否 | 描述 |
| 6 | icon | text | 65535 | 否 | 否 | 分类图标 |
| 7 | url | varchar | 255 | 否 | 否 | 外链地址 |
| 8 | create_time | timestamp | 是 | 否 | 创建时间 | |
| 9 | update_time | timestamp | 是 | 否 | 更新时间 |
表 4-4-auth(用户权限管理)
| 编号 | 字段名 | 类型 | 长度 | 是否非空 | 是否主键 | 注释 |
| 1 | auth_id | int | 是 | 是 | 授权ID | |
| 2 | user_group | varchar | 64 | 否 | 否 | 用户组 |
| 3 | mod_name | varchar | 64 | 否 | 否 | 模块名 |
| 4 | table_name | varchar | 64 | 否 | 否 | 表名 |
| 5 | page_title | varchar | 255 | 否 | 否 | 页面标题 |
| 6 | path | varchar | 255 | 否 | 否 | 路由路径 |
| 7 | parent | varchar | 64 | 否 | 否 | 父级菜单 |
| 8 | parent_sort | int | 是 | 否 | 父级菜单排序 | |
| 9 | position | varchar | 32 | 否 | 否 | 位置 |
| 10 | mode | varchar | 32 | 是 | 否 | 跳转方式 |
| 11 | add | tinyint | 是 | 否 | 是否可增加 | |
| 12 | del | tinyint | 是 | 否 | 是否可删除 | |
| 13 | set | tinyint | 是 | 否 | 是否可修改 | |
| 14 | get | tinyint | 是 | 否 | 是否可查看 | |
| 15 | field_add | text | 65535 | 否 | 否 | 添加字段 |
| 16 | field_set | text | 65535 | 否 | 否 | 修改字段 |
| 17 | field_get | text | 65535 | 否 | 否 | 查询字段 |
| 18 | table_nav_name | varchar | 500 | 否 | 否 | 跨表导航名称 |
| 19 | table_nav | varchar | 500 | 否 | 否 | 跨表导航 |
| 20 | option | text | 65535 | 否 | 否 | 配置 |
| 21 | create_time | timestamp | 是 | 否 | 创建时间 | |
| 22 | update_time | timestamp | 是 | 否 | 更新时间 |
表 4-5-check_out_information(退房信息)
| 编号 | 字段名 | 类型 | 长度 | 是否非空 | 是否主键 | 注释 |
| 1 | check_out_information_id | int | 是 | 是 | 退房信息ID | |
| 2 | registered_user | int | 否 | 否 | 注册用户 | |
| 3 | user_name | varchar | 64 | 否 | 否 | 用户姓名 |
| 4 | contact_information | varchar | 64 | 否 | 否 | 联系方式 |
| 5 | id_number | varchar | 64 | 否 | 否 | 身份证号 |
| 6 | room_number | varchar | 64 | 否 | 否 | 客房编号 |
| 7 | room_type | varchar | 64 | 否 | 否 | 客房类型 |
| 8 | order_number | varchar | 64 | 否 | 否 | 订单编号 |
| 9 | check_in_time | date | 否 | 否 | 入住时间 | |
| 10 | departure_time | date | 否 | 否 | 离店时间 | |
| 11 | check_out_remarks | text | 65535 | 否 | 否 | 退房备注 |
| 12 | create_time | datetime | 是 | 否 | 创建时间 | |
| 13 | update_time | timestamp | 是 | 否 | 更新时间 | |
| 14 | source_table | varchar | 255 | 否 | 否 | 来源表 |
| 15 | source_id | int | 否 | 否 | 来源ID | |
| 16 | source_user_id | int | 否 | 否 | 来源用户 |
表 4-6-code_token(验证码)
| 编号 | 字段名 | 类型 | 长度 | 是否非空 | 是否主键 | 注释 |
| 1 | code_token_id | int | 是 | 是 | 验证码ID | |
| 2 | token | varchar | 255 | 否 | 否 | 令牌 |
| 3 | code | varchar | 255 | 否 | 否 | 验证码 |
| 4 | expire_time | timestamp | 是 | 否 | 失效时间 | |
| 5 | create_time | timestamp | 是 | 否 | 创建时间 | |
| 6 | update_time | timestamp | 是 | 否 | 更新时间 |
表 4-7-comment(评论)
| 编号 | 字段名 | 类型 | 长度 | 是否非空 | 是否主键 | 注释 |
| 1 | comment_id | int | 是 | 是 | 评论ID | |
| 2 | user_id | int | 是 | 是 | 评论人ID | |
| 3 | reply_to_id | int | 是 | 否 | 回复评论ID | |
| 4 | content | longtext | 4294967295 | 否 | 否 | 内容 |
| 5 | nickname | varchar | 255 | 否 | 否 | 昵称 |
| 6 | avatar | varchar | 255 | 否 | 否 | 头像地址 |
| 7 | create_time | timestamp | 是 | 否 | 创建时间 | |
| 8 | update_time | timestamp | 是 | 否 | 更新时间 | |
| 9 | source_table | varchar | 255 | 否 | 否 | 来源表 |
| 10 | source_field | varchar | 255 | 否 | 否 | 来源字段 |
| 11 | source_id | int | 是 | 否 | 来源ID |
表 4-8-hits(用户点击)
| 编号 | 字段名 | 类型 | 长度 | 是否非空 | 是否主键 | 注释 |
| 1 | hits_id | int | 是 | 是 | 点赞ID | |
| 2 | user_id | int | 是 | 否 | 点赞人 | |
| 3 | create_time | timestamp | 是 | 否 | 创建时间 | |
| 4 | update_time | timestamp | 是 | 否 | 更新时间 | |
| 5 | source_table | varchar | 255 | 否 | 否 | 来源表 |
| 6 | source_field | varchar | 255 | 否 | 否 | 来源字段 |
| 7 | source_id | int | 是 | 否 | 来源ID |
表 4-9-hotel_introduction(酒店简介)
| 编号 | 字段名 | 类型 | 长度 | 是否非空 | 是否主键 | 注释 |
| 1 | hotel_introduction_id | int | 是 | 是 | 酒店简介ID | |
| 2 | hotel_name | varchar | 64 | 否 | 否 | 酒店名称 |
| 3 | hotel_number | varchar | 64 | 否 | 否 | 酒店编号 |
| 4 | hotel_type | varchar | 64 | 否 | 否 | 酒店类型 |
| 5 | hotel_pictures | varchar | 255 | 否 | 否 | 酒店图片 |
| 6 | hotel_introduction | text | 65535 | 否 | 否 | 酒店简介 |
| 7 | create_time | datetime | 是 | 否 | 创建时间 | |
| 8 | update_time | timestamp | 是 | 否 | 更新时间 |
表 4-10-notice(公告)
| 编号 | 字段名 | 类型 | 长度 | 是否非空 | 是否主键 | 注释 |
| 1 | notice_id | mediumint | 是 | 是 | 公告ID | |
| 2 | title | varchar | 125 | 是 | 否 | 标题 |
| 3 | content | longtext | 4294967295 | 否 | 否 | 正文 |
| 4 | create_time | timestamp | 是 | 否 | 创建时间 | |
| 5 | update_time | timestamp | 是 | 否 | 更新时间 |
表 4-11-praise(点赞)
| 编号 | 字段名 | 类型 | 长度 | 是否非空 | 是否主键 | 注释 |
| 1 | praise_id | int | 是 | 是 | 点赞ID | |
| 2 | user_id | int | 是 | 是 | 点赞人 | |
| 3 | create_time | timestamp | 是 | 否 | 创建时间 | |
| 4 | update_time | timestamp | 是 | 否 | 更新时间 | |
| 5 | source_table | varchar | 255 | 否 | 否 | 来源表 |
| 6 | source_field | varchar | 255 | 否 | 否 | 来源字段 |
| 7 | source_id | int | 是 | 否 | 来源ID | |
| 8 | status | tinyint | 是 | 否 | 点赞状态:1为点赞,0已取消 |
表 4-12-registered_user(注册用户)
| 编号 | 字段名 | 类型 | 长度 | 是否非空 | 是否主键 | 注释 |
| 1 | registered_user_id | int | 是 | 是 | 注册用户ID | |
| 2 | user_name | varchar | 64 | 否 | 否 | 用户姓名 |
| 3 | contact_information | varchar | 16 | 否 | 否 | 联系方式 |
| 4 | id_number | varchar | 255 | 否 | 否 | 身份证号 |
| 5 | examine_state | varchar | 16 | 是 | 否 | 审核状态 |
| 6 | user_id | int | 是 | 否 | 用户ID | |
| 7 | create_time | datetime | 是 | 否 | 创建时间 | |
| 8 | update_time | timestamp | 是 | 否 | 更新时间 |
表 4-13-reservation_order(预约订单)
| 编号 | 字段名 | 类型 | 长度 | 是否非空 | 是否主键 | 注释 |
| 1 | reservation_order_id | int | 是 | 是 | 预约订单ID | |
| 2 | registered_user | int | 否 | 否 | 注册用户 | |
| 3 | user_name | varchar | 64 | 否 | 否 | 用户姓名 |
| 4 | contact_information | varchar | 64 | 否 | 否 | 联系方式 |
| 5 | id_number | varchar | 64 | 否 | 否 | 身份证号 |
| 6 | room_number | varchar | 64 | 否 | 否 | 客房编号 |
| 7 | room_type | varchar | 64 | 否 | 否 | 客房类型 |
| 8 | room_amount | double | 否 | 否 | 客房金额 | |
| 9 | order_number | varchar | 64 | 否 | 否 | 订单编号 |
| 10 | number_of_guests | double | 否 | 否 | 入住人数 | |
| 11 | check_in_time | date | 否 | 否 | 入住时间 | |
| 12 | departure_time | date | 否 | 否 | 离店时间 | |
| 13 | stay_days | double | 否 | 否 | 入住天数 | |
| 14 | total_order_amount | varchar | 64 | 否 | 否 | 订单总额 |
| 15 | booking_remarks | text | 65535 | 否 | 否 | 预订备注 |
| 16 | examine_state | varchar | 16 | 是 | 否 | 审核状态 |
| 17 | pay_state | varchar | 16 | 是 | 否 | 支付状态 |
| 18 | pay_type | varchar | 16 | 否 | 否 | 支付类型: 微信、支付宝、网银 |
| 19 | check_out_information_limit_times | int | 是 | 否 | 退房限制次数 | |
| 20 | create_time | datetime | 是 | 否 | 创建时间 | |
| 21 | update_time | timestamp | 是 | 否 | 更新时间 | |
| 22 | source_table | varchar | 255 | 否 | 否 | 来源表 |
| 23 | source_id | int | 否 | 否 | 来源ID | |
| 24 | source_user_id | int | 否 | 否 | 来源用户 |
表 4-14-room_information(客房信息)
| 编号 | 字段名 | 类型 | 长度 | 是否非空 | 是否主键 | 注释 |
| 1 | room_information_id | int | 是 | 是 | 客房信息ID | |
| 2 | room_number | varchar | 64 | 是 | 是 | 客房号 |
| 3 | room_type | varchar | 64 | 否 | 否 | 客房类型 |
| 4 | room_pictures | varchar | 255 | 否 | 否 | 客房图片 |
| 5 | number_of_residents | double | 否 | 否 | 可住人数 | |
| 6 | room_amount | double | 否 | 否 | 客房金额 | |
| 7 | room_status | varchar | 64 | 否 | 否 | 客房状态 |
| 8 | room_facilities | varchar | 64 | 否 | 否 | 客房设施 |
| 9 | room_details | text | 65535 | 否 | 否 | 客房详情 |
| 10 | reservation_order_limit_times | int | 是 | 否 | 预约限制次数 | |
| 11 | create_time | datetime | 是 | 否 | 创建时间 | |
| 12 | update_time | timestamp | 是 | 否 | 更新时间 |
表 4-15-room_type(客房类型)
| 编号 | 字段名 | 类型 | 长度 | 是否非空 | 是否主键 | 注释 |
| 1 | room_type_id | int | 是 | 是 | 客房类型ID | |
| 2 | room_type | varchar | 64 | 否 | 否 | 客房类型 |
| 3 | create_time | datetime | 是 | 否 | 创建时间 | |
| 4 | update_time | timestamp | 是 | 否 | 更新时间 |
表 4-16-score(评分)
| 编号 | 字段名 | 类型 | 长度 | 是否非空 | 是否主键 | 注释 |
| 1 | score_id | int | 是 | 是 | 评分ID | |
| 2 | user_id | int | 是 | 否 | 评分人 | |
| 3 | nickname | varchar | 64 | 否 | 否 | 昵称 |
| 4 | score_num | double | 是 | 否 | 评分 | |
| 5 | create_time | timestamp | 是 | 否 | 创建时间 | |
| 6 | update_time | timestamp | 是 | 否 | 更新时间 | |
| 7 | source_table | varchar | 255 | 否 | 否 | 来源表 |
| 8 | source_field | varchar | 255 | 否 | 否 | 来源字段 |
| 9 | source_id | int | 是 | 否 | 来源ID |
表 4-17-slides(轮播图)
| 编号 | 字段名 | 类型 | 长度 | 是否非空 | 是否主键 | 注释 |
| 1 | slides_id | int | 是 | 是 | 轮播图ID | |
| 2 | title | varchar | 64 | 否 | 否 | 标题 |
| 3 | content | varchar | 255 | 否 | 否 | 内容 |
| 4 | url | varchar | 255 | 否 | 否 | 链接 |
| 5 | img | varchar | 255 | 否 | 否 | 轮播图 |
| 6 | hits | int | 是 | 否 | 点击量 | |
| 7 | create_time | timestamp | 是 | 否 | 创建时间 | |
| 8 | update_time | timestamp | 是 | 否 | 更新时间 |
表 4-18-upload(文件上传)
| 编号 | 字段名 | 类型 | 长度 | 是否非空 | 是否主键 | 注释 |
| 1 | upload_id | int | 是 | 是 | 上传ID | |
| 2 | name | varchar | 64 | 否 | 否 | 文件名 |
| 3 | path | varchar | 255 | 否 | 否 | 访问路径 |
| 4 | file | varchar | 255 | 否 | 否 | 文件路径 |
| 5 | display | varchar | 255 | 否 | 否 | 显示顺序 |
| 6 | father_id | int | 否 | 否 | 父级ID | |
| 7 | dir | varchar | 255 | 否 | 否 | 文件夹 |
| 8 | type | varchar | 32 | 否 | 否 | 文件类型 |
表 4-19-user(用户账户)
| 编号 | 字段名 | 类型 | 长度 | 是否非空 | 是否主键 | 注释 |
| 1 | user_id | int | 是 | 是 | 用户ID | |
| 2 | state | smallint | 是 | 否 | 账户状态:(1可用|2异常|3已冻结|4已注销) | |
| 3 | user_group | varchar | 32 | 否 | 否 | 所在用户组 |
| 4 | login_time | timestamp | 是 | 否 | 上次登录时间 | |
| 5 | phone | varchar | 11 | 否 | 否 | 手机号码 |
| 6 | phone_state | smallint | 是 | 否 | 手机认证:(0未认证|1审核中|2已认证) | |
| 7 | username | varchar | 16 | 是 | 否 | 用户名 |
| 8 | nickname | varchar | 16 | 否 | 否 | 昵称 |
| 9 | password | varchar | 64 | 是 | 否 | 密码 |
| 10 | | varchar | 64 | 否 | 否 | 邮箱 |
| 11 | email_state | smallint | 是 | 否 | 邮箱认证:(0未认证|1审核中|2已认证) | |
| 12 | avatar | varchar | 255 | 否 | 否 | 头像地址 |
| 13 | open_id | varchar | 255 | 否 | 否 | 针对获取用户信息字段 |
| 14 | create_time | timestamp | 是 | 否 | 创建时间 |
表 4-20-user_group(用户组)
| 编号 | 字段名 | 类型 | 长度 | 是否非空 | 是否主键 | 注释 |
| 1 | group_id | mediumint | 是 | 是 | 用户组ID | |
| 2 | display | smallint | 是 | 否 | 显示顺序 | |
| 3 | name | varchar | 16 | 是 | 否 | 名称 |
| 4 | description | varchar | 255 | 否 | 否 | 描述 |
| 5 | source_table | varchar | 255 | 否 | 否 | 来源表 |
| 6 | source_field | varchar | 255 | 否 | 否 | 来源字段 |
| 7 | source_id | int | 是 | 否 | 来源ID | |
| 8 | register | smallint | 否 | 否 | 注册位置 | |
| 9 | create_time | timestamp | 是 | 否 | 创建时间 | |
| 10 | update_time | timestamp | 是 | 否 | 更新时间 |
第五章 详细设计与实现
酒店管理系统的详细设计与实现主要是根据前面的酒店管理系统的需求分析和酒店管理系统的总体设计来设计页面并实现业务逻辑。主要从酒店管理系统界面实现、业务逻辑实现这两部分进行介绍。
5.1前端首页模块
展示轮播图,吸引用户关注;公告信息,提供最新通知;酒店资讯,介绍酒店动态;客房信息,展示不同房型供用户选择。首页设计简洁明了,旨在为用户提供直观、快速的信息获取途径。前台首页模块展示如下图所示。

图 5-1前台首页模块图
5.2用户注册模块
不是酒店管理系统中正式用户的是可以在线进行注册的,当填写上自己的账号+设置密码+确认密码+昵称+邮箱+身份等信息后再点击“注册”按钮后,即可用户注册成功。其用户注册模块展示如下图所示。

图 5-2注册模块图
5.3登录模块
酒店管理系统中的前台上注册后的用户是可以通过自己的用户名+密码进行登录的,当用户输入完整的自己的用户名+密码信息并点击“登录”按钮后,将会登录成功并自动跳转到酒店管理系统的首页中,登录模块如下图所示。

图 5-3登录模块图
5.4前端注册用户功能模块
5.4.1网站公告模块
网站公告,发布重要信息;关于我们,介绍酒店背景;联系方式,方便用户联系;网站介绍,让用户了解网站功能。网站公告版块是酒店与用户沟通的重要桥梁,确保信息的及时更新和准确传达。如下图所示:

图 5-4网站公告模块图
5.4.2酒店资讯模块
搜索功能,快速找到所需资讯;筛选功能,根据条件筛选信息;排序功能,按需排列资讯;点赞功能,表达对资讯的喜爱;收藏功能,保存感兴趣的内容;发表功能,允许用户分享自己的见解。资讯版块旨在为用户提供丰富的阅读材料,同时鼓励用户参与互动。如下图所示。

图 5-5酒店资讯模块图
5.4.3客房信息模块
客房信息页面提供了详细的客房介绍,包括客房图片、编号、类型等。用户可以对房间进行点赞、收藏和评论,还可以直接进行预定。如下图所示。

图 5-6客房信息模块图
5.4.4预约订单模块
展示预约订单的列表,用户可以查询预约信息、重置、删除、查看预约详情、确认客户入住、进行预约审核以及确认客户退房。这些功能使得房间预定管理更加高效、准确。如下图所示。

图 5-7预约订单模块图
5.5后端管理员功能模块
5.5.1后台首页模块
该页面设计用于展示功能栏,方便管理员快速了解系统状态和进行操作,提高工作效率。后台首页模块如下图所示。

图 5-8后台首页模块图
5.5.2客房类型管理模块
管理员可以设置不同类型的客房,包含房型名称、价格、设施、最大容纳人数等信息。通过房间类型管理,管理员能够灵活配置酒店的房间种类,满足不同客户的需求。如下图所示。

图 5-9客房类型管理模块图
5.5.3客房信息管理模块
提供添加、删除、查询房间信息的功能,管理员可以查看房间详情以及用户的评论,确保信息的准确性和及时更新。如下图所示。

图 5-10客房信息管理模块图
5.5.4退房信息管理模块
管理退房信息列表,包括查询、重置、删除、详情、评论等操作,为酒店提供详实的客户反馈和退房数据。管理员可以分析退房数据,了解客户满意度,并据此优化服务流程。如下图所示。

图 5-11退房信息管理模块图
5.5.5系统管理模块
包括轮播图管理,提供查询、重置、删除、添加、详情等操作,确保轮播图内容的及时更新和吸引力。管理员可以上传新的轮播图,编辑现有内容,并设置轮播顺序和时间,以吸引顾客的注意力。如下图所示。

图 5-12系统管理模块图
5.5.6资源管理模块
包括酒店资讯的管理,提供查询、重置、删除、添加、详情、查看评论、资讯分类等操作,丰富酒店的在线资讯内容。管理员可以发布酒店的介绍、旅游指南和客户评价,为客户提供全面的酒店信息,提升客户体验。如下图所示。

图 5-13资源管理模块图
第六章 系统测试
6.1系统测试的目的
测试的主要目的是确保系统的功能和性能满足预期的需求,同时识别和修复潜在的缺陷。通过系统测试,可以验证各个功能模块的正确性和稳定性,确保系统在不同使用场景下的表现符合设计要求。测试目的包括确认系统功能的完整性、验证数据处理的准确性、评估系统的性能和安全性[10]。测试还可以提高用户满意度,保证用户在使用系统时获得流畅和可靠的体验。通过全面的测试,可以降低后期维护成本,减少系统上线后出现故障的风险,从而保障系统的长期稳定运行。
6.2测试方法
在本系统中,测试方法主要依赖于测试用例的设计与执行。测试用例是根据系统需求文档编写的,覆盖所有功能模块及其边界情况。每个测试用例包含输入数据、预期结果和实际结果的对比,以验证系统的功能是否按预期工作。
常见的测试用例包括功能测试用例、边界测试用例和异常测试用例。功能测试用例针对系统的各项功能进行验证;边界测试用例则侧重于输入数据的边界条件,验证系统在极端情况下是否能够稳定运行;异常测试用例则用于验证系统在处理错误输入或异常情况时的反应。本文选择功能测试用例进行系统测试。
在测试执行过程中,记录每个用例的执行结果,并根据实际结果与预期结果的对比,判断系统是否存在缺陷。通过系统化的测试用例执行,可以有效提高测试的覆盖率和效率,为系统的最终上线提供保障。
6.3测试用例
6.3.1用户登录功能测试
表6-1 用户登录功能测试表
| 用例名称 | 用户登录系统 |
| 目的 | 测试用户通过正确的用户名和密码可否登录功能 |
| 前提 | 未登录的情况下 |
| 测试流程 | 1) 进入登录页面 2) 输入正确的用户名和密码 |
| 预期结果 | 用户名和密码正确的时候,跳转到登录成功界面,反之则显示错误信息,提示重新输入 |
| 实际结果 | 实际结果与预期结果一致 |
6.3.2创建数据测试
在系统中,创建功能也是基础功能之一,因此创建功能的测试很有代表性。在此章节主要列举在创建时各种情况下系统结果的测试。由于系统涉及创建功能操作过多,因此将多处统称创建功能。
创建数据用例如表6-2 所示。
表6-2 创建数据测试用例
| 测试用例编号 | YL_05 | |
| 测试用例名称 | 系统使用者进行创建数据 | |
| 测试用例描述 | 使用者输入要创建的数据 | |
| 系统入口 | 浏览器 | |
| 步骤 | 预期结果 | 实际结果 |
| 输入完整并且格式正确的数据 | 提示“创建成功”,并显示所有数据 | 预期结果 |
| 核心位置数据但非必要位置不输入数据 | 提示“创建成功”,并显示所有数据 | 预期结果 |
| 核心数据位置不输入数据 | 提示“创建失败” | 预期结果 |
6.3.3修改数据测试
在系统中,修改功能是系统主要实现功能,因此修改功能的测试很有代表性。在此章节主要列举在修改时各种情况下系统结果的测试。由于系统涉及修改功能操作过多,因此将多处数据表记录修改和状态修改统称修改功能。
修改数据用例如表6-3所示。
表6-3 修改数据测试用例
| 测试用例编号 | YL_06 | |
| 测试用例名称 | 系统使用者进行修改数据 | |
| 测试用例描述 | 使用者对可修改的数据项进行修改 | |
| 系统入口 | 浏览器 | |
| 步骤 | 预期结果 | 实际结果 |
| 将现有数据修改成正确的数据 | 提示“修改成功”,并显示所有数据 | 预期结果 |
| 将现有数据修改成错误的数据 | 提示“修改失败” | 预期结果 |
6.3.4查询数据测试
在系统中,查询功能是使用系统使用最多也是最基础的功能,因此查询功能的测试很有代表性。在此章节主要列举在查询时各种情况下系统结果的测试。
查询数据用例如表6-4所示。
表6-4 查询数据测试用例
| 测试用例编号 | YL_05 | |
| 测试用例名称 | 系统使用者进行查询数据 | |
| 测试用例描述 | 全部查询以及输入关键词查询 | |
| 系统入口 | 浏览器 | |
| 步骤 | 预期结果 | 实际结果 |
| 界面自动查询全部 | 显示对应所有记录 | 预期结果 |
| 输入已存在且能匹配成功的关键字 | 显示所查询到的数据 | 预期结果 |
| 输入不存在的关键字 | 显示数据界面为空 | 预期结果 |
6.4测试结果
在本次测试的过程主要针对所有功能下的添加操作,修改操作和删除操作,并以真实数据一一进行相关功能项目的输入,最终能够保证每个项目涉及的功能都能够正常运行,因此能够保证本次设计的,已实现的功能能够正常运行并且相关数据库的信息也同样保证正确。
结 论
本课题通过设计与开发基于SpringBoot框架的酒店管理系统,成功实现了前台顾客服务与后台运营管理的有效结合。系统不仅为用户提供了简便的预订、查询、支付、评价等服务功能,还通过个人中心模块提升了用户管理自身信息的便捷性和满意度。同时,系统为后台管理员提供了强大的数据统计、房间管理、订单处理等功能,有效支持了酒店运营的管理和决策。
结论上,基于SpringBoot的酒店管理系统通过合理的功能设计和流程优化,大大提高了酒店管理的效率与精度。系统的自动化和信息化程度显著减少了人工干预,降低了出错率,提升了整体运营效率。用户能够更加方便快捷地完成从预定到入住的全过程,而管理员则通过强大的后台管理功能实现了对酒店各项资源的有效调配和管理。
展望未来,随着技术的不断发展和用户需求的变化,酒店管理系统仍有较大的提升空间。例如,结合大数据与人工智能技术,可进一步优化房价动态调整、智能推荐和个性化服务等功能。此外,系统可以集成更多的第三方服务,如移动支付、智能客服等,进一步提升用户体验。同时,随着酒店行业向绿色环保、智能化方向发展,系统可引入更多智能化和环保管理模块,以适应未来市场的需求。
参考文献
- 尹应荆.JAVA编程语言在计算机软件开发中的应用[J].石河子科技,2023,(05):45-47.
- 刘江涛,王亮亮,吴庆茹,等.基于B/S模式的铁路勘测设计案例信息化管理系统设计与实现[J].铁路计算机应用,2021,30(03):32-35.
- 张丹丹,李弘.基于B/S架构的办公管理系统设计与开发[J].铁路通信信号工程技术,2024,21(09):44-48+106.
- 王志亮,纪松波.基于SpringBoot的Web前端与数据库的接口设计[J].工业控制计算机,2023,36(03):51-53.
- 熊永平.基于SpringBoot框架应用开发技术的分析与研究[J].电脑知识与技术,2021,15(36):76-77.
- 赵媛.基于Vue的Web系统前端性能优化分析[J].电脑编程技巧与维护,2024,(09):44-46.
- 秦冬.浅析Vue框架在前端开发中的应用[J].信息与电脑(理论版),2024,36(13):61-63.
- 李艳杰.MySQL数据库下存储过程的综合运用研究[J].现代信息科技,2023,7(11):80-82+88.
- 周晓玉,崔文超.基于Web技术的数据库应用系统设计[J].信息与电脑(理论版),2023,35(09):189-191.
- 李俊萌.计算机软件测试技术与开发应用策略分析[J].信息记录材料,2023,24(03):50-52.
- Suleman R A ,Nejati M ,Shafaei A , et al. Green human resource management practices in the hospitality and tourism industry: An integrative multilevel systematic review [J]. Journal of Hospitality and Tourism Management, 2025, 62 46-56.
- Yu W F ,Ho T W ,Wong J F C . Novel load allocation analysis for energy management and carbon emissions reduction of chiller system in hotel buildings [J]. Journal of Building Engineering, 2024, 96 110405-110405.
- Obelovska K ,Mamchuk O ,Abzyatov A , et al. Enhancing Autoscaling in Cloud Environment: Case of Hotels Network Management System [J]. Procedia Computer Science, 2024, 251 639-644.
- 李昀泽.基于旅游需求变化的酒店管理研究[J].旅游纵览,2025,(02):43-45.
- 纪爱飞.劳动教育融入酒店管理专业人才培养模式探析[J].四川劳动保障,2025,(01):122-123.
- 梁燕,刘宇青,李志刚.酒店管理专业本科教学数字化转型研究[J].四川旅游学院学报,2025,(01):86-91.
- 吴敬晓.强化公共关系意识,做好酒店管理[J].云端,2024,(51):121-123.
- 丁天富.旅游经济下的酒店经营管理路径分析[J].旅游纵览,2024,(23):185-187.
- 沈永青.旅游信息数字化沟通背景下的高职酒店管理思政教育及行业责任探析[J].漫旅,2024,11(22):46-48.
- 李红娟.全域旅游时代下的酒店管理与服务创新[J].经营管理者,2024,(11):89-91.
致 谢
在论文的撰写过程中,我得到了许多人的帮助与支持,衷心感谢所有给予我帮助的导师、家人、朋友以及同学们。首先,我要特别感谢我的导师,在整个研究过程中,他为我提供了悉心的指导与帮助。无论是在课题选择、方案设计,还是在具体实施和论文写作过程中,导师都给予了我无私的指导,提供了宝贵的建议和反馈,使我能够顺利完成研究任务。导师严谨的学术态度、深厚的专业知识和耐心的指导对我的研究工作产生了深远的影响,激励我不断提升自己的学术水平。
此外,我还要感谢我的家人、朋友和同学们。在我进行研究的过程中,家人无时无刻不在关心和支持我,他们的理解和鼓励是我能够专心研究的强大动力。朋友们和同学们则在我遇到困难时给予了我很多实用的建议和帮助,他们的反馈让我对论文的修改和完善有了更清晰的方向。所有帮助过我的人都在这篇论文的完成过程中发挥了重要作用,我将永远铭记你们的支持和鼓励。
8798

被折叠的 条评论
为什么被折叠?



