摘 要
高校宿舍管理是校园后勤服务的重要组成部分,传统管理方式在效率和信息传达方面存在诸多限制。依托Django开发框架构建的宿舍管理平台,通过浏览器访问实现学生与宿管人员的信息交互与事务处理,有效整合宿舍资源、学生数据与服务反馈。平台具备宿舍信息管理、宿舍分配、签到记录、物品报修、服务评价、寻物启事、用户权限控制等核心功能,界面简洁、逻辑清晰,能够满足实际操作需求。学生用户可通过平台查看宿舍安排、提交报修申请、发布寻物信息、评价服务内容,提升使用便利性与参与感;宿管人员可完成宿舍楼管理、人员分配、服务处理与信息公告等任务,增强工作协同效率。平台架构稳定,模块划分合理,数据交互安全高效,适用于高校宿舍管理的多种场景。经过完整测试,系统运行平稳,功能符合设计要求,为校园后勤数字化管理提供技术支持与实现路径,具备较强的实用性与推广价值。
关键词:宿舍管理,Django,Web应用,
Abstract
University dormitory management is an important component of campus logistics services, and traditional management methods have many limitations in terms of efficiency and information dissemination. A dormitory management platform built on the Django development framework, which enables information exchange and transaction processing between students and dormitory management personnel through browser access, effectively integrating dormitory resources, student data, and service feedback. The platform has core functions such as dormitory information management, dormitory allocation, check-in records, item repair, service evaluation, lost item notification, and user permission control. The interface is simple and the logic is clear, which can meet practical operational needs. Student users can view dormitory arrangements, submit repair applications, post search information, and evaluate service content through the platform, enhancing convenience and participation; Dormitory management personnel can complete tasks such as dormitory building management, personnel allocation, service processing, and information announcement, enhancing work collaboration efficiency. The platform architecture is stable, the module division is reasonable, the data exchange is secure and efficient, and it is suitable for various scenarios of university dormitory management. After complete testing, the system runs smoothly and meets the design requirements. It provides technical support and implementation path for digital management of campus logistics, and has strong practicality and promotion value.
Keywords: dormitory management, Django, web applications,
目 录
系统关键代码
随着高校管理规模的不断扩大,学生人数持续增长,宿舍作为学生日常生活的重要场所,其管理工作正面临越来越多的挑战。传统的手工或半自动化管理方式已难以满足高效、精细化管理的需求,存在着信息更新不及时、沟通不畅、事务处理繁琐等问题。在实际运作过程中,宿舍信息记录、维修报修处理、宿舍分配等工作常常耗费大量人力物力,效率低下,影响了管理质量和学生满意度。
近年来,伴随高校信息化建设的深入推进,校园管理日益重视系统化、数字化手段在实际工作中的应用。为了提升宿舍管理水平,确保管理工作的规范性、系统性,建立一个涵盖宿舍楼信息、学生入住记录、服务反馈等功能模块的管理平台已成为现实需求。通过系统集成与功能优化,可有效实现宿舍事务数据的集中管理和信息共享,促进宿舍资源合理配置与事务高效办理。
强化宿舍管理效率与服务质量,对构建安全、文明、和谐的校园生活环境具有积极意义。通过结构清晰、功能完善的宿舍管理平台,可提升管理人员对住宿情况的掌控力,及时掌握学生动态与宿舍状态,增强管理的主动性与针对性。学生方面亦能通过便捷渠道反馈需求与问题,增强参与感与满意度,进而营造良好的住宿氛围。
在高校整体管理体系中,宿舍管理作为学生事务的重要组成部分,扮演着联系学校与学生之间的桥梁角色。推动管理手段的系统化转型,不仅有助于实现资源配置的最优化,也为高校现代化治理能力的提升提供了支撑。通过信息统一与流程规范,有望进一步提升宿舍管理的透明度、服务的公正性与信息处理的及时性,助力教育管理理念向更高水平迈进。
在理论层面,相关学者也从管理科学、系统工程和教育管理等角度,对宿舍管理体系结构与流程优化进行了深入探讨。研究内容涵盖宿舍服务满意度评估、宿舍安全预警机制、数据管理标准化等方面,推动了高校住宿事务由粗放管理向精细管理的转变。同时,部分研究还尝试结合移动终端应用,将宿舍管理功能延伸至移动端,进一步拓展了学生与管理人员的交互渠道,提升了服务的便捷性。
国外在高校住宿管理方面的发展较为成熟,其研究视角更注重系统的整体架构设计与服务体验优化。许多高校通过集成化平台将学生信息管理、宿舍调配、费用缴纳、服务反馈等功能整合于统一系统中,构建了标准化、高效化的住宿事务管理框架。管理系统多采用模块化设计,强调数据驱动的决策支持和多角色协同机制,以提升信息透明度与服务响应速度。
此外,国外研究较多聚焦于用户体验与住宿文化建设的结合,通过管理平台不仅完成事务流转,更重视对学生生活质量的保障与心理健康的关注。一些学术研究指出,良好的住宿管理体系能够有效促进学生自我管理能力的形成与社交关系的建立。在系统建设中,还普遍强调数据安全与隐私保护,确立了较为完善的权限控制机制与数据审查流程,体现出对学生权益保障的高度重视。
第2章关键技术介绍
B/S体系[1],即Browser/Server体系,是一种常见的网络应用程序架构。其工作原理基于客户端与服务器之间的请求-响应模型。用户通过浏览器向服务器发送请求,服务器接收到请求后进行处理,并生成相应的响应结果,最终将响应返回给客户端。浏览器接收到服务器返回的响应后,解析其中的标记语言(如HTML[2]),并根据CSS样式表和PythonScript脚本来渲染页面,呈现给用户。用户可以与页面进行交互,例如点击链接、填写表单等操作,这些操作会触发新的请求,循环执行上述过程。
2.2Django框架
Django是一个使用Python语言开发的Web应用程序框架[3]。它提供了一种简单而强大的方式来构建复杂的网站和应用程序。通过使用Django,开发人员可以更轻松地处理数据库、创建用户界面和处理用户请求。它还提供了一个自动生成管理界面的功能,使得管理后台数据变得更加简单。Django还具有强大的安全功能,可以保护网站免受常见的网络攻击[4]。总之,Django是一个非常实用和易于学习的框架,适用于各种规模的Web项目。无论你是初学者还是经验丰富的开发人员,都可以从Django的便利性和灵活性中受益。
MySQL是一种广泛使用的开源关系型数据库管理系统[5](RDBMS),其稳定性、可靠性和卓越性能使其成为众多应用程序的首选数据库。MySQL支持标准SQL语法,并提供丰富的功能和特性,如事务处理、触发器和存储过程等,以满足开发者对数据管理和操作的需求。MySQL具有良好的可扩展性,支持主从复制、分布式架构和集群部署,适用于各种规模和负载的应用场景。作为一个开源项目,MySQL拥有庞大的用户社区和活跃的开发者社区,为用户提供了丰富的文档、教程和支持资源。总之,MySQL是一款可靠、强大且灵活的关系型数据库管理系统[6],通过其卓越性能和可扩展性,帮助开发者高效地管理和操作数据,并得到了广大用户的认可和应用。
2.4Python语言
Python是一种简洁易读、跨平台且功能强大的编程语言[7]。它拥有庞大而活跃的社区,提供了丰富的第三方库和框架,如NumPy、Pandas和Django,使开发人员能够快速构建各种应用程序。Python在数据处理和科学计算方面表现出色,通过相关库和工具,可以进行数据分析、机器学习和科学计算等任务。此外,Python广泛应用于Web开发[8]、自动化脚本、网络爬虫等领域,其多样性使其成为一个全能的编程语言。无论你是初学者还是有经验的开发者,Python的简单语法、跨平台性以及强大的社区支持都能为你提供高效、优雅和可靠的编程体验。
第3章系统分析
3.1可行性分析
高校信息化基础设施已较为完善,具备建设和部署宿舍管理平台所需的网络环境与服务器资源。多数学校已配备校内数据中心,能够为系统运行提供稳定的支撑。同时,常用开发框架和数据库技术成熟稳定,便于系统的构建、升级与维护。基于现有技术条件,开发一个功能完善、操作简便的管理系统具有较强的可实施性。
系统开发及运维所需成本相对较低,可通过校内信息化建设专项经费或教育信息管理预算予以支持。系统一旦投入使用,可节约大量人力资源,减少纸质材料开支,提升管理效率,具备良好的成本效益比。从长期运行来看,平台的维护和更新费用也在可控范围内,具备持续投入的经济基础。
高校宿舍管理有着明确的组织结构和制度规范,为系统的推广应用提供了管理保障。宿舍事务涉及的学生处、后勤、保卫等部门之间已有协作机制,易于建立统一的系统使用与管理流程。系统使用后将进一步规范管理流程,减少人为差错,提高工作透明度,增强各部门间的协调效率。
学生和宿管人员对数字化平台的接受度高,具备基本的信息系统操作能力。多数用户已熟悉使用各类校园应用系统,对新系统的适应过程相对顺利。同时,通过简洁的界面设计与人性化的功能设置,系统能有效降低用户的学习成本,提高使用效率,促进平台的广泛应用。
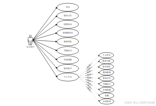
(1) 首页:展示系统入口、通知概览、校园信息等,方便学生快速了解系统内容。
(2) 通知公告:学生可查看学校发布的各类公告信息。
(3) 校园资讯:提供校园新闻、活动等内容,便于了解校园动态。
(4) 宿舍楼信息:学生可浏览各宿舍楼的基本资料,包括位置、楼层等。
(5) 宿舍信息:查看具体宿舍的房间信息、居住情况等详细内容。
(6) 寻物启事:用于学生发布或查找失物信息,方便物品找回。
(7) 在线客服:提供咨询渠道,学生可通过此功能与管理人员沟通。
(8) 我的账户:用于管理学生的个人登录资料和账号设置。
(9) 个人中心:
- 个人首页:展示个人基本信息及使用概况。
- 宿舍分配:查看自己的宿舍安排情况。
- 签到信息:记录每日宿舍签到情况。
- 物品报修:提交报修申请,反馈宿舍设施问题。
- 服务评论:对宿舍服务进行评价。
- 寻物启示:集中管理个人发布的启示信息。
- 在线客服:查看历史对话记录与咨询状态。
- 收藏:保存感兴趣的内容,便于后续查看。
- 评论管理:管理个人发布的评论信息。
(10) 退出:安全退出当前账号,保障账户安全。
(1) 后台首页:宿管用户登录后的功能总览页面,支持快速导航至各管理模块。
(2) 宿舍楼信息管理:添加、修改、查询宿舍楼信息,维护基础数据。
(3) 宿舍信息管理:管理各宿舍房间的使用状态、容量、基本资料等信息。
(4) 宿舍分配管理:进行学生宿舍分配、变更及历史记录管理。
(5) 签到信息管理:记录并查看学生入住或日常签到记录。
(6) 物品报修管理:接收并处理学生的宿舍设施维修申请。
(7) 服务评价管理:查看学生对宿舍服务的评价反馈,优化服务质量。
(8) 寻物启示管理:审核和管理学生发布的寻物信息。
(9) 在线客服管理:查看学生咨询内容,提供实时答复和问题处理。
(10) 通知公告管理:发布与宿舍相关的通知内容,统一信息传达。
(1) 后台首页:展示系统总体信息,提供对各功能模块的统一入口。
(2) 系统用户管理:管理所有用户的注册信息、权限设置、登录状态等,支持账户冻结与删除。
(3) 宿舍楼信息管理:管理所有楼栋的基本信息,支持信息更新与维护。
(4) 宿舍信息管理:统一维护宿舍房间的详细资料与使用状态。
(5) 宿舍分配管理:管理员对宿舍资源进行统筹分配与调整。
(6) 签到信息管理:查看所有学生签到情况,支持异常情况核查。
(7) 物品报修管理:处理全校范围内的宿舍报修申请与处理流程。
(8) 服务评价管理:统计和分析学生对宿舍服务的整体评价。
(9) 寻物启事管理:审核、管理所有学生发布的寻物信息。
(10) 在线客服管理:协调客服资源,处理用户咨询反馈。
(11) 系统管理:包括权限分配、日志审计、数据备份等系统级设置。
(12) 通知公告管理:统一发布校内及宿舍相关通知,管理公告展示。
(13) 资源管理:对系统中的文件、图片、数据资源等进行统一监管和配置。
学生用户作为宿舍管理系统的重要使用群体,其主要行为围绕宿舍信息查询、个人事务管理及服务互动展开。通过对学生用户操作流程的分析,可以明确其在系统中的核心功能需求与交互行为,如查看宿舍楼信息、提交报修、查看通知、进行签到等。结合这些典型操作场景,便于构建完整的用例图,展示学生用户与系统之间的功能关系和使用逻辑,为系统功能设计提供支撑。学生用户角色用例图如下所示。

图3-1 学生用户用例图
宿管用户是宿舍管理系统中的核心管理角色,主要负责宿舍楼与宿舍信息的维护、宿舍分配的执行、学生签到数据的管理以及报修与服务评价的处理。通过分析宿管用户在日常工作中的操作行为,可以清晰地识别其在系统中涉及的功能模块与管理流程,如信息录入、查询、审核和反馈等。基于这些典型管理活动,构建用例图有助于直观展现宿管用户与系统之间的交互关系,为系统的功能实现提供清晰指导。宿管用户角色用例图如下所示。

图3-2 宿管用户用例图
3.3.3管理员用例分析
在宿舍管理系统中,管理员作为核心用户之一,承担着系统维护和管理的职责。管理员的操作涉及对宿舍楼信息、宿舍信息、宿舍分配、学生签到、物品报修、服务评价、寻物启事、在线客服及通知公告等多个模块的管理与维护。通过分析管理员的行为和职责,可以梳理出其与各个功能模块之间的关系,从而为绘制管理员的用例图提供清晰的逻辑基础和功能划分。
管理员角色用例图如下所示。

图3-3 管理员用例图
非功能需求主要涉及系统的性能、可用性、安全性、可维护性等方面。系统应具备较高的处理效率,能够支持多用户同时在线操作,保证页面加载和功能响应的流畅性。平台需要具备良好的可用性,保持长期稳定运行,避免出现频繁的故障和中断。在安全性方面,应加强对用户信息和交易数据的保护,防止数据泄露和非法访问。平台还需具备良好的扩展能力,以便根据业务发展进行功能升级。同时,系统结构应清晰、模块化,便于后期的维护和管理,确保平台运行长期可靠。
为了更好地理解宿舍管理系统的整体运作机制,有必要对其系统业务流程进行分析。通过梳理学生、宿管员及管理员在系统中从注册登录、信息查询、宿舍分配、签到、报修、评价到反馈处理等一系列操作流程,可以全面揭示系统各功能模块之间的交互关系与数据流转路径。这种分析不仅有助于明确业务逻辑,还能为绘制业务流程图提供清晰的结构框架和关键节点。
宿舍管理系统的设计与实现业务流程如下图所示。

图3-4系统业务流程图
3.5.2登录流程分析
用户输入账号和密码后,系统首先判断账号是否正确,若不正确则提示“账号错误”;如果账号正确,则继续判断密码是否正确,若密码错误则提示“密码错误”;若账号和密码均正确,则显示“登录成功”,最后结束流程。如图3-5所示。

图3-5程序登录流程图
3.5.3信息添加流程分析
系统开始后自动生成编号,用户输入数据。系统判断输入的数据是否合法,若不合法则返回重新输入;若合法,则将数据写入数据库,最后结束流程。如图3-6所示。

图3-6信息添加流程图
3.6信息删除流程分析
用户首先选择需要删除的记录,然后系统判断是否执行删除操作。如果用户选择不删除,则返回重新选择;如果选择删除,则更新数据库完成记录删除操作,最后结束流程。如图3-7所示。

图3-7信息删除流程图
第4章系统设计
从技术角度来看,宿舍管理系统的设计与实现的架构设计至关重要。我们将采用MVC架构,包括表现层、业务逻辑层和数据访问层。表现层负责用户界面展示,业务逻辑层处理核心功能逻辑,数据访问层负责数据库交互。通过三层架构模式,确保系统的可靠性和可扩展性。
系统架构图如图4-1所示。

图4-1 系统架构图
通过整体功能模块设计,我们将根据需求分析的结果,将系统的功能划分为不同的模块。每个模块负责实现特定的功能,并与其他模块进行协作。我们将详细定义每个模块的输入、输出、处理逻辑和相互依赖关系。系统总体功能模块图如下图所示。

图4-2 系统功能模块图
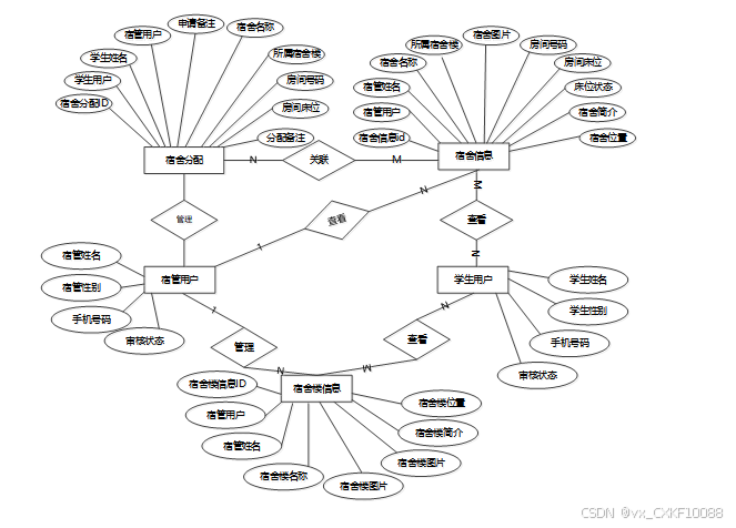
在宿舍管理系统的开发过程中,概念设计阶段主要通过构建实体关系(ER)图来明确系统中各类数据实体及其之间的关系。通过对学生、宿舍楼、宿舍、宿管员、宿舍分配、签到记录、报修信息、评价信息等核心实体的识别和建模,可以全面描述系统的数据结构和业务逻辑。ER图作为数据库设计的基础,能够为后续逻辑设计和物理实现提供清晰、规范的数据模型支持。E-R图如下图所示。

图4-3 系统总体E-R图
所有系统的应用数据相互区分。一旦在相应的系统中实现,它们将与自己相应的网络和服务器通信。所以这个系统可以连接这些数据。当我们选择桥梁截面时,以下将简要介绍如何建立系统。在单击上一个按键的时候,就会自动在对话框中弹出数据源的名字,之后再单击下一个按键时,就在填写相对应的身份验证和登录信息。按照系统功能设计的特点与职能模块的分类,宿舍管理系统的设计与实现的总体设计和实施过程一共涉及到了几个资料表格。
根据E-R图,建立各个实体的数据表。由于本系统数据库数据表数量较多,所以只选取部分表单作为案列,如下所示:
表 4-1-access_token(登陆访问时长)
| 编号 | 字段名 | 类型 | 长度 | 是否非空 | 是否主键 | 注释 |
| 1 | token_id | int | 是 | 是 | 临时访问牌ID | |
| 2 | token | varchar | 64 | 否 | 否 | 临时访问牌 |
| 3 | info | text | 65535 | 否 | 否 | 信息 |
| 4 | maxage | int | 是 | 否 | 最大寿命:默认2小时 | |
| 5 | create_time | timestamp | 是 | 否 | 创建时间 | |
| 6 | update_time | timestamp | 是 | 否 | 更新时间 | |
| 7 | user_id | int | 是 | 否 | 用户编号 |
表 4-2-article(文章)
| 编号 | 字段名 | 类型 | 长度 | 是否非空 | 是否主键 | 注释 |
| 1 | article_id | mediumint | 是 | 是 | 文章id | |
| 2 | title | varchar | 125 | 是 | 是 | 标题 |
| 3 | type | varchar | 64 | 是 | 否 | 文章分类 |
| 4 | hits | int | 是 | 否 | 点击数 | |
| 5 | praise_len | int | 是 | 否 | 点赞数 | |
| 6 | create_time | timestamp | 是 | 否 | 创建时间 | |
| 7 | update_time | timestamp | 是 | 否 | 更新时间 | |
| 8 | source | varchar | 255 | 否 | 否 | 来源 |
| 9 | url | varchar | 255 | 否 | 否 | 来源地址 |
| 10 | tag | varchar | 255 | 否 | 否 | 标签 |
| 11 | content | longtext | 4294967295 | 否 | 否 | 正文 |
| 12 | img | varchar | 255 | 否 | 否 | 封面图 |
| 13 | description | text | 65535 | 否 | 否 | 文章描述 |
表 4-3-article_type(文章分类)
| 编号 | 字段名 | 类型 | 长度 | 是否非空 | 是否主键 | 注释 |
| 1 | type_id | smallint | 是 | 是 | 分类ID | |
| 2 | display | smallint | 是 | 否 | 显示顺序 | |
| 3 | name | varchar | 16 | 是 | 否 | 分类名称 |
| 4 | father_id | smallint | 是 | 否 | 上级分类ID | |
| 5 | description | varchar | 255 | 否 | 否 | 描述 |
| 6 | icon | text | 65535 | 否 | 否 | 分类图标 |
| 7 | url | varchar | 255 | 否 | 否 | 外链地址 |
| 8 | create_time | timestamp | 是 | 否 | 创建时间 | |
| 9 | update_time | timestamp | 是 | 否 | 更新时间 |
表 4-4-auth(用户权限管理)
| 编号 | 字段名 | 类型 | 长度 | 是否非空 | 是否主键 | 注释 |
| 1 | auth_id | int | 是 | 是 | 授权ID | |
| 2 | user_group | varchar | 64 | 否 | 否 | 用户组 |
| 3 | mod_name | varchar | 64 | 否 | 否 | 模块名 |
| 4 | table_name | varchar | 64 | 否 | 否 | 表名 |
| 5 | page_title | varchar | 255 | 否 | 否 | 页面标题 |
| 6 | path | varchar | 255 | 否 | 否 | 路由路径 |
| 7 | parent | varchar | 64 | 否 | 否 | 父级菜单 |
| 8 | parent_sort | int | 是 | 否 | 父级菜单排序 | |
| 9 | position | varchar | 32 | 否 | 否 | 位置 |
| 10 | mode | varchar | 32 | 是 | 否 | 跳转方式 |
| 11 | add | tinyint | 是 | 否 | 是否可增加 | |
| 12 | del | tinyint | 是 | 否 | 是否可删除 | |
| 13 | set | tinyint | 是 | 否 | 是否可修改 | |
| 14 | get | tinyint | 是 | 否 | 是否可查看 | |
| 15 | field_add | text | 65535 | 否 | 否 | 添加字段 |
| 16 | field_set | text | 65535 | 否 | 否 | 修改字段 |
| 17 | field_get | text | 65535 | 否 | 否 | 查询字段 |
| 18 | table_nav_name | varchar | 500 | 否 | 否 | 跨表导航名称 |
| 19 | table_nav | varchar | 500 | 否 | 否 | 跨表导航 |
| 20 | option | text | 65535 | 否 | 否 | 配置 |
| 21 | create_time | timestamp | 是 | 否 | 创建时间 | |
| 22 | update_time | timestamp | 是 | 否 | 更新时间 |
表 4-5-code_token(验证码)
| 编号 | 字段名 | 类型 | 长度 | 是否非空 | 是否主键 | 注释 |
| 1 | code_token_id | int | 是 | 是 | 验证码ID | |
| 2 | token | varchar | 255 | 否 | 否 | 令牌 |
| 3 | code | varchar | 255 | 否 | 否 | 验证码 |
| 4 | expire_time | timestamp | 是 | 否 | 失效时间 | |
| 5 | create_time | timestamp | 是 | 否 | 创建时间 | |
| 6 | update_time | timestamp | 是 | 否 | 更新时间 |
表 4-6-collect(收藏)
| 编号 | 字段名 | 类型 | 长度 | 是否非空 | 是否主键 | 注释 |
| 1 | collect_id | int | 是 | 是 | 收藏ID | |
| 2 | user_id | int | 是 | 是 | 收藏人ID | |
| 3 | source_table | varchar | 255 | 否 | 否 | 来源表 |
| 4 | source_field | varchar | 255 | 否 | 否 | 来源字段 |
| 5 | source_id | int | 是 | 否 | 来源ID | |
| 6 | title | varchar | 255 | 否 | 否 | 标题 |
| 7 | img | varchar | 255 | 否 | 否 | 封面 |
| 8 | create_time | timestamp | 是 | 否 | 创建时间 | |
| 9 | update_time | timestamp | 是 | 否 | 更新时间 |
表 4-7-comment(评论)
| 编号 | 字段名 | 类型 | 长度 | 是否非空 | 是否主键 | 注释 |
| 1 | comment_id | int | 是 | 是 | 评论ID | |
| 2 | user_id | int | 是 | 是 | 评论人ID | |
| 3 | reply_to_id | int | 是 | 否 | 回复评论ID | |
| 4 | content | longtext | 4294967295 | 否 | 否 | 内容 |
| 5 | nickname | varchar | 255 | 否 | 否 | 昵称 |
| 6 | avatar | varchar | 255 | 否 | 否 | 头像地址 |
| 7 | create_time | timestamp | 是 | 否 | 创建时间 | |
| 8 | update_time | timestamp | 是 | 否 | 更新时间 | |
| 9 | source_table | varchar | 255 | 否 | 否 | 来源表 |
| 10 | source_field | varchar | 255 | 否 | 否 | 来源字段 |
| 11 | source_id | int | 是 | 否 | 来源ID |
表 4-8-discovery_inspiration(寻物启示)
| 编号 | 字段名 | 类型 | 长度 | 是否非空 | 是否主键 | 注释 |
| 1 | discovery_inspiration_id | int | 是 | 是 | 寻物启示ID | |
| 2 | student_users | int | 否 | 否 | 学生用户 | |
| 3 | student_name | varchar | 64 | 否 | 否 | 学生姓名 |
| 4 | phone_number | varchar | 64 | 否 | 否 | 手机号码 |
| 5 | title_of_searching_for_items | varchar | 64 | 是 | 否 | 寻物标题 |
| 6 | item_name | varchar | 64 | 是 | 否 | 物品名称 |
| 7 | item_photo | varchar | 255 | 是 | 否 | 物品照片 |
| 8 | item_description | text | 65535 | 否 | 否 | 物品描述 |
| 9 | lost_time | datetime | 否 | 否 | 丢失时间 | |
| 10 | remarks_information | text | 65535 | 否 | 否 | 备注信息 |
| 11 | hits | int | 是 | 否 | 点击数 | |
| 12 | praise_len | int | 是 | 否 | 点赞数 | |
| 13 | collect_len | int | 是 | 否 | 收藏数 | |
| 14 | comment_len | int | 是 | 否 | 评论数 | |
| 15 | create_time | datetime | 是 | 否 | 创建时间 | |
| 16 | update_time | timestamp | 是 | 否 | 更新时间 |
表 4-9-dormitory_allocation(宿舍分配)
| 编号 | 字段名 | 类型 | 长度 | 是否非空 | 是否主键 | 注释 |
| 1 | dormitory_allocation_id | int | 是 | 是 | 宿舍分配ID | |
| 2 | student_users | int | 否 | 否 | 学生用户 | |
| 3 | student_name | varchar | 64 | 否 | 否 | 学生姓名 |
| 4 | dormitory_management_users | int | 否 | 否 | 宿管用户 | |
| 5 | application_remarks | text | 65535 | 否 | 否 | 申请备注 |
| 6 | dormitory_name | varchar | 64 | 否 | 否 | 宿舍名称 |
| 7 | belonging_dormitory_building | varchar | 64 | 否 | 否 | 所属宿舍楼 |
| 8 | a_room_number | varchar | 64 | 否 | 否 | 房间号码 |
| 9 | room_bed | varchar | 64 | 否 | 否 | 房间床位 |
| 10 | assign_remarks | text | 65535 | 否 | 否 | 分配备注 |
| 11 | sign_in_information_limit_times | int | 是 | 否 | 签到记录限制次数 | |
| 12 | create_time | datetime | 是 | 否 | 创建时间 | |
| 13 | update_time | timestamp | 是 | 否 | 更新时间 |
表 4-10-dormitory_building_information(宿舍楼信息)
| 编号 | 字段名 | 类型 | 长度 | 是否非空 | 是否主键 | 注释 |
| 1 | dormitory_building_information_id | int | 是 | 是 | 宿舍楼信息ID | |
| 2 | dormitory_management_users | int | 否 | 否 | 宿管用户 | |
| 3 | name_of_dormitory_manager | varchar | 64 | 否 | 否 | 宿管姓名 |
| 4 | dormitory_building_name | varchar | 64 | 是 | 否 | 宿舍楼名称 |
| 5 | dormitory_building_pictures | varchar | 255 | 是 | 否 | 宿舍楼图片 |
| 6 | introduction_to_dormitory_building | text | 65535 | 否 | 否 | 宿舍楼简介 |
| 7 | dormitory_building_location | text | 65535 | 否 | 否 | 宿舍楼位置 |
| 8 | hits | int | 是 | 否 | 点击数 | |
| 9 | praise_len | int | 是 | 否 | 点赞数 | |
| 10 | collect_len | int | 是 | 否 | 收藏数 | |
| 11 | comment_len | int | 是 | 否 | 评论数 | |
| 12 | dormitory_information_limit_times | int | 是 | 否 | 宿舍信息限制次数 | |
| 13 | create_time | datetime | 是 | 否 | 创建时间 | |
| 14 | update_time | timestamp | 是 | 否 | 更新时间 |
表 4-11-dormitory_information(宿舍信息)
| 编号 | 字段名 | 类型 | 长度 | 是否非空 | 是否主键 | 注释 |
| 1 | dormitory_information_id | int | 是 | 是 | 宿舍信息ID | |
| 2 | dormitory_management_users | int | 否 | 否 | 宿管用户 | |
| 3 | name_of_dormitory_manager | varchar | 64 | 否 | 否 | 宿管姓名 |
| 4 | dormitory_name | varchar | 64 | 是 | 否 | 宿舍名称 |
| 5 | belonging_dormitory_building | varchar | 64 | 是 | 否 | 所属宿舍楼 |
| 6 | dormitory_pictures | varchar | 255 | 是 | 否 | 宿舍图片 |
| 7 | a_room_number | double | 否 | 否 | 房间号码 | |
| 8 | room_bed | varchar | 64 | 否 | 否 | 房间床位 |
| 9 | bed_status | varchar | 64 | 否 | 否 | 床位状态 |
| 10 | dormitory_introduction | text | 65535 | 否 | 否 | 宿舍简介 |
| 11 | dormitory_location | text | 65535 | 否 | 否 | 宿舍位置 |
| 12 | hits | int | 是 | 否 | 点击数 | |
| 13 | praise_len | int | 是 | 否 | 点赞数 | |
| 14 | collect_len | int | 是 | 否 | 收藏数 | |
| 15 | comment_len | int | 是 | 否 | 评论数 | |
| 16 | create_time | datetime | 是 | 否 | 创建时间 | |
| 17 | update_time | timestamp | 是 | 否 | 更新时间 | |
| 18 | source_table | varchar | 255 | 否 | 否 | 来源表 |
| 19 | source_id | int | 否 | 否 | 来源ID | |
| 20 | source_user_id | int | 否 | 否 | 来源用户 |
表 4-12-dormitory_management_users(宿管用户)
| 编号 | 字段名 | 类型 | 长度 | 是否非空 | 是否主键 | 注释 |
| 1 | dormitory_management_users_id | int | 是 | 是 | 宿管用户ID | |
| 2 | name_of_dormitory_manager | varchar | 64 | 是 | 否 | 宿管姓名 |
| 3 | dormitory_management_gender | varchar | 64 | 否 | 否 | 宿管性别 |
| 4 | phone_number | varchar | 16 | 是 | 是 | 手机号码 |
| 5 | examine_state | varchar | 16 | 是 | 否 | 审核状态 |
| 6 | user_id | int | 是 | 否 | 用户ID | |
| 7 | create_time | datetime | 是 | 否 | 创建时间 | |
| 8 | update_time | timestamp | 是 | 否 | 更新时间 |
表 4-13-hits(用户点击)
| 编号 | 字段名 | 类型 | 长度 | 是否非空 | 是否主键 | 注释 |
| 1 | hits_id | int | 是 | 是 | 点赞ID | |
| 2 | user_id | int | 是 | 否 | 点赞人 | |
| 3 | create_time | timestamp | 是 | 否 | 创建时间 | |
| 4 | update_time | timestamp | 是 | 否 | 更新时间 | |
| 5 | source_table | varchar | 255 | 否 | 否 | 来源表 |
| 6 | source_field | varchar | 255 | 否 | 否 | 来源字段 |
| 7 | source_id | int | 是 | 否 | 来源ID |
表 4-14-item_repair_report(物品报修)
| 编号 | 字段名 | 类型 | 长度 | 是否非空 | 是否主键 | 注释 |
| 1 | item_repair_report_id | int | 是 | 是 | 物品报修ID | |
| 2 | student_users | int | 否 | 否 | 学生用户 | |
| 3 | student_name | varchar | 64 | 否 | 否 | 学生姓名 |
| 4 | phone_number | varchar | 64 | 否 | 否 | 手机号码 |
| 5 | dormitory_management_users | int | 否 | 否 | 宿管用户 | |
| 6 | date_of_repair_report | date | 是 | 否 | 报修日期 | |
| 7 | repair_title | varchar | 64 | 是 | 否 | 报修标题 |
| 8 | type_of_repair_report | varchar | 64 | 否 | 否 | 报修类型 |
| 9 | repair_picture | varchar | 255 | 否 | 否 | 报修图片 |
| 10 | repair_description | text | 65535 | 否 | 否 | 报修描述 |
| 11 | other_remarks | text | 65535 | 否 | 否 | 其他备注 |
| 12 | repair_status | varchar | 64 | 否 | 否 | 报修状态 |
| 13 | repair_materials | text | 65535 | 否 | 否 | 维修材料 |
| 14 | repair_situation | text | 65535 | 否 | 否 | 维修情况 |
| 15 | service_evaluation_limit_times | int | 是 | 否 | 服务评价限制次数 | |
| 16 | create_time | datetime | 是 | 否 | 创建时间 | |
| 17 | update_time | timestamp | 是 | 否 | 更新时间 |
表 4-15-notice(公告)
| 编号 | 字段名 | 类型 | 长度 | 是否非空 | 是否主键 | 注释 |
| 1 | notice_id | mediumint | 是 | 是 | 公告ID | |
| 2 | title | varchar | 125 | 是 | 否 | 标题 |
| 3 | content | longtext | 4294967295 | 否 | 否 | 正文 |
| 4 | create_time | timestamp | 是 | 否 | 创建时间 | |
| 5 | update_time | timestamp | 是 | 否 | 更新时间 |
表 4-16-online_service(在线客服)
| 编号 | 字段名 | 类型 | 长度 | 是否非空 | 是否主键 | 注释 |
| 1 | online_service_id | int | 是 | 是 | 在线客服ID | |
| 2 | student_users | int | 否 | 否 | 学生用户 | |
| 3 | student_name | varchar | 64 | 否 | 否 | 学生姓名 |
| 4 | dormitory_management_users | int | 否 | 否 | 宿管用户 | |
| 5 | message_title | varchar | 64 | 是 | 否 | 留言标题 |
| 6 | feedback_content | text | 65535 | 否 | 否 | 反馈内容 |
| 7 | dormitory_management_reply | text | 65535 | 否 | 否 | 宿管回复 |
| 8 | create_time | datetime | 是 | 否 | 创建时间 | |
| 9 | update_time | timestamp | 是 | 否 | 更新时间 |
表 4-17-operation_log(操作日志表)
| 编号 | 字段名 | 类型 | 长度 | 是否非空 | 是否主键 | 注释 |
| 1 | operation_log_id | int | 是 | 是 | 操作日志ID | |
| 2 | user_group | varchar | 64 | 否 | 否 | 用户角色 |
| 3 | user_name | varchar | 64 | 否 | 否 | 用户账号 |
| 4 | routes | varchar | 64 | 否 | 否 | 模块名称 |
| 5 | create_time | datetime | 是 | 否 | 创建时间 | |
| 6 | update_time | timestamp | 是 | 否 | 更新时间 |
表 4-18-praise(点赞)
| 编号 | 字段名 | 类型 | 长度 | 是否非空 | 是否主键 | 注释 |
| 1 | praise_id | int | 是 | 是 | 点赞ID | |
| 2 | user_id | int | 是 | 是 | 点赞人 | |
| 3 | create_time | timestamp | 是 | 否 | 创建时间 | |
| 4 | update_time | timestamp | 是 | 否 | 更新时间 | |
| 5 | source_table | varchar | 255 | 否 | 否 | 来源表 |
| 6 | source_field | varchar | 255 | 否 | 否 | 来源字段 |
| 7 | source_id | int | 是 | 否 | 来源ID | |
| 8 | status | tinyint | 是 | 否 | 点赞状态:1为点赞,0已取消 |
表 4-19-service_evaluation(服务评价)
| 编号 | 字段名 | 类型 | 长度 | 是否非空 | 是否主键 | 注释 |
| 1 | service_evaluation_id | int | 是 | 是 | 服务评价ID | |
| 2 | student_users | int | 否 | 否 | 学生用户 | |
| 3 | student_name | varchar | 64 | 否 | 否 | 学生姓名 |
| 4 | dormitory_management_users | int | 否 | 否 | 宿管用户 | |
| 5 | date_of_repair_report | date | 是 | 否 | 报修日期 | |
| 6 | repair_title | varchar | 64 | 是 | 否 | 报修标题 |
| 7 | type_of_repair_report | varchar | 64 | 否 | 否 | 报修类型 |
| 8 | repair_status | varchar | 64 | 否 | 否 | 报修状态 |
| 9 | evaluation_title | varchar | 64 | 否 | 否 | 评价标题 |
| 10 | service_rating | double | 否 | 否 | 服务评分 | |
| 11 | service_evaluation | text | 65535 | 否 | 否 | 服务评价 |
| 12 | create_time | datetime | 是 | 否 | 创建时间 | |
| 13 | update_time | timestamp | 是 | 否 | 更新时间 | |
| 14 | source_table | varchar | 255 | 否 | 否 | 来源表 |
| 15 | source_id | int | 否 | 否 | 来源ID | |
| 16 | source_user_id | int | 否 | 否 | 来源用户 |
表 4-20-sign_in_information(签到信息)
| 编号 | 字段名 | 类型 | 长度 | 是否非空 | 是否主键 | 注释 |
| 1 | sign_in_information_id | int | 是 | 是 | 签到信息ID | |
| 2 | dormitory_management_users | int | 否 | 否 | 宿管用户 | |
| 3 | student_users | int | 否 | 否 | 学生用户 | |
| 4 | student_name | varchar | 64 | 否 | 否 | 学生姓名 |
| 5 | dormitory_name | varchar | 64 | 否 | 否 | 宿舍名称 |
| 6 | belonging_dormitory_building | varchar | 64 | 是 | 否 | 所属宿舍楼 |
| 7 | a_room_number | varchar | 64 | 否 | 否 | 房间号码 |
| 8 | sign_in_type | varchar | 64 | 是 | 否 | 签到类型 |
| 9 | check_in_status | text | 65535 | 否 | 否 | 签到情况 |
| 10 | create_time | datetime | 是 | 否 | 创建时间 | |
| 11 | update_time | timestamp | 是 | 否 | 更新时间 | |
| 12 | source_table | varchar | 255 | 否 | 否 | 来源表 |
| 13 | source_id | int | 否 | 否 | 来源ID | |
| 14 | source_user_id | int | 否 | 否 | 来源用户 |
表 4-21-slides(轮播图)
| 编号 | 字段名 | 类型 | 长度 | 是否非空 | 是否主键 | 注释 |
| 1 | slides_id | int | 是 | 是 | 轮播图ID | |
| 2 | title | varchar | 64 | 否 | 否 | 标题 |
| 3 | content | varchar | 255 | 否 | 否 | 内容 |
| 4 | url | varchar | 255 | 否 | 否 | 链接 |
| 5 | img | varchar | 255 | 否 | 否 | 轮播图 |
| 6 | hits | int | 是 | 否 | 点击量 | |
| 7 | create_time | timestamp | 是 | 否 | 创建时间 | |
| 8 | update_time | timestamp | 是 | 否 | 更新时间 |
表 4-22-student_users(学生用户)
| 编号 | 字段名 | 类型 | 长度 | 是否非空 | 是否主键 | 注释 |
| 1 | student_users_id | int | 是 | 是 | 学生用户ID | |
| 2 | student_name | varchar | 64 | 是 | 否 | 学生姓名 |
| 3 | student_gender | varchar | 64 | 否 | 否 | 学生性别 |
| 4 | phone_number | varchar | 16 | 是 | 是 | 手机号码 |
| 5 | examine_state | varchar | 16 | 是 | 否 | 审核状态 |
| 6 | user_id | int | 是 | 否 | 用户ID | |
| 7 | create_time | datetime | 是 | 否 | 创建时间 | |
| 8 | update_time | timestamp | 是 | 否 | 更新时间 |
表 4-23-upload(文件上传)
| 编号 | 字段名 | 类型 | 长度 | 是否非空 | 是否主键 | 注释 |
| 1 | upload_id | int | 是 | 是 | 上传ID | |
| 2 | name | varchar | 64 | 否 | 否 | 文件名 |
| 3 | path | varchar | 255 | 否 | 否 | 访问路径 |
| 4 | file | varchar | 255 | 否 | 否 | 文件路径 |
| 5 | display | varchar | 255 | 否 | 否 | 显示顺序 |
| 6 | father_id | int | 否 | 否 | 父级ID | |
| 7 | dir | varchar | 255 | 否 | 否 | 文件夹 |
| 8 | type | varchar | 32 | 否 | 否 | 文件类型 |
表 4-24-user(用户账户)
| 编号 | 字段名 | 类型 | 长度 | 是否非空 | 是否主键 | 注释 |
| 1 | user_id | int | 是 | 是 | 用户ID | |
| 2 | state | smallint | 是 | 否 | 账户状态:(1可用|2异常|3已冻结|4已注销) | |
| 3 | user_group | varchar | 32 | 否 | 否 | 所在用户组 |
| 4 | login_time | timestamp | 是 | 否 | 上次登录时间 | |
| 5 | phone | varchar | 11 | 否 | 否 | 手机号码 |
| 6 | phone_state | smallint | 是 | 否 | 手机认证:(0未认证|1审核中|2已认证) | |
| 7 | username | varchar | 16 | 是 | 否 | 用户名 |
| 8 | nickname | varchar | 16 | 否 | 否 | 昵称 |
| 9 | password | varchar | 64 | 是 | 否 | 密码 |
| 10 | | varchar | 64 | 否 | 否 | 邮箱 |
| 11 | email_state | smallint | 是 | 否 | 邮箱认证:(0未认证|1审核中|2已认证) | |
| 12 | avatar | varchar | 255 | 否 | 否 | 头像地址 |
| 13 | open_id | varchar | 255 | 否 | 否 | 针对获取用户信息字段 |
| 14 | create_time | timestamp | 是 | 否 | 创建时间 |
表 4-25-user_group(用户组)
| 编号 | 字段名 | 类型 | 长度 | 是否非空 | 是否主键 | 注释 |
| 1 | group_id | mediumint | 是 | 是 | 用户组ID | |
| 2 | display | smallint | 是 | 否 | 显示顺序 | |
| 3 | name | varchar | 16 | 是 | 否 | 名称 |
| 4 | description | varchar | 255 | 否 | 否 | 描述 |
| 5 | source_table | varchar | 255 | 否 | 否 | 来源表 |
| 6 | source_field | varchar | 255 | 否 | 否 | 来源字段 |
| 7 | source_id | int | 是 | 否 | 来源ID | |
| 8 | register | smallint | 否 | 否 | 注册位置 | |
| 9 | create_time | timestamp | 是 | 否 | 创建时间 | |
| 10 | update_time | timestamp | 是 | 否 | 更新时间 |
第5章系统实现
注册表单标题为“Register”,下方依次需要填写用户的真实姓名、设置密码、确认密码、昵称、邮箱、身份(如学生用户)、学生姓名及学生宿舍信息等,部分字段还标明了输入规则,例如密码长度、昵称字符要求等。页面左侧以蓝色背景配以白色文字“Welcome Back!”增强了界面的视觉吸引力。顶部导航栏提供了多个功能模块链接,包括首页、测温点位、校园资讯、宿舍使用信息等内容,便于用户浏览和使用系统功能。用户注册界面如下图所示。
图5-1 用户注册界面
用户需要输入已经注册的用户名和密码,并且完成验证码的验证。验证码是通过图形验证码的形式展示,用户需要根据图中的字符输入相应内容。输入完成后,用户可以点击“登录”按钮进行登录。如果忘记密码,也可以选择“找回密码”链接进行密码恢复。用户登录界面如下图所示。
图5-2 用户登录界面
学生用户的首页界面,展示了多个功能入口,包括首页、通知公告、校园资讯、宿舍楼信息、宿舍信息、寻物启事以及在线客服等,便于学生快速访问常用功能。在右上角,用户可以点击账户区域进入“个人中心”或选择“退出”系统。页面中部展示了图文轮播区域,用于显示校园相关通知或宣传内容,增加了视觉吸引力和互动性。首页界面如下图所示。
图5-3首页界面
宿舍楼信息模块包括信息列表页和详情页。列表页支持搜索和排序,方便查找和筛选宿舍楼信息。详情页提供点赞、收藏和评论功能,增加用户互动和反馈,提升使用体验。界面如下图所示。
图5-4 宿舍楼信息界面
图5-5 详情界面
寻物启事模块包括寻物启事列表页和详情页。列表页提供搜索和排序功能,方便用户查找相关寻物信息。详情页支持点赞、收藏和评论,增强互动性,帮助用户更好地交流和反馈。界面如下图所示。
图5-6 寻物启示界面
图5-7 详情界面
个人中心界面提供了学生用户管理个人信息和宿舍事务的功能。页面包含个人首页,展示学生的基本信息和概况;宿舍分配功能查看宿舍安排;签到信息记录每日签到情况;物品报修功能方便报修宿舍内物品;服务评论模块让学生能够评价校园服务;寻物启事则显示与物品丢失相关的通知;在线客服提供即时帮助;收藏和评论管理则方便学生查看和管理个人收藏内容与评论记录。界面如下图所示。
图5-8 个人中心界面
图5-9 宿舍分配界面
图5-10 物品报修界面
图5-11 寻物启示界面
图5-12 寻物启示申请界面
后台首页展示了宿管员的主要管理入口,方便快速导航到不同的管理功能。宿舍楼信息管理和宿舍信息管理允许宿管员查看和编辑宿舍楼及宿舍的详细资料。宿舍分配管理便于宿管员分配宿舍给学生,并处理相关变更。签到信息管理功能帮助宿管员跟踪学生的签到情况。物品报修管理使宿管员能够查看并处理宿舍内的报修请求。服务评价管理功能让宿管员查看学生对宿舍服务的评价,并进行反馈。寻物启事管理帮助宿管员管理与物品丢失相关的通知。在线客服管理使宿管员能够处理学生的咨询和问题。通知公告管理则允许宿管员发布和管理宿舍楼的相关公告信息。界面如下图所示。
宿舍分配管理模块包括宿舍分配列表页面,提供查询、重置、详情和签到记录功能。查询功能让宿管员快速找到特定的宿舍分配信息,重置功能帮助宿管员恢复或重新设置分配数据。详情功能展示每个宿舍分配的详细情况,方便宿管员查看和处理。签到记录则记录学生的签到情况,帮助宿管员追踪学生是否按时入住和签到。界面如下图所示。
图5-14 宿舍分配管理界面
图5-15 宿舍分配详情界面
图5-16 签到记录详情界面
宿舍信息管理模块包括宿舍信息列表页面,提供查询、重置、删除、详情和查看评论功能。查询功能方便宿管员快速查找宿舍信息,重置功能允许恢复宿舍信息的初始状态。删除功能可删除不需要的宿舍信息,而详情功能则展示每个宿舍的详细资料,便于查看和修改。查看评论功能让宿管员查看学生对宿舍的反馈和评价,以便做出相应调整和改进。界面如下图所示。
图5-17 宿舍信息列表界面
图5-18 宿舍信息详情界面
在线客服管理模块包括在线客服列表页面,提供查询、重置和详情功能。查询功能让宿管员能够快速找到特定的客服记录,重置功能帮助恢复客服数据的默认状态。详情功能展示每个客服记录的详细信息,便于宿管员查看并处理学生的咨询或问题。界面如下图所示。
图5-19 在线客服管理界面
图5-20 详情界面
管理员首页界面是宿舍管理系统中功能最全面的管理入口,顶部导航栏和侧边菜单整合了包括系统用户管理、宿舍楼信息管理、宿舍信息管理、宿舍分配管理、签到信息管理、物品报修管理、服务评价管理、寻物启事管理、在线客服管理、系统管理、通知公告管理和资源管理等功能模块。管理员可以在首页概览系统整体运行情况,并通过快捷入口快速进入各子系统,进行数据查看、信息维护、用户管理及系统配置等操作,全面支持宿舍管理工作的高效开展。界面如下图所示。
图5-21 首页界面
“系统用户”模块是管理员用于管理系统内所有用户的功能模块,主要分为管理员、学生用户和宿管用户三类。管理员可以通过该模块对学生用户和宿管用户进行统一管理,包括查询用户信息、重置用户状态、添加新用户、删除不再使用的账户,以及查看用户详情。学生用户和宿管用户子模块功能一致,支持信息的查询、添加、删除、详情查看操作,而“重置”功能可用于初始化密码或状态设置。该模块为管理员提供了高效的用户权限管理和身份分类维护功能,确保系统运行的有序性与安全性。界面如下图所示。
图5-22 系统用户界面
管理员的“宿舍分配管理”模块用于统筹管理学生的宿舍安排。该模块包含宿舍分配列表页面,支持对已有分配记录进行查询和筛选,帮助快速定位目标数据;“重置”功能可以恢复或清空已有分配设置,便于重新分配宿舍;“删除”功能用于移除不再有效的分配记录;“详情”功能展示具体宿舍分配情况,包括学生信息、宿舍编号等内容,便于查阅和修改;“签到记录”则关联展示该宿舍分配下学生的实际签到情况,辅助管理员掌握入住和出勤情况,提升管理效率。界面如下图所示。
图5-23 宿舍分配列表界面
图5-24 详情界面
物品报修管理模块是宿舍管理员用于处理宿舍内各类维修事务的重要功能模块,主要包括物品报修列表和物品报修添加两个部分。在报修列表页面,管理员可以通过查询和重置功能快速查找或刷新报修信息,并可对不再需要的报修记录进行删除,点击详情则可查看每条报修记录的具体内容及处理情况,同时还支持对服务进行评价反馈,帮助提升维修服务质量。通过物品报修添加功能,管理员可以手动录入新的报修信息,确保遗漏报修情况也能被及时纳入管理,整个模块界面清晰、操作便捷,有效支持了宿舍日常维护工作的高效开展。界面如下图所示。
图5-25 物品报修管理界面
系统管理中用于维护系统首页展示内容的重要功能,管理员可通过该模块对轮播图进行全面管理,包括使用查询和重置功能快速查找或刷新轮播图数据,通过删除功能移除不再使用的轮播图内容,添加功能则用于上传和配置新的轮播图资源,以丰富首页展示效果,同时还可进入详情页面查看每张轮播图的具体信息和设置信息,界面如下图所示。
图5-26 系统管理界面
第6章系统测试
测试目的在于验证宿舍管理系统各项功能是否符合设计需求,确保系统在不同用户角色下能够稳定运行,功能逻辑正确,用户操作流畅,界面展示合理。通过测试可及时发现系统中的缺陷与问题,提升系统的稳定性、可靠性和用户体验,为后续系统上线和实际使用提供质量保障。
测试方法主要采用黑盒测试与白盒测试相结合的方式。黑盒测试侧重于从用户角度验证系统功能是否按预期运行,通过输入各种数据检查系统输出是否正确,确保各模块如宿舍分配、签到、物品报修等功能正常响应;白盒测试则注重程序内部逻辑与流程的正确性,通过对源代码的分析和逻辑覆盖,确保各功能模块内部实现的稳定性与正确性。此外,还将结合手工测试与自动化测试手段,手工测试用于界面操作流程与用户交互逻辑验证,自动化测试用于重复性高、逻辑清晰的功能模块,提升测试效率和覆盖率。
6.3测试用例
以下是对学生宿舍管理系统中三类用户角色(学生用户、宿管用户、管理员)的核心功能进行测试的整合表格展示。为了确保系统在不同用户权限下的功能完整性与稳定性,我们围绕各角色的主要操作模块设计了关键测试用例,并选取部分核心功能进行验证。
测试内容涵盖了从信息查看、服务申请到后台管理等典型业务流程,旨在保障系统的可用性与功能性。测试结果表明,系统各项基本功能运行正常,能够满足不同用户角色的日常使用需求。
表6-1系统功能测试用例表
| 用户类型 | 功能 | 测试用例描述 | 预期结果 | 测试结果 |
| 学生用户 | 首页 | 测试是否能顺利进入首页并查看所有模块 | 首页加载成功,显示所有功能图标 | 测试通过,首页加载成功 |
| 学生用户 | 宿舍信息 | 测试能否查看自己所在宿舍的详细信息 | 宿舍详情加载成功,包含室友、床位、设施等信息 | 测试通过,信息查看正常 |
| 学生用户 | 物品报修 | 测试能否提交物品损坏报修申请 | 成功提交报修单,状态为“待处理” | 测试通过,报修提交正常 |
| 学生用户 | 个人中心 - 宿舍分配 | 测试能否在个人中心查看自己的宿舍分配情况 | 分配信息加载成功,包括楼栋、房间号、床位等 | 测试通过,信息查看正常 |
| 学生用户 | 寻物启事 | 测试能否发布或查看其他同学发布的寻物信息 | 可发布和浏览寻物启事,信息更新及时 | 测试通过,操作正常 |
| 学生用户 | 退出 | 测试点击退出按钮后是否成功退出登录 | 成功退出,跳转至登录页面 | 测试通过,退出成功 |
| 宿管用户 | 后台首页 | 测试是否能顺利进入后台首页并查看统计数据 | 后台首页加载成功,展示宿舍、报修等统计信息 | 测试通过,首页加载成功 |
| 宿管用户 | 宿舍信息管理 | 测试能否新增、编辑或删除宿舍信息 | 操作成功,前台同步更新 | 测试通过,宿舍管理正常 |
| 宿管用户 | 物品报修管理 | 测试能否查看并处理学生提交的报修请求 | 可查看详情并更改处理状态 | 测试通过,报修处理正常 |
| 宿管用户 | 寻物启示管理 | 测试能否审核或删除用户发布的寻物启事 | 操作成功,前台同步更新 | 测试通过,管理正常 |
| 管理员 | 后台首页 | 测试是否能顺利进入后台首页并查看系统概览 | 后台首页加载成功,系统数据统计完整 | 测试通过,首页加载成功 |
| 管理员 | 系统用户 | 测试是否能够查看、添加或删除系统用户(如学生、宿管) | 用户信息管理成功 | 测试通过,用户管理正常 |
| 管理员 | 宿舍楼信息管理 | 测试是否能够维护宿舍楼的基本信息(如楼号、楼层、房间数量等) | 楼栋信息可增删改查 | 测试通过,楼栋管理正常 |
| 管理员 | 系统管理 | 测试是否能够进行系统参数设置及日志查看 | 设置保存成功,日志记录完整 | 测试通过,系统管理正常 |
根据以上测试用例的执行情况,可以得出宿舍管理系统整体功能稳定、逻辑清晰,能够较好地满足学生用户、宿管用户以及管理员在各自角色下的使用需求。学生用户在首页浏览、宿舍信息查看、物品报修提交、宿舍分配查询、寻物启事发布及退出系统等功能模块均实现预期操作,页面加载顺畅,信息展示完整,交互流畅无误。宿管用户在后台首页、宿舍信息管理、物品报修管理及寻物启事管理等模块中,也能顺利执行新增、编辑、删除、审核和状态更新等关键操作,系统响应及时,数据同步正常。管理员端功能涵盖系统概览、用户管理、宿舍楼信息管理及系统设置等,测试结果表明各项功能均可正常使用,数据准确,系统参数配置及日志记录功能完善。整体来看,系统界面友好、操作逻辑清晰,核心功能运行稳定,未发现影响使用的严重缺陷,具备上线部署的条件。
结 论
宿舍管理在高校日常管理中具有重要地位,信息化手段的引入有效提升了管理效率与服务质量。基于Django框架构建的宿舍管理平台,融合Web开发的高效性与数据库处理能力,形成一套功能完备、界面清晰、操作便捷的管理工具。平台主要面向学生用户与宿管人员两个群体,围绕宿舍信息维护、人员分配、物品报修、服务评价、寻物启事、签到记录等实际需求展开设计,实现了数据的集中处理与实时更新。
系统架构以Python语言为基础,通过Django提供的MVC模式保障模块划分清晰,后端逻辑严谨,前端界面通过静态资源与模板引擎呈现出良好的用户交互体验。数据库层面,使用结构化数据管理方式保证信息的准确性与一致性,实现用户数据、宿舍信息、报修信息等内容的有效组织与调用。功能设计紧密结合用户角色与使用场景,学生可进行信息浏览、宿舍事务处理与互动操作,管理员则掌握数据维护与服务审核权限,构成完整的权限管理体系。
测试阶段覆盖主要功能路径,包括用户登录、信息增删改查、状态更新与界面跳转等环节,结果表明系统稳定性良好,功能运行符合设计预期。数据交互过程中未出现严重错误或性能瓶颈,基本满足日常运行需求。整体而言,该平台提升了宿舍管理的规范化、信息透明度及服务响应速度,为校园后勤数字化建设提供了可行方案与实际支撑,在校园信息管理系统的应用实践中具备一定推广价值与实施意义。
参考文献
- 黄维.基于B/S模式的虚拟网络实验室安全管理体系分析[J].信息系统工程,2024,(05):4-7.
- 张宇薇.HTML5在Web前端开发中的应用[J].集成电路应用,2024,41(04):274-276.
- 邱红丽,张舒雅.基于Django框架的web项目开发研究[J].科学技术创新,2021,(27):97-98.
- 段艺,涂伟忠.Django开发从入门到实践[M].机械工业出版社:202211.635.
- 李艳杰.MySQL数据库下存储过程的综合运用研究[J].现代信息科技,2023,7(11):80-82+88.
- 肖睿,李鲲程,范效亮,等.MySQL数据库应用技术及实践[M].人民邮电出版社:202206.228.
- 明日科技.快速上手Python[M].化学工业出版社:202211.337.
- 明日科技.Python Web开发手册[M].化学工业出版社:202201.411.
- 谭彦.基于Python的高校宿舍管理系统研究与实现[J].现代信息科技,2025,9(04):124-128.DOI:10.19850/j.cnki.2096-4706.2025.04.024.
- 曾新然.基于PLC控制的高校学生宿舍安全管理系统设计[J].南方金属,2025,(01):51-54.
- Kaczmarczyk M ,Książek R ,Hałaj E , et al.Assessing discrepancies in heat demand: A case study of diverse energy management systems within the energy performance certificate framework in a student's dormitory[J].Energy & Buildings,2025,329115235-115235.
- 陈柳羽,宁雪梅,许舟洋.高校数字化宿舍管理系统设计与实现[J].电脑编程技巧与维护,2024,(10):113-116.DOI:10.16184/j.cnki.comprg.2024.10.025.
- 张宛芸,周诗瑶,魏新宇,等.基于物联网的宿舍环境监测与综合管理系统研究[J].湖南师范大学自然科学学报,2024,47(05):121-126.
- 王文强.基于物联网的高校消防安全管理系统[J].大众标准化,2024,(06):142-144.
- 郭甲天,陈婷,向阳.一种基于SpringBoot框架校园宿舍管理系统的设计与实现[J].电脑知识与技术,2024,20(07):37-40.DOI:10.14004/j.cnki.ckt.2024.0444.
- 陈斐,吴林韩,张朝阳,等.智慧宿舍管理系统设计与实现[J].信息技术与信息化,2023,(12):142-147.
- 李鹏霞,李宛睿.高校学生宿舍智慧化管理系统的设计与实现[J].长江信息通信,2023,36(11):162-164+167.
- Paula K A D ,Aparecida T D ,Correa M F V , et al.The Welfare of Dairy Cows in Pasture, Free Stall, and Compost Barn Management Systems in a Brazilian Subtropical Region[J].Animals,2022,12(17):2215-2215.
- Shannon C ,J. S ,A. L , et al.Physiological Response to Heat Stress in Immune Phenotyped Canadian Holstein Dairy Cattle in Free-Stall and Tie-Stall Management Systems[J].Frontiers in Animal Science,2022,3
- Kewei W ,Yong F .Daily Information Management System for Postgraduates to Check In and Out of the Dormitory Based on Mobile Edge Computing[J].Mobile Information Systems,2021,2021
致 谢
在此,我衷心感谢所有在本项目中给予支持和帮助的人。首先,感谢指导老师在整个项目过程中给予的宝贵意见和悉心指导,您在技术和思路上的启发让我受益匪浅,您的耐心帮助和专业知识为我提供了坚定的方向。感谢您对我工作的细致审阅与悉心建议,使我能够不断完善和提高项目质量。
此外,感谢所有参与项目测试和反馈的同学和朋友,你们的积极参与为项目的完善提供了宝贵的意见和建议。你们在测试过程中提出的宝贵问题和建议,帮助我发现了许多潜在问题,并及时改进,确保了平台的高质量和稳定性。
感谢家人的支持与理解,在我进行项目开发的过程中,给予我无私的鼓励和关心。是你们的默默付出和支持让我能够在忙碌的学习与开发中保持动力。
最后,感谢所有在项目中提供资源与帮助的人员,正是你们的支持,才使得本项目得以顺利完成。这些支持与帮助对我的成长和学习起到了至关重要的作用,我将永远铭记在心。
再次感谢所有给予我帮助的人!
1649

被折叠的 条评论
为什么被折叠?



