发热来源

如上图,MOS管的工作状态有4种情况,分别是开通过程,导通过程,关断过程和截止过程。
导致发热的损耗主要有两种:开关损耗、导通损耗。
导通损耗
导通损耗比较好计算,根据驱动电压VGS值可以得到MOS的导通电阻RDS(ON),用欧姆定律计算即可。

开关损耗
开关损耗是MOS管开启、关断过程中的损耗。由于MOS管开启需要有个过程,这个过程中MOS管的D、S之间存在电压、电流,电压电流相乘就得到了MOS管的开关损耗。如下:

MOS管开关时的米勒效应
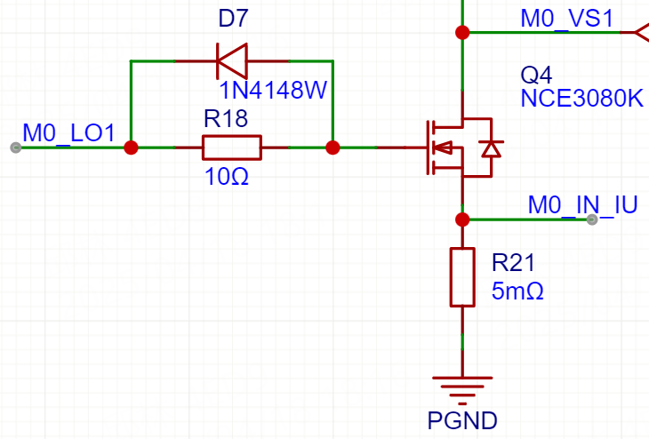
MOS管驱动电路

常见的完整的MOS管驱动电路如上,一般有驱动电阻R1、泄放电阻R2、泄放二极管D1、下拉电阻R3.
驱动电阻R1的作用
PCB走线存在寄生电感,每1mm约1nH左右。
MOS管G极存在输入电容。
MOS开关的上升(tr)及下降(tf)时间一般为数ns。
因寄生成分而产生的电压和电流可通过以下公式计算:

由上面可知,驱动电压越大、驱动电流越大、寄生电感越大、电容越大都会使震荡电压越大,如果超过MOS管最大VGS会损坏MOS。

因此需要串联驱动电阻R1,来衰减震荡尖峰。
这样虽然会降低驱动电流,增加MOS开启时间,增加发热,但是可以保护MOS。
下图展示了增大驱动电阻对震荡的抑制作用。

泄放电阻R2、泄放二极管D1的作用

当MOS管关闭时泄放电阻R2、泄放二极管D1才会起作用。
驱动芯片输出低电平,MOS管G极电容会从R1、R2和D1流向驱动芯片。
如果R1较大,泄放电流就小。因此再专门开一条通路R2和D1,根据D1的承受电流来设计R2的值,如果G极电容小、D1承受能力ok,R2可省略。

下拉电阻R3的作用
MOS管的G、S之间电阻很大,而且存在电容,如果没有驱动信号,高阻状态下,G极容易耦合进电压导致MOS管误导通。因此需要加一个电阻来下拉,泄放电压。
如果驱动信号可靠,一直都有明确的电平状态。此电阻就可以省略。
发热解决办法
需要先分析下自己电路中主要是导通损耗还是开关损耗。
导通损耗多:
1、VGS没到最大就提高VGS
2、换RDS(ON)更小的MOS。

开关损耗多:
1、降低开关频率
2、改进电路加快开关过程。降低驱动电阻、增加泄放二极管。
3、选择输入输出电容更小的MOS。
选择Cgd小的MOS,在MOS的手册中:

又根据公式:Ciss=Cgs+Cgd,Coss=Cds+Cgd,Crss=Cgd
需要注意:内阻越小,一般cgs和cgd电容越大。所以需要取舍。
2729

被折叠的 条评论
为什么被折叠?



