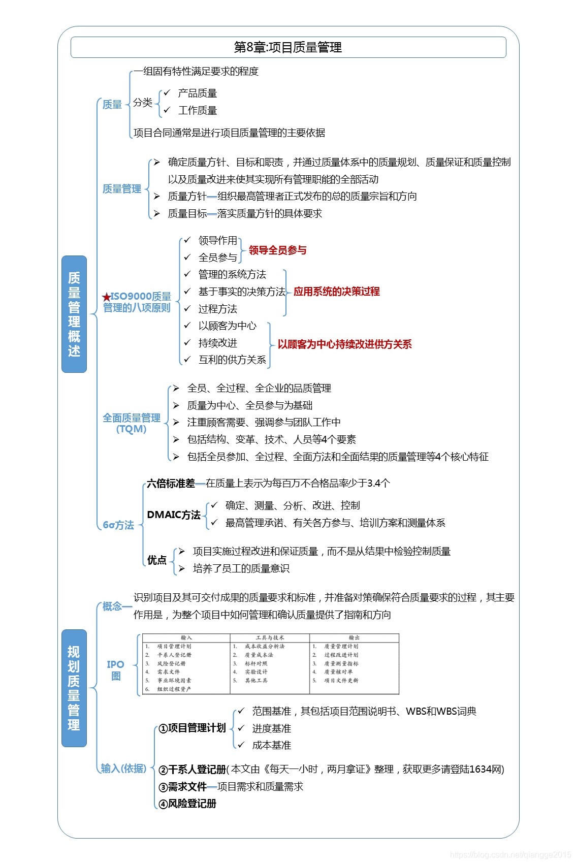
一、质量管理概述
1、质量
--一组固有特性满足要求的程度
--分类(产品质量、工作质量)
--项目合同通常是进行项目质量管理的主要依据
2、质量管理
Ø确定质量方针、目标和职责,并通过质量体系中的质量规划、质量保证和质量控制以及质量改进来使其实现所有管理职能的全部活动
Ø质量方针—组织最高管理者正式发布的总的质量宗旨和方向
Ø质量目标—落实质量方针的具体要求
3、★ ISO9000质量管理的八项原则
- 领导作用
- 全员参与
---领导全员参与
- 管理的系统方法
- 基于事实的决策方法
- 过程方法
---应用系统的决策过程
- 以顾客为中心
- 持续改进
- 互利的供方关系
---以顾客为中心持续改进供方关系
4、全面质量管理(TQM)
- 全员、全过程、全企业的品质管理
- 质量为中心、全员参与为基础
- 注重顾客需要、强调参与团队工作中
- 包括结构、变革、技术、人员等4个要素
- 包括全员参加、全过程、全面方法和全面结果的质量管理等4个核心特征
5、6σ方法
六倍标准差—在质量上表示为每百万不合格品率少于3.4个
DMAIC方法
- 确定、测量、分析、改进、控制
- 最高管理承诺、有关各方参与、培训方案和测量体系
优点
- 项目实施过程改进和保证质量,而不是从结果中检验控制质量
- 培养了员工的质量意识
- 本文由《每天一小时,两月拿证》整理,获取更多请登陆1634网
二、规划质量管理
1、概念
识别项目及其可交付成果的质量要求和标准,并准备对策确保符合质量要求的过程,其主要作用是,为整个项目中如何管理和确认质量提供了指南和方向。
2、IPO图

3、输入(依据)
①项目管理计划
- 范围基准,其包括项目范围说明书、WBS和WBS词典
- 进度基准
- 成本基准
②干系人登记册
③需求文件—项目需求和质量需求
④风险登记册
4、工具技术
1.成本收益分析
2.质量成本
概念:为了达到产品或服务质量而进行的全部工作所发生的所有成本,包括一致性成本(即为确保与要求一致而做的所有工作)和不一致性成本(即由于不符合要求所引起的全部工作)
★★分类:

标杆对照— 将实际或计划的项目实践与可比项目的实践对照,以便识别最佳实践,形成改进意见,并为绩效考核提供依据。
★实验设计:是一种统计方法,用来识别哪些因素会对正在生产的产品或正在开发的流程的特定变量产生影响;通过对实验数据的分析,找到显著影响产品或流程状态的各种因素。
5、输出(成果)
①质量管理计划:项目管理计划的组成部分,描述如何实施组织的质量政策,以及项目管理团队准备如何达到项目的质量要求。
②过程改进计划:项目管理计划的子计划,详细说明对项目管理过程和产品开发过程进行分析的各个步骤,以识别增值活动
③质量测量指标—故障率
④质量核对单—核实工作是否执行
汇总图片:


全面解析质量管理概念,涵盖ISO9000八大原则、TQM与6σ方法,详解规划质量管理过程,探讨质量要求与标准,及如何确保项目质量。
399

被折叠的 条评论
为什么被折叠?



