4、项目管理过程
过程的概念:一组为了完成一系列事先指定的产品、成果或服务而需执行的互相联系的行动和活动
PDCA循环—★计划(Plan)--执行(Do)--检查(Check)--行动(Act)
过程的分类
面向产品的过程:需求获取、需求分析、概要设计、详细设计、编码、单元测试、集成测试、验收测试和安装部署等。
五大过程组:
1.启动过程组:定义并批准项目或项目阶段。
2.规划过程组:定义和细化目标,并为实现项目而要达到的目标和完成项目要解决的问题范围而规划必要的行动路线。★对应:计划(Plan)
3.执行过程组:整合人员和其他资源,在项目的生命期或某个阶段执行项目管理计划(★对应:执行(Do))
4.监督与控制过程组:定期测量和监控项目绩效情况,识别与项目管理计划的偏差,以便在必要时采取纠正措施,确保项目或阶段目标达成。★对应:检查(Check)与行动(Act)
5.收尾过程组:正式验收产品、服务或工作成果,有序的结束项目或项目阶段。
十大知识领域:整体管理、范围管理、进度管理、成本管理、质量管理、人力资源管理、沟通管理、干系人管理、风险管理和采购管理。
47个过程。
四、立项管理
1、项目建议书
概念:
①项目建设单位向上级主管部门提交项目申请时所必须的文件,是对拟建项目提出的框架性的总体设想
②项目发展周期的初始阶段,在项目建议书批准后,方可开展对外工作.
★项目建设单位组织编制
核心内容
- 项目的必要性
- 项目建设必需的条件
- 项目的市场预测
- 产品方案或服务的市场预测
★记忆方法:一个必要必需、两个预测
2、项目可行性研究
内容
- 投资必要性
- 组织可行性
- 技术可行性
- 财务可行性
- 经济可行性
- 社会可行性
- 风险因素及对策
★信息系统项目可行性研究的内容
①经济可行性分析—支出/收益分析、收益投资比、投资回收期分析、敏感性分析等
②技术可行性分析—人力资源、技术能力、物资、项目风险等
组织自身能力的角度
③运行环境可行性分析—用户单位的管理体制、规章制度、硬件平台等
④其他方面可行性—社会可行性、法律可行性等
组织外部影响因素的角度
步骤/阶段
机会研究--寻找投资机会、鉴别投资方向
初步可行性研究--判断项目是否有生命力、能否盈利,主要内容:教材P164
详细可行性研究---★研究步骤
- ①委托与签订合同
- ②组织人员和制订计划
- ③调查研究与收集资料
- ④方案设计与选优
- ⑤经济分析和评价
- ⑥编写详细可行性研究报告:教材P168-P169
★开发总成本(经营成本)
- ①行政管理费
- ②研发成本
- ③销售与分销费用
- ④财务费用和折旧
研究方法:增量净效益法(有无比较法):教材P168。
评估与决策
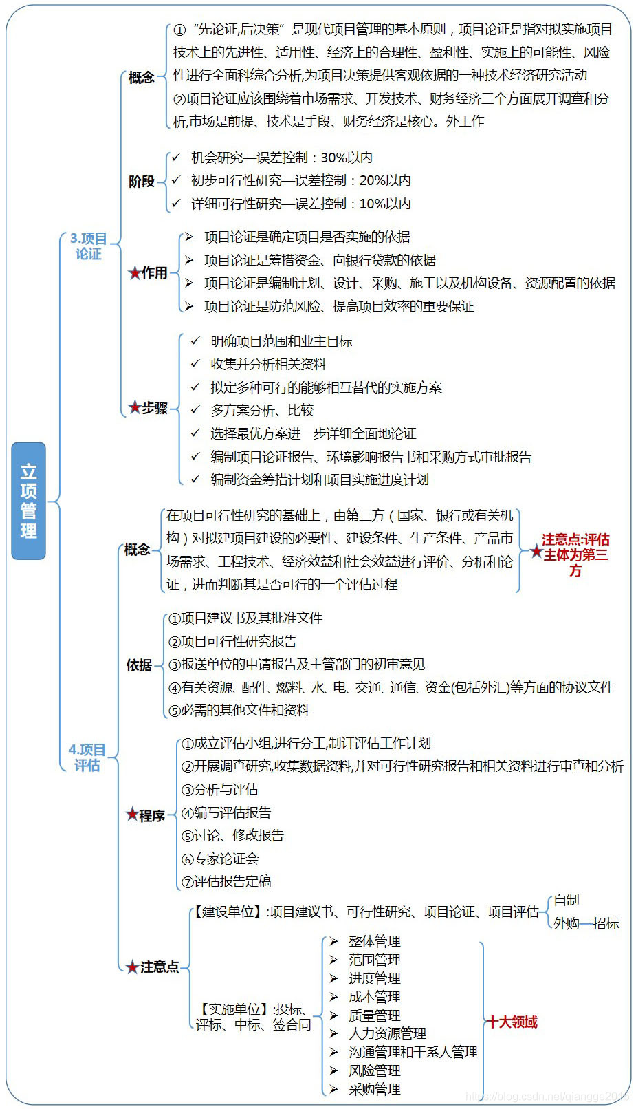
3、项目论证
概念:
- ①“先论证,后决策”是现代项目管理的基本原则,项目论证是指对拟实施项目技术上的先进性、适用性、经济上的合理性、盈利性、实施上的可能性、风险性进行全面科综合分析,为项目决策提供客观依据的一种技术经济研究活动
- ②项目论证应该围绕着市场需求、开发技术、财务经济三个方面展开调查和分析,市场是前提、技术是手段、财务经济是核心。外工作。
阶段
- 机会研究—误差控制:30%以内
- 初步可行性研究—误差控制:20%以内
- 详细可行性研究—误差控制:10%以内
★作用
- 项目论证是确定项目是否实施的依据
- 项目论证是筹措资金、向银行贷款的依据
- 项目论证是编制计划、设计、采购、施工以及机构设备、资源配置的依据
- 项目论证是防范风险、提高项目效率的重要保证
★步骤
- 明确项目范围和业主目标
- 收集并分析相关资料
- 拟定多种可行的能够相互替代的实施方案
- 多方案分析、比较
- 选择最优方案进一步详细全面地论证
- 编制项目论证报告、环境影响报告书和釆购方式审批报告
- 编制资金筹措计划和项目实施进度计划
4、项目评估
概念:在项目可行性研究的基础上,由第三方(国家、银行或有关机构)对拟建项目建设的必要性、建设条件、生产条件、产品市场需求、工程技术、经济效益和社会效益进行评价、分析和论证,进而判断其是否可行的一个评估过程。--★注意点:评估主体为第三方
依据
- ①项目建议书及其批准文件
- ②项目可行性研究报告
- ③报送单位的申请报告及主管部门的初审意见
- ④有关资源、配件、燃料、水、电、交通、通信、资金(包括外汇)等方面的协议文件
- ⑤必需的其他文件和资料
★程序
- ①成立评估小组,进行分工,制订评估工作计划
- ②开展调查研究,收集数据资料,并对可行性研究报告和相关资料进行审查和分析
- ③分析与评估
- ④编写评估报告
- ⑤讨论、修改报告
- ⑥专家论证会
- ⑦评估报告定稿
注意点
【建设单位】:项目建议书、可行性研究、项目论证、项目评估(自制。外购—招标)
【实施单位】:投标、评标、中标、签合同(★十大领域)
- 整体管理
- 范围管理
- 进度管理
- 成本管理
- 质量管理
- 人力资源管理
- 沟通管理和干系人管理
- 风险管理
- 采购管理
图片汇总:



本文详细介绍了信息系统项目的立项管理,包括项目管理过程的PDCA循环、五大过程组和十大知识领域,以及项目建议书、项目可行性研究、项目论证和项目评估的关键内容和步骤。强调了立项过程中经济、技术和社会可行性的重要性,并指出项目论证是项目决策、筹措资金和防范风险的重要依据。
402

被折叠的 条评论
为什么被折叠?



