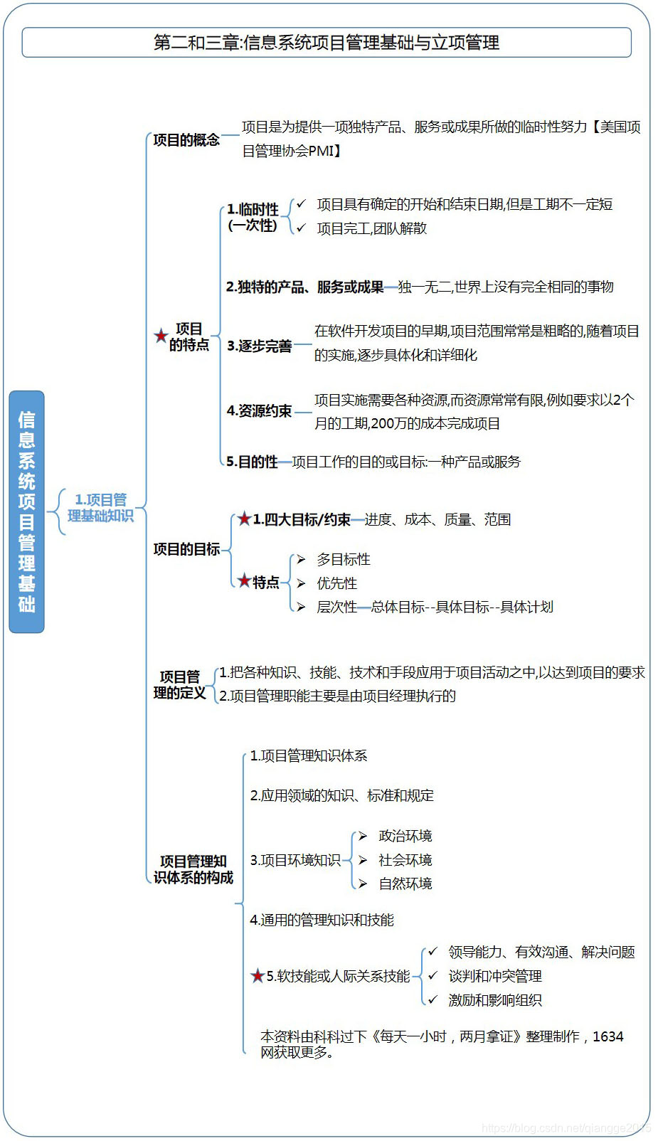
一、信息系统项目管理基础
1、项目的概念:
项目是为提供一项独特产品、服务或成果所做的临时性努力【美国项目管理协会PMI】
2、★项目的特点
Ø临时性(一次性)
- 项目具有确定的开始和结束日期,但是工期不一定短
- 项目完工,团队解散
Ø独特的产品、服务或成果—独一无二,世界上没有完全相同的事物
Ø逐步完善:在软件开发项目的早期,项目范围常常是粗略的,随着项目的实施,逐步具体化和详细化。
Ø资源约束:项目实施需要各种资源,而资源常常有限,例如要求以2个月的工期,200万的成本完成项目
Ø目的性—项目工作的目的或目标:一种产品或服务。
3、项目的目标
★四大目标/约束—进度、成本、质量、范围
★特点
- 多目标性
- 优先性
- 层次性—总体目标--具体目标--具体计划
项目管理的定义
- 把各种知识、技能、技术和手段应用于项目活动之中,以达到项目的要求
- 项目管理职能主要是由项目经理执行的
- 本资料由科科过下《每天一小时,两月拿证》整理制作,1634网获取更多信息。
4、项目管理知识体系的构成
Ø项目管理知识体系
Ø应用领域的知识、标准和规定
Ø项目环境知识
- 政治环境
- 社会环境
- 自然环境
Ø通用的管理知识和技能
★Ø软技能或人际关系技能
- 领导能力、有效沟通、解决问题
- 谈判和冲突管理
- 激励和影响组织
二、组织结构对项目的影响
★组织结构
1、职能型组织(组织结构图)

描述
1.项目范围通常限制在职能部门内部
2.项目经理为职能部门的成员,无权力无资源,上级为本职能部门经理
★3.如果需要其他部门配合的流程:项目经理->本职能部门经理->其他职能部门经理->本职能部门经理->项目经理
★优点
- 资源利用率相对较高
- 团队成员工作稳定连续
★缺点
- 部门利益优于项目利益,具有狭隘性
- 部门之间联系薄弱、协调难度大
- 项目经理权力没有或者很小
2、项目型组织


描述:将所有的精兵强将集结在一起,例如生产部、财务部、市场部、研发部等的精英们脱离原有的岗位,形成一个正式的部门,并由项目经理领导,权力很强、资源充足。
★优点
- 目标责任明确
- 决策速度快、效率高,快速响应客户要求
★缺点
①管理成本过高,如项目工作量不足则资源利用率较低
②部门员工缺乏事业上的稳定性和连续性
③部门之间横向联系较少,不利于沟通、技术知识等共享
3、矩阵型组织
组织结构图



描述:兼有职能型和项目型的特征
★优点
- 不仅对客户的要求响应速度快,而且避免资源的重复设置
- 促进了相互学习和沟通交流
★缺点
团队成员受到多头领导(项目经理和职能经理),处理不好,出现责任不明现象。
4、复合型组织

★如何区分组织结构类型:项目经理的权力【从小到大:职能型->弱矩阵->平衡矩阵->强矩阵->项目型】
★论文采用组织结构类型:项目型
项目管理办公室PMO—负责对所辖各个项目进行资源协调、指导管理的一个部门。
汇总图片:



本文介绍了信息系统项目管理的基础知识,包括项目的临时性、独特性、目标和管理知识体系。强调了项目四大目标——进度、成本、质量和范围,并探讨了职能型、项目型、矩阵型和复合型组织结构对项目的影响及其优缺点。项目经理的角色和权力在不同组织结构中的差异也是关键点。
392

被折叠的 条评论
为什么被折叠?



