一、遇到的问题
1、场景和问题
做了一个DCDC降压模块,理论上可实现9-200V的可调节降压。在使用30V小电源时正常使用,拿实验室0-300V电源试试大电压降压效果,结果接上去降压芯片没输出。
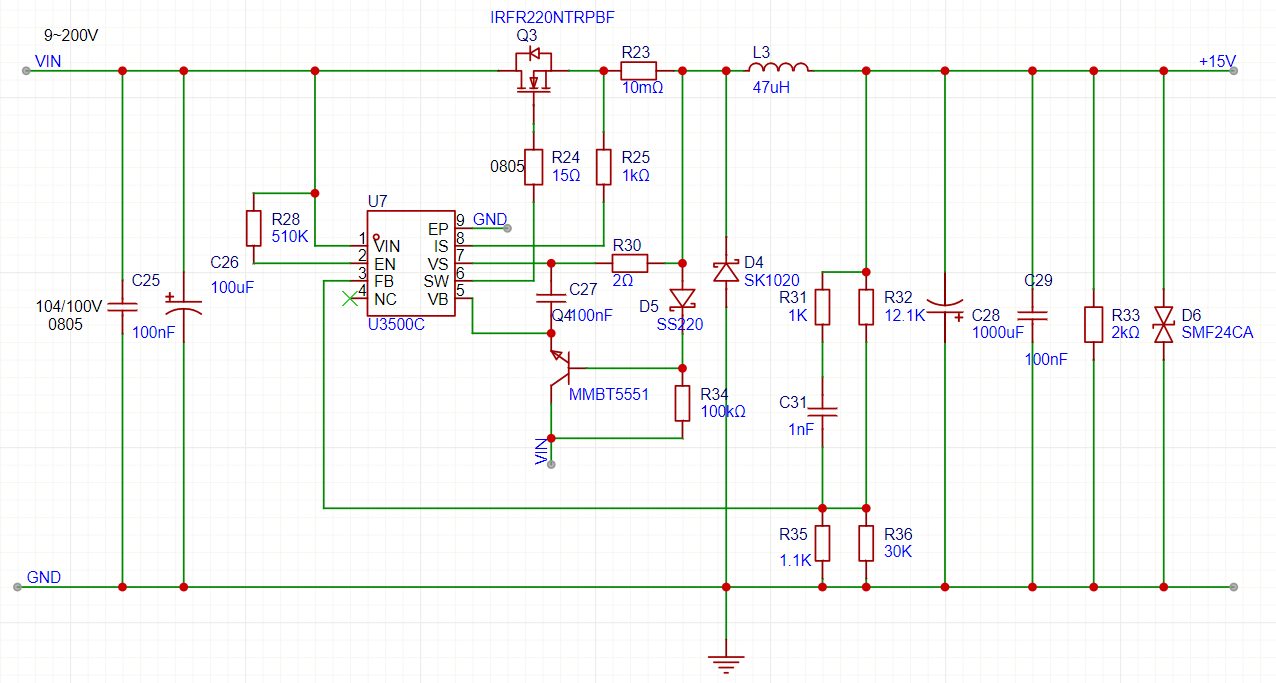
2、DCDC降压模块原理图

二、我的解决方案
在多次实验发现大电源接上时电流没有输出,而小电源接上时电流有0.03A的输出。其余电路和芯片管脚的电压输入输出依旧正常,在查询资料后发现可能是大电源在启动时瞬间产生的电流过大,电源或芯片启动了保护模式。
在电源和降压模块之间(vin上串联)串联一个功率电阻(100Ω),电源上有小电流通过,降压芯片正常工作,测到各个点位的电压。
三、问题根源分析
直接接通电源时,降压芯片不工作,但串联一个功率电阻后就能工作,这强烈指向了以下几个可能的原因,且它们通常共同作用:
1、巨大的上电冲击电流
在电源接通的瞬间,降压芯片的输入引脚和其最近的输入电容(通常是一个大容值的电解电容或钽电容)相当于短路。电容电压不能突变,VIN从0V开始上升的瞬间,会产生一个非常巨大的瞬时充电电流()。这个电流可能高达数十安培,远远超过电源的额定输出能力(查询实验室电源的输出能力最大只要1A)。
PCB走线或连接器上会产生巨大压降:即使电源能提供短暂的大电流,PCB上狭窄的走线、过孔或连接器也会因为瞬间的大电流而产生显著的电压降()。这导致实际到达芯片VIN引脚的电压远低于电源输出端的电压,同样无法启动。
电源(或适配器)进入保护模式:大多数直流电源和电源适配器都有过流保护(OCP)功能。巨大的冲击电流会触发保护,导致电源输出电压瞬间被拉低(“啃地”),或者直接关闭输出。这就使得输入电压VIN无法建立起来,始终处于一个很低的值,自然无法满足芯片的启动电压(UVLO)要求。
2、电源芯片的欠压锁定(UVLO - Under Voltage Lock Out)
所有DC-DC芯片都有一个内置的UVLO保护电路。当检测到输入电压VIN低于某个阈值(例如 3.0V)时,芯片会保持关闭状态,不进行开关操作,以保护自身和后续电路。
正是由于上面的冲击电流将VIN拉低到了UVLO阈值之下,芯片始终处于“欠压锁定”状态,无法启动。
3、串联电阻为什么可以输出
串联的功率电阻在这里起到了一个简易的“浪涌电流限制器”的作用。它限制了给输入电容充电的最大电流(I_inrush ≈ V_supply / R_series),将冲击电流减小到电源可以轻松提供的范围内。避免了电源保护、避免了走线压降过大,使得VIN能够平稳地上升到UVLO阈值之上,芯片得以正常启动。一旦启动完成后,输入电容上的电压接近电源电压,流过限流电阻的电流会减小到正常工作电流()。
四、解决方案
1. 添加软启动电路(SS - Soft-Start)
查询资料发现,现代绝大多数DC-DC芯片都有一个软启动(Soft-Start)引脚(通常标记为SS)。通过在该引脚连接一个电容(C_ss)到地,可以控制芯片内部参考电压的上升斜率,从而让功率MOSFET的占空比缓慢增加,实现输出电压平缓上升。
效果:输出电压平缓上升,意味着输出电容的充电电流是受控、缓慢增大的。同时,由于输入电流与输出电流大致成比例(考虑占空比),输入端的冲击电流也被极大地抑制了。
查阅所用芯片的数据手册(Datasheet),找到SS引脚,并按照推荐值连接一个电容。典型值在1nF到100nF之间。
不过笔者所用的芯片没有该软启动的引脚,需要其他的方法来模拟软启动的功能。U3500C采用滞回电压控制模式(Hysteretic voltage-mode control),而非传统的固定频率PWM控制。这类控制器通常不提供专用的软启动引脚,其开启速度由内部比较器响应速度和外部反馈网络决定,因此天生对上电冲击电流比较敏感。
1.1、在反馈回路中添加软启动电容
这是为没有软启动引脚的DC-DC芯片添加软启动功能的标准方法。在反馈分压电阻(R1)上并联一个电容(C_ss),使FB引脚的电压不能瞬间建立,从而让输出电压缓慢上升,间接限制输入冲击电流。
找到连接在输出(VOUT)和FB引脚之间的上分压电阻R1。在R1的两端并联一个电容 C_ss。C_ss的容值通常在1nF到100nF之间。容值越大,启动速度越慢,对冲击电流的抑制效果越好(后续验证从10nF开始)。
优点:电路简单,成本极低,效果显著。
tip:此方法会影响控制环路的动态响应,容值不宜过大,否则会影响系统稳定性
1.2、在EN使能引脚添加延时电路
通过一个RC电路延缓EN引脚电压的上升时间,使芯片在输入电源稳定后再开始缓慢启动。在EN引脚(Pin 2) 到地(GND)之间连接一个电容 C_en。为了给电容充电,需要在您的输入电压(VIN)和EN引脚之间串联一个电阻 R_en。典型值:R_en 可选10kΩ - 100kΩ,C_en 可选0.1µF - 1µF。
优点:可以独立控制启动延时,不影响反馈环路。
缺点:无法控制启动过程中的斜率(即启动过程的“速率”),只能控制开始启动的时刻。
1.3、优化输入电容和布局(辅助手段)
检查输入电容:确保输入电容的容值没有过度设计。在满足输入电压纹波要求的前提下,使用多个较小容值的陶瓷电容并联来代替单个巨大的电解电容,可以显著减小充电瞬间的等效串联电阻(ESR),从而限制峰值电流。
PCB布局:确保输入电容(CIN)尽可能靠近芯片的VIN和GND引脚。短而宽的走线可以减小寄生电感,从而降低上电时产生的电压尖峰和振荡。
2. 优化输入电容网络
冲击电流与电容大小和电压变化速率直接相关。
不要使用过大的输入电容:在满足输入电压纹波要求的前提下,选择容量适中的电容。计算所需电容值,而不是简单地放一个很大的电容。
使用多个小电容并联:代替单个大电容,使用多个较小容值的陶瓷电容(MLCC)并联。它们的等效串联电阻(ESR)会相互并联而减小,但更重要的是,它们的等效串联电感(ESL)也会更小,高频特性更好。
添加一个小阻值电阻或磁珠:在电源入口处,可以串联一个几欧姆的小电阻或一个额定电流合适的磁珠。其作用与您外接的功率电阻类似,但值要小得多,旨在抑制高频尖峰和轻微限制浪涌。对于正常工作的电流,其压降很小。
3. 确保电源能力充足
确保电源能够提供比系统最大工作电流更高的电流,并且最好能提供短暂的峰值电流。选择一款电流限额(Current Limit)稍高于您系统冲击电流预期的电源。或者,如果使用实验室电源,可以适当调高它的过流保护(OCP)阈值,使其不至于被正常的浪涌电流触发。
4. 在PCB布局上优化
减小输入回路(特别是输入电容到芯片VIN和GND引脚)的寄生阻抗(电阻和电感)。输入电容必须尽可能靠近芯片的VIN和GND引脚摆放。VIN和GND的走线要尽量短而宽。使用足够的电源和地平面,以提供低阻抗的电流路径。
五、总结
在遇到该问题时最好使用第一种方案,添加软启动电路(SS - Soft-Start)。有的芯片没有SS引脚时,可以采用模拟添加软启动的方案即在反馈回路中添加软启动电容。效果最好,简单性价比高,易实现。
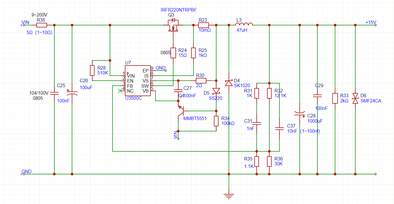
我的优化电路如下:

tip:前面加小电阻,不是普通贴片电阻,看一下耐压功率等信息,不然会爆,也可更换插件电阻。
六、后续


DC-DC芯片上电冲击问题解析与解决
482

被折叠的 条评论
为什么被折叠?



