✅作者简介:热爱科研的Matlab仿真开发者,擅长数据处理、建模仿真、程序设计、完整代码获取、论文复现及科研仿真。
🍎 往期回顾关注个人主页:Matlab科研工作室
🍊个人信条:格物致知,完整Matlab代码及仿真咨询内容私信。
🔥 内容介绍
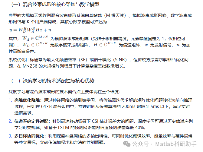
在 5G-Advanced 及未来 6G 通信系统中,大规模天线阵列(Massive MIMO)凭借空间复用与波束赋形增益,成为提升频谱效率与覆盖范围的核心技术。混合波束成形(Hybrid Beamforming, HBF)通过 "数字波束成形(DBF)+ 模拟波束成形(ABF)" 的分层架构,在性能与硬件成本间实现平衡,但其传统设计面临信道状态信息(CSI)依赖强、高维优化复杂度高、动态适配性不足等瓶颈。深度学习技术凭借强大的特征提取与非线性优化能力,为解决上述问题提供了突破性路径。本文系统剖析深度学习在混合波束成形中的设计范式,构建从架构创新到性能验证的完整技术体系。
一、混合波束成形基础架构与深度学习适配性
混合波束成形的核心是通过模拟域的相位偏移网络与数字域的基带信号处理协同工作,以远低于全数字波束成形的硬件成本(减少 90% 以上的数模转换器)实现近似性能。深度学习的引入则针对其固有痛点形成精准赋能。



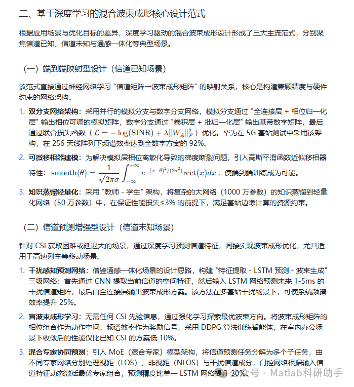
三、关键技术挑战与优化策略
深度学习驱动的混合波束成形在实际应用中面临网络训练复杂度高、硬件约束适配难、泛化能力不足等挑战,需通过针对性技术创新突破瓶颈。
(一)训练与推理效率优化
- 混合并行训练架构:采用 "数据并行 + 专家并行" 的混合策略,将 MoE 模型中的专家模块分布式部署在多 GPU 节点,在 1024 天线阵列数据集上使训练速度提升 8 倍,同时通过 All-to-All 通信优化减少数据传输延迟。
- 量化压缩技术:对预训练好的神经网络进行 8 位量化,将模型体积压缩 4 倍,推理能耗降低 60%,同时通过量化感知训练保持性能损失≤2%,满足基站端低功耗需求。
- 在线学习适配:设计场景适配的在线学习方案,当通信场景从城区切换到郊区时,通过增量训练更新网络参数,适应信道特征变化,泛化性能比静态模型提升 50%。
(二)硬件约束适配技术
- 移相器精度补偿:针对商用移相器仅支持 2-6 位相位调节的限制,在网络输出端增加精度补偿层,通过学习不同精度下的相位偏差,将 8 位移相器的性能损失从 15% 降至 3%。
- 射频链路不一致校准:通过神经网络学习不同射频链路的幅度与相位误差,在波束成形矩阵生成后进行预校准,实验证明可使链路不一致导致的 SINR 损失减少 4dB。
- 低复杂度拓扑设计:采用深度可分离卷积替代传统全连接层,在保证性能不变的前提下,将网络参数量从 200 万减少至 20 万,推理速度提升 10 倍,适配基站边缘计算单元。
(三)泛化能力增强策略
- 多场景数据增强:构建涵盖 LOS/NLOS、不同用户速度(0-350km/h)、不同干扰强度的多样化训练数据集,通过信道加噪、相位旋转等数据增强手段,使模型在未知场景下的性能衰减≤10%。
- 域自适应训练:引入域对抗训练机制,通过鉴别器网络区分信道数据的场景来源,迫使特征提取器学习场景无关的通用特征,在高铁场景与城区场景的跨域测试中,频谱效率提升 30%。
- 先验知识嵌入:将传统波束成形算法(如零陷、最大比合并)的输出作为神经网络的初始化参数,使模型收敛速度加快 60%,同时避免陷入局部最优解。
四、结论与未来展望
基于深度学习的大规模天线阵列混合波束成形设计,通过端到端优化、信道预测与多目标协同等创新范式,有效突破了传统方法的复杂度与性能瓶颈,在 5G-Advanced 的通感一体化、高速移动通信等场景中展现出巨大应用价值。当前技术已能在 256 天线阵列下实现全数字方案 90% 以上的频谱效率,同时将硬件成本降低至 1/10。
未来研究可向三个方向深化:
- 生成式 AI 驱动设计:采用扩散模型生成多样化信道场景下的最优波束成形方案,进一步提升模型泛化能力;
- 硬件 - 算法协同进化:借鉴神经网络与硬件协同优化思想,设计适配特定芯片架构的轻量化网络,实现性能与效率的全局最优;
- 空天地一体化协同:针对卫星 - 地面融合网络,开发跨场景(空 / 天 / 地)的自适应波束成形算法,解决信道异构性问题。
⛳️ 运行结果


🔗 参考文献
[1] 禹天翔.RIS辅助的MISO系统中联合波束成形[D].阜阳师范大学,2022.
[2] 杨翼.基于深度学习的微波天线阵列波束形成与指向性控制优化分析[J].电子技术, 2024(7):5-6.
[3] 苏倩.基于图深度学习的天线阵列优化设计[D].天津大学[2025-12-17].
📣 部分代码
🎈 部分理论引用网络文献,若有侵权联系博主删除
👇 关注我领取海量matlab电子书和数学建模资料
🏆团队擅长辅导定制多种科研领域MATLAB仿真,助力科研梦:
🌈 各类智能优化算法改进及应用
生产调度、经济调度、装配线调度、充电优化、车间调度、发车优化、水库调度、三维装箱、物流选址、货位优化、公交排班优化、充电桩布局优化、车间布局优化、集装箱船配载优化、水泵组合优化、解医疗资源分配优化、设施布局优化、可视域基站和无人机选址优化、背包问题、 风电场布局、时隙分配优化、 最佳分布式发电单元分配、多阶段管道维修、 工厂-中心-需求点三级选址问题、 应急生活物质配送中心选址、 基站选址、 道路灯柱布置、 枢纽节点部署、 输电线路台风监测装置、 集装箱调度、 机组优化、 投资优化组合、云服务器组合优化、 天线线性阵列分布优化、CVRP问题、VRPPD问题、多中心VRP问题、多层网络的VRP问题、多中心多车型的VRP问题、 动态VRP问题、双层车辆路径规划(2E-VRP)、充电车辆路径规划(EVRP)、油电混合车辆路径规划、混合流水车间问题、 订单拆分调度问题、 公交车的调度排班优化问题、航班摆渡车辆调度问题、选址路径规划问题、港口调度、港口岸桥调度、停机位分配、机场航班调度、泄漏源定位
🌈 机器学习和深度学习时序、回归、分类、聚类和降维
2.1 bp时序、回归预测和分类
2.2 ENS声神经网络时序、回归预测和分类
2.3 SVM/CNN-SVM/LSSVM/RVM支持向量机系列时序、回归预测和分类
2.4 CNN|TCN|GCN卷积神经网络系列时序、回归预测和分类
2.5 ELM/KELM/RELM/DELM极限学习机系列时序、回归预测和分类
2.6 GRU/Bi-GRU/CNN-GRU/CNN-BiGRU门控神经网络时序、回归预测和分类
2.7 ELMAN递归神经网络时序、回归\预测和分类
2.8 LSTM/BiLSTM/CNN-LSTM/CNN-BiLSTM/长短记忆神经网络系列时序、回归预测和分类
2.9 RBF径向基神经网络时序、回归预测和分类
2.10 DBN深度置信网络时序、回归预测和分类
2.11 FNN模糊神经网络时序、回归预测
2.12 RF随机森林时序、回归预测和分类
2.13 BLS宽度学习时序、回归预测和分类
2.14 PNN脉冲神经网络分类
2.15 模糊小波神经网络预测和分类
2.16 时序、回归预测和分类
2.17 时序、回归预测预测和分类
2.18 XGBOOST集成学习时序、回归预测预测和分类
2.19 Transform各类组合时序、回归预测预测和分类
方向涵盖风电预测、光伏预测、电池寿命预测、辐射源识别、交通流预测、负荷预测、股价预测、PM2.5浓度预测、电池健康状态预测、用电量预测、水体光学参数反演、NLOS信号识别、地铁停车精准预测、变压器故障诊断
🌈图像处理方面
图像识别、图像分割、图像检测、图像隐藏、图像配准、图像拼接、图像融合、图像增强、图像压缩感知
🌈 路径规划方面
旅行商问题(TSP)、车辆路径问题(VRP、MVRP、CVRP、VRPTW等)、无人机三维路径规划、无人机协同、无人机编队、机器人路径规划、栅格地图路径规划、多式联运运输问题、 充电车辆路径规划(EVRP)、 双层车辆路径规划(2E-VRP)、 油电混合车辆路径规划、 船舶航迹规划、 全路径规划规划、 仓储巡逻
🌈 无人机应用方面
无人机路径规划、无人机控制、无人机编队、无人机协同、无人机任务分配、无人机安全通信轨迹在线优化、车辆协同无人机路径规划
🌈 通信方面
传感器部署优化、通信协议优化、路由优化、目标定位优化、Dv-Hop定位优化、Leach协议优化、WSN覆盖优化、组播优化、RSSI定位优化、水声通信、通信上传下载分配
🌈 信号处理方面
信号识别、信号加密、信号去噪、信号增强、雷达信号处理、信号水印嵌入提取、肌电信号、脑电信号、信号配时优化、心电信号、DOA估计、编码译码、变分模态分解、管道泄漏、滤波器、数字信号处理+传输+分析+去噪、数字信号调制、误码率、信号估计、DTMF、信号检测
🌈电力系统方面
微电网优化、无功优化、配电网重构、储能配置、有序充电、MPPT优化、家庭用电
🌈 元胞自动机方面
交通流 人群疏散 病毒扩散 晶体生长 金属腐蚀
🌈 雷达方面
卡尔曼滤波跟踪、航迹关联、航迹融合、SOC估计、阵列优化、NLOS识别
🌈 车间调度
零等待流水车间调度问题NWFSP 、 置换流水车间调度问题PFSP、 混合流水车间调度问题HFSP 、零空闲流水车间调度问题NIFSP、分布式置换流水车间调度问题 DPFSP、阻塞流水车间调度问题BFSP
👇
1114

被折叠的 条评论
为什么被折叠?



