✅作者简介:热爱科研的Matlab仿真开发者,擅长数据处理、建模仿真、程序设计、完整代码获取、论文复现及科研仿真。
🍎 往期回顾关注个人主页:Matlab科研工作室
🍊个人信条:格物致知,完整Matlab代码获取及仿真咨询内容私信。
🔥 内容介绍
在“双碳”目标驱动下,分布式能源开发利用成为能源转型的核心方向,风光储互补微电网因能有效消纳风能、太阳能等清洁能源,缓解传统电网压力,被广泛视为分布式能源系统的重要载体。然而,风能、太阳能的间歇性、波动性特征,以及储能系统的充放电协同难题,给微电网的稳定运行带来挑战。建模与仿真是破解这一难题、优化微电网设计与调度的关键技术手段。本文将聚焦风光储互补微电网的建模核心、仿真分析方法及应用价值,全面拆解这一技术方向的核心逻辑与实践要点。
一、风光储互补微电网的核心构成与建模意义
风光储互补微电网是由风力发电系统、太阳能光伏发电系统、储能系统、负荷单元及控制模块构成的独立能源系统,通过各单元协同运行实现能源的高效利用与稳定供给。建模与仿真作为微电网规划、设计与运行优化的前置环节,其核心意义体现在三方面:
其一,规避设计风险。通过建模可提前预判风光出力波动、储能容量匹配等问题,避免因设备选型不当、系统架构不合理导致的运行不稳定或投资浪费,例如通过仿真验证不同储能容量对微电网供电可靠性的影响。
其二,优化运行策略。基于仿真模型可模拟不同场景(如不同光照、风速、负荷变化)下的系统运行状态,优化风光储协同调度策略,提升清洁能源消纳率,降低运行成本。
其三,支撑技术创新。为新型控制算法、储能技术的验证提供虚拟试验平台,缩短技术研发周期,例如在仿真环境中测试基于强化学习的微电网调度算法性能。
因此,构建精准、高效的风光储互补微电网模型,开展系统的仿真分析,是推动微电网规模化应用、保障能源转型顺利推进的核心支撑。
二、风光储互补微电网核心单元建模方法
风光储互补微电网的建模核心在于精准刻画各单元的输出特性与运行规律,不同单元因能量转换原理不同,建模方法存在显著差异。核心单元建模可拆解为风力发电系统、光伏发电系统、储能系统三大模块,各模块建模要点如下:
(一)风力发电系统建模
风力发电系统建模核心是反映风速与输出功率的映射关系,同时考虑风机的机械特性与电气特性,常用模型包括简化模型与详细模型两类:
• 简化模型:适用于系统级仿真,忽略风机内部机械传动细节,直接基于功率特性曲线建模。核心公式为:当风速v处于切入风速v与额定风速v之间时,输出功率P ∝ (v³ - v³);当风速介于v与切出风速v之间时,输出额定功率P;风速超出范围时,输出功率为0。该模型简洁高效,可快速评估风能资源对系统的贡献。
• 详细模型:适用于设备级仿真,需考虑风机的气动特性、传动系统动力学及发电机电气模型。例如,通过叶素动量理论计算气动转矩,结合传动系统的转动惯量、阻尼系数建立机械动力学方程,再耦合异步发电机或永磁同步发电机的电磁方程,精准刻画风机的动态响应特性。
此外,风速的随机性建模也是关键,常用威布尔分布或瑞利分布描述风速概率密度,生成符合实际场景的风速时序数据,为仿真分析提供输入。
(二)光伏发电系统建模
光伏发电系统建模核心是反映光照强度、环境温度对光伏组件输出特性的影响,核心模型为单二极管模型,通过等效电路刻画光伏电池的电流-电压(I-V)特性。单二极管模型的核心方程为:
I = I - I[exp(q(V + IR)/(nKT)) - 1] - (V + IR)/R
其中,I为光生电流(与光照强度正相关),I为反向饱和电流(与温度正相关),R为串联电阻,R为并联电阻,n为理想因子,q为电子电荷,K为玻尔兹曼常数,T为绝对温度。通过该方程可精准计算不同光照、温度条件下光伏组件的输出电流与电压,进而得到功率特性曲线。
实际仿真中,还需考虑光伏阵列的串并联配置、阴影遮挡影响及最大功率点跟踪(MPPT)控制策略建模。例如,采用扰动观察法或增量电导法的MPPT模型,可模拟光伏系统追踪最大输出功率的动态过程,提升光伏能源利用效率。同时,光照强度的时序建模可结合当地气象数据,采用马尔可夫链或时序预测模型生成连续的光照数据,保障仿真的真实性。
(三)储能系统建模
储能系统是平抑风光出力波动、保障微电网稳定运行的核心单元,常见类型包括锂电池、铅酸电池、超级电容器及飞轮储能等,不同类型储能的建模重点不同,核心是刻画其充放电特性、容量约束及寿命衰减规律。以应用最广泛的锂电池为例,常用建模方法包括等效电路模型与电化学模型:
• 等效电路模型:适用于系统级仿真,通过电阻、电容等元件等效锂电池的内部特性,典型模型为Thevenin模型,包含开路电压源、极化电阻、极化电容及串联电阻,可精准描述锂电池的充放电电压响应与动态特性,核心方程为:U = U - I·R - U(其中U为端电压,U为开路电压,R为串联电阻,U为极化电压)。
• 电化学模型:适用于电池管理系统级仿真,基于锂离子嵌入/脱嵌的电化学原理,通过控制方程描述电池内部的离子传输、电荷转移过程,可精准预测电池的SOC(State of Charge)、SOH(State of Health)及寿命衰减,但模型复杂度高、计算量大。
此外,储能系统的充放电控制策略建模也至关重要,需结合微电网运行需求,构建充放电功率约束、SOC阈值约束模型,实现储能与风光出力的协同匹配。
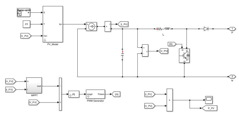
⛳️ 运行结果


图1 光伏simulink模型图

图2 光伏辐射强度图

图3 光伏输出功率


📣 部分代码
🔗 参考文献
🎈 部分理论引用网络文献,若有侵权联系博主删除
👇 关注我领取海量matlab电子书和数学建模资料
🏆团队擅长辅导定制多种科研领域MATLAB仿真,助力科研梦:
🌟 各类智能优化算法改进及应用
生产调度、经济调度、装配线调度、充电优化、车间调度、发车优化、水库调度、三维装箱、物流选址、货位优化、公交排班优化、充电桩布局优化、车间布局优化、集装箱船配载优化、水泵组合优化、解医疗资源分配优化、设施布局优化、可视域基站和无人机选址优化、背包问题、 风电场布局、时隙分配优化、 最佳分布式发电单元分配、多阶段管道维修、 工厂-中心-需求点三级选址问题、 应急生活物质配送中心选址、 基站选址、 道路灯柱布置、 枢纽节点部署、 输电线路台风监测装置、 集装箱调度、 机组优化、 投资优化组合、云服务器组合优化、 天线线性阵列分布优化、CVRP问题、VRPPD问题、多中心VRP问题、多层网络的VRP问题、多中心多车型的VRP问题、 动态VRP问题、双层车辆路径规划(2E-VRP)、充电车辆路径规划(EVRP)、油电混合车辆路径规划、混合流水车间问题、 订单拆分调度问题、 公交车的调度排班优化问题、航班摆渡车辆调度问题、选址路径规划问题、港口调度、港口岸桥调度、停机位分配、机场航班调度、泄漏源定位、冷链、时间窗、多车场等、选址优化、港口岸桥调度优化、交通阻抗、重分配、停机位分配、机场航班调度、通信上传下载分配优化
🌟 机器学习和深度学习时序、回归、分类、聚类和降维
2.1 bp时序、回归预测和分类
2.2 ENS声神经网络时序、回归预测和分类
2.3 SVM/CNN-SVM/LSSVM/RVM支持向量机系列时序、回归预测和分类
2.4 CNN|TCN|GCN卷积神经网络系列时序、回归预测和分类
2.5 ELM/KELM/RELM/DELM极限学习机系列时序、回归预测和分类
2.6 GRU/Bi-GRU/CNN-GRU/CNN-BiGRU门控神经网络时序、回归预测和分类
2.7 ELMAN递归神经网络时序、回归\预测和分类
2.8 LSTM/BiLSTM/CNN-LSTM/CNN-BiLSTM/长短记忆神经网络系列时序、回归预测和分类
2.9 RBF径向基神经网络时序、回归预测和分类
2.10 DBN深度置信网络时序、回归预测和分类
2.11 FNN模糊神经网络时序、回归预测
2.12 RF随机森林时序、回归预测和分类
2.13 BLS宽度学习时序、回归预测和分类
2.14 PNN脉冲神经网络分类
2.15 模糊小波神经网络预测和分类
2.16 时序、回归预测和分类
2.17 时序、回归预测预测和分类
2.18 XGBOOST集成学习时序、回归预测预测和分类
2.19 Transform各类组合时序、回归预测预测和分类
方向涵盖风电预测、光伏预测、电池寿命预测、辐射源识别、交通流预测、负荷预测、股价预测、PM2.5浓度预测、电池健康状态预测、用电量预测、水体光学参数反演、NLOS信号识别、地铁停车精准预测、变压器故障诊断
🌟图像处理方面
图像识别、图像分割、图像检测、图像隐藏、图像配准、图像拼接、图像融合、图像增强、图像压缩感知
🌟 路径规划方面
旅行商问题(TSP)、车辆路径问题(VRP、MVRP、CVRP、VRPTW等)、无人机三维路径规划、无人机协同、无人机编队、机器人路径规划、栅格地图路径规划、多式联运运输问题、 充电车辆路径规划(EVRP)、 双层车辆路径规划(2E-VRP)、 油电混合车辆路径规划、 船舶航迹规划、 全路径规划规划、 仓储巡逻、公交车时间调度、水库调度优化、多式联运优化
🌟 无人机应用方面
无人机路径规划、无人机控制、无人机编队、无人机协同、无人机任务分配、无人机安全通信轨迹在线优化、车辆协同无人机路径规划、
🌟 通信方面
传感器部署优化、通信协议优化、路由优化、目标定位优化、Dv-Hop定位优化、Leach协议优化、WSN覆盖优化、组播优化、RSSI定位优化、水声通信、通信上传下载分配
🌟 信号处理方面
信号识别、信号加密、信号去噪、信号增强、雷达信号处理、信号水印嵌入提取、肌电信号、脑电信号、信号配时优化、心电信号、DOA估计、编码译码、变分模态分解、管道泄漏、滤波器、数字信号处理+传输+分析+去噪、数字信号调制、误码率、信号估计、DTMF、信号检测
🌟电力系统方面
微电网优化、无功优化、配电网重构、储能配置、有序充电、MPPT优化、家庭用电、电/冷/热负荷预测、电力设备故障诊断、电池管理系统(BMS)SOC/SOH估算(粒子滤波/卡尔曼滤波)、 多目标优化在电力系统调度中的应用、光伏MPPT控制算法改进(扰动观察法/电导增量法)、电动汽车充放电优化、微电网日前日内优化、储能优化、家庭用电优化、供应链优化\智能电网分布式能源经济优化调度,虚拟电厂,能源消纳,风光出力,控制策略,多目标优化,博弈能源调度,鲁棒优化
电力系统核心问题经济调度:机组组合、最优潮流、安全约束优化。新能源消纳:风光储协同规划、弃风弃光率量化、爬坡速率约束建模多能耦合系统:电-气-热联合调度、P2G与储能容量配置新型电力系统关键技术灵活性资源:虚拟电厂、需求响应、V2G车网互动、分布式储能优化稳定与控制:惯量支撑策略、低频振荡抑制、黑启动预案设计低碳转型:碳捕集电厂建模、绿氢制备经济性分析、LCOE度电成本核算风光出力预测:LSTM/Transformer时序预测、预测误差场景生成(GAN/蒙特卡洛)不确定性优化:鲁棒优化、随机规划、机会约束建模能源流分析、PSASP复杂电网建模,经济调度,算法优化改进,模型优化,潮流分析,鲁棒优化,创新点,文献复现微电网配电网规划,运行调度,综合能源,混合储能容量配置,平抑风电波动,多目标优化,静态交通流量分配,阶梯碳交易,分段线性化,光伏混合储能VSG并网运行,构网型变流器, 虚拟同步机等包括混合储能HESS:蓄电池+超级电容器,电压补偿,削峰填谷,一次调频,功率指令跟随,光伏储能参与一次调频,功率平抑,直流母线电压控制;MPPT最大功率跟踪控制,构网型储能,光伏,微电网调度优化,新能源,虚拟同同步机,VSG并网,小信号模型
🌟 元胞自动机方面
交通流 人群疏散 病毒扩散 晶体生长 金属腐蚀
🌟 雷达方面
卡尔曼滤波跟踪、航迹关联、航迹融合、SOC估计、阵列优化、NLOS识别
🌟 车间调度
零等待流水车间调度问题NWFSP 、 置换流水车间调度问题PFSP、 混合流水车间调度问题HFSP 、零空闲流水车间调度问题NIFSP、分布式置换流水车间调度问题 DPFSP、阻塞流水车间调度问题BFSP
👇
1161

被折叠的 条评论
为什么被折叠?



