✅作者简介:热爱科研的Matlab仿真开发者,擅长数据处理、建模仿真、程序设计、完整代码获取、论文复现及科研仿真。
🍎 往期回顾关注个人主页:Matlab科研工作室
🍊个人信条:格物致知,完整Matlab代码获取及仿真咨询内容私信。
🔥 内容介绍
随着电商行业的蓬勃发展、新零售模式的深度渗透以及全球化贸易的持续推进,物流行业迎来了爆发式增长,同时也面临着前所未有的挑战。物流网络作为供应链的核心载体,其选址规划的合理性直接决定了物流成本、配送效率、客户满意度等关键运营指标。物流网络选址优化主要涉及仓储中心、配送中心、分拨中心等核心节点的位置确定,以及各节点的服务范围划分、资源配置等内容,是保障供应链高效、低成本运转的基础。
物流网络选址优化的本质是在复杂的约束条件下,寻找最优的节点布局方案,以实现多重目标的平衡。这些目标通常包括:一是成本最小化,涵盖仓储建设成本、土地租赁成本、运输成本、人力成本等;二是效率最大化,如缩短订单响应时间、提升配送时效、提高节点利用率等;三是服务质量最优化,确保服务覆盖范围全面、配送准时率高、客户投诉率低等。例如,在电商物流场景中,需在全国范围内规划配送中心选址,既要保证能快速覆盖主要消费区域,又要控制运输和仓储成本;在冷链物流场景中,还需考虑节点的温控设施成本和冷链运输的特殊性,进一步提升了选址难度。
然而,物流网络选址优化属于典型的多目标、多约束、组合优化问题,传统选址方法存在明显局限:重心法虽计算简单,但仅适用于单节点选址,无法应对多节点复杂布局;穷举法在节点数量较多时,计算量呈指数级增长,难以实现全局最优解;启发式算法如贪心算法,易陷入局部最优,无法保证选址方案的全局最优性。尤其在当前物流需求日趋个性化、市场环境动态变化的背景下,传统方法已难以满足复杂物流网络的选址需求。
为突破上述瓶颈,遗传算法(Genetic Algorithm, GA)凭借其强大的全局搜索能力、对多约束和多目标问题的良好适应性,成为求解物流网络选址优化问题的有效工具。遗传算法模拟生物进化过程中的自然选择和遗传变异机制,通过种群迭代进化逐步逼近最优解,无需依赖问题的梯度信息,能有效避免局部最优陷阱。将遗传算法应用于物流网络选址优化,可在复杂的约束条件下,高效找到兼顾成本、效率和服务质量的最优选址方案,为物流网络的科学规划提供有力支撑。
核心算法解析:遗传算法的原理与适配性
要理解遗传算法在物流网络选址优化中的应用逻辑,需先明确其基本原理和核心操作,再剖析其适配物流网络选址问题的核心优势——这是算法有效求解该问题的基础。
遗传算法(GA):模拟生物进化的智能优化核心
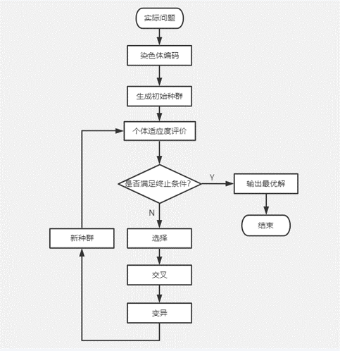
遗传算法是由美国学者Holland于1975年提出的一种元启发式优化算法,其核心灵感源于达尔文的生物进化论和孟德尔的遗传学理论。该算法将优化问题的潜在解编码为“染色体”,多个染色体构成“种群”,通过模拟自然界中的选择、交叉、变异等遗传操作,使种群不断迭代进化,最终筛选出最优的“染色体”,即优化问题的最优解。
遗传算法的核心操作包括四个关键环节:一是编码与初始化,将优化问题的解转化为特定的编码形式(如二进制编码、实数编码),并随机生成一定规模的初始种群;二是适应度函数设计,用于评价每个染色体(潜在解)的优劣程度,是种群进化的“评价标准”;三是遗传操作,包括选择、交叉和变异:选择操作依据适应度函数值,保留种群中的优质个体,淘汰劣质个体;交叉操作模拟生物杂交过程,通过交换两个父代染色体的部分基因,生成具有新特征的子代染色体;变异操作随机改变染色体的部分基因,增加种群的多样性,避免算法陷入局部最优;四是终止条件判断,当种群迭代达到最大迭代次数、最优解的适应度值趋于稳定或满足预设精度要求时,停止迭代,输出最优解。
遗传算法适配物流网络选址优化的核心优势
遗传算法的特性使其与物流网络选址优化问题高度适配,具体体现在三个方面:一是全局搜索能力强,通过种群的广泛分布和遗传操作的随机特性,算法能在解空间内全面搜索,有效避免贪心算法等传统方法易陷入的局部最优陷阱,更易找到全局最优的选址方案;二是多目标处理能力优异,物流网络选址涉及成本、效率、服务质量等多个目标,可通过在适应度函数中整合多目标指标,实现多目标的协同优化,满足物流网络的综合运营需求;三是对约束条件的适应性好,物流网络选址存在节点容量、服务范围、运输路线限制等多种约束,可在编码阶段或适应度函数设计中融入约束条件,确保迭代产生的解均为可行解,提升选址方案的实用性。
相较于传统选址方法,遗传算法无需对问题进行复杂的数学简化,能直接应对物流网络选址的复杂性和动态性,尤其适用于多节点、多约束、多目标的大规模物流网络选址场景,为物流网络规划提供了更科学、高效的解决方案。
GA-based物流网络选址优化模型构建
基于遗传算法的物流网络选址优化模型,核心逻辑是“问题编码→约束构建→适应度函数设计→算法迭代优化→方案验证”,实现从问题建模到最优选址方案输出的完整转化。具体可分为五个关键步骤:
步骤一:问题建模与编码
首先明确物流网络选址的核心要素,包括需求点(如城市、商圈、客户集中区域)的位置和需求量、候选节点的位置和建设/运营成本、运输成本系数、节点最大容量等,构建选址问题的数学模型框架。
编码是将选址方案转化为遗传算法可处理的染色体的关键。针对物流网络多节点选址问题,采用二进制编码方式:假设存在M个候选节点,用长度为M的二进制字符串作为一条染色体,字符串中的每个基因位对应一个候选节点,基因位取值为“1”表示选择该候选节点作为物流网络的核心节点(如配送中心),取值为“0”表示不选择该候选节点。例如,染色体“1011”表示在4个候选节点中,选择第1、3、4个节点作为核心节点。这种编码方式直观简洁,能直接反映选址方案的核心信息,便于后续遗传操作的实施。
步骤二:约束条件构建
结合物流网络运营的实际需求,构建三大核心约束条件,确保选址方案的可行性和实用性:
1. 节点容量约束:每个选中的核心节点(如配送中心)的最大处理能力(容量)需大于其服务范围内所有需求点的总需求量,即Qᵢ ≥ ΣDⱼ(Qᵢ为第i个核心节点的最大容量,Dⱼ为第j个需求点的需求量),避免因节点容量不足导致配送延误或服务中断。
2. 服务覆盖约束:每个需求点需被至少一个核心节点覆盖,且需求点到对应核心节点的运输距离或时间需小于等于预设阈值(如配送时效要求≤24小时),确保服务的全面性和及时性。
3. 节点数量约束:根据物流网络的战略规划和预算限制,明确选中的核心节点数量范围,即Nₘᵢₙ ≤ N ≤ Nₘₐₓ(N为选中的核心节点数量,Nₘᵢₙ为最小节点数量,Nₘₐₓ为最大节点数量),避免因节点过多导致成本过高,或节点过少无法满足服务需求。
步骤三:适应度函数设计
适应度函数是评价选址方案优劣的核心指标,结合物流网络选址的多目标需求,采用加权求和的方式构建适应度函数,目标是最大化适应度函数值(适应度值越高,对应选址方案越优)。适应度函数表达式为:F = ω₁·f₁ + ω₂·f₂ + ω₃·f₃,其中ω₁-ω₃为各目标的权重系数,满足ω₁+ω₂+ω₃=1,可根据企业的战略优先级调整(如成本优先型企业可增大ω₁权重,服务优先型企业可增大ω₃权重)。
各目标函数定义如下:① f₁为成本节约目标,采用总成本的倒数表示(因适应度函数需最大化,而总成本需最小化),总成本包括核心节点的建设/运营成本和运输成本,即f₁ = 1/(ΣCᵢ·xᵢ + ΣΣdᵢⱼ·Dⱼ·xᵢ·yᵢⱼ)(Cᵢ为第i个候选节点的建设/运营成本,xᵢ为第i个候选节点的选择状态,dᵢⱼ为第i个核心节点到第j个需求点的运输成本系数,yᵢⱼ为第j个需求点是否由第i个核心节点服务);② f₂为效率提升目标,用核心节点的平均利用率表示,即f₂ = Σ(ΣDⱼ·yᵢⱼ)/Σ(Qᵢ·xᵢ),目标是提升节点利用率,避免资源浪费;③ f₃为服务质量目标,用满足配送时效要求的需求点比例表示,即f₃ = Nₛ/Nₜ(Nₛ为满足时效要求的需求点数量,Nₜ为总需求点数量),目标是最大化服务质量。
步骤四:遗传算法迭代优化
基于上述编码、约束和适应度函数,执行遗传算法迭代优化流程:① 初始化算法参数,包括种群规模N(通常取50-200)、最大迭代次数Gₘₐₓ(通常取100-500)、交叉概率Pᶜ(通常取0.6-0.9)、变异概率Pₘ(通常取0.01-0.1)、权重系数ω₁-ω₃等;② 随机生成初始种群,每个个体为一条二进制染色体(对应一个选址方案);③ 计算每个个体的适应度值,筛选出符合约束条件的可行解;④ 执行选择操作,采用轮盘赌选择法或锦标赛选择法,根据适应度值选择优质个体进入交叉池;⑤ 执行交叉操作,在交叉池内随机选择两个父代个体,在随机确定的交叉点交换部分基因,生成子代个体;⑥ 执行变异操作,随机选择部分个体,改变其部分基因位的取值(0变1或1变0),增加种群多样性;⑦ 合并父代和子代种群,筛选出适应度值最优的N个个体组成新一代种群;⑧ 判断是否达到终止条件(如迭代次数达到Gₘₐₓ或最优适应度值连续10代无明显变化),若满足则停止迭代,输出最优个体对应的选址方案;否则返回步骤③继续迭代。
步骤五:最优方案验证与优化
对算法输出的最优选址方案进行实际可行性验证,包括成本核算、服务覆盖范围验证、节点容量匹配度分析等。若方案存在局部不合理之处(如某区域配送成本过高、部分需求点服务时效不达标),可通过调整算法参数(如权重系数、交叉/变异概率)或约束条件,重新迭代优化,直至得到满足实际运营需求的最优选址方案。

⛳️ 运行结果


📣 部分代码
🔗 参考文献
🎈 部分理论引用网络文献,若有侵权联系博主删除
👇 关注我领取海量matlab电子书和数学建模资料
🏆团队擅长辅导定制多种科研领域MATLAB仿真,助力科研梦:
🌟 各类智能优化算法改进及应用
生产调度、经济调度、装配线调度、充电优化、车间调度、发车优化、水库调度、三维装箱、物流选址、货位优化、公交排班优化、充电桩布局优化、车间布局优化、集装箱船配载优化、水泵组合优化、解医疗资源分配优化、设施布局优化、可视域基站和无人机选址优化、背包问题、 风电场布局、时隙分配优化、 最佳分布式发电单元分配、多阶段管道维修、 工厂-中心-需求点三级选址问题、 应急生活物质配送中心选址、 基站选址、 道路灯柱布置、 枢纽节点部署、 输电线路台风监测装置、 集装箱调度、 机组优化、 投资优化组合、云服务器组合优化、 天线线性阵列分布优化、CVRP问题、VRPPD问题、多中心VRP问题、多层网络的VRP问题、多中心多车型的VRP问题、 动态VRP问题、双层车辆路径规划(2E-VRP)、充电车辆路径规划(EVRP)、油电混合车辆路径规划、混合流水车间问题、 订单拆分调度问题、 公交车的调度排班优化问题、航班摆渡车辆调度问题、选址路径规划问题、港口调度、港口岸桥调度、停机位分配、机场航班调度、泄漏源定位、冷链、时间窗、多车场等、选址优化、港口岸桥调度优化、交通阻抗、重分配、停机位分配、机场航班调度、通信上传下载分配优化
🌟 机器学习和深度学习时序、回归、分类、聚类和降维
2.1 bp时序、回归预测和分类
2.2 ENS声神经网络时序、回归预测和分类
2.3 SVM/CNN-SVM/LSSVM/RVM支持向量机系列时序、回归预测和分类
2.4 CNN|TCN|GCN卷积神经网络系列时序、回归预测和分类
2.5 ELM/KELM/RELM/DELM极限学习机系列时序、回归预测和分类
2.6 GRU/Bi-GRU/CNN-GRU/CNN-BiGRU门控神经网络时序、回归预测和分类
2.7 ELMAN递归神经网络时序、回归\预测和分类
2.8 LSTM/BiLSTM/CNN-LSTM/CNN-BiLSTM/长短记忆神经网络系列时序、回归预测和分类
2.9 RBF径向基神经网络时序、回归预测和分类
2.10 DBN深度置信网络时序、回归预测和分类
2.11 FNN模糊神经网络时序、回归预测
2.12 RF随机森林时序、回归预测和分类
2.13 BLS宽度学习时序、回归预测和分类
2.14 PNN脉冲神经网络分类
2.15 模糊小波神经网络预测和分类
2.16 时序、回归预测和分类
2.17 时序、回归预测预测和分类
2.18 XGBOOST集成学习时序、回归预测预测和分类
2.19 Transform各类组合时序、回归预测预测和分类
方向涵盖风电预测、光伏预测、电池寿命预测、辐射源识别、交通流预测、负荷预测、股价预测、PM2.5浓度预测、电池健康状态预测、用电量预测、水体光学参数反演、NLOS信号识别、地铁停车精准预测、变压器故障诊断
🌟图像处理方面
图像识别、图像分割、图像检测、图像隐藏、图像配准、图像拼接、图像融合、图像增强、图像压缩感知
🌟 路径规划方面
旅行商问题(TSP)、车辆路径问题(VRP、MVRP、CVRP、VRPTW等)、无人机三维路径规划、无人机协同、无人机编队、机器人路径规划、栅格地图路径规划、多式联运运输问题、 充电车辆路径规划(EVRP)、 双层车辆路径规划(2E-VRP)、 油电混合车辆路径规划、 船舶航迹规划、 全路径规划规划、 仓储巡逻、公交车时间调度、水库调度优化、多式联运优化
🌟 无人机应用方面
无人机路径规划、无人机控制、无人机编队、无人机协同、无人机任务分配、无人机安全通信轨迹在线优化、车辆协同无人机路径规划、
🌟 通信方面
传感器部署优化、通信协议优化、路由优化、目标定位优化、Dv-Hop定位优化、Leach协议优化、WSN覆盖优化、组播优化、RSSI定位优化、水声通信、通信上传下载分配
🌟 信号处理方面
信号识别、信号加密、信号去噪、信号增强、雷达信号处理、信号水印嵌入提取、肌电信号、脑电信号、信号配时优化、心电信号、DOA估计、编码译码、变分模态分解、管道泄漏、滤波器、数字信号处理+传输+分析+去噪、数字信号调制、误码率、信号估计、DTMF、信号检测
🌟电力系统方面
微电网优化、无功优化、配电网重构、储能配置、有序充电、MPPT优化、家庭用电、电/冷/热负荷预测、电力设备故障诊断、电池管理系统(BMS)SOC/SOH估算(粒子滤波/卡尔曼滤波)、 多目标优化在电力系统调度中的应用、光伏MPPT控制算法改进(扰动观察法/电导增量法)、电动汽车充放电优化、微电网日前日内优化、储能优化、家庭用电优化、供应链优化\智能电网分布式能源经济优化调度,虚拟电厂,能源消纳,风光出力,控制策略,多目标优化,博弈能源调度,鲁棒优化
电力系统核心问题经济调度:机组组合、最优潮流、安全约束优化。新能源消纳:风光储协同规划、弃风弃光率量化、爬坡速率约束建模多能耦合系统:电-气-热联合调度、P2G与储能容量配置新型电力系统关键技术灵活性资源:虚拟电厂、需求响应、V2G车网互动、分布式储能优化稳定与控制:惯量支撑策略、低频振荡抑制、黑启动预案设计低碳转型:碳捕集电厂建模、绿氢制备经济性分析、LCOE度电成本核算风光出力预测:LSTM/Transformer时序预测、预测误差场景生成(GAN/蒙特卡洛)不确定性优化:鲁棒优化、随机规划、机会约束建模能源流分析、PSASP复杂电网建模,经济调度,算法优化改进,模型优化,潮流分析,鲁棒优化,创新点,文献复现微电网配电网规划,运行调度,综合能源,混合储能容量配置,平抑风电波动,多目标优化,静态交通流量分配,阶梯碳交易,分段线性化,光伏混合储能VSG并网运行,构网型变流器, 虚拟同步机等包括混合储能HESS:蓄电池+超级电容器,电压补偿,削峰填谷,一次调频,功率指令跟随,光伏储能参与一次调频,功率平抑,直流母线电压控制;MPPT最大功率跟踪控制,构网型储能,光伏,微电网调度优化,新能源,虚拟同同步机,VSG并网,小信号模型
🌟 元胞自动机方面
交通流 人群疏散 病毒扩散 晶体生长 金属腐蚀
🌟 雷达方面
卡尔曼滤波跟踪、航迹关联、航迹融合、SOC估计、阵列优化、NLOS识别
🌟 车间调度
零等待流水车间调度问题NWFSP 、 置换流水车间调度问题PFSP、 混合流水车间调度问题HFSP 、零空闲流水车间调度问题NIFSP、分布式置换流水车间调度问题 DPFSP、阻塞流水车间调度问题BFSP
👇
596

被折叠的 条评论
为什么被折叠?



