✅作者简介:热爱科研的Matlab仿真开发者,擅长数据处理、建模仿真、程序设计、完整代码获取、论文复现及科研仿真。
🍎 往期回顾关注个人主页:Matlab科研工作室
🍊个人信条:格物致知,完整Matlab代码及仿真咨询内容私信。
🔥 内容介绍
一、复现研究背景与核心目标
在空地一体化作战、应急救援、智能物流等领域,单一无人平台(如无人机、无人车)受限于续航、载荷、作业范围等因素,难以高效完成复杂任务。空地多无人平台协同路径规划技术通过整合空中无人机(UAV)的高空侦察、快速机动优势与地面无人车(UGV)的长续航、大载荷优势,实现任务资源的最优分配与路径的协同优化,成为当前无人系统领域的研究热点。
本次论文复现的核心目标的是:
- 精准复现原论文中提出的空地多无人平台协同路径规划模型,包括任务分配机制、协同约束条件、目标函数构建等核心内容;
- 还原原实验环境与参数设置,验证算法在不同场景(如无障碍物场景、静态障碍物场景、动态任务场景)下的性能,确保复现结果与原论文结论的一致性;
- 分析算法的可扩展性与鲁棒性,排查复现过程中可能存在的理论偏差或技术漏洞,为后续算法改进提供基础。
二、复现所需理论基础与关键技术梳理
(一)核心理论基础
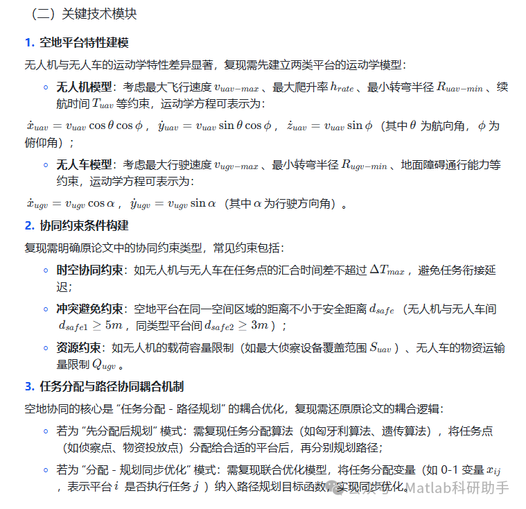
- 多智能体协同理论
空地多无人平台本质是多智能体系统(MAS),其协同需遵循 “感知 - 通信 - 决策 - 执行” 闭环逻辑。复现需重点掌握多智能体的通信拓扑结构(如星形拓扑、 mesh 拓扑)、信息交互协议(如 TCP/IP、MAVLink),以及分布式决策机制(如集中式协同、分布式协同、混合式协同),这是构建协同路径规划模型的基础。
- 路径规划基础算法
原论文通常以经典路径规划算法为基础(如 A*、Dijkstra、RRT*),并结合协同需求改进。复现需熟练掌握这类算法的原理与实现逻辑,例如 A算法的启发函数设计、RRT的采样策略与路径优化,以及如何将单平台路径规划扩展至多平台协同场景。
- 多目标优化理论
空地协同路径规划需同时满足多目标需求,如路径长度最短、任务完成时间最少、能耗最低、平台间冲突避免等。复现需明确原论文采用的多目标优化方法(如加权求和法、Pareto 最优解、NSGA-II 等),以及目标函数的数学表达式与权重分配规则。




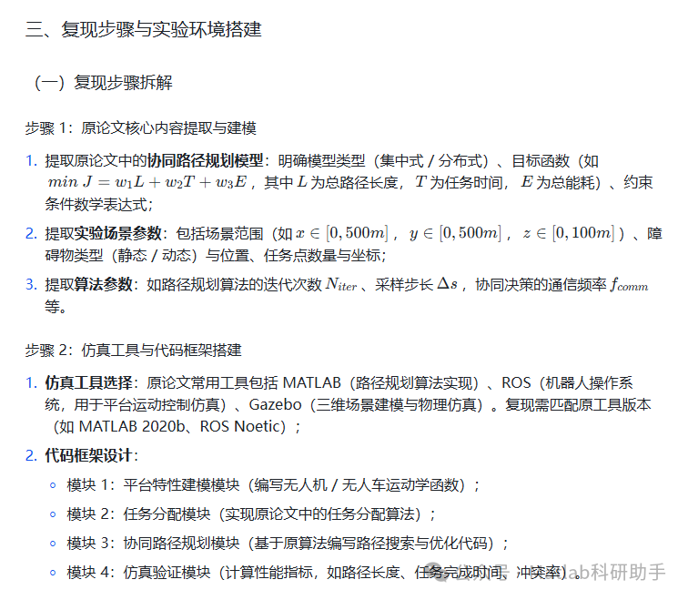
四、复现难点与应对策略

五、复现成果与后续应用
(一)复现成果输出
- 文档成果:
- 《空地多无人平台协同路径规划算法复现报告》,包含复现步骤、参数设置、结果对比、偏差分析;
- 完整代码包(含注释),按模块分类(平台建模、任务分配、路径规划、仿真验证),便于后续修改与扩展。
- 实验成果:
- 仿真视频:记录不同场景下空地平台的协同运动过程,展示路径规划与冲突避免效果;
- 性能对比表:汇总复现结果与原论文结果的各项指标,明确一致性程度。
(二)后续应用方向
- 算法改进:基于复现的基础模型,加入新的优化目标(如平台故障容错性、恶劣环境适应性),提升算法鲁棒性;
- 多场景扩展:将复现算法应用于新场景(如城市物流配送、森林火灾救援),验证算法的通用性;
- 硬件落地:基于复现的仿真模型,优化实物平台的控制参数(如无人机的飞行控制 PID 参数),实现算法的工程化应用。
⛳️ 运行结果






🔗 参考文献
[1] 王绪芝,姚敏,赵敏,等.基于蚁群算法的无人机航迹规划及其动态仿真[J].指挥控制与仿真, 2012, 34(1):4.DOI:10.3969/j.issn.1673-3819.2012.01.007.
[2] 樊琼剑.多无人机协同编队仿生飞行控制关键技术研究[D].南京航空航天大学,2008.DOI:10.7666/d.d051985.
[3] 屈莎婷.极地移动平台无人机自主着陆关键技术研究[D].太原理工大学,2023.
📣 部分代码
🎈 部分理论引用网络文献,若有侵权联系博主删除
👇 关注我领取海量matlab电子书和数学建模资料
🏆团队擅长辅导定制多种科研领域MATLAB仿真,助力科研梦:
🌈 各类智能优化算法改进及应用
生产调度、经济调度、装配线调度、充电优化、车间调度、发车优化、水库调度、三维装箱、物流选址、货位优化、公交排班优化、充电桩布局优化、车间布局优化、集装箱船配载优化、水泵组合优化、解医疗资源分配优化、设施布局优化、可视域基站和无人机选址优化、背包问题、 风电场布局、时隙分配优化、 最佳分布式发电单元分配、多阶段管道维修、 工厂-中心-需求点三级选址问题、 应急生活物质配送中心选址、 基站选址、 道路灯柱布置、 枢纽节点部署、 输电线路台风监测装置、 集装箱调度、 机组优化、 投资优化组合、云服务器组合优化、 天线线性阵列分布优化、CVRP问题、VRPPD问题、多中心VRP问题、多层网络的VRP问题、多中心多车型的VRP问题、 动态VRP问题、双层车辆路径规划(2E-VRP)、充电车辆路径规划(EVRP)、油电混合车辆路径规划、混合流水车间问题、 订单拆分调度问题、 公交车的调度排班优化问题、航班摆渡车辆调度问题、选址路径规划问题、港口调度、港口岸桥调度、停机位分配、机场航班调度、泄漏源定位
🌈 机器学习和深度学习时序、回归、分类、聚类和降维
2.1 bp时序、回归预测和分类
2.2 ENS声神经网络时序、回归预测和分类
2.3 SVM/CNN-SVM/LSSVM/RVM支持向量机系列时序、回归预测和分类
2.4 CNN|TCN|GCN卷积神经网络系列时序、回归预测和分类
2.5 ELM/KELM/RELM/DELM极限学习机系列时序、回归预测和分类
2.6 GRU/Bi-GRU/CNN-GRU/CNN-BiGRU门控神经网络时序、回归预测和分类
2.7 ELMAN递归神经网络时序、回归\预测和分类
2.8 LSTM/BiLSTM/CNN-LSTM/CNN-BiLSTM/长短记忆神经网络系列时序、回归预测和分类
2.9 RBF径向基神经网络时序、回归预测和分类
2.10 DBN深度置信网络时序、回归预测和分类
2.11 FNN模糊神经网络时序、回归预测
2.12 RF随机森林时序、回归预测和分类
2.13 BLS宽度学习时序、回归预测和分类
2.14 PNN脉冲神经网络分类
2.15 模糊小波神经网络预测和分类
2.16 时序、回归预测和分类
2.17 时序、回归预测预测和分类
2.18 XGBOOST集成学习时序、回归预测预测和分类
2.19 Transform各类组合时序、回归预测预测和分类
方向涵盖风电预测、光伏预测、电池寿命预测、辐射源识别、交通流预测、负荷预测、股价预测、PM2.5浓度预测、电池健康状态预测、用电量预测、水体光学参数反演、NLOS信号识别、地铁停车精准预测、变压器故障诊断
🌈图像处理方面
图像识别、图像分割、图像检测、图像隐藏、图像配准、图像拼接、图像融合、图像增强、图像压缩感知
🌈 路径规划方面
旅行商问题(TSP)、车辆路径问题(VRP、MVRP、CVRP、VRPTW等)、无人机三维路径规划、无人机协同、无人机编队、机器人路径规划、栅格地图路径规划、多式联运运输问题、 充电车辆路径规划(EVRP)、 双层车辆路径规划(2E-VRP)、 油电混合车辆路径规划、 船舶航迹规划、 全路径规划规划、 仓储巡逻
🌈 无人机应用方面
无人机路径规划、无人机控制、无人机编队、无人机协同、无人机任务分配、无人机安全通信轨迹在线优化、车辆协同无人机路径规划
🌈 通信方面
传感器部署优化、通信协议优化、路由优化、目标定位优化、Dv-Hop定位优化、Leach协议优化、WSN覆盖优化、组播优化、RSSI定位优化、水声通信、通信上传下载分配
🌈 信号处理方面
信号识别、信号加密、信号去噪、信号增强、雷达信号处理、信号水印嵌入提取、肌电信号、脑电信号、信号配时优化、心电信号、DOA估计、编码译码、变分模态分解、管道泄漏、滤波器、数字信号处理+传输+分析+去噪、数字信号调制、误码率、信号估计、DTMF、信号检测
🌈电力系统方面
微电网优化、无功优化、配电网重构、储能配置、有序充电、MPPT优化、家庭用电
🌈 元胞自动机方面
交通流 人群疏散 病毒扩散 晶体生长 金属腐蚀
🌈 雷达方面
卡尔曼滤波跟踪、航迹关联、航迹融合、SOC估计、阵列优化、NLOS识别
🌈 车间调度
零等待流水车间调度问题NWFSP 、 置换流水车间调度问题PFSP、 混合流水车间调度问题HFSP 、零空闲流水车间调度问题NIFSP、分布式置换流水车间调度问题 DPFSP、阻塞流水车间调度问题BFSP
👇
885

被折叠的 条评论
为什么被折叠?



