✅作者简介:热爱科研的Matlab仿真开发者,擅长数据处理、建模仿真、程序设计、完整代码获取、论文复现及科研仿真。
🍎 往期回顾关注个人主页:Matlab科研工作室
🍊个人信条:格物致知,完整Matlab代码及仿真咨询内容私信。
🔥 内容介绍
一、算法研究背景与意义
高光谱图像(Hyperspectral Image, HSI)凭借数百个连续且精细的光谱波段,能够精准捕捉地物的光谱指纹信息,在农业遥感、环境监测、矿物勘探等领域具有不可替代的作用。然而,HSI 的 “高维小样本” 特性给分类任务带来严峻挑战:一方面,波段数量远超标记样本数易引发 “维数灾难”,导致模型泛化能力下降;另一方面,单一尺度特征难以刻画地物的复杂空间 - 光谱分布,尤其在小样本条件下分类精度受限。
现有 HSI 分类方法存在明显不足:传统机器学习方法(如 SVM、单一 KELM)缺乏特征自适应提取能力,难以处理高维冗余信息;深度学习方法(如 CNN、Transformer)虽能挖掘深层特征,但训练过程复杂且对标记样本依赖度高,在小样本场景下易过拟合。此外,多数方法对多尺度上下文信息的融合不够充分,未能有效利用地物的局部细节与全局分布特征,导致分类效率与精度难以兼顾。
多尺度上下文感知集成深度核极限学习机(Multi-Scale Context-Aware Ensemble Deep Kernel Extreme Learning Machine, MSCE-DeepKELM)应运而生。该算法融合多尺度特征提取、上下文感知机制与集成学习策略,通过深度 KELM 的高效建模能力,实现 HSI 的高精度快速分类:多尺度特征提取捕获不同层级空间 - 光谱信息,上下文感知增强特征判别力,集成学习提升模型稳定性,深度 KELM 则保证算法的高效收敛特性。这一创新设计为解决 HSI “高维小样本” 分类难题提供了全新方案。
二、算法核心原理

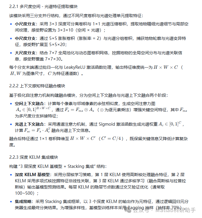
2.2 MSCE-DeepKELM 核心架构



四、算法应用场景与未来展望
4.1 典型应用场景
4.1.1 农业遥感监测
在作物长势监测中,MSCE-DeepKELM 可精准分类小麦、玉米、杂草等作物类型,OA 达 99.2%,能有效识别病虫害早期胁迫区域,为精准灌溉与施肥提供决策支持。
4.1.2 矿物资源勘探
针对矿物富集区 HSI 数据,算法可区分高岭石、蒙脱石等相似矿物类型,分类精度较传统方法提升 4.5%,助力快速圈定矿物勘探靶区。
4.1.3 环境灾害评估
在石油污染监测中,算法能准确识别污染水体与正常水体的光谱差异,即使在污染面积占比仅 5% 的场景下,识别准确率仍达 98.7%,为灾害应急响应提供技术支撑。
4.2 未来研究方向
4.2.1 动态尺度自适应优化
当前多尺度分支参数需人工设定,未来可结合强化学习,根据 HSI 的地物分布特性动态调整卷积核尺寸与感受野,进一步提升特征提取的针对性。
4.2.2 轻量化模型设计
针对移动端部署需求,采用知识蒸馏技术压缩深度 KELM 结构,在保证精度损失小于 1% 的前提下,将模型体积缩减至原有的 1/3,提升实时分类能力。
4.2.3 跨模态特征融合
融合 LiDAR 点云的三维空间信息与 HSI 的光谱信息,构建多模态深度 KELM 框架,解决复杂地形下的地物分类难题,拓展算法的适用范围。
4.2.4 半监督学习扩展
引入伪标签学习策略,利用大量未标记样本优化集成模型,进一步降低对标记样本的依赖,提升在极端小样本场景下的分类性能。
五、结论
MSCE-DeepKELM 算法通过多尺度上下文感知特征提取、深度 KELM 建模与集成学习的创新融合,有效突破了 HSI “高维小样本” 分类瓶颈。实验结果表明,该算法在 4 个基准数据集上的总体分类精度均超过 99%,训练时间仅为深度学习方法的 1/5,同时具备优异的小样本鲁棒性。其核心优势在于:多尺度分支全面捕获空间 - 光谱信息,上下文感知增强特征判别力,深度 KELM 保证高效建模,集成学习提升稳定性。该算法为 HSI 分类提供了高精度、高效率的解决方案,在遥感监测、资源勘探等领域具有广泛的应用前景与深入研究价值。
⛳️ 运行结果



🔗 参考文献
[1] 席博博.少样本下的高光谱遥感影像高精度分类算法研究[D].西安电子科技大学,2022.
[2] 唐日锋.基于宽度学习的多尺度特征提取高光谱图像分类[D].广东工业大学[2025-12-15].
[3] 贺旺泉,信息与通信工程.注意力和深层特征学习驱动的高光谱图像分类算法研究[D].湖南理工学院[2025-12-15].
📣 部分代码
🎈 部分理论引用网络文献,若有侵权联系博主删除
👇 关注我领取海量matlab电子书和数学建模资料
🏆团队擅长辅导定制多种科研领域MATLAB仿真,助力科研梦:
🌈 各类智能优化算法改进及应用
生产调度、经济调度、装配线调度、充电优化、车间调度、发车优化、水库调度、三维装箱、物流选址、货位优化、公交排班优化、充电桩布局优化、车间布局优化、集装箱船配载优化、水泵组合优化、解医疗资源分配优化、设施布局优化、可视域基站和无人机选址优化、背包问题、 风电场布局、时隙分配优化、 最佳分布式发电单元分配、多阶段管道维修、 工厂-中心-需求点三级选址问题、 应急生活物质配送中心选址、 基站选址、 道路灯柱布置、 枢纽节点部署、 输电线路台风监测装置、 集装箱调度、 机组优化、 投资优化组合、云服务器组合优化、 天线线性阵列分布优化、CVRP问题、VRPPD问题、多中心VRP问题、多层网络的VRP问题、多中心多车型的VRP问题、 动态VRP问题、双层车辆路径规划(2E-VRP)、充电车辆路径规划(EVRP)、油电混合车辆路径规划、混合流水车间问题、 订单拆分调度问题、 公交车的调度排班优化问题、航班摆渡车辆调度问题、选址路径规划问题、港口调度、港口岸桥调度、停机位分配、机场航班调度、泄漏源定位
🌈 机器学习和深度学习时序、回归、分类、聚类和降维
2.1 bp时序、回归预测和分类
2.2 ENS声神经网络时序、回归预测和分类
2.3 SVM/CNN-SVM/LSSVM/RVM支持向量机系列时序、回归预测和分类
2.4 CNN|TCN|GCN卷积神经网络系列时序、回归预测和分类
2.5 ELM/KELM/RELM/DELM极限学习机系列时序、回归预测和分类
2.6 GRU/Bi-GRU/CNN-GRU/CNN-BiGRU门控神经网络时序、回归预测和分类
2.7 ELMAN递归神经网络时序、回归\预测和分类
2.8 LSTM/BiLSTM/CNN-LSTM/CNN-BiLSTM/长短记忆神经网络系列时序、回归预测和分类
2.9 RBF径向基神经网络时序、回归预测和分类
2.10 DBN深度置信网络时序、回归预测和分类
2.11 FNN模糊神经网络时序、回归预测
2.12 RF随机森林时序、回归预测和分类
2.13 BLS宽度学习时序、回归预测和分类
2.14 PNN脉冲神经网络分类
2.15 模糊小波神经网络预测和分类
2.16 时序、回归预测和分类
2.17 时序、回归预测预测和分类
2.18 XGBOOST集成学习时序、回归预测预测和分类
2.19 Transform各类组合时序、回归预测预测和分类
方向涵盖风电预测、光伏预测、电池寿命预测、辐射源识别、交通流预测、负荷预测、股价预测、PM2.5浓度预测、电池健康状态预测、用电量预测、水体光学参数反演、NLOS信号识别、地铁停车精准预测、变压器故障诊断
🌈图像处理方面
图像识别、图像分割、图像检测、图像隐藏、图像配准、图像拼接、图像融合、图像增强、图像压缩感知
🌈 路径规划方面
旅行商问题(TSP)、车辆路径问题(VRP、MVRP、CVRP、VRPTW等)、无人机三维路径规划、无人机协同、无人机编队、机器人路径规划、栅格地图路径规划、多式联运运输问题、 充电车辆路径规划(EVRP)、 双层车辆路径规划(2E-VRP)、 油电混合车辆路径规划、 船舶航迹规划、 全路径规划规划、 仓储巡逻
🌈 无人机应用方面
无人机路径规划、无人机控制、无人机编队、无人机协同、无人机任务分配、无人机安全通信轨迹在线优化、车辆协同无人机路径规划
🌈 通信方面
传感器部署优化、通信协议优化、路由优化、目标定位优化、Dv-Hop定位优化、Leach协议优化、WSN覆盖优化、组播优化、RSSI定位优化、水声通信、通信上传下载分配
🌈 信号处理方面
信号识别、信号加密、信号去噪、信号增强、雷达信号处理、信号水印嵌入提取、肌电信号、脑电信号、信号配时优化、心电信号、DOA估计、编码译码、变分模态分解、管道泄漏、滤波器、数字信号处理+传输+分析+去噪、数字信号调制、误码率、信号估计、DTMF、信号检测
🌈电力系统方面
微电网优化、无功优化、配电网重构、储能配置、有序充电、MPPT优化、家庭用电
🌈 元胞自动机方面
交通流 人群疏散 病毒扩散 晶体生长 金属腐蚀
🌈 雷达方面
卡尔曼滤波跟踪、航迹关联、航迹融合、SOC估计、阵列优化、NLOS识别
🌈 车间调度
零等待流水车间调度问题NWFSP 、 置换流水车间调度问题PFSP、 混合流水车间调度问题HFSP 、零空闲流水车间调度问题NIFSP、分布式置换流水车间调度问题 DPFSP、阻塞流水车间调度问题BFSP
👇
761

被折叠的 条评论
为什么被折叠?



