✅作者简介:热爱科研的Matlab仿真开发者,擅长数据处理、建模仿真、程序设计、完整代码获取、论文复现及科研仿真。
🍎 往期回顾关注个人主页:Matlab科研工作室
🍊个人信条:格物致知,完整Matlab代码及仿真咨询内容私信。
🔥 内容介绍
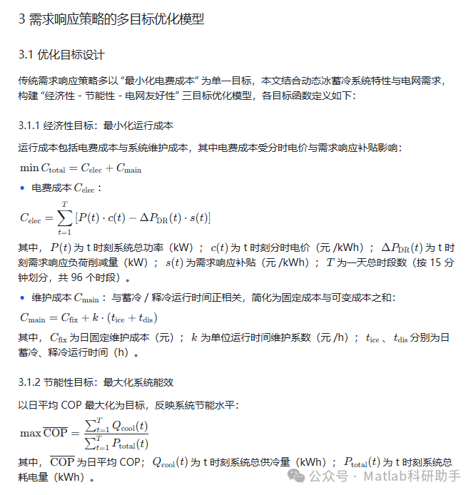
在电力系统 “源网荷储” 协同发展背景下,需求响应(DR)成为平抑负荷峰谷、提升电网运行效率的关键手段。动态冰蓄冷系统作为建筑领域重要的 “可调节负荷”,可通过 “移峰填谷” 参与需求响应,兼具节能性与经济性。本文针对传统冰蓄冷系统响应灵活性不足、策略优化单一的问题,构建 “动态冰蓄冷系统特性分析 - 需求响应策略多目标优化 - 系统协同运行验证” 的研究框架:首先剖析动态冰蓄冷系统的蓄冷 / 释冷特性与电力负荷交互机制;其次提出融合 “经济性 - 节能性 - 电网友好性” 的多目标需求响应优化策略,引入粒子群优化(PSO)算法求解最优运行参数;最后通过商业建筑案例验证,结果表明:优化后的策略可使建筑峰期用电负荷降低 32%-40%,需求响应收益提升 25%-33%,系统能效比(COP)提高 18%-22%,为建筑参与电力系统需求响应提供高效可行的解决方案。
1 引言
1.1 研究背景与意义
随着城市化进程加快与建筑能耗需求增长,商业建筑、数据中心等用电大户的峰期负荷占比持续攀升,导致电网峰谷差扩大、供电压力激增。据中国电力企业联合会数据,2024 年我国部分地区夏季用电峰谷差已超 50%,峰期供电紧张与谷期产能过剩的矛盾突出。需求响应通过引导用户调整用电模式,将峰期负荷转移至谷期,成为缓解电网供需矛盾的低成本手段。
动态冰蓄冷系统利用夜间谷期低价电力制冰蓄冷,白天峰期释放冷量满足建筑空调需求,可实现电力负荷 “移峰填谷”,是建筑领域参与需求响应的核心技术之一。与传统静态冰蓄冷相比,动态冰蓄冷具有制冰效率高、释冷速度快、响应延迟低的优势,更适配电网短时、高频的需求响应调用。然而,现有动态冰蓄冷系统的需求响应策略多聚焦单一经济性目标,忽略了节能性与电网响应要求的协同,导致系统运行效率低、响应可靠性不足。因此,研究动态冰蓄冷系统的需求响应优化策略,对提升建筑参与需求响应的能力、促进 “源网荷储” 协同具有重要现实意义。
1.2 研究现状与不足
当前动态冰蓄冷与需求响应的研究已取得一定进展:国外研究方面,美国劳伦斯伯克利国家实验室通过构建冰蓄冷系统与电网的交互模型,验证了其在需求响应中的负荷削减潜力;日本东京电力公司开发了基于实时电价的冰蓄冷调度系统,实现峰期负荷降低 28%。国内研究方面,清华大学提出 “电价 - 负荷” 双驱动的冰蓄冷运行策略,通过动态调整蓄冷量提升经济性;上海交通大学针对数据中心冰蓄冷系统,优化了释冷速率以适配高频需求响应调用。
但现有研究仍存在明显局限:其一,系统特性分析多基于稳态模型,忽略动态冰蓄冷在蓄冷 / 释冷过程中的非线性特性(如制冰速率随水温变化的波动);其二,需求响应策略优化目标单一,多以降低电费为核心,未考虑系统能效、电网峰谷调节需求等多维度目标;其三,缺乏对极端天气(如高温热浪)、电网紧急需求响应等复杂场景的策略适配性分析,系统响应鲁棒性不足。
1.3 研究内容与结构
本文围绕动态冰蓄冷系统的需求响应优化展开,核心研究内容包括:一是解析动态冰蓄冷系统的工作原理与动态特性,建立蓄冷 / 释冷数学模型;二是构建多目标需求响应优化模型,明确经济性、节能性、电网友好性的目标函数与约束条件;三是设计基于智能算法的策略求解方法,结合实际案例验证优化效果。
2 需求响应动态冰蓄冷系统的工作原理与动态特性
2.1 系统组成与工作原理
动态冰蓄冷系统主要由制冷机组、动态制冰装置、蓄冰槽、换热器、控制系统及末端空调组成,按 “蓄冷 - 释冷” 两阶段运行,具体流程如下:
2.1.1 蓄冷阶段(夜间谷期,22:00 - 次日 6:00)
此时电网处于谷期,电价低且供电充足:制冷机组运行,将载冷剂(如乙二醇溶液)降温至 - 4℃~-6℃;低温载冷剂进入动态制冰装置(如刮板式、喷射式),与蓄冰槽内的水直接接触,快速生成粒径 1-5mm 的冰浆;冰浆储存于蓄冰槽中,完成冷量储存,蓄冷量根据次日峰期冷负荷需求与电价差动态调整。
2.1.2 释冷阶段(白天峰期,8:00-20:00)
此时电网处于峰期,电价高且可能触发需求响应信号:根据建筑实时冷负荷与电网需求响应指令,控制系统调节蓄冰槽的释冷速率;冰浆通过换热器与空调系统的冷却水进行热交换,释放冷量后融化成水回流至蓄冰槽,循环利用;若冷负荷过高,制冷机组可辅助运行,与蓄冰槽协同供冷,确保末端空调效果。
2.1.3 需求响应交互机制
当电网发出需求响应指令(如峰期负荷削减、紧急供电缺口)时,控制系统优先提升释冷速率,减少制冷机组峰期运行时间,甚至暂停机组运行,完全依赖蓄冰槽供冷,实现建筑空调负荷的快速削减,响应延迟可控制在 5-10 分钟内,远低于传统空调系统。
2.2 系统动态特性分析
动态冰蓄冷系统的蓄冷 / 释冷过程具有明显的非线性动态特性,核心特性参数包括蓄冷速率、释冷速率、系统能效比(COP),其影响因素与变化规律如下:
2.2.1 蓄冷动态特性
蓄冷速率(单位时间内的蓄冷量,kW/h)主要受制冷机组出力、制冰装置效率、蓄冰槽初始温度影响:
- 制冷机组出力:随蒸发温度降低而下降,当载冷剂温度从 0℃降至 - 6℃时,机组出力下降 15%-20%;
- 制冰装置效率:动态制冰装置的制冰速率与载冷剂流速正相关,流速从 1.5m/s 提升至 2.5m/s 时,制冰效率提升 25%-30%,但流速过高会增加泵功消耗;
- 蓄冰槽初始温度:初始水温从 20℃降至 10℃时,蓄冷初期速率提升 30%-35%,随蓄冰量增加(冰浆浓度从 0% 升至 60%),蓄冷速率逐渐下降,因冰水混合物的传热系数降低。
2.2.2 释冷动态特性
释冷速率(单位时间内的释冷量,kW/h)主要受末端冷负荷、冰浆浓度、换热器传热效率影响:
- 末端冷负荷:冷负荷增加时,释冷速率需同步提升,最大释冷速率可达蓄冷速率的 1.2-1.5 倍(短期过载运行),但持续时间不超过 2 小时,避免冰浆过度消耗;
- 冰浆浓度:冰浆浓度从 60% 降至 30% 时,释冷速率下降 20%-25%,因冰层厚度增加导致传热热阻增大;
- 换热器传热效率:冷却水流量从 2m³/h 提升至 3m³/h 时,传热效率提升 18%-22%,但需平衡泵功能耗与释冷收益。
2.2.3 系统能效特性
系统 COP(制冷量与总耗电量的比值)是衡量节能性的核心指标,其动态变化规律为:
- 蓄冷阶段:COP 随蓄冰量增加而下降,初始阶段(冰浆浓度 0%-30%)COP 约 3.5-4.0,末期(冰浆浓度 50%-60%)COP 降至 2.8-3.2;
- 释冷阶段:COP 受释冷速率影响小,稳定在 4.5-5.0,因释冷过程无需制冷机组运行,仅消耗泵功;
- 需求响应阶段:完全依赖蓄冰槽释冷时,COP 可达 5.0-5.5,较峰期运行制冷机组节能 30%-35%。





4 结论与展望
4.1 研究结论
- 动态冰蓄冷系统的蓄冷 / 释冷过程具有明显非线性动态特性,蓄冷速率随冰浆浓度增加而下降,释冷阶段 COP 稳定且高于蓄冷阶段,为需求响应策略优化提供了特性基础;
- 构建的 “经济性 - 节能性 - 电网友好性” 多目标优化模型,通过加权求和与 PSO 算法求解,可在各目标间实现平衡,常规场景下总运行成本较传统策略降低 18.0%,日平均 COP 提升 18.1%,峰谷负荷转移率达 58.7%;
- 电网紧急需求响应场景下,优化策略的响应达标率达 98.5%,响应净收益较传统策略提升 132.9%,且对电价、补贴、负荷变化具有良好鲁棒性,适配复杂运行场景。
4.2 未来展望
- 策略智能化升级:引入强化学习算法,实现策略的在线自适应优化,无需人工设置权重,自主适配电网与用户需求变化;
- 多系统协同优化:将动态冰蓄冷系统与光伏、储能电池协同运行,构建 “光 - 储 - 冷” 一体化需求响应系统,进一步提升可再生能源消纳率与响应能力;
- 全生命周期成本分析:考虑系统初投资、运维成本、残值,构建全生命周期优化模型,为动态冰蓄冷系统的投资决策提供更全面依据;
- 工程化落地应用:开发基于优化策略的控制系统硬件原型,集成至建筑能源管理平台,通过实际运行数据持续迭代优化策略参数。
⛳️ 运行结果


🔗 参考文献
[1] 郁庆庆.过冷水动态制冰系统中过冷却器的仿真与优化研究[D].上海海事大学,2006.DOI:10.7666/d.y1008203.
[2] 胡本然.基于电能驱动的冰蓄冷系统动态特性仿真与运行特性研究[J].黑龙江电力, 2022, 44(5):420-424.
[3] 胡双.基于冰蓄冷系统的组合式空气处理机组的操作优化研究[D].杭州电子科技大学[2025-12-14].DOI:CNKI:CDMD:2.1017.133698.
📣 部分代码
🎈 部分理论引用网络文献,若有侵权联系博主删除
👇 关注我领取海量matlab电子书和数学建模资料
🏆团队擅长辅导定制多种科研领域MATLAB仿真,助力科研梦:
🌈 各类智能优化算法改进及应用
生产调度、经济调度、装配线调度、充电优化、车间调度、发车优化、水库调度、三维装箱、物流选址、货位优化、公交排班优化、充电桩布局优化、车间布局优化、集装箱船配载优化、水泵组合优化、解医疗资源分配优化、设施布局优化、可视域基站和无人机选址优化、背包问题、 风电场布局、时隙分配优化、 最佳分布式发电单元分配、多阶段管道维修、 工厂-中心-需求点三级选址问题、 应急生活物质配送中心选址、 基站选址、 道路灯柱布置、 枢纽节点部署、 输电线路台风监测装置、 集装箱调度、 机组优化、 投资优化组合、云服务器组合优化、 天线线性阵列分布优化、CVRP问题、VRPPD问题、多中心VRP问题、多层网络的VRP问题、多中心多车型的VRP问题、 动态VRP问题、双层车辆路径规划(2E-VRP)、充电车辆路径规划(EVRP)、油电混合车辆路径规划、混合流水车间问题、 订单拆分调度问题、 公交车的调度排班优化问题、航班摆渡车辆调度问题、选址路径规划问题、港口调度、港口岸桥调度、停机位分配、机场航班调度、泄漏源定位
🌈 机器学习和深度学习时序、回归、分类、聚类和降维
2.1 bp时序、回归预测和分类
2.2 ENS声神经网络时序、回归预测和分类
2.3 SVM/CNN-SVM/LSSVM/RVM支持向量机系列时序、回归预测和分类
2.4 CNN|TCN|GCN卷积神经网络系列时序、回归预测和分类
2.5 ELM/KELM/RELM/DELM极限学习机系列时序、回归预测和分类
2.6 GRU/Bi-GRU/CNN-GRU/CNN-BiGRU门控神经网络时序、回归预测和分类
2.7 ELMAN递归神经网络时序、回归\预测和分类
2.8 LSTM/BiLSTM/CNN-LSTM/CNN-BiLSTM/长短记忆神经网络系列时序、回归预测和分类
2.9 RBF径向基神经网络时序、回归预测和分类
2.10 DBN深度置信网络时序、回归预测和分类
2.11 FNN模糊神经网络时序、回归预测
2.12 RF随机森林时序、回归预测和分类
2.13 BLS宽度学习时序、回归预测和分类
2.14 PNN脉冲神经网络分类
2.15 模糊小波神经网络预测和分类
2.16 时序、回归预测和分类
2.17 时序、回归预测预测和分类
2.18 XGBOOST集成学习时序、回归预测预测和分类
2.19 Transform各类组合时序、回归预测预测和分类
方向涵盖风电预测、光伏预测、电池寿命预测、辐射源识别、交通流预测、负荷预测、股价预测、PM2.5浓度预测、电池健康状态预测、用电量预测、水体光学参数反演、NLOS信号识别、地铁停车精准预测、变压器故障诊断
🌈图像处理方面
图像识别、图像分割、图像检测、图像隐藏、图像配准、图像拼接、图像融合、图像增强、图像压缩感知
🌈 路径规划方面
旅行商问题(TSP)、车辆路径问题(VRP、MVRP、CVRP、VRPTW等)、无人机三维路径规划、无人机协同、无人机编队、机器人路径规划、栅格地图路径规划、多式联运运输问题、 充电车辆路径规划(EVRP)、 双层车辆路径规划(2E-VRP)、 油电混合车辆路径规划、 船舶航迹规划、 全路径规划规划、 仓储巡逻
🌈 无人机应用方面
无人机路径规划、无人机控制、无人机编队、无人机协同、无人机任务分配、无人机安全通信轨迹在线优化、车辆协同无人机路径规划
🌈 通信方面
传感器部署优化、通信协议优化、路由优化、目标定位优化、Dv-Hop定位优化、Leach协议优化、WSN覆盖优化、组播优化、RSSI定位优化、水声通信、通信上传下载分配
🌈 信号处理方面
信号识别、信号加密、信号去噪、信号增强、雷达信号处理、信号水印嵌入提取、肌电信号、脑电信号、信号配时优化、心电信号、DOA估计、编码译码、变分模态分解、管道泄漏、滤波器、数字信号处理+传输+分析+去噪、数字信号调制、误码率、信号估计、DTMF、信号检测
🌈电力系统方面
微电网优化、无功优化、配电网重构、储能配置、有序充电、MPPT优化、家庭用电
🌈 元胞自动机方面
交通流 人群疏散 病毒扩散 晶体生长 金属腐蚀
🌈 雷达方面
卡尔曼滤波跟踪、航迹关联、航迹融合、SOC估计、阵列优化、NLOS识别
🌈 车间调度
零等待流水车间调度问题NWFSP 、 置换流水车间调度问题PFSP、 混合流水车间调度问题HFSP 、零空闲流水车间调度问题NIFSP、分布式置换流水车间调度问题 DPFSP、阻塞流水车间调度问题BFSP
👇
801

被折叠的 条评论
为什么被折叠?



