✅作者简介:热爱科研的Matlab仿真开发者,擅长数据处理、建模仿真、程序设计、完整代码获取、论文复现及科研仿真。
🍎 往期回顾关注个人主页:Matlab科研工作室
🍊个人信条:格物致知,完整Matlab代码及仿真咨询内容私信。
🔥 内容介绍
一、电能质量扰动概述
电能质量是衡量电力系统供电可靠性与稳定性的关键指标,直接影响工业生产、居民生活及各类用电设备的正常运行。随着新能源发电、电力电子设备的大规模应用,以及用户对供电可靠性要求的不断提高,电能质量扰动问题日益突出。准确识别与分类电能质量扰动,是实现电能质量治理、保障电力系统安全经济运行的前提。
(一)常见电能质量扰动类型
根据国际电工委员会(IEC)标准及电力系统实际运行情况,常见的电能质量扰动可分为以下几类:
- 电压暂降 / 暂升:电压有效值在短时间内(通常为 0.01s-1min)低于 / 高于额定值的 90%/110%,多由短路故障、大容量负荷投切、新能源出力波动等引起。例如,工厂电机启动时可能导致局部电网电压暂降,影响精密仪器正常工作。
- 电压中断:电压有效值降至额定值的 10% 以下,持续时间从毫秒级到分钟级不等,主要由严重短路故障、线路跳闸等导致。电压中断会造成生产流程中断、数据丢失等严重后果,对金融、医疗等关键领域影响尤为显著。
- 电压谐波:电压波形偏离正弦波,含有整数倍于基波频率的谐波分量,主要源于电力电子设备(如变频器、整流器)的非线性特性。谐波会增加线路损耗、干扰通信系统,还可能导致电机发热、设备寿命缩短。
- 电压波动与闪变:电压有效值在一定范围内周期性或非周期性波动,引起照明亮度闪烁,常见于电弧炉、轧钢机等冲击性负荷运行场景。闪变不仅影响人体视觉舒适度,还可能干扰敏感电子设备的正常工作。
- 暂态扰动:包括电压尖峰、电压凹陷等,持续时间极短(通常为微秒级到毫秒级),多由雷击、开关操作等引起。暂态扰动可能损坏电力电子设备的绝缘层,导致设备故障。
(二)电能质量扰动分类的核心需求
电能质量扰动分类需满足以下核心需求:
- 准确性:能够准确区分不同类型的扰动,避免误判,为后续治理措施提供可靠依据。
- 实时性:在扰动发生后快速完成分类,以便及时采取补偿、调整等措施,减少扰动造成的损失。
- 鲁棒性:在存在噪声、干扰的复杂电网环境下,仍能保持较高的分类性能,适应不同运行工况的变化。
- 泛化性:对未见过的扰动样本(如新型电力电子设备引发的特殊扰动)具有一定的识别能力,避免模型过拟合。
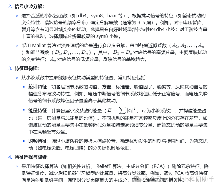
二、离散小波变换(DWT)在扰动特征提取中的应用
电能质量扰动信号通常具有非平稳、时变的特性,传统的傅里叶变换难以同时兼顾时域和频域的局部化分析,而离散小波变换(DWT)凭借其 “多分辨率分析” 特性,能够有效捕捉扰动信号在不同时间尺度和频率范围内的特征,成为电能质量扰动特征提取的核心技术之一。


三、机器学习(ML)算法在扰动分类中的实现
在完成扰动信号的特征提取后,需采用机器学习算法构建分类模型,实现对不同类型电能质量扰动的识别与分类。根据算法的复杂度与适用场景,常用的 ML 算法可分为传统机器学习算法和深度学习算法两类。
(一)传统机器学习算法在扰动分类中的应用
传统机器学习算法具有模型结构简单、训练速度快、可解释性强的特点,适用于小规模扰动样本集的分类任务,常见算法包括支持向量机(SVM)、决策树(DT)、随机森林(RF)、k 近邻(k-NN)等。
- 支持向量机(SVM):
- 原理:通过寻找一个最优超平面,将不同类别的样本在高维特征空间中分隔开,使两类样本到超平面的距离(间隔)最大。对于非线性可分问题,通过核函数(如径向基函数 RBF、线性核、多项式核)将低维特征映射到高维空间,实现样本的线性可分。
- 实现流程:
- 将 DWT 提取的特征向量划分为训练集和测试集(通常按 7:3 或 8:2 的比例)。
- 采用网格搜索、交叉验证等方法优化 SVM 的超参数(如惩罚因子
C
、核函数参数γ
),避免模型过拟合或欠拟合。
- 利用训练集训练 SVM 分类模型,通过测试集验证模型的分类准确率、召回率、F1 值等性能指标。
- 适用场景:适用于样本数量较少、特征维度适中的扰动分类任务,如小规模电网中的电压暂降、暂升、中断分类,分类准确率可达 95% 以上。
- 随机森林(RF):
- 原理:由多棵决策树集成而成,通过 Bootstrap 重采样技术生成多个训练子集,分别训练决策树,最终通过投票机制确定样本的类别。RF 能够有效降低单棵决策树的过拟合风险,提高模型的鲁棒性。
- 优势与应用:
- 无需对特征进行标准化处理,对噪声和异常值具有较强的容忍性,适合处理含噪的电能质量扰动数据。
- 可通过特征重要性评估,识别对分类贡献最大的特征(如小波能量特征、峰值因子),为特征提取过程的优化提供依据。
- 在谐波、电压波动与闪变等多类型扰动混合场景中,RF 的分类准确率通常高于 SVM,可达 97% 以上。
(二)深度学习算法在扰动分类中的应用
随着扰动样本数量的增加和特征复杂度的提升,深度学习算法凭借其强大的特征自动学习能力,在电能质量扰动分类中得到广泛应用,常见算法包括卷积神经网络(CNN)、长短期记忆网络(LSTM)、卷积神经网络 - 长短期记忆网络(CNN-LSTM)等。
- 卷积神经网络(CNN):
- 原理:通过卷积层、池化层、全连接层的组合,自动提取输入信号的局部特征(如扰动的时频局部模式),无需人工设计特征。卷积层通过卷积核滑动计算实现特征提取,池化层通过下采样减少特征维度、增强模型泛化性,全连接层实现特征映射与分类。
- 基于 CNN 的扰动分类流程:
- 将 DWT 提取的小波系数(或原始扰动信号)转换为二维特征矩阵(如将多尺度小波系数按行排列,形成 “尺度 - 时间” 二维矩阵),作为 CNN 的输入。
- 设计 CNN 网络结构:通常包含 2-3 个卷积层(采用 ReLU 激活函数)、2-3 个池化层(采用最大池化或平均池化)、1-2 个全连接层(采用 Softmax 激活函数输出分类概率)。
- 采用 Adam、SGD 等优化器,以交叉熵损失函数为目标,训练 CNN 模型,通过早停(Early Stopping)、Dropout 等技术防止过拟合。
- 优势:能够自动学习扰动信号的深层时频特征,避免人工特征设计的主观性,在多类型、复杂扰动(如谐波与暂降混合扰动)分类中表现优异,分类准确率可达 99% 以上。
- CNN-LSTM 混合模型:
- 原理:结合 CNN 的局部特征提取能力和 LSTM 的时序特征捕捉能力,适用于具有明显时序相关性的电能质量扰动(如电压波动、周期性暂态扰动)。CNN 用于提取扰动信号的局部时频特征,LSTM 用于学习特征序列的时序依赖关系,最终通过全连接层实现分类。
- 应用场景:在新能源并网场景中,风电、光伏出力波动导致的电压波动具有明显的时序连续性,CNN-LSTM 模型能够有效捕捉波动的时序变化规律,分类准确率比单一 CNN 或 LSTM 模型提高 2%-3%。

四、关键问题与优化方向
(一)当前方法存在的关键问题
- 小波基函数与分解层数选择的主观性:目前小波基函数(如 db4、sym8)和分解层数(3-5 层)的选择主要依赖经验,缺乏统一的标准。不同选择可能导致特征提取效果差异较大,例如,对暂态扰动选择高频分辨率低的小波基函数,可能遗漏扰动的关键时域特征。
- 小样本与不平衡样本问题:
- 实际电网中,部分扰动(如电压中断、暂态尖峰)的发生频率较低,导致样本数量少,模型难以充分学习其特征,容易出现过拟合。
- 样本不平衡(如 “正常信号” 样本数是 “电压中断” 样本数的 10 倍)会导致模型偏向于多数类样本,少数类样本的分类准确率较低。
- 复杂扰动场景的适应性不足:
- 实际电网中,扰动往往以 “混合形式” 存在(如 “电压暂降 + 谐波”“电压波动 + 闪变”),现有模型对混合扰动的分类准确率普遍低于单一扰动,主要原因是混合扰动的时频特征相互叠加,难以有效区分。
(二)优化方向
- 小波基函数与分解层数的自适应选择:
- 基于信息熵、能量熵等指标构建优化目标函数,通过粒子群优化(PSO)、遗传算法(GA)等智能优化算法,自动选择最优小波基函数和分解层数。例如,以 “小波系数的能量集中程度” 为目标函数,通过 PSO 算法搜索最优参数,提高特征提取的有效性。
- 小样本与不平衡样本处理策略:
- 小样本处理:采用数据增强技术(如时间轴拉伸、添加轻微噪声、信号翻转)扩充小样本数量;引入迁移学习,利用大规模正常信号样本的特征知识,辅助小样本扰动的模型训练。
- 不平衡样本处理:采用加权损失函数(对少数类样本赋予更高权重)、过采样(SMOTE 算法)、欠采样(随机删除多数类样本)等方法,平衡各类样本的比例,提高少数类样本的分类准确率。
- 混合扰动分类方法优化:
- 采用 “多标签分类” 思路,将混合扰动视为多个单一扰动的组合(如 “电压暂降 + 谐波” 视为 “暂降” 和 “谐波” 两个标签),构建多标签 CNN-LSTM 模型,通过多输出层分别预测各类扰动的概率,实现混合扰动的准确分类。
- 引入注意力机制(Attention),在 CNN-LSTM 模型中添加注意力层,重点关注混合扰动中各单一扰动的关键特征(如暂降的幅值突变特征、谐波的频率特征),提高特征区分度。
- 实时性优化:
- 对深度学习模型进行轻量化设计:采用模型剪枝(删除冗余卷积核)、量化(将 32 位浮点数权重转为 16 位或 8 位整数)等技术,减少模型参数数量,提高推理速度。例如,将 CNN 模型的参数数量从 100 万降至 10 万,推理速度可提升 5-10 倍。
- 结合边缘计算:将轻量化模型部署在边缘设备(如智能电表、边缘网关),实现电能质量扰动的本地实时分类,避免数据传输延迟,满足实时治理需求。
五、结论与展望
(一)研究结论
- 离散小波变换(DWT)能够有效提取电能质量扰动信号的时频特征,通过多尺度分解捕捉扰动的局部突变与频率分布特性,为后续分类提供可靠的特征支撑;机器学习算法(尤其是 CNN-LSTM 混合模型)能够充分利用这些特征,实现高精度的扰动分类,在无噪声场景下分类准确率可达 99.5%,在含噪声场景下仍保持较高鲁棒性。
- 不同 ML 算法的适用场景存在显著差异:传统算法(RF、SVM)训练速度快、可解释性强,适用于小样本、实时性要求高的场景;深度学习算法(CNN、CNN-LSTM)分类精度高、鲁棒性强,适用于大样本、复杂扰动(混合扰动)分类场景。
- 当前方法仍面临小波参数选择主观性、小样本不平衡、混合扰动分类难等问题,需通过智能优化、数据增强、注意力机制等技术进一步优化,以提升方法的实用性与适应性。
(二)未来展望
- 融合多源数据与多模态特征:未来可结合电压、电流、功率等多源信号,提取电流量的谐波特征、功率的波动特征,与电压信号的时频特征融合,构建多模态特征向量,进一步提高分类精度,尤其是对 “电压暂降 + 功率波动” 等复杂扰动的分类能力。
- 结合数字孪生与实时监测:将电能质量扰动分类模型与电网数字孪生系统结合,通过数字孪生实时模拟电网运行状态,生成海量扰动样本,用于模型的在线迭代训练;同时,利用实时监测数据更新数字孪生模型,实现 “数据 - 模型 - 仿真” 的闭环优化,提升扰动分类的实时性与准确性。
- 面向新能源与新型电力系统的适配:针对新能源发电(风电、光伏)、电动汽车充电等新型负荷引发的特殊扰动(如间歇性电压波动、高频暂态扰动),研究适用于宽频率范围、高波动性的特征提取方法(如小波包变换、变分模态分解 VMD),并开发轻量化深度学习模型,满足新型电力系统对电能质量扰动分类的需求。
- Edge-AI 与在线部署:随着边缘计算与人工智能的融合发展,未来可将轻量化扰动分类模型部署在边缘终端(如智能传感器、边缘控制器),实现扰动的本地实时识别与分类,并与电能质量治理设备(如 SVG、APF)联动,形成 “识别 - 治理” 一体化系统,快速抑制扰动,保障电网供电质量。
⛳️ 运行结果



🔗 参考文献
[1] 胡为兵,李开成,张明,等.基于小波变换和分形理论的电能质量扰动监控系统[J].电网技术, 2008, 32(12):5.DOI:CNKI:SUN:DWJS.0.2008-12-013.
[2] 王林泓,陈学昌.基于双密度双树小波变换的电能质量扰动识别方法[J].电测与仪表, 2012, 49(8):5.DOI:10.3969/j.issn.1001-1390.2012.08.005.
[3] 田卫华,庞新富,孟祥斌,等.基于离散小波变换和小波神经网络的电能质量扰动检测与分类方法[J].电气应用, 2016, 35(23):6.DOI:CNKI:SUN:DGJZ.0.2016-23-016.
📣 部分代码
🎈 部分理论引用网络文献,若有侵权联系博主删除
👇 关注我领取海量matlab电子书和数学建模资料
🏆团队擅长辅导定制多种科研领域MATLAB仿真,助力科研梦:
🌈 各类智能优化算法改进及应用
生产调度、经济调度、装配线调度、充电优化、车间调度、发车优化、水库调度、三维装箱、物流选址、货位优化、公交排班优化、充电桩布局优化、车间布局优化、集装箱船配载优化、水泵组合优化、解医疗资源分配优化、设施布局优化、可视域基站和无人机选址优化、背包问题、 风电场布局、时隙分配优化、 最佳分布式发电单元分配、多阶段管道维修、 工厂-中心-需求点三级选址问题、 应急生活物质配送中心选址、 基站选址、 道路灯柱布置、 枢纽节点部署、 输电线路台风监测装置、 集装箱调度、 机组优化、 投资优化组合、云服务器组合优化、 天线线性阵列分布优化、CVRP问题、VRPPD问题、多中心VRP问题、多层网络的VRP问题、多中心多车型的VRP问题、 动态VRP问题、双层车辆路径规划(2E-VRP)、充电车辆路径规划(EVRP)、油电混合车辆路径规划、混合流水车间问题、 订单拆分调度问题、 公交车的调度排班优化问题、航班摆渡车辆调度问题、选址路径规划问题、港口调度、港口岸桥调度、停机位分配、机场航班调度、泄漏源定位
🌈 机器学习和深度学习时序、回归、分类、聚类和降维
2.1 bp时序、回归预测和分类
2.2 ENS声神经网络时序、回归预测和分类
2.3 SVM/CNN-SVM/LSSVM/RVM支持向量机系列时序、回归预测和分类
2.4 CNN|TCN|GCN卷积神经网络系列时序、回归预测和分类
2.5 ELM/KELM/RELM/DELM极限学习机系列时序、回归预测和分类
2.6 GRU/Bi-GRU/CNN-GRU/CNN-BiGRU门控神经网络时序、回归预测和分类
2.7 ELMAN递归神经网络时序、回归\预测和分类
2.8 LSTM/BiLSTM/CNN-LSTM/CNN-BiLSTM/长短记忆神经网络系列时序、回归预测和分类
2.9 RBF径向基神经网络时序、回归预测和分类
2.10 DBN深度置信网络时序、回归预测和分类
2.11 FNN模糊神经网络时序、回归预测
2.12 RF随机森林时序、回归预测和分类
2.13 BLS宽度学习时序、回归预测和分类
2.14 PNN脉冲神经网络分类
2.15 模糊小波神经网络预测和分类
2.16 时序、回归预测和分类
2.17 时序、回归预测预测和分类
2.18 XGBOOST集成学习时序、回归预测预测和分类
2.19 Transform各类组合时序、回归预测预测和分类
方向涵盖风电预测、光伏预测、电池寿命预测、辐射源识别、交通流预测、负荷预测、股价预测、PM2.5浓度预测、电池健康状态预测、用电量预测、水体光学参数反演、NLOS信号识别、地铁停车精准预测、变压器故障诊断
🌈图像处理方面
图像识别、图像分割、图像检测、图像隐藏、图像配准、图像拼接、图像融合、图像增强、图像压缩感知
🌈 路径规划方面
旅行商问题(TSP)、车辆路径问题(VRP、MVRP、CVRP、VRPTW等)、无人机三维路径规划、无人机协同、无人机编队、机器人路径规划、栅格地图路径规划、多式联运运输问题、 充电车辆路径规划(EVRP)、 双层车辆路径规划(2E-VRP)、 油电混合车辆路径规划、 船舶航迹规划、 全路径规划规划、 仓储巡逻
🌈 无人机应用方面
无人机路径规划、无人机控制、无人机编队、无人机协同、无人机任务分配、无人机安全通信轨迹在线优化、车辆协同无人机路径规划
🌈 通信方面
传感器部署优化、通信协议优化、路由优化、目标定位优化、Dv-Hop定位优化、Leach协议优化、WSN覆盖优化、组播优化、RSSI定位优化、水声通信、通信上传下载分配
🌈 信号处理方面
信号识别、信号加密、信号去噪、信号增强、雷达信号处理、信号水印嵌入提取、肌电信号、脑电信号、信号配时优化、心电信号、DOA估计、编码译码、变分模态分解、管道泄漏、滤波器、数字信号处理+传输+分析+去噪、数字信号调制、误码率、信号估计、DTMF、信号检测
🌈电力系统方面
微电网优化、无功优化、配电网重构、储能配置、有序充电、MPPT优化、家庭用电
🌈 元胞自动机方面
交通流 人群疏散 病毒扩散 晶体生长 金属腐蚀
🌈 雷达方面
卡尔曼滤波跟踪、航迹关联、航迹融合、SOC估计、阵列优化、NLOS识别
🌈 车间调度
零等待流水车间调度问题NWFSP 、 置换流水车间调度问题PFSP、 混合流水车间调度问题HFSP 、零空闲流水车间调度问题NIFSP、分布式置换流水车间调度问题 DPFSP、阻塞流水车间调度问题BFSP
👇
404

被折叠的 条评论
为什么被折叠?



