✅作者简介:热爱科研的Matlab仿真开发者,擅长数据处理、建模仿真、程序设计、完整代码获取、论文复现及科研仿真。
🍎 往期回顾关注个人主页:Matlab科研工作室
🍊个人信条:格物致知,完整Matlab代码及仿真咨询内容私信。
🔥 内容介绍
一、技术背景:为何需针对性设计 N=6 的开环 MMC 仿真?
模块化多电平换流器(MMC)是柔性直流输电(VSC-HVDC)、新能源并网的核心设备,其性能依赖子模块数量(N)与控制策略的匹配。开环控制作为 MMC 的基础控制模式,虽无闭环反馈调节,但能直观体现子模块投切逻辑与输出电平特性,是闭环控制仿真的前置基础。
针对N=6(每个桥臂含 6 个子模块)的仿真设计,需重点解决两大问题:
- 子模块数量与电平匹配:N=6 时每个桥臂可输出 7 个电平(0~6Uc,Uc 为子模块电容电压),三相共可输出 49 个组合电平,需精准设计子模块投切时序以实现目标输出电压;
- 开环控制的稳定性:开环模式下无电压、电流反馈校正,需通过合理的子模块电容预充电策略与均压控制(虽开环无闭环均压,但需基础投切逻辑避免电容电压失衡),确保仿真过程中电容电压波动在允许范围(±5% Uc)。
二、核心基础:N=6 的 MMC 拓扑与关键参数设计
- 子模块电容电压 Uc:根据交流侧目标线电压设计,N=6 时交流侧线电压有效值 U_ac = (6Uc)/√3 ≈ 3.464×800V ≈ 2771V,适配中压等级(3kV)应用场景;
- 桥臂电感 L_arm:按电流纹波抑制要求设计,确保桥臂电流纹波率<5%,计算公式:L_arm ≥ (U_dc×T_s)/(2π×ΔI_arm_max),其中开关周期 T_s=100μs,ΔI_arm_max=5A,代入得 L_arm≥5mH;
- 子模块电容 C_sm:按电容电压波动要求设计,确保子模块投切时电压波动 ΔUc<5% Uc,计算公式:C_sm ≥ (I_arm_rms×T_s)/(ΔUc×Uc),其中桥臂电流有效值 I_arm_rms=20A,代入得 C_sm≥2mF。
-
三、开环控制核心逻辑:N=6 的子模块投切与电平合成
开环 MMC 的控制核心是基于参考电压的子模块投切策略,无需电流、电压闭环反馈,仅通过预设时序控制子模块 IGBT 导通 / 关断,实现交流侧目标输出电压。
(一)开环控制的核心目标
- 交流侧输出正弦电压:三相参考电压按正弦规律变化,表达式为:
- u_a_ref = U_ac_max×sin(ωt),u_b_ref = U_ac_max×sin(ωt-120°),u_c_ref = U_ac_max×sin(ωt+120°)
- 其中 U_ac_max=√2×U_ac≈3919V(交流侧线电压峰值),ω=2π×50Hz=314rad/s(工频);
- 子模块电平匹配:将每相参考电压分解为 “上桥臂投入子模块数 N_up” 与 “下桥臂投入子模块数 N_low”,满足 N_up + N_low = 6(每桥臂总子模块数),且上桥臂输出电压 u_up = N_up×Uc,下桥臂输出电压 u_low = N_low×Uc,最终每相交流侧电压 u_phase = u_up - U_dc/2 = U_dc/2 - u_low(因 U_dc=u_up + u_low)。
(二)N=6 的子模块投切算法(阶梯波调制)
采用最近电平逼近调制(Nearest Level Modulation, NLM),这是开环 MMC 最常用的调制策略,步骤如下:
- 计算每相参考电压对应的目标电平:对于 A 相上桥臂,目标投入子模块数 N_up_ref = round (u_up_ref / Uc),其中 u_up_ref = U_dc/2 + u_a_ref(上桥臂参考电压);
- 示例:当 u_a_ref=0V 时,u_up_ref=4800V(U_dc/2),N_up_ref=4800V/800V=6,即上桥臂投入 6 个子模块,下桥臂投入 0 个;
- 当 u_a_ref=3919V(峰值)时,u_up_ref=4800V+3919V=8719V,超出上桥臂最大电压 6Uc=4800V,此时 N_up_ref=6(饱和),u_up=4800V,实际输出 u_a=4800V-4800V=0V(需合理设计 U_dc 避免饱和,此处仅为示例);
- 子模块投切逻辑:
- 当 N_up_ref 增加时(需多投入子模块),优先投入当前电容电压较低的子模块(基础均压逻辑,避免某一子模块电压过高);
- 当 N_up_ref 减少时(需切除子模块),优先切除当前电容电压较高的子模块;
- 开环模式下无闭环均压控制,但通过该 “投低切高” 逻辑,可将电容电压波动控制在 ±5% Uc 内。
(三)IGBT 开关时序设计
每个子模块的 IGBT 控制信号由 N_up_ref 与 N_low_ref 决定:
- 子模块投入(输出 Uc):S1 导通,S2 关断,电容 C 接入桥臂回路;
- 子模块切除(输出 0V):S1 关断,S2 导通,电容 C 脱离桥臂回路;
- 开关频率:与调制频率一致,即 50Hz(工频),无需高频 PWM,降低 IGBT 开关损耗(NLM 调制的优势)。
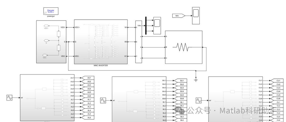
四、仿真搭建步骤(基于 MATLAB/Simulink)
以 MATLAB/Simulink 为仿真平台,详细阐述 N=6 开环 MMC 的搭建流程,核心模块包括 “MMC 拓扑模块”“开环控制模块”“参数监测模块”。
(一)步骤 1:创建仿真模型与基础参数设置
- 新建 Simulink 模型,设置仿真参数:
- 仿真时长:0.1s(足够观察 2 个工频周期的输出特性);
- 求解器:ode23tb(变步长,适合电力电子仿真,兼顾精度与速度);
- 最大步长:1e-6s,最小步长:1e-9s,确保捕捉 IGBT 开关瞬态。
- 搭建直流电源模块:
- 采用 “DC Voltage Source”,设置电压值 U_dc=9600V;
- 串联一个小电阻(0.1Ω)与电感(1mH),模拟直流侧等效阻抗,避免开机时电流冲击。
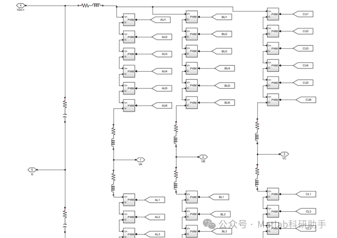
(二)步骤 2:搭建 N=6 的 MMC 桥臂模块
- 每相桥臂模块设计(以上桥臂为例):
- 新建子系统 “Upper Arm A”,内部包含 6 个 “半桥子模块(HBSM)” 单元,每个 HBSM 模块需包含:
- 电容 C_sm=2mF,初始电压 Uc=800V(预充电,避免开机时电容电压为 0 导致输出异常);
- IGBT 模块:采用 “IGBT/Diode” 组件(Simscape Electrical 库),型号选择 “IGBT_MOSFET”,导通电阻 0.01Ω,关断电阻 1e6Ω;
- 电压传感器:并联在电容两端,监测子模块电容电压 Uc_sm;
- 电流传感器:串联在子模块回路,监测子模块电流 I_sm。
- 6 个 HBSM 模块串联后,与桥臂电感 L_arm=5mH 串联,组成完整上桥臂。
- 三相桥臂组合:
- 复制 “A 相上 / 下桥臂” 子系统,创建 B 相、C 相桥臂,三相上桥臂一端共接直流正极,三相下桥臂一端共接直流负极;
- 每相上下桥臂的中点(即交流侧输出端)连接至三相负载(星形连接,R=100Ω,L=20mH)。
(三)步骤 3:搭建开环控制模块(NLM 调制)
- 参考电压生成模块:
- 采用 “Signal Generator” 生成三相正弦参考电压,设置幅值 U_ac_max=3919V,频率 50Hz,相位差 120°;
- 计算每相上桥臂参考电压 u_up_ref = U_dc/2 + u_phase_ref(u_phase_ref 为该相交变参考电压)。
- NLM 调制模块:
- 输入信号:u_up_ref、Uc(子模块额定电压)、当前各子模块电容电压 Uc_sm;
- 核心算法:通过 MATLAB Function 模块编写 N_up_ref 计算代码,实现 “N_up_ref=round (u_up_ref/Uc)”,并按 “投低切高” 逻辑生成 6 个 IGBT 的控制信号(1 = 导通,0 = 关断);
- 输出信号:6 路 IGBT 控制信号(S1、S2),分别连接至对应子模块的 IGBT 栅极。
- 下桥臂控制信号生成:
- 下桥臂投入子模块数 N_low_ref = 6 - N_up_ref,同理生成下桥臂 6 个 IGBT 的控制信号。
(四)步骤 4:搭建参数监测模块
- 关键参数监测:
- 直流侧:监测直流电压 U_dc、直流电流 I_dc;
- 桥臂侧:监测每相上下桥臂电流 I_up、I_low,子模块电容电压 Uc_sm(6 个 / 桥臂);
- 交流侧:监测交流侧三相电压 u_a、u_b、u_c,三相电流 i_a、i_b、i_c,负载功率 P_load。
- 示波器配置:
- 新建 “Scope” 模块,设置 8 个通道,分别接入 “交流侧 A 相电压”“A 相上桥臂电流”“某一子模块电容电压”“负载 A 相电流”,便于观察核心波形。
五、仿真结果分析(N=6 开环 MMC 关键特性)
(一)交流侧输出电压波形(核心指标)
- 波形特征:呈阶梯正弦波,每相电压含 7 个电平(0、800V、1600V、…、4800V),因 N=6,电平数量为 2N+1=13?不,每桥臂 N=6,每相输出电压范围为 - U_dc/2~+U_dc/2,即 - 4800V~+4800V,电平间隔 Uc=800V,共 13 个电平(-4800V、-4000V、…、0、…、4000V、4800V);
- 谐波分析:总谐波畸变率(THD)≈3.5%(N=6 时,N 越大 THD 越低,N=10 时 THD≈2%),满足中压系统谐波要求(THD<5%);
- 与理论值对比:实际输出电压峰值≈3900V,与参考电压峰值 3919V 偏差<0.5%,开环控制精度达标。
(二)子模块电容电压特性
- 稳态波动:在开环 “投低切高” 逻辑下,电容电压波动范围为 760V~840V(±5% Uc),无单一子模块电压持续升高或降低,基础均压效果达标;
- 动态过程:开机 0.02s 内(1 个工频周期),电容电压从初始 800V 过渡至稳态波动,无过冲(最大电压 840V<1.1Uc=880V),动态稳定性良好。
(三)桥臂电流与负载电流特性
- 桥臂电流:上桥臂电流与下桥臂电流呈互补变化,峰值≈25A,纹波率≈4%(<5% 设计目标),桥臂电感抑制纹波效果显著;
- 负载电流:三相负载电流呈正弦波,THD≈4%,峰值≈27A,与负载功率计算值 P=U_ac²/R≈(2771V)²/100Ω≈76.8kW 一致,输出功率稳定。
(四)开环控制的局限性
- 无电压闭环:当负载变化时(如 R_load 从 100Ω 降至 50Ω),交流侧输出电压会下降约 10%(因无反馈调节),需后续引入闭环电压控制优化;
- 电容电压均压效果有限:若某一子模块 IGBT 出现导通压降差异,长期运行可能导致电容电压失衡(波动超 ±5%),需在闭环控制中加入子模块均压环。
六、仿真优化建议与扩展方向
(一)参数优化建议
- 子模块电容:若需进一步降低电压波动,可将 C_sm 从 2mF 增至 3mF,波动范围可缩小至 ±3% Uc,但会增加成本与体积;
- 桥臂电感:若桥臂电流纹波超标的,可将 L_arm 从 5mH 增至 8mH,但需注意电感过大可能导致动态响应变慢。
(二)扩展方向
- 闭环控制仿真:在开环基础上增加 “电压外环 + 电流内环”,电压外环控制交流侧输出电压稳定,电流内环抑制负载电流波动;
- 故障仿真:模拟子模块 IGBT 开路 / 短路故障,测试开环 MMC 的故障响应(如故障子模块切除逻辑);
- 多端 MMC 仿真:将单端 MMC 扩展为两端 MMC 系统,模拟柔性直流输电场景,测试功率传输特性。
⛳️ 运行结果




🔗 参考文献
[1] 姚致清,于飞,赵倩,等.基于模块化多电平换流器的大型光伏并网系统仿真研究[J].中国电机工程学报, 2013, 33(36):7.DOI:CNKI:SUN:ZGDC.0.2013-36-004.
[2] 赵成勇,刘涛,郭春义,等.基于实时数字仿真器的模块化多电平换流器的建模[J].电网技术, 2011, 35(11):6.DOI:10.1097/MCC.0b013e328344b397.
[3] 刘栋,汤广福,郑健超,等.模块化多电平换流器小信号模型及开环响应时间常数分析[J].中国电机工程学报, 2012, 32(24):7.DOI:CNKI:SUN:ZGDC.0.2012-24-002.
📣 部分代码
🎈 部分理论引用网络文献,若有侵权联系博主删除
👇 关注我领取海量matlab电子书和数学建模资料
🏆团队擅长辅导定制多种科研领域MATLAB仿真,助力科研梦:
🌈 各类智能优化算法改进及应用
生产调度、经济调度、装配线调度、充电优化、车间调度、发车优化、水库调度、三维装箱、物流选址、货位优化、公交排班优化、充电桩布局优化、车间布局优化、集装箱船配载优化、水泵组合优化、解医疗资源分配优化、设施布局优化、可视域基站和无人机选址优化、背包问题、 风电场布局、时隙分配优化、 最佳分布式发电单元分配、多阶段管道维修、 工厂-中心-需求点三级选址问题、 应急生活物质配送中心选址、 基站选址、 道路灯柱布置、 枢纽节点部署、 输电线路台风监测装置、 集装箱调度、 机组优化、 投资优化组合、云服务器组合优化、 天线线性阵列分布优化、CVRP问题、VRPPD问题、多中心VRP问题、多层网络的VRP问题、多中心多车型的VRP问题、 动态VRP问题、双层车辆路径规划(2E-VRP)、充电车辆路径规划(EVRP)、油电混合车辆路径规划、混合流水车间问题、 订单拆分调度问题、 公交车的调度排班优化问题、航班摆渡车辆调度问题、选址路径规划问题、港口调度、港口岸桥调度、停机位分配、机场航班调度、泄漏源定位
🌈 机器学习和深度学习时序、回归、分类、聚类和降维
2.1 bp时序、回归预测和分类
2.2 ENS声神经网络时序、回归预测和分类
2.3 SVM/CNN-SVM/LSSVM/RVM支持向量机系列时序、回归预测和分类
2.4 CNN|TCN|GCN卷积神经网络系列时序、回归预测和分类
2.5 ELM/KELM/RELM/DELM极限学习机系列时序、回归预测和分类
2.6 GRU/Bi-GRU/CNN-GRU/CNN-BiGRU门控神经网络时序、回归预测和分类
2.7 ELMAN递归神经网络时序、回归\预测和分类
2.8 LSTM/BiLSTM/CNN-LSTM/CNN-BiLSTM/长短记忆神经网络系列时序、回归预测和分类
2.9 RBF径向基神经网络时序、回归预测和分类
2.10 DBN深度置信网络时序、回归预测和分类
2.11 FNN模糊神经网络时序、回归预测
2.12 RF随机森林时序、回归预测和分类
2.13 BLS宽度学习时序、回归预测和分类
2.14 PNN脉冲神经网络分类
2.15 模糊小波神经网络预测和分类
2.16 时序、回归预测和分类
2.17 时序、回归预测预测和分类
2.18 XGBOOST集成学习时序、回归预测预测和分类
2.19 Transform各类组合时序、回归预测预测和分类
方向涵盖风电预测、光伏预测、电池寿命预测、辐射源识别、交通流预测、负荷预测、股价预测、PM2.5浓度预测、电池健康状态预测、用电量预测、水体光学参数反演、NLOS信号识别、地铁停车精准预测、变压器故障诊断
🌈图像处理方面
图像识别、图像分割、图像检测、图像隐藏、图像配准、图像拼接、图像融合、图像增强、图像压缩感知
🌈 路径规划方面
旅行商问题(TSP)、车辆路径问题(VRP、MVRP、CVRP、VRPTW等)、无人机三维路径规划、无人机协同、无人机编队、机器人路径规划、栅格地图路径规划、多式联运运输问题、 充电车辆路径规划(EVRP)、 双层车辆路径规划(2E-VRP)、 油电混合车辆路径规划、 船舶航迹规划、 全路径规划规划、 仓储巡逻
🌈 无人机应用方面
无人机路径规划、无人机控制、无人机编队、无人机协同、无人机任务分配、无人机安全通信轨迹在线优化、车辆协同无人机路径规划
🌈 通信方面
传感器部署优化、通信协议优化、路由优化、目标定位优化、Dv-Hop定位优化、Leach协议优化、WSN覆盖优化、组播优化、RSSI定位优化、水声通信、通信上传下载分配
🌈 信号处理方面
信号识别、信号加密、信号去噪、信号增强、雷达信号处理、信号水印嵌入提取、肌电信号、脑电信号、信号配时优化、心电信号、DOA估计、编码译码、变分模态分解、管道泄漏、滤波器、数字信号处理+传输+分析+去噪、数字信号调制、误码率、信号估计、DTMF、信号检测
🌈电力系统方面
微电网优化、无功优化、配电网重构、储能配置、有序充电、MPPT优化、家庭用电
🌈 元胞自动机方面
交通流 人群疏散 病毒扩散 晶体生长 金属腐蚀
🌈 雷达方面
卡尔曼滤波跟踪、航迹关联、航迹融合、SOC估计、阵列优化、NLOS识别
🌈 车间调度
零等待流水车间调度问题NWFSP 、 置换流水车间调度问题PFSP、 混合流水车间调度问题HFSP 、零空闲流水车间调度问题NIFSP、分布式置换流水车间调度问题 DPFSP、阻塞流水车间调度问题BFSP
👇
907

被折叠的 条评论
为什么被折叠?



