专栏推荐:2023 数字IC设计秋招复盘——数十家公司笔试题、面试实录
专栏首页:2023 数字IC设计秋招复盘——数十家公司笔试题、面试实录
专栏内容:
- 笔试复盘篇
2023秋招过程中整理的笔试题,来源包括我自己求职笔试以及整理其他同学的笔试。包含华为、中兴、联发科、AMD、大疆、紫光展锐、荣耀、小米、复旦微、星宸、燧原、泰凌微、思特微、瑞芯微、诺瓦、芯合、芯动、芯原、曦华等等公司。 - 面试复盘篇
2023秋招过程中自己的面试,主要包括面试全程的问题与我的回答,以及后期自我点评等。包括华为、中兴、小米、zeku、联发科、星宸、禾赛、加特兰、速腾聚创、地平线、芯原等公司。 - 准备工作篇
包括求职过程中使用到的资料推荐,个人对找工作过程简历制作建议、笔试面试准备经验等。 - 知识整理篇
自己在秋招过程总结的知识点。主要包含 数字电路基础知识、FPGA内部结构知识点、Verilog语法考点、HDL设计知识点、时序分析、SystemVerilog语法、数字IC基础知识等在秋招之前学习以及笔试面试的过程中不断添加的知识点。
本文仅是个人求职过程中的心得体会,内容不一定完全正确,仅供参考。
1 外观
关于外观,我个人建议是不要用任何花里胡哨的模板啥的。以下是我网上冲浪搜索的一些反例:

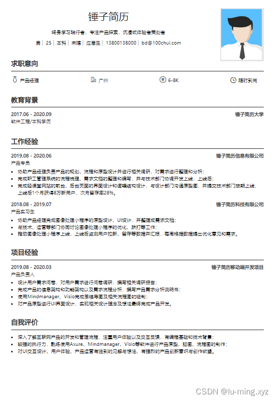
好的样式应该让看到简历的人能够一眼看到我想给他看的东西,所以特点应该是简洁、突出重点。比如下面这种样式:

另外值得注意的是,很多大公司都有自己的在线简历系统,投递的时候根据其内容提示填写即可。
另外关于简历的页数,尽量做到一页,既不要太多留白,也不要太过拥挤。
如果你有很多有差异性的项目或者实习经历,或者含金量非常高非常加分的科研项目,也可以多页。
2 内容
以华为的校园招聘的简历系统为例。
其内容主要包含基本资料、教育背景、工作经历、其他信息四个板块。
-
基本信息

本文分享了数字IC设计求职者在简历制作方面的经验,包括外观设计建议,如保持简洁、突出重点;内容构建,如个人信息、教育经历、项目与实习经历、荣誉奖项、专业技能的详细描述;并提供了注意事项和模板,强调从企业需求出发展示自己。
订阅专栏 解锁全文
7044

被折叠的 条评论
为什么被折叠?



