一、审题
题目描述
给定两个大小分别为 mmm 和 nnn 的正序(从小到大)数组 nums1nums1nums1 和 nums2nums2nums2。请你找出并返回这两个正序数组的中位数。
算法的时间复杂度应该为 O(log(m+n))O(log (m+n))O(log(m+n)) 。
示例 1
输入:nums1 = [1,3], nums2 = [2]
输出:2.00000
解释:合并数组 = [1,2,3] ,中位数 2
示例 2
输入:nums1 = [1,2], nums2 = [3,4]
输出:2.50000
解释:合并数组 = [1,2,3,4] ,中位数 (2 + 3) / 2 = 2.5
提示
nums1.length == m
nums2.length == n
0 <= m <= 1000
0 <= n <= 1000
1 <= m + n <= 2000
-106 <= nums1[i], nums2[i] <= 106
信息
通过次数
1M1M1M
提交次数
2.5M2.5M2.5M
通过率
41.8%41.8\%41.8%
二、思路
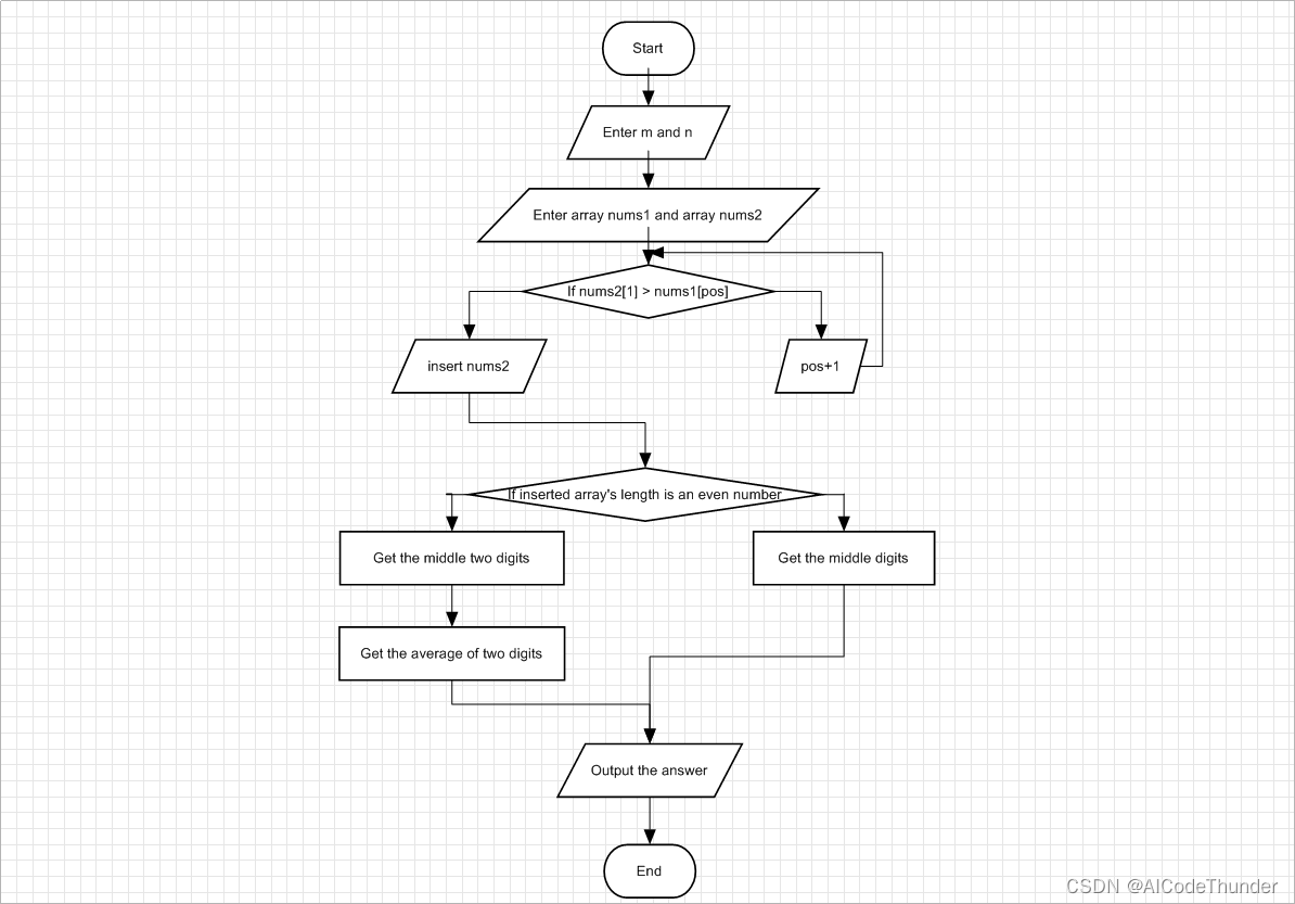
1. 分析流程

2. 尝试代码
class Solution {
public:
double findMedianSortedArrays(vector<int>& nums1, vector<int>& nums2) {
int m = nums1.size(), n = nums2.size();
if (m > n) { // 确保 m <= n
return findMedianSortedArrays(nums2, nums1);
}
int iMin = 0, iMax = m;
while (iMin <= iMax) {
int i = (iMin + iMax) / 2;
int j = (m + n + 1) / 2 - i;
if (j != 0 && i != m && nums2[j - 1] > nums1[i]) {
iMin = i + 1; // i 太小了,需要右移
} else if (i != 0 && j != n && nums1[i - 1] > nums2[j]) {
iMax = i - 1; // i 太大了,需要左移
} else { // 此时 i 是我们需要的
int maxLeft; // maxLeft 表示左半部分的最大值
if (i == 0) {
maxLeft = nums2[j - 1];
} else if (j == 0) {
maxLeft = nums1[i - 1];
} else {
maxLeft = max(nums1[i - 1], nums2[j - 1]);
}
if ((m + n) % 2 == 1) { // 如果是奇数,中位数就是左半部分的最大值
return maxLeft;
}
int minRight; // minRight 表示右半部分的最小值
if (i == m) {
minRight = nums2[j];
} else if (j == n) {
minRight = nums1[i];
} else {
minRight = min(nums2[j], nums1[i]);
}
return (maxLeft + minRight) / 2.0; // 如果是偶数,就是左半部分的最大值和右半部分的最小值的均值
}
}
return 0.0;
}
};
文章讲述了如何使用二分查找法解决两个大小分别为m和n的正序数组找到中位数的问题,时间复杂度为O(log(m+n)),并给出了详细的代码实现和示例解释。
141

被折叠的 条评论
为什么被折叠?



