摘要
国防项目投资决策是从国防力量建设成效和经济效益综合平衡角度出发,对影响国防建设发展全局的投资规模、投资使用方向、基本建设布局以及重点建设项目等内容做出抉择的过程本文从国防项目投资决策的结构因素角度出发,提出一种基于能力的投资组合优化的分析框架.该分析框架建立了“项目组合-能力一活动一使命”之间的关联映射关系,将项目组合优化问题转化为.对能力、使命与成本之间的多目标优化问题、然后, 在该分析框架的基础上,建立了考虑项目协同的多目标优化模型,提出了一种基于NSGA-II的能力组合优化和决策方法,为实现投资项目定性与定量决策提供方法参考.最后以模拟数据给出了算例,检验了该方法的可用性和有效性
关键词投资组合; 能力组合;能力使命栅格;项目组合;遗传算法; NSGA-II;战略规划;多目标优化
一、引言
国防项目投资决策是从国防力量建设成效和经济效益综合平衡角度出发,对影响国防建设发展全局的投资规模、投资使用方向、基本建设布局以及重点建设项目等内容做出抉择的过程对于企业来说,投资决策是影响企业生存发展的所有决策中最为直接、最为关键的决策, 一个重要的投资决策失误往往会使企业陷入困境,甚至破产,而对于国防建设领域,投资决策同样由于投资回报在投资时是不能确知的,因而存在着风险和不确定性
在金融投资领域,最为经典的投资组合理论模型是Markowitz 的投资组合模型,它用均值-方差来刻画收益和风险两个关键因素,解决了如何分散投资从而在风险最小化的同时收益最大化的问题。与金融投资领城不同的是,国防建设领域投资的不确定性除了要应对各种成本、收益、技术成熟度等风险因素外还要面对投资决策的大量结构化风险因素。以美军为例,即使它的国防经费占全球的比例超过50%,美国国防部仍然需要在优势技术上进行战略押注,虽然近年来美国国防部将人工智能、高超声速、微电子等技术列为头号优先发展技术,但实际上在其内部并未形成一致意见.这种结构化风险的产生,内在的驱动力是认识与实践之间的矛盾作用.在认识层面,对于决策者而言不论是在项目完成之前,还是项目完成后,投资决策产生的军事价值都难以准确、客观地评价.在实践层面,国防投资规划又要面临一个长期的实践过程,从一项军事能力念的提出,到各类系统的研发、生产、部署和服役,这一过程往往长达数十年受制于国防领域投资回报的长周期和难量化,决策者在做出投资决策的时间点上对于投资决策的结构化风险是不确定和模糊的,因此,对于国防建设领域的投资决策而言,如何在决策之前对结构化风险进行辨识和控制是非常重要的研究课题
一般来说, 投资经营管理过程是“决策-执行-评估-再决策-再执行”反复循环、具有反馈控制的实践过程.为了有效地解决国防领域投资回报的长周期和难量化问题,我们认为在规划决策付诸实践之前,对预期建设效果的决策推演、分析评估和综合研判的活动非常重要我们将这一-评估环节提前,形成“评估-决策-执行-再评估-再决策”具有反馈控制的认识过程,强调认识对于实践的主观能动作用,称其为预实践预实践的目的是将规划决策付诸具体实施之前,对规划决策可能产生的结果做出推断,从而在实践之前就对决策进行评价与评估.这一过程的 手段可能是实践的(如仿真推演), 但核心是增强决策者的认识水平,尤其是对当前状态的感知和理解,以及对于未来状态的认知和推断,其本质是充分利用当前状态掌握的信息,尽可能地减小决策者对未来状态的认知不确定性
为了减小投资决策的结构化风险,对投资组合进行优化是预实践的重要手段之一,不同于经济领域的投资组合优化问题1.1,国防项目投资决策的结构化风险- -般采用组合优化方法进行分析.白思俊等13-61 从战略导向角度,以战略贴合度为项目组合配置决策提供了一种评估的参考标准;张骁雄、周宇17-年等从能力需求和能力差距分析角度,提出了武器装备体系组合的规划模型和算法,为武器装备体系选型提供了评价方法,以上研究从不同方面考虑了投资组合优化的结构化要素但所研究问题的背景与顶层宏观投资决策还有一定的差别.因此,本文将从顶层宏观投资决策问题出发,首先建立国防项目组合规划的决策结构,然后研究如何解决投资组合的优化问题。
本文后续部分组织如下:第2节首先分析国防项目组合规划的决策结构,以此作为提出分析框架的基础;第3节提出基于使命能力的分析枢架,并给出一种基 于使命能力枢架的规划建设预实践实现思路;第4节针对使命能力框架构建项目组合优化问题模型;第5节采用遗传算法对该模型进行求解,并给出具体算例。最后讨论了在该框架下进一步展开研究的几点设想
二、国防项目组合规划的决策结构
在提出使命能力框架之前,首先要理解国防项目投资决策过程涉及到多个决策环节,从顶层、宏观的战略筹划,到能力规划,再到具体项目实现,包括多个相互关联和互.相制约的决策过程.对这一决策问题的建模需要建立一个层次化的既念模型来描述文献[10]将战路规划分为战略政策制定、能力规划和能力实施3个决策层次,给出了一种用于国防战略规划的决策结构模型.通过建立不同决策层次之间“why- what-how"的联系解释了规划过程的决策结构.本文借鉴这一概念模型, 并根据研究问题做了一些调整,提出的决策结构模型如图1所示图1中,“why"表示决策者在需求层面的决策空间,“what"表示决策者可选择的方案空间,而"Thow"表示决策者最終确定下来的解决方案,它们之问通过管头来表示每一步的决策问题将受到上一步决策结果的影响和限制。
图1所描述的决策过程分为3个层次:在使命筹划层面,决策者需要根据战略方向和发展目标分析确定

未来的使命目标,定义使命域,并针对使命目标提出未来要实现的业务活动;在能力规划层面,决策者需要考虑如何根据使命和业务活动定义能力发展程度,即能力需求指标,以及为满足这些能力需求所要规划的能力建设方案集,能力建设方案集包含若干项目组合,这些组合将纳入发展路线图;在项目实施层面,决策者需要根据能力需求组合明确具体项目组合的评价指标,并可以按照杀伤链等[1,121 业务组合流程进行组织和管理.
以某个企业的规划发展为例进行说明,在使命筹划层面:
1)提出企业未来要实现的使命任务和发展目标;
2)根据使命任务分析重点规划的领域或技术;
3)明确为实现上述发展目标需要发展哪些能力组合以及目标实现的进度要求,形成发展路线图.
在能力规划层面,企业在发展路线图中规定能力需求指标、能力组合库,生成能力建设方案集,为后续推演提供材料:
1)在发展路线图中进-步明确所需能力在未来需要达到什么样的指标水平;
2)分析可以提出什么样的能力组合库;
3)分析能力组合库,梳理可供选择的方案,形成建设方案集。
在项目实施层面,企业分析如果按照这样的建设方案集实施,那么最终会形成什么样的能力组合,这样的能力组合是否是可接受的:
1)细化建设方案的指标要求;
2)分析这样的建设方案集可以形成什么样的能力组合,若不满足使命目标要求,继续迭代调整;
3)确定最终的项目规划方案。
三、使命能力框架
上一节对国防项目投资决策的结构进行了一般化的阐释,但考虑到国防项目投资决策问题的特殊性,必须建立一个更具针对性的决策结构、综合之前的研究,从国防建设规划方法角度来说比较成熟的方法有两种, 一是基于威胁(场景)的规划,二是基于能力的规划. 一般来讲,基于场景的规划(13- 15] 适合场景较少,威胁明确的情况,缺点是当威胁增多时,规划的目标将不那么清晰,建设目标也存在很多重复和冗余、基于能力的规划[16- 20| 是一个以战略为重点的规划框架,可促进组织系统地发展能力,在高度不确定、动态和竞争的环境中实现其业务目标.基于能力的规划相对来说目标比较清晰,相关方可以清楚地了解组织的发展目标,一般不会出现冗余.但容易造成各个投资组合选项趋向于平衡发展,导致发展平均化.不论是基于场景的还是基于能力的,最终都要导出一个发展愿景,基于感景的规划能够清晰地阐述整个组织的发展终态,对
于组织内部共识有很大的好处企业架构是一种用于表示企业级的愿景、战略和实施的有效工具,它可以看做是一个战略信息资产库,定义了使命、执行使命所需的信息、技术以及为响应不断变化的使命需求而实施新技术的转型过程(21- 23, 代表了一个跨价值链各个维度的企业集成战略视图框架.许多研究指出,企业架构已演变为构建企业业务体系与技术体系相匹配的一门学科(24-28, 因此采用企业架构来解决决策结构之间"why-what-how"相互关联的问题是十分合适的.
综合以上分析,本文建立一种基于多维关联矩阵的使命能力框架,这种框架形式建立了国防项目投资决策中结构化因素的概念模型,从而为国防项目投资决策建立一个可供交流和调查、比较的决策分析模型通过使命能力框架,决策者可以将现实情况与未来规划进行比较,并找出符合决策者意图而且可行的改革途径或方案具体来说,它需要解决以下问题:
1)如何根据使命筹划目标,梳理出各投资项目所处的位置,从而系统分析和推演当前规划的项目组合对宏观战略方向和目标的匹配情况?
2)如何找出当前规划方案在满足使命目标方面存在的缺项和薄弱环节?
3)如何建立一套合理的评价指标和评估框架,对项目的贡献率进行评估?
本文提出的使命能力框架借鉴美军联合能力集成开发系统(JCIDS, Joint Capabilities Integration De- velopment System)中提出的能力使命栅格[21, 以多个概念组及它们之间相互关联的映射矩阵作为基本形式,如图2所示.
图2由6个互相映射的部分组成,分别为使命域、使命任务、业务活动、能力域、项目组合和项目: 1)左上方的使命域为使命任务提供了宏观角度的分类,并作为使命能力框架的起点,可向上衔接更为顶层的战略规划目标; 2)左侧中间的使命任务定义了一组相互较为独立的任务,每个使命任务包括一个相对完整的业务活动流程,若千个使命任务的组合为某一使命域提供支撑;3)左侧下方的业务活动是对使命任务的分解,不同的便命任务可能需要共用某些业务活动,从使命任务到业务活动的分解为基于能力的规划提供了可能性;4)下方的能力域按照使命类别对业务活动的相关能力要素进行分类汇总,类似地,不同的业务活动可能共用一些能力,因此将能力按照使命类别进行分类汇总可以避免能力的重复定义; 5)右侧的项目是为开发和维护能力解决方案的候选项目,项目通过下方的矩阵与能力相关联; 6)右侧上方的项目组合由候选的项目规划方案组成,项目组合中的每-项包含特定的项目,项目通过之间的协同作用为特定业务流程提供服务.
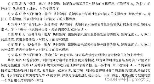
6个部分之间的栅格区域是关联映射矩阵,矩阵内的元素代表了各领城元素之间的关联关系和支撑程度.各关联映射矩阵的涵义如下:

四、基于使命能力框架的项目组合结构优化模型
本节以项目组合对使命任务的能力需求的实现为例,基于使命能力框架构建一个国防项目组合对能力需求满足情况的结构优化问题、具体来说,能力组合的结构优化需要通过改变投资选项配置,对比不同配置对能力需求指标的满足和覆盖情况,找出能够较好实现战略方向和发展目标的配置方案.理想情况下,我们希望最终的建设方案在满足经费约束条件下,能够最大限度地覆盖全部能力需求和使命任务需求,这样对投资经费的利用率可以达到最大
4.1项目组合结构优化
为了将问题简化,首先作出如下假设: 1) 若两个项目都对一项能力提供支持,那么它们对这项能力的支持是互相可替代的; 2)允许项目组合对能力的覆盖存在冗余; 3)投资预算经费无法满足全部项目投资; 4)所有投资项目的成本已知,并且不能更改.模型有关参数及决策变量定义如下:

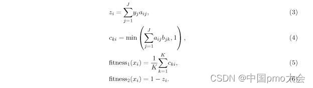
目标函数式(1)同时优化两项因子,第一项反映项目组合对能力支撑的结构化因素,表示在当前项目组合所提供的能力支撑前提下,该项目组合对能力提供支撑的均衡程度;第二项反映项目组合的成本因素.式(2)将项目组合的总投资成本限定在一个弹性的约束范围内.
4.2考虑项目协同的结构优化模型
在4.1节的问题模型中,项目组合对能力支撑的结构化因子fitnessi 只考虑了能力的均衡覆盖程度,没有考虑项目所提供能力之间的协同作用.本节在满足能力覆盖的基础上,基于使命能力框架引入项目组合的协同因素,通过考察多种能力对使命活动的支持程度改进fitness1 因子的计算方法,从而提出一种考虑项目协同的结构优化模型.

五、算例
第4节构建的优化问题属于多目标组合优化问题,当项目组合库中有N个待选规划项目时,可能的项目组合数量将达到2N -1,因此,采用穷举法对项目组合进行优化显然是不可行的.对于此类多目标问题的求解和优化,有代表性的算法主要有NSGA-II、多目标粒子群算法、差分进化算法等.相关研究表明NSGA-II和差分进化算法对于离散问题均具有较好的适用性,考虑到本文算例的作用主要是对所构建优化问题的求解过程和可行性进行验证和展示,这里我们采用可解释性更好的NSGA-II 算法对项目组合方案空间进行探索.
5.1实验数据
本算例的优化问题使用4.2节中的公式(6)(13)作为双目标适应度函数,为了解释基于使命能力框架的投资项目组合优化过程,构建了一组能够模拟实际数据特征的实验数据,并根据图2所示的矩阵形式进行保存、实验数据的结构如图3所示,数据中项目、能力、使命任务和业务活动的数量为80、30、24和20,每个项目提供的能力支持程度用0~ 1表示,项目成本通过归一化处理,保证所有项目成本之和为1.算例实验数据详见hts:/giteecomn/rs023/GAportfolio2。
5.2动态种群容量策略
NSGA-II算法通过对基因按照支配性进行分层,其中第一分层对 于寻找帕累托前沿至关重要,考虑到第一分层基因的数量随着优化的进行可能不断增加,为了保证寻优过程快速收敛的同时不会丢失种群的多样性,我们采用了一种动态种群容量的策略.优化时,种群的大小将根据第一分层的个体数量进行动态调整,本文所采用的动态种群容量算法可以被表述如下:
采用上述策略的优化算法,种群容量将随着优化进程不断变化,但是算法至少保证进行精英选择前的容量不小于2Mo,同时确保了种群中第一分层不会丢弃, 第二分层不会全部丢失,尽可能地保持种群的多样化,防止算法陷入局部最优.

5.3算例计算结果
在模拟算例中,总投资经费允许范围设定为投资项目成本总和的20%到60%之间,初始种群容量设为150,按照上述算法步骤对项目组合结构优化.本算例中种群经过500代优化,得到符合成本约束条件的帕累托前沿解如表2所示.

首先,实验通过观察帕累托前沿的变化过程来检验NSGA-II算法寻找非支配解的正确性,图4显示了前100代种群中第一分层的变化过程,可以看到随着优化的迭代进行,种群中第一分层形成了整体种群的帕累托前沿.然后,为了验证本文所提出的动态种群容量策略确实能够保证种群中第一分层不丢失,实验观察了种群各分层基因数量的变化情况,如图5所示,显示了容量为60时的种群各分层基因数量的变化情况,可以看到种群容量始终大于种群中第一分层的样本数量,证明了动态种群容量策略在确保种群中第一分层不丢失方面的有效性.
最后,实验考察本算例中的动态种群容量策略是否可以在一定程度上减少对初始种群容量规模的需求,从而提高算法的运行效率.这里我们以帕累托前沿的面积作为评估标准,对比了不同的初始种群容量对帕累托前沿的收敛情况,如图6所示.可以看到,在不同初始种群容量下,优化算法的收敛效果基本接近,而且在容量为200时,帕累托前沿的收敛效果反而不如容量为150 的情况,而容量为150时的优化效率是明显高于容量为200的.上述结果说明,在动态种群容量策略下,可以将初始种群容量规模限定在较小的范围内,证明了动态种群容量策略的有效性

六、结论
组合优化问题是一个比较经典的决策问题、在本文中,我们没有将国防项目投资决策简单地建模为对“收益-成本”的优化问题,而是首先建立了所研究的对象的决策结构,从决策结构角度出发提出了基于使命能力框架对国防项目投资问题进行分析和求解.在使命能力框架的基础上,本文侧重于从投资决策的结构因素角度对项目组合进行优化和管理,并在该架构基础,上设计了一种基于遗传算法的能力组合优化方法,给出了系统实现步骤和具体算例.该方法以国防能力组合规划过程的决策结构为基础,利用关联矩阵构建决策模型,提供了一种解决国防投资预算与战略规划目标有效契合问题的思路,为支撑顶层决策提供了科学手段
使命能力框架的引入建立了项目组合投资的决策结构和定量化建模之间的联系,但在框架的形式化定义和功能扩展上,还存在许多待研究的问题,尤其是在投资项目管理的知识集成方面,传统的数据组织方式仍以文本表现形式为主,知识关联性方面表现能力较差,而投资决策各要素之间存在着复杂的关系,其内在关联性在传统的数据组织结构模式中很难表现出来,需要研究构建具有一定智能的投资项目知识管理结构,从而提高智能决策支持水平。另外,投资项目管理的动态演化也是必须要重点研究的问题,随着国防建设的不断推进,投资决策的各方面因素是动态变化的.既要考虑当前的需求和技术发展,也要考虑未来十年、二十年、甚至几十年的环境变化趋势,准确预测战略发展拐点,合理分配项目投资预算、以上问题在后续还需要持续深入的研究,希望本文能起到抛砖引玉的作用,推动此领城后续研究(来源:系统工程理论与实践-林木;王维平;王涛;朱一凡;王彦锋 )
文章探讨了国防项目投资决策的结构化风险,提出了一种基于使命能力的分析框架,通过建立“项目组合-能力-活动-使命”的关联映射,转化为多目标优化问题。使用NSGA-II算法进行能力组合优化,旨在在投资规模、方向和效益间取得平衡,降低决策不确定性。这种方法为国防建设领域的投资决策提供了预实践评估和优化工具。
1052

被折叠的 条评论
为什么被折叠?



