【摘要】大标段地铁施工总承包模式在我国城市轨道交通建设行业得到广泛应用,文中从施工总承包商视角出发,以施工总承包管理职能部门组织界面为研究对象,立足组织结构设计角度,提出以项目管理办公室(PMO)为原型的管理协调组织设计,以南京地铁X号线施工总承包管理项目为案例进行了实证设计。
【关键词】大标段施工总承包项目;管理组织;协调管理;PMO;地铁工程
伴随着我国城市化进程的加快,城市轨道交通成为解决城市交通问题的首选交通工具。截至2018年年底,城市轨道交通在实施的建设规划线路总长7611公里。业主对大体量施工承包管理能力不足,致使传统小标段模式管理效率低、成本高、资源浪费等弊端日益凸显。对此,施工承包商开始探索大标段施工总承包建设管理模式,该模式一般采用总承包管理部—工区项目分部管理结构,总承包管理部承担以往业主部分管理职能,充当整体管控者、协调者和服务者[1]。但是由于承包商对该管理模式认识不足,受传统“重技术,轻管理”和“强度职能纵向管理,忽视横向职能协调管理”思维的桎梏,在总承包管理过程中忽视职能部门界面的协调,导致职能部门间出现界面责权利划分不清晰[2]、界面信息传递不流畅[3]、界面功能设计不合理[4]、界面输入输出不明确[5]等问题。因此,在大标段施工总承包管理过程中引入协调组织,为解决大标段施工总承包建设管理面临的问题提供了新的思路。
组织界面是指为实现某一特定组织目标,组织各职能部门之间的各自管理流程在信息、知识、资金、物质等要素之间存在的相互作用区域[6]。作为协调管理的切入点,界面在工程建设项目中的应用并不鲜见,国内外学者从界面管理过程[7]、界面识别[8]以及界面管理方法[9]三个维度开展了大量研究。但对协调组织设计的研究尚且不足,而组织作为协调的实施主体,是协调管理中不可缺少的部分。本文从管理组织界面问题切入,明确大标段地铁施工总承包协调管理组织形式、目标与职能任务,通过案例具体分析组织管理界面协调问题成因,并进行大标段地铁施工总承包协调组织设计,以研究可行的协调组织形式框架,为我国地铁大标段总承包管理实践提供详实可行的经验。
1、大标段地铁施工总承包管理协调组织
1.1协调组织的组织形式
协调管理组织是工程项目实现协调管理目标的重要保障,决定了协调管理任务和流程的具体执行者和监督者。目前常见的协调组织形式设计有专职协调部门、临时性协调小组以及项目管理办公室(PMO)。
然而,协调专员设置在职能部门中,负责协调下一层次和横向层次的协调问题,由于组织权利的局限性以及横向职能部门之间的平等关系,对横向职能部门缺乏约束力,导致协调专员在处置涉及横向职能部门和下一层次协调对象存在冲突的时候,往往无法发挥其作用[10]。而临时性协调小组由于每次遇到协调问题,就要求各参与者组成临时小组,导致在总承包项目中堆积大量冗余组织形式,一人兼多个协调小组成员并且协调小组间产生冲突的情况[11]。综上,协调专职部门和协调临时小组的协调组织形式存在协调组织无法调动原有部门进行协调工作落实和仅在发生协调问题时才进行协调介入的问题。
而项目管理办公室(PMO)在大型建设项目管理办公室的职能包括建立与大型建设项目管理规划相一致的协调方法和标准,构建项目信息沟通渠道,可以有效解决界面信息传递不流畅与界面责权利划分不清晰的问题[12]。因此,项目管理办公室能够提供管理执行程序的标准、信息管理支持、知识共享和存储,并且其协调控制职能可以在不同层次和同层次间协调,形成对协调工作的全过程管理落实。菅梓君以安伊高铁项目为例进行分析,认为PMO相当于将“传统的项目办公室+项目内部咨询”作为综合管理机构嵌入到项目管理组织中,通过PMO进行项目的协调控制管理,与原项目管理部门形成上下级关系,有助于解决界面协调责权利划分不清晰与难落实问题[13]。因此,项目管理办公室通过协调组织与原有项目组织关系的改变,从根源上解决了对职能部门协调约束力差的问题。综上所述,本研究基于项目管理办公室该类组织形式对大标段地铁施工总承包管理协调组织进行设计。
1.2协调组织构建过程
结合一般大型项目建立PMO的流程经验,本研究对大标段地铁施工总承包管理协调组织的构建有以下几个步骤,如图1所示:①分析协调问题。结合理论与案例特点,分析案例具体组织界面协调问题;②确定协调组织任务。根据案例协调问题,确定具体协调组织任务;③明确协调组织职能。以协调组织任务为基础,结合PMO组织形式的职能优势,确定该案例合适的协调组织职能;④构建合适的协调组织结构,以支撑协调组织职能的发挥;⑤明确协调组织工作流程。从而支持发挥组织职能,完成组织任务来解决案例具体协调问题。

2、案例现状
2.1案例基本信息
本文以南京地铁X号线施工总承包项目为例,进行上述大标段地铁施工总承包项目管理协调组织理论实证研究。南京地铁X号线施工总承包项目全标长17.270km,设15座车站,15个区间,1座停车场,整个项目划分为12个工区平行施工。该项目采取施工总承包项目管理部(下文简称为总包部)—工区项目部两级管理体系,总承包管理部组织结构如图2所示。施工总承包管理部从组织层次上,由总承包管理层和职能管理层组成,根据职能工作任务分工,职能管理部门具体划分如图2所示,不同职能部门工作职责如表1所示。

以南京地铁X号线大标段施工总承包部管理组织结构图和组织责任分工表为依据,对总承包职能部门工作人员和领导进行三次访谈调研,识别得出以下八类组织界面:①工管部—安质部;②工管部—计合部;③安质部—计合部;④前期部—计合部;⑤工管部—前期部;⑥前期部、工管部、计合部;⑦前期部、工管部、安质部;⑧工管部、安质部、计合部和前期部。
2.2案例协调问题
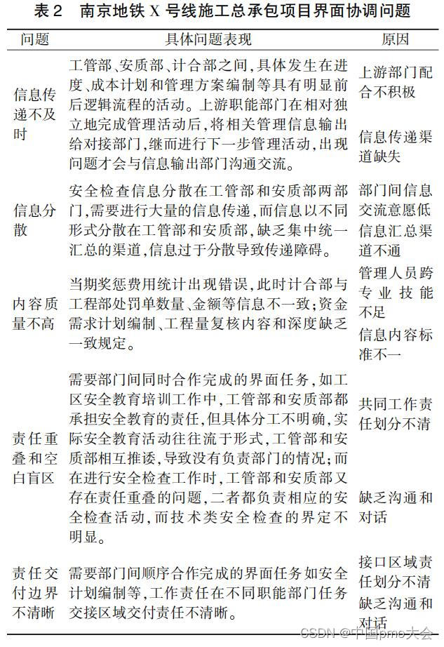
本文通过对南京地铁X号线大标段施工总承包管理部上述八种组织界面进行问题识别,得出具体问题,并以问题为导向确定组织目标。问题识别的方法为通过对总包部职能进行WBS-OBS矩阵分解,得出不同职能部门在不同管理活动中担任的工作任务角色。WBS分解将管理职能工作分为三级,第一级为合同管理、质量管理、安全管理、进度管理、成本管理、前期管理、采购管理,第二级为各管理职能的计划、执行、检查和处理四个阶段。OBS则分解到职能部门层面。一般工作任务角色则分为计划、决策、执行、检查、提供信息、获取信息。从这三个维度进行驻点调研,对职能部门工作人员进行三次访谈,得出X号线总承包项目管理部组织界面问题,如表2所示。

3、南京地铁X号线施工总承包管理协调组织设计
3.1协调组织的协调任务
由表2可见,南京地铁X号线施工总承包项目协调管理主要问题为①界面信息不畅;②界面管理职责划分不清。因此,协调组织的主要任务是对项目管理任务中存在的界面问题,通过对分散的信息整合分析,遵循统一标准化程序进行任务职责再分配,从而厘清任务界面中各部门责任。①“界面信息不畅”这一问题需要协调组织提高信息传递速度、提升信息内容质量、信息集中化整合,以完成信息在各部门间界面传递流畅的任务;②“界面管理中职责划分不清”这一问题需要协调组织对界面责任进行全面且不重叠的分配以及界面责任交付标准的确定,以完成对各部门间界面职责进行明确划分的任务。除此之外,部门间界面工作各自分割完成、不能有机协同完成的问题,仅完成上述两个任务是不足以解决的,还需要协调组织完成在管理过程中各部门间界面工作配合的沟通协调任务,从而最终使部门间界面工作协同合作顺利完成。
3.2协调组织职能划分
项目管理办公室(PMO)具有组织职能设置全面的优势,基本职能有项目标准化管理、项目信息和知识管理、协调控制、项目管理咨询支持和培训。对照上述协调任务,建立项目管理办公室职能与协调组织任务矩阵表,如表3所示。本研究从PMO基本职能中的标准化管理、信息管理、知识管理、协调控制四个方面确定协调组织职能。在组织前期协调职能角度,需要完成标准化管理、信息管理、知识管理职能。在完成前期协调职能的基础上,协调控制职能能够发挥过程动态协调管理作用[12]。

3.3协调组织结构
根据南京地铁X号线施工总承包管理协调组织职能,管理协调组织设置标准化管理、信息管理、知识管理和协调控制四个管理小组。考虑到南京地铁X号线施工总承包项目原有项目管理组织结构较为完善,其中,综合管理部负责标准制定工作与总包部内部行政管理,与标准化管理匹配度较高,组织职能部门管理知识培训,与知识管理职能工作相吻合;工程管理部对项目各业务管理信息交互最多,与信息管理职能工作关系最为紧密。因此,协调组织可采用虚拟组织结构方式,通过赋予原有组织管理部门所需增加的管理职能,避免新增大量管理人员,从而降低管理成本,即标准化管理小组与知识管理小组由综合管理部部长担任,信息管理小组负责人由工程管理部部长担任。而协调控制职能是项目原部门间界面任务计划、实施、检查和更新处理的统筹,需要领导层负责对各部门层级进行上下级统筹管理,因此,协调控制小组负责人由项目副总经理担任。最终确定的南京地铁X号线施工总承包管理协调组织结构如图3所示。

3.4协调组织工作流程
标准化管理小组需要通过标准化协调法,合理分配各部门职责以及界面职责交付条件,以解决界面管理职责划分不清的问题。如合同和成本管理业务中,在计划(P)阶段工程类、前期、物资合同的合同签订与交底工作职责需要通过责任标准化分配给对应计合部、前期部、工管部;而实施(D)、检查(C)阶段中,工程计量、工程变更、工程索赔等管理工作均由计合部负责,但需要标准化前期部、工管部在计划(P)阶段工作完成后转交计合部工作的界面职责交付条件。
信息管理小组需要通过信息技术协调法,建立项目信息系统,实现对多部门参与界面任务信息的及时传递、沟通和汇集整合。如工管部、安质部、计合部之间,发生在进度、成本计划和管理方案编制活动时,将相关计划信息及时传递至项目信息系统中,信息系统整合与审核后,传递给相应需要该信息的部门,构建信息传递渠道以解决信息传递不及时的问题,构建信息汇总系统以解决信息分散问题。
知识管理小组需要对部门之间专业知识进行整合并构建知识共享库,由知识管理部门负责知识收集加工与对各部门培训的工作,以提升人员知识水平与管理能力,从而保证界面信息内容质量能够支撑信息传递、整合与利用要求。如整合工管部项目管理相关知识、财务部财务管理相关知识、计合部合同管理相关知识,形成项目知识库共享给项目中每个成员。
上述三个管理小组通过提前完成协调工作流程,能够提前避免大部分界面协调问题,但仍存在一部分由于实际施工时外在环境的变化及各种不确定性形成的工程界面问题,需要更新原界面任务、调整原界面责任的情况。此时,协调控制小组对发生冲突的界面相关部门通过会议、谈话等相互调整协调法来解决。即界面涉及部门需要通过协调控制小组组织进行动态调整协调会议与谈话,对新的界面信息进行分析,协调调整各部门界面责任,直到达成共识并制定出新的界面管理方案。如前期工程施工方案实施时,由于时间间隔较长,方案发生调整,其方案中前期部与工程部原责任划分需进行调整。此时,两部门可由协调控制小组牵头开展协调会议或谈话以达成共识。
4、结论
文章提出了以PMO为框架的地铁大标段施工总承包管理协调组织。文章对案例分析得出的组织界面协调问题进行分解,设计了以项目管理办公室(PMO)为项目协调核心的项目管理协调组织框架,提出了施工总承包项目管理协调组织的标准化管理、信息管理、知识管理、协调控制四项组织职能,针对案例项目管理组织提出虚拟式管理协调组织结构,最终明确协调组织工作流程。本文实证设计在单一案例的原有项目管理组织模式的基础上加以改造,受原有管理组织模式的局限,该协调组织模式在实际运用中的效果还需进一步实证研究,后续研究可以探讨并设计贯彻以PMO协调管理为核心的项目管理组织形式。
来源:《物流工程与管理》作者:陈鑫1,陆春杰2,李洁1(1.南京林业大学土木工程学院,江苏南京210000;2.常州市绿化管理指导站,江苏常州213000)
1万+

被折叠的 条评论
为什么被折叠?



