Simulink光伏储能并网控制模型
微网,光储并网运行
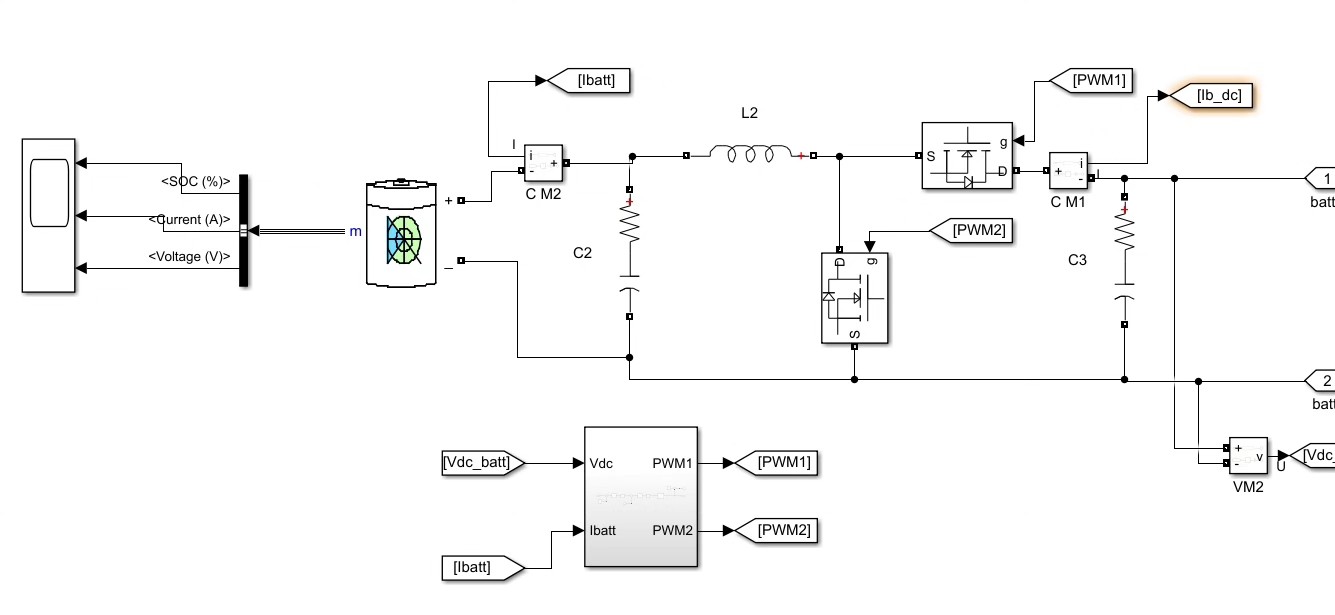
光照强度发生改变时,储能可以有效配合光伏进行恒定功率并网,平抑波动,实现削峰填谷。
光伏最大功率点采用电导增量法
通俗易懂
YID:7315728717621215
影音室活泼的天使鲨






点开查看下文: http://lanzous.cn/728717621215.html
Simulink光伏储能并网控制模型
微网,光储并网运行
光照强度发生改变时,储能可以有效配合光伏进行恒定功率并网,平抑波动,实现削峰填谷。
光伏最大功率点采用电导增量法
通俗易懂
YID:7315728717621215
影音室活泼的天使鲨






点开查看下文: http://lanzous.cn/728717621215.html

被折叠的 条评论
为什么被折叠?