Simulink中的光伏储能并网控制模型
在我们生活的世界里,新能源的使用正逐渐增多,尤其是太阳能。太阳能光伏,凭借其绿色环保的特质,越来越受到人们的关注和喜爱。但是,我们知道,光能受到天气的制约,光强度变化很大。这无疑为我们的电网带来了挑战。但,有一种技术正在为我们提供解决方案,那就是结合光伏和储能技术的并网控制。今天我们就来聊一聊这个有趣的主题,尤其是在Simulink这个模拟环境中进行的光伏储能并网控制模型。
一、微网与光储并网运行
微网是一种将分布式能源、储能、负载等组合在一起的独立电力。在微网中,光储扮演着至关重要的角色。当阳光充足时,光伏会输出大量的电能;而当光照强度发生变化时,储能就会开始工作,与光伏配合,确保电力输出的恒定。
二、光照强度变化时的储能配合
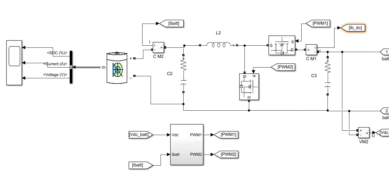
光照强度的变化是不可避免的。当天气阴沉或白天转为夜晚时,光伏的输出会大大减少。这时,储能就能发挥其作用了。它不仅可以平抑电力输出的波动,还能在电力需求大的时候进行削峰填谷的操作。简单来说,就是在阳光充足时存储多余的电力,然后在需求大时释放出来,使得整个电网更加稳定和可靠。
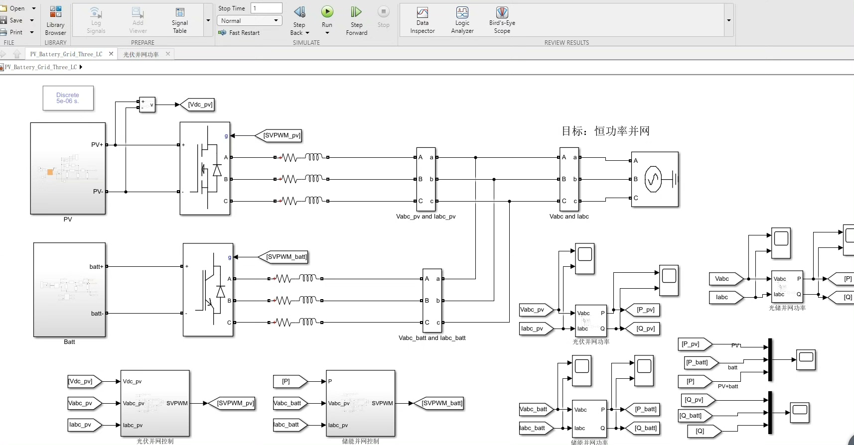
三、Simulink中的光伏储能并网控制模型
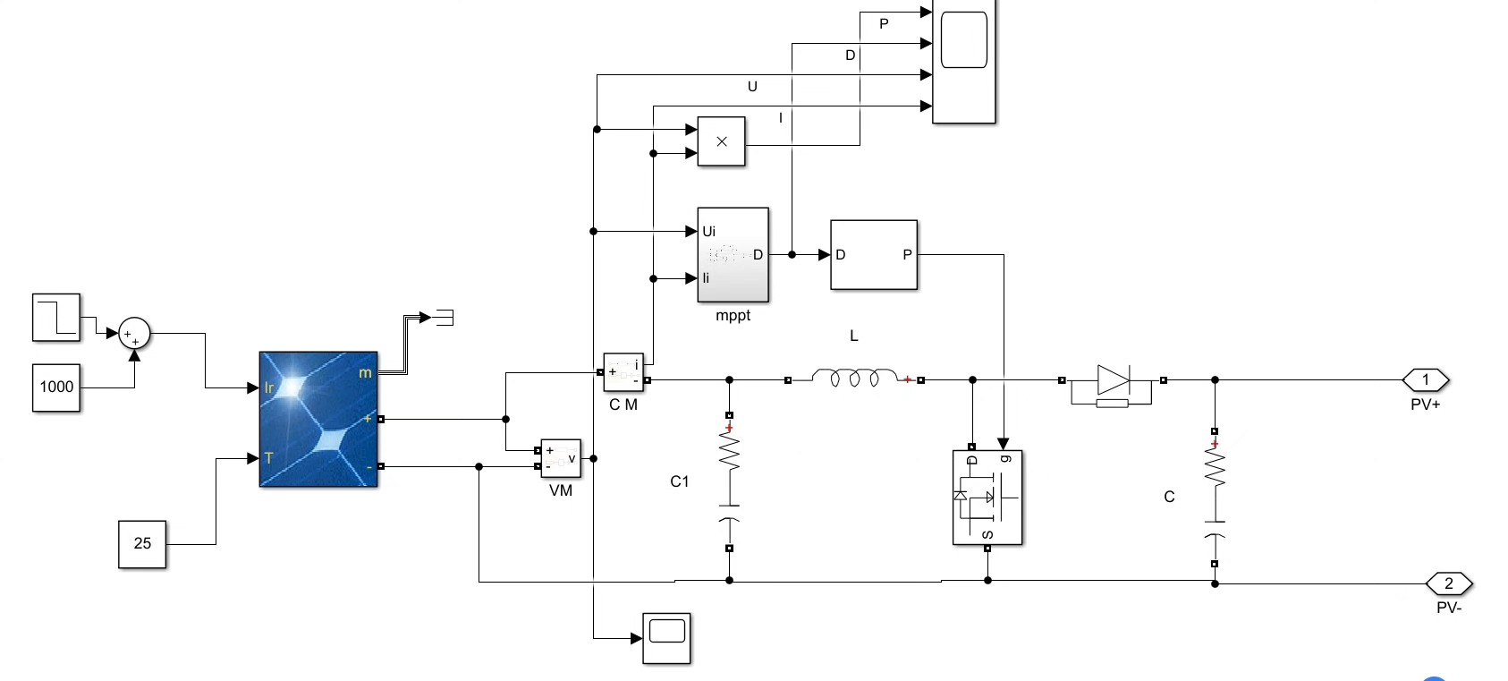
Simulink是MATLAB的一个强大工具箱,用于模拟各种复杂的。在光伏储能并网控制模型中,我们可以通过Simulink来模拟光伏的输出、储能的状态以及整个并网的运行情况。这样我们就可以直观地看到各种参数的变化对的影响。
四、电导增量法在光伏最大功率点追踪中的应用
为了确保光伏始终在最佳状态下运行,我们需要追踪其最大功率点。电导增量法是一种常用的方法。这种方法通过测量光伏的电导变化来预测功率的变化,从而调整电压以实现最大功率点追踪。在Simulink模型中,我们可以看到这种方法如何工作,以及它如何帮助我们提高光伏的效率。
五、代码片段的穿插
当然,以上所述的这些内容在Simulink中都是可以通过代码来实现的。虽然我们不能在这里展示完整的代码,但我可以给大家展示一些关键的代码片段。例如,在设置光伏的模型时,我们需要写一些代码来描述其输出与光照强度之间的关系;在设置储能时,我们需要定义其充放电的策略;在实现最大功率点追踪时,我们需要编写基于电导增量法的算法代码。
六、结语
总的来说,光伏储能并网控制模型是一个非常有趣且实用的技术。它不仅可以帮助我们更好地利用太阳能,还可以提高电网的稳定性和可靠性。通过Simulink这样的模拟工具,我们可以更加直观地了解这个的运行方式,为实际应用提供宝贵的参考。希望这篇文章能够帮助大家对这个主题有更深入的理解和认识。







771

被折叠的 条评论
为什么被折叠?



