结构方程模型(Structural Equation Modeling, SEM)作为多元数据分析的重要方法,在心理学、管理学、社会科学等领域有着广泛应用。它能够同时处理多个因变量,并能评估潜在变量之间的关系,为研究者提供了强大的理论验证工具。本文将从基础理论出发,系统解析SEM的核心概念、分析流程及其在SPSSAU平台上的实现过程。
一、结构方程模型的基本原理
什么是结构方程模型?
结构方程模型是一种建立、估计和检验因果关系模型的分析方法。它包含测量模型和结构模型两部分:测量模型描述潜在变量与观测指标之间的关系,而结构模型则描述潜在变量之间的因果关系。

SEM的独特优势
与传统统计方法相比,SEM具有以下突出优势:
- 同时处理多个因变量:能够分析复杂的因果关系网络
- 容纳测量误差:明确考虑了观测变量的测量误差
- 评估整体模型拟合:不仅检验参数显著性,还评估整体模型与数据的匹配程度
- 检验理论模型:提供量化指标评估理论模型的合理性
二、结构方程模型分析流程
在SPSSAU中进行结构方程模型分析遵循清晰的逻辑流程:

该SEM流程图展示了从理论模型构建开始,经模型设定(含模型识别、测量模型设定、结构模型设定)、参数估计后,进入模型评估(包括模型修正、参数显著性检验、整体拟合评估、模型比较),最终模型修正指向结果解释、MI指标指导及理论驱动修正的完整流程。
这一流程体现了SEM分析的系统性和迭代性特点。SPSSAU平台将这一复杂过程自动化,大大降低了用户的技术门槛。SPSSAU软件进行SEM模型操作示例如下图:

三、SEM的双层逻辑:结构模型与测量模型
结构方程模型包含两个子系统:
- 测量模型(Measurement Model):用观测指标(问卷题项)去测量潜在概念(潜变量)。例如:

每一个箭头(Factor → 题项)代表测量路径系数(标准化回归系数),反映了题项与潜变量之间的代表性强弱。
理论意义上:
- 系数高 → 该题项能更好地解释潜变量;
- 系数低 → 题项对潜变量代表性不足;
- 若显著性未通过,说明题项可能测量偏差或理论设定需调整。
- 结构模型(Structural Model):表示潜变量之间的因果关系网络。

每个路径(Factor→Factor)代表一个理论假设:上级潜变量对下级潜变量的影响方向与强度。这些路径系数构成整个模型的“理论骨架”。
四、SPSSAU输出的主要指标体系与理论解读
SPSSAU 的SEM报告中,包含多类关键指标。下面我们按照逻辑链条分为五组来解读其理论意义。
(一)路径系数类指标:揭示“影响的方向与强度”
|
指标 |
理论意义 |
说明 |
|
非标准化系数 |
反映原始尺度下的影响量 |
用于模型估计,不便直接比较。 |
|
标准化系数(β) |
不同路径的相对强度 |
反映潜变量间的相对影响。 |
|
SE(标准误) |
估计不确定性 |
越小越稳健。 |
|
z值/CR值 |
假设检验统计量 |
检验路径系数是否显著非零。 |
|
p值 |
显著性判断 |
小于0.05通常表示关系显著。 |
理论上,一个良好的模型应当:
- 各主要路径系数显著;
- 标准化系数方向符合理论假设;
- 测量项的载荷(λ)足够高,说明潜变量定义合理。
(二)模型拟合指标:评估整体模型的匹配度
模型拟合(Model Fit)是SEM最具代表性的部分。SPSSAU 会自动计算并解释常用拟合指标。

各类指标的理论意义:
- χ²/df:衡量模型残差大小,越接近1说明拟合越好;
- GFI(拟合优度指数):模拟样本协方差的还原程度;
- RMSEA(近似误差均方根):评估模型复杂度与误差;
- RMR/SRMR:衡量预测残差;
- CFI/NFI/TLI/IFI:与零模型比较的改进程度;
- PGFI/PNFI/PCFI:考虑简约性的拟合质量。
理论提示:拟合指标不可能全部完美,因此SEM解释强调“整体合理”,即多数指标达标即可。SPSSAU 的“分析建议”中已内嵌此判断逻辑,并自动提示模型质量。在评估模型拟合时,需要综合考虑多个指标:

(三)R²拟合度表:解释力的分布
SPSSAU 会自动输出每个潜变量及观测变量的 R²(决定系数),它表示该变量被前述变量解释的方差比例。
- 潜变量R² 表征结构层的解释强度;
- 测量项R² 表示题项对潜变量的贡献;
- 若R²普遍偏低,则需考虑路径遗漏或测量效度不足。
(四)MI(Modification Index)指标:模型修正的导航灯
MI(修正指数)用于指导模型微调。SPSSAU 会自动计算各潜变量或题项之间的 MI 值,并生成“协方差关系建议表”。可选择输出MI指标:

理论上:
- MI 值大 → 表示两个变量间存在潜在共变;
- 但修正应基于理论合理性,而非机械地“加路径”;
- SPSSAU 在报告中明确提示:“不建议完全依赖MI进行模型调整”。
(五)残差项与协方差:模型稳健性检视
SPSSAU 还提供残差项与协方差估计:
- 残差(Error term) 表征模型未解释部分;
- 协方差矩阵 反映外生变量间的相关性;
- 理论上残差越小,模型拟合越稳健。
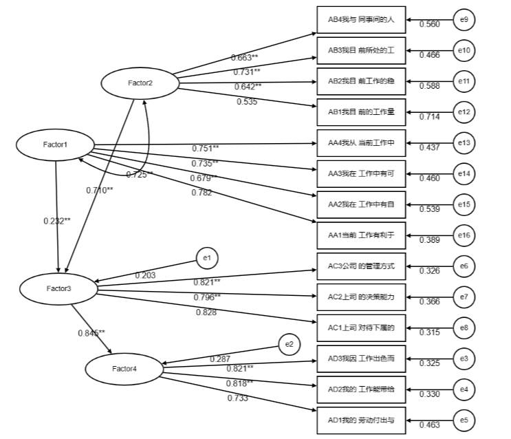
SPSSAU可以直接输出模型结果图,如下图:

五、结语
结构方程模型,是一种既能表达理论关系,又能量化测量效度的强大方法。在SPSSAU中,这一复杂的统计体系被转化为:“拖拽变量 → 自动拟合 → 一键输出 → 可视化解释” 的简洁流程。SPSSAU 把 SEM 从“专业门槛”变为“可复用模型”,让更多研究者在可视化路径中直观理解理论关系,让抽象的因果结构真正“看得见,算得清”。
1395

被折叠的 条评论
为什么被折叠?



