一、引言:当数据遇见空间——传统计量方法的局限与突破
在传统计量经济学中,OLS回归模型长期以来被视为研究变量间关系的基础工具。然而,这种经典方法建立在一个关键假设之上:样本观测值之间相互独立。当我们研究各省GDP增长、区域房价变化或疾病传播模式时,这一假设往往不再成立——北京的经济活动会辐射影响天津,上海的房价波动会传导至苏州,传染病的扩散更是具有明显的空间传播路径。
空间计量经济学的诞生,正是为了应对这种空间依赖性的挑战。作为地理学与计量经济学的交叉学科,它通过引入空间权重矩阵,将地理位置的相互影响纳入分析框架,从而更准确地揭示变量间的真实关系。本文将系统介绍空间计量的理论体系,并展示如何通过SPSSAU平台轻松完成专业的空间计量分析。
二、空间计量的理论基础:从独立性到空间依赖性
1、空间依赖性的本质
空间依赖性,又称为空间自相关,是指相邻或相近地理单元在某个属性值上表现出相似或相关的趋势。这种依赖性可能来源于:
- 溢出效应:一个地区的经济活动对周边地区产生辐射影响
- 竞争效应:相邻地区在招商引资、人才吸引等方面存在竞争关系
- 模仿行为:地方政府在政策制定上相互借鉴学习
- 空间外部性:环境污染、知识扩散等具有天然的空间传播特性
忽视空间依赖性会导致模型估计偏差、统计检验失效等严重问题,这正是空间计量方法的价值所在。
2、空间权重矩阵:空间关系的数学表达
空间权重矩阵是空间计量的核心工具,它将抽象的空间关系量化为具体的数值矩阵。

空间权重矩阵的构建需要考虑以下几个关键特性:
- 对称性:地区i对j的影响与j对i的影响通常是对称的
- 对角线为零:地区与自身的空间关系无定义
- 标准化处理:通常按行标准化以确保权重之和为1
- 灵活性:可根据研究需要构建基于距离、经济联系、社会关系等多种权重矩阵
‘空间权重矩阵’类似如下图:

SPSSAU提供了便捷的空间权重矩阵构造功能,支持多种权重设定方式,满足不同研究场景的需求。
3、空间计量模型体系:七大模型的适用场景
空间计量模型根据空间效应作用渠道的不同,主要分为七大类型:
(1)基础模型框架
- 空间OLS模型作为基础参照模型,不考虑空间效应,用于后续LM检验的基准比较。
- 空间滞后模型(SLM) 又称空间自回归模型,主要捕捉因变量的空间依赖性,反映相邻地区因变量对本地区因变量的影响。
- 空间误差模型(SEM) 处理误差项的空间自相关,适用于模型遗漏变量具有空间相关性的情形。
- 空间杜宾模型(SDM) 同时考虑因变量和自变量的空间依赖性,是最为通用的空间计量模型之一。
(2)扩展模型类型
- 空间滞后误差模型(SAC) 综合SLM和SEM的特点,同时处理因变量和误差项的空间相关性。
- 空间杜宾误差模型(SDEM) 在SDM基础上加入误差项的空间相关性。
- 自变量空间滞后模型 专门处理自变量空间依赖性的简化模型。
每种模型都有其特定的数学表达形式和适用条件,研究者需要根据具体研究问题和数据特征选择合适的模型。SPSSAU【空间计量】模块提供方法示例如下:

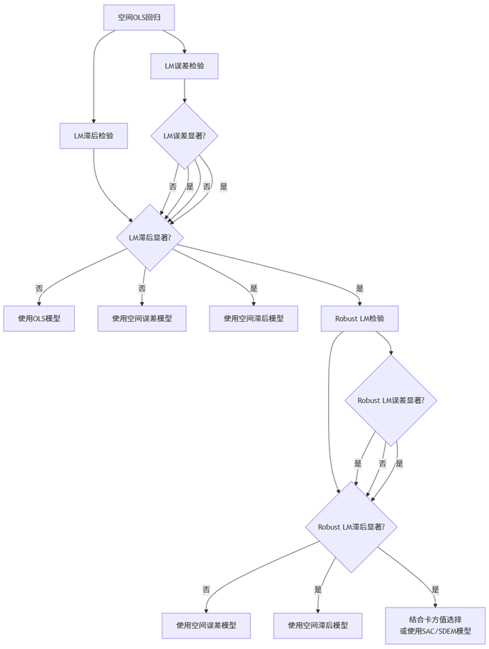
4、空间计量模型选择:LM检验的决策路径
模型选择是空间计量分析的关键环节,LM检验提供了系统的决策框架。

这一决策流程确保研究者能够基于统计检验结果而非主观判断来选择最合适的空间计量模型。SPSSAU会自动完成所有LM检验并给出模型选择建议,大大简化了分析流程。
三、SPSSAU空间计量分析实战指南
1、数据准备与上传
空间计量分析需要准备两份数据:分析数据和空间权重矩阵。
(1)分析数据准备:要求严格按照空间单元的顺序排列,确保与空间权重矩阵的行列顺序完全一致。对于面板数据,还需要确保是平衡面板数据格式。
(2)空间权重矩阵上传:支持n×n阶矩阵格式,第一行为空间单元名称。SPSSAU提供矩阵验证功能,自动检测矩阵格式的合规性。
SPSSAU【空间计量】模块选择【空间OLS回归】,操作如下图:

2、分析流程与结果解读
SPSSAU的空间计量分析遵循严谨的流程:
第一步:空间OLS回归
作为分析起点,获取LM检验结果,为模型选择提供依据。
第二步:模型选择
基于LM检验结果,按照前述决策流程选择合适的空间计量模型。
第三步:空间计量建模
运行选定的空间计量模型,获取参数估计结果。
第四步:结果解读
重点关注空间相关系数(ρ、λ)的显著性和方向,理解空间效应的作用机制。
SPSSAU提供完整的输出结果,包括:
- 模型基本参数和拟合优度指标
- 变量系数估计和显著性检验
- 空间效应分解(直接效应、间接效应、总效应)
- 模型诊断统计量
- 简化格式的结果汇总
3、空间面板数据处理的特殊考虑
当数据同时具有空间维度和时间维度时,需要采用空间面板模型:
(1)模型设定检验
Hausman检验:用于判断固定效应与随机效应的选择,多数实证研究倾向于使用固定效应模型。
个体效应与时间效应:需要考虑是否同时控制个体固定效应和时间固定效应。
(2)空间面板模型扩展
空间面板模型在截面空间模型基础上引入时间维度,能够同时控制空间相关性和时间动态性,更适合分析区域经济发展的时空演化规律。
SPSSAU的空间面板模块支持主流的面板空间计量模型,并提供相应的检验统计量,方便研究者进行全面的时空分析。

被折叠的 条评论
为什么被折叠?



