
声明:本文仅代表原作者观点,仅用于ERP软件的应用与学习,不代表任何公司。
2024年是企业数字化转型的关键之年,企业势必要加快数据价值释放,加速数字化转型。
未来数字经济会占据整个GDP的近半壁江山,对于企业来说,“得数据者得天下”。

数据即资产吗?答案是NO。并不是所有数据都能称之为数据资产。数据资产是由个人或企业拥有或控制的,能够为企业带来未来经济利益的,以物理或电子的方式记录的数据资源。
谈到数据资产,就会提到数据治理,数据治理的目的是提升数据质量,进而提升数据资产价值。数据拆分就是从数据治理衍生出来的。很多ERP顾问可能对ERP系统数据拆分比较陌生,其实笔者前几年写过一些关于数据拆分的文章,如《ERP数据治理之数据的单位化拆分》、《基于数据中台的ERP系统数据按单位拆分方案【上篇】》、《基于数据中台的ERP系统数据按单位拆分方案【下篇】》、《关于ERP系统数据按单位拆分的总结》等,感兴趣的朋友可以看看。
话说回来,什么时候ERP系统数据需要进行拆分处理呢?大型央国企或民营企业,集团下属单位或公司比较多,比如国家电网公司,其下有27家网省公司,每个省公司其下有多个地市公司,每个地市公司下面还有多个区县单位....类似这种情况的公司还有很多,那么如何确保数据治理落实到单位,落实到人,才能更高效地从源头把数据治理好,就需要把ERP系统的数据按单位(ERP系统数据库表中的单位字段或具有单位属性的字段,以下称为:拆分字段)进行拆分,正所谓数据“谁生产,谁治理”。这里需要说明的是,此数据治理并不是指主数据治理,而是一手数据。关于一手数据,可以参考《SAP ERP系统哪些是一手数据?》、《ERP系统哪些数据能够称为“一手数据”?》、《ERP系统“一手数据”如何治理?》、《ERP系统“一手数据”治理任重道远》。
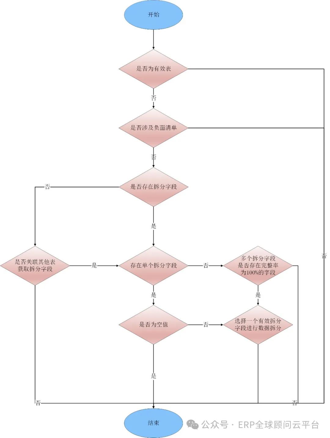
以下是笔者为某国企设计的基于ERP系统的数据表及字段自动识别并进行数据拆分的功能流程图,仅供大家参考:

说明:
1)有效(业务)表:除去ERP数据库中的系统配置表、日志表、备份表、测试表、空表、僵尸表等,实际存储业务或基础数据的数据表,比如SAP ERP系统中的EKKO(采购订单的抬头表)、EKPO(采购订单的明细表)两张表就是用于存储采购订单信息的数据表。
2)负面清单:关于数据负面清单,你完全可以理解数据只要纳入负面清单,就不能随便对外开放或使用,因为被纳入负面清单的数据往往都是涉密数据。
3)拆分字段:就是上面我们说到的数据表中的单位字段或者具有单位属性的字段,比如SAP ERP系统中的PROJ表,表中具有单位属性的字段有PRCTR(利润中心)、KOSTL(成本中心)、WERKS(工厂)、FUNC_AREA(功能范围)、VKORG(销售组织)、VTWEG(分销渠道)、SPART(产品组)、VKOKR(此项目的控制范围)等字段,也就是意味着该表具有多个拆分字段,而实际业务中PRCTR(利润中心)、KOSTL(成本中心)、WERKS(工厂)三个字段数据是可以满足数据拆分条件的。
4)关联其他表获取拆分字段:并不是所有的有效业务表都具有拆分字段(单位字段),这个时候就需要与其他数据表进行关联,SAP ERP系统强大的一个地方就是底层设计表和字段的时候,通常具有关联关系的字段在不同的表中字段名称都是一样的,结合笔者做SAP ERP系统数据治理的实践,不一样的情况比较少。
最后,需要补充的是数据拆分的目的是ERP数据治理能够实现“谁生产、谁治理”,从而最大程度地提高ERP系统数据治理的工作效率。




版权归原作者所有,如有侵权请联系删除。
免责声明:本文所用视频、图片、文字如涉及作品版权问题,请第一时间告知,我们将根据您提供的证明材料确认版权并按国家标准支付稿酬或立即删除内容!本文内容为原作者观点,并不代表本公众号赞同其观点和对其真实性负责。

本文探讨了在2024年企业数字化转型的大背景下,数据资产的重要性以及数据治理中的数据拆分方法。特别针对大型央国企或多级结构企业的ERP系统,阐述了何时需要进行数据拆分处理,强调了数据“谁生产、谁治理”的原则,并提供了数据表自动识别和拆分的功能流程图作为参考。
370

被折叠的 条评论
为什么被折叠?



