名称:多功能数字钟设计Verilog代码Quartus EP4CE开发板(文末获取)
软件:Quartus
语言:Verilog
代码功能:
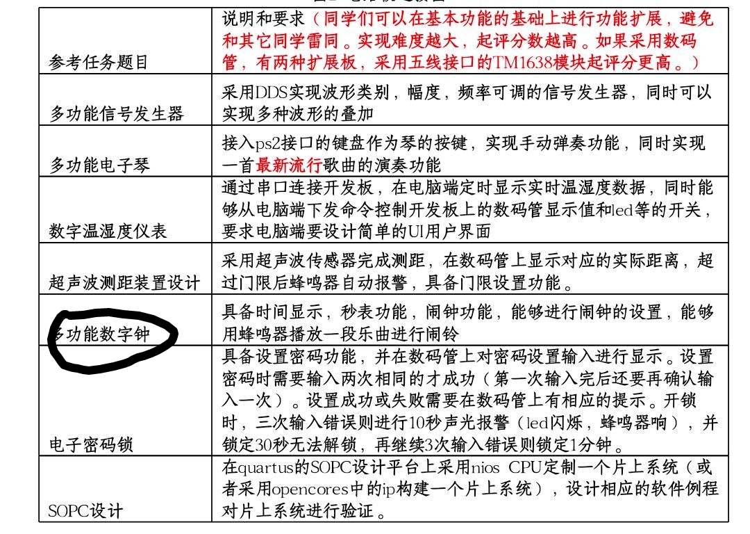
具备时间显示,秒表功能,闹钟功能,能够进行闹钟的设置,能够用蜂鸣器播放一段乐曲进行闹铃

本代码已在EP4CE开发板验证,EP4CE开发板如下,其他开发板可以修改管脚适配:


1、工程文件

2、程序文件
名称:多功能数字钟设计Verilog代码Quartus EP4CE开发板(文末获取)
软件:Quartus
语言:Verilog
代码功能:
具备时间显示,秒表功能,闹钟功能,能够进行闹钟的设置,能够用蜂鸣器播放一段乐曲进行闹铃

本代码已在EP4CE开发板验证,EP4CE开发板如下,其他开发板可以修改管脚适配:


1、工程文件

2、程序文件
1193
509

被折叠的 条评论
为什么被折叠?