现在自媒体是不是已经成为每个企业必备的获客渠道了?
但说实话,做短视频获客有三大痛点:
1、没有专业技能:拍摄、剪辑、文案,样样都要懂
2、 创意枯竭:天天想选题,脑袋都要炸了
3、时间不够:一条视频从策划到发布,轻松耗掉半天时间
但现在,AI智能体技术彻底改变了这一切!
想象一下,有一个AI助手,它能让你轻松实现日更视频,大幅提升转化率,同时将获客成本降低80%!我今天要介绍的自媒体获客智能体系统。
在接下来的内容中,我会一步步教你如何规划并搭建这个系统:
- • 第一步:设计整体流程框架
- • 第二步:实现各环节的智能体助手
- • 第三步:将系统落地应用
无论你是短视频老手,还是刚刚入门的新人,这套系统都能让你事半功倍,在内容红海中脱颖而出。
让我们一起动手,打造你的专属AI自媒体团队!
1 智能体搭建的整体流程
在开始具体步骤之前,让我们先了解如何构建一个完整的智能体系统。
通过掌握整体工作流程,你能更好地把控每个环节,避免走弯路。
这就像搭建一栋房子,我们需要先有整体的设计图纸,然后才能一步步开工建设。
同样,规划好AI智能体的构建步骤,可以让整个开发过程更加顺畅、高效。
构建智能体的整体流程包括以下几个关键步骤:
1、明确智能体的定位和目标
就像确定房子的用途一样,我们需要清楚智能体要做什么、解决什么问题。只有目标明确,才能让智能体发挥最大价值。这一步决定了后续所有工作的方向,是整个规划的基础。
2、梳理业务流程和分析痛点
相当于了解住户的具体需求,通过全面梳理业务流程,找出每个环节中的痛点和难题,才能确定智能体需要重点解决的问题。这一步让我们能够有的放矢,避免盲目开发没有实际价值的功能。
3、规划智能体的整体架构
根据前面分析的痛点和目标,我们需要规划智能体的整体架构,包括需要哪些功能模块、它们之间如何协作、数据如何流转等。这就像画出房子的设计图纸,让整个系统更加清晰和有条理。
4、细化各个智能体的实现方案并落地
1)梳理场景工作流和功能需求
针对每个智能体,我们需要详细梳理它在具体场景中的工作流程和功能需求,确保它能有效解决目标问题。这一步相当于确定每个房间的具体用途和布局。
2)设计智能体的具体实现方案
根据功能需求,设计智能体的具体实现方案,包括使用什么技术、如何处理数据、界面交互如何设计等。这就像确定房间的装修风格、材料选择和细节处理。
3)使用Coze搭建智能体
有了详细的设计方案后,就可以使用Coze平台开始搭建智能体了。Coze提供了丰富的工具和组件,让我们能够快速将设计方案转化为可用的智能体产品,就像按照图纸开始实际建造房子一样。
2 明确智能体的定位和目标
在设计和构建AI智能体之前,我们必须首先明确一个关键问题:它将解决什么问题,为用户带来什么价值?
这就是我们所说的核心价值定位和目标。
为什么这一步如此重要?因为只有定位清晰,我们才能确定正确的发展方向。
这就像开店一样,你需要先明确要开什么类型的店,服务哪类客户,这样后续的装修和进货才不会混乱。
要做好定位,我们需要深入了解目标用户,他们面临什么问题?有什么期望?
通过这些分析,我们才能设计出真正能解决用户痛点的智能体功能。
2.1 价值定位
自媒体获客智能体的价值定位主要体现在以下三个方面:
1、效率提升
将繁琐的短视频制作流程全部交给AI智能助手,它能自动完成选题、文案、剪辑等重复性工作。
你不再需要花费数小时研究热门话题或绞尽脑汁编写吸引人的文案,AI可以在几分钟内为你生成多个备选方案。
这样,你就能将精力集中在最重要的业务决策和创意构思上,节省至少70%的时间和精力,实现真正的"躺赚"效果。
2、创意助手
当你遇到创作瓶颈时,AI就像一位经验丰富的导师,能为你提供源源不断的创意灵感。
它会分析热门短视频趋势,识别平台算法偏好,推荐适合你的选题方向,甚至帮你设计内容框架。
无论是季节性热点、行业趋势还是用户关注的痛点问题,AI都能提供独特的创意角度,让你的内容保持新鲜感和竞争力,轻松突破创作瓶颈,使创作过程变得轻松自然。
3、分析专家
借助DeepSeek等大模型强大的数据分析能力,智能体能快速解读你的视频数据表现,找出关键问题并给出优化建议。
它不仅能告诉你哪些视频表现好,更能深入分析背后原因——是封面吸引了用户,还是内容结构更符合平台推荐?通过对大量数据的智能处理,AI能发现普通人难以察觉的规律和趋势,为你提供专业化的优化方向。
这些专业分析报告让你在内容调整时更有方向感,不必再靠猜测做决定,真正实现数据驱动的内容创作。
2.1 目标受众
接下来,我们需要明确自媒体获客智能体的目标受众,它特别适合以下三类人群:
1、个人创业者
对于想要打造个人IP或创业项目的你来说,最大的困扰可能是不会拍摄、不懂剪辑,甚至不知道如何在镜头前自然表现。
有了AI智能体,这些技术门槛都不再是问题。AI能为你量身定制适合风格的内容策略,生成专业级的脚本和分镜,甚至指导你如何进行简单有效的拍摄。
即使是完全的视频小白,也能在短时间内制作出专业水准的内容,让你专注于展现自己的专业价值和个人魅力,而不必为技术细节而烦恼。
2、自媒体从业者
如果你已经在尝试短视频获客,但效果不够理想——内容创作频率跟不上、粉丝增长缓慢、变现效果差强人意。
AI智能体能帮你突破这些瓶颈,通过智能化的选题分析,快速找到适合你账号定位的高潜力内容方向。
它不仅提供更高效的内容制作方案,还能帮你发现新的获客思路,优化引流和转化路径。凭借AI的持续学习能力,你的账号表现将不断提升,让转化率有质的飞跃,轻松实现从小号到大号的跨越。
3、传统行业中小老板
如果你经营着实体店或服务行业,想通过短视频引流获客,但苦于没有专业团队支持,也没有充足时间自学短视频技能。
那么AI智能体就是你的得力助手和私人顾问。它能分析你的行业特点,找到最适合你业务类型的内容策略,从账号定位到日常运营,提供全方位指导。
无需雇佣昂贵的短视频团队,也不用担心被机构收割智商税,你只需按照AI的建议执行,就能快速掌握短视频运营技巧,用最低成本实现数字化转型,让门店客流翻倍增长。
2.2 预期目标
基于以上定位分析,我们可以确定自媒体获客智能体的具体目标:
1、获客成本降低 80%
以往需要外包给专业团队的工作,现在AI全部能够胜任。不再需要支付高昂的文案策划、视频拍摄和后期制作费用,一个AI智能体就能替代多个岗位的工作,大幅降低人力和时间成本。
即使是小团队或个人创业者,也能享受到企业级的内容创作能力。
2、日更短视频
掌握AI短视频获客的自动化工作流后,每天高频输出变得轻而易举。从前需要一整天才能完成的视频制作流程,现在只需几十分钟即可完成。
AI智能体能快速生成多个选题和脚本,自动安排拍摄计划,甚至提供拍摄引导,让你轻松实现日更甚至多更的内容节奏,持续保持账号活跃度。
3、转化率倍增
AI帮你分析爆款视频逻辑、输出针对性脚本,让每条内容都能精准吸引目标客户。它会研究平台算法偏好,同时分析你的历史数据表现,找出最适合你的内容模式。
通过精准的用户画像分析和内容匹配,AI能为你设计更吸引人的视频标题、更有共鸣的内容结构和更自然的引流方式,从而大幅提升观看完成率、互动率和最终的转化率。
3.梳理业务流程和分析痛点
在明确智能体的定位和目标后,我们需要将业务流程梳理清楚。
这就像盖房子前必须先绘制完整的图纸。
梳理业务流程不仅帮助我们更好地理解整个工作过程,还能找出AI可以提升效率的环节。例如,那些重复性的工作特别适合交给AI完成。
在开始具体的流程梳理前,让我们先明确两个基本问题:什么是业务流程?我们如何用系统化的方法来分析它?理解这些基础概念后,后续工作将变得更加轻松。
3.1 什么是业务流程
业务流程是完成特定业务目标所需的一系列活动和步骤的集合。它像一张详细的路线图,指引我们从起点到终点需要经过的每个环节。
以短视频创作为例,业务流程包括:选题策划、文案撰写、拍摄录制、后期剪辑和发布推广等环节。这些环节都可以进一步细分为更具体的步骤。
理解业务流程对智能体的开发至关重要。只有将流程梳理清晰,我们才能准确找到AI可以提升效率的切入点。
3.2 如何梳理业务流程
梳理业务流程最简单的方法是记录员工的工作流程,详细记录日常工作中的每个步骤。
建议准备一个笔记本,用一周时间记录工作中的所有操作步骤,包括查阅的资料、处理的文件和使用的工具等。
记录完成后,你将看清整个工作流程的全貌。此时可以用思维导图或流程图将其可视化,使流程更加清晰。
如果企业已经梳理并沉淀了标准操作流程(SOP),那么梳理业务流程就会变得非常简单。
例如,一个门店老板的短视频起号业务流程:

- 账号定位:确定账号主题方向、定义目标受众画像、分析竞品差异化卖点、制定内容风格策略。
- 对标账号拆解:收集同行业优质账号、分析内容结构和形式、研究话术和引流方式、总结可复制的成功要素。
- 账号基础搭建:设计个人资料页(头像/昵称/简介)、完善基础信息(地理位置/联系方式)、制作置顶视频。
- 选题库搭建:收集热门话题、整理对标账号选题、建立内容分类标签体系、准备长期选题储备库。
- 内容创作与拍摄:编写视频分镜脚本、准备拍摄道具和场景、录制多组镜头素材。
- 剪辑与发布:筛选优质素材片段、添加音乐/特效/字幕、设计视频封面和标题、选择最佳时间发布。
- 数据分析与优化:收集关键数据指标、分析用户互动反馈、总结内容效果报告、调整优化策略。
3.3 如何分析痛点,找到可提效的场景?
有了详细的业务流程,我们就可以开始深入分析每个环节中存在的痛点,并找到相应的解决方案。这就像给病人做全身检查,找出问题所在,然后对症下药。
在AI技术快速发展的今天,我们有了强大的助手DeepSeek。
它就像一个经验丰富的分析师,能帮我们快速发现业务中的关键问题,并提供专业的解决建议。这种AI辅助分析不仅节省时间,还能得到更全面的诊断结果。
为了让大家更直观地理解这个过程,我们来看一个具体案例,我们向DeepSeek发送:
我是一名蛋糕店老板,是一个纯纯的短视频小白,我想拍摄短视频,帮门店引流获客,我的短视频起号业务流程大概如下:
- 账号定位
- 对标账号拆解
- 账号基础搭建
- 选题库搭建
- 内容创作与拍摄
- 剪辑与发布
- 数据分析与优化
基于上述业务流程,梳理出工作流程、痛点问题、AI能协助的、人工要做的事,以表格形式输出。

DeepSeek的回答:
以下是根据您的流程环节梳理的表格,包含各环节的痛点问题、AI能协作的部分以及人工需要完成的任务:

DeepSeek的回答非常全面,它不仅系统地梳理了各个流程环节的具体需求,还深入分析了每个环节的痛点问题。
此外,它清晰地区分了AI可协助的部分和需要人工完成的任务,为我们后续开发AI智能体提供了坚实的基础框架。
尽管DeepSeek的回答很有价值,但内容还不够具体,无法完全满足智能体的开发需求。
不过这并不是问题,我们可以继续与DeepSeek对话,逐步深入地梳理业务场景中的智能体功能需求。
梳理场景工作流,分析智能体的功能需求
根据前面的痛点分析与问题诊断,我们可以更清晰地看到短视频获客中各个环节的挑战。
要打造一个真正有价值的AI助手,不能仅停留在粗粒度的需求描述上,而是要深入到每个环节的具体需求中去。因此,我们需要为每个场景设计更详细的执行方案。
1 让AI帮我们梳理场景,分析功能需求
接下来,我们以对标账号拆解环节为例,进一步细化该环节的场景工作流和智能体的功能需求。
我们向DeepSeek发送:
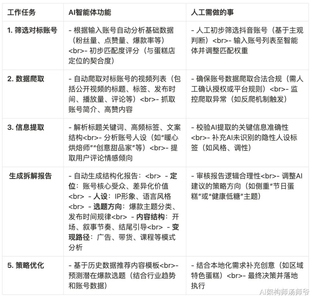
我是一名蛋糕店老板,把下面的工作流做成一个智能体:
我会在抖音筛选与自身定位匹配的账号,并发送给智能体,智能体帮我爬取对标账号的视频列表,自动提取视频的标题、标签、文案、数据等内容,生成对标账号的定位、人设、选题方向、内容结构、变现路径的拆解报告。
梳理出工作任务、AI智能体功能、人工要做的事,以表格形式输出。
DeepSeek的回复:
以下是针对您需求的智能体工作流程梳理表,分为工作任务、AI智能体功能和人工任务三部分:

注意事项
- 数据合规性:使用抖音开放API或授权第三方工具,避免直接爬取带来的违规风险;
- 动态更新:智能体需定期重新抓取对标账号数据,持续跟踪内容迭代;
- 人机协同:AI善于结构化分析,但需人工补充情感化、创意化要素(如"治愈感"“节日氛围”)。
通过DeepSeek的协助,我们清晰地确定了对标账号拆解智能体的核心功能需求。
DeepSeek指出,将80%的重复性分析工作交由AI处理,使人员可以专注于创意决策和个性化调整,能显著提升工作效率至原来的5倍以上。
2 基于AI的分析,进一步完善功能需求
需要注意的是,DeepSeek提供的分析并非完全准确。
它主要为我们提供了分析框架和基础素材,我们还需要基于这些内容,进一步规划更贴合自身业务场景的具体功能需求。
基于DeepSeek提供的分析,我们进一步完善对标拆解智能体的具体功能:

5.设计智能体的实现方案
完成场景梳理和智能体功能需求分析后,下一步是设计具体的实现方案。这是智能体开发过程中的关键环节,直接决定智能体能否高效运行并达到预期效果。
实现方案需要明确定义智能体的人设与逻辑、工作流程、各节点的输入输出以及配置信息,形成一个完整的工作链条。
简而言之,我们需要回答几个核心问题:如何设置智能体的人设和逻辑?它应该按什么步骤工作?每个步骤需要什么输入信息,又会产生什么输出结果?这些设计必须清晰明确,以确保后续开发和使用过程顺畅。
对标拆解智能体的实现方案展示了从用户输入到最终报告生成的完整流程。每个节点都有明确的功能和责任,确保整个系统能高效协同工作。

在明确智能体的实现方案后,我们需要开始真正搭建智能体。
这个环节将前面的理论规划转化为实际可用的工具,是整个项目中最令人兴奋的部分。
搭建过程并不复杂,主要分为两个核心步骤:
1、工作流创建
将我们前面设计的场景流程转化为可自动化运行的步骤化模块。这相当于搭建智能体的核心业务逻辑,明确各环节如何衔接、数据如何传递。每个节点都有明确的输入和输出,确保整个流程顺畅运行。
2、智能体创建
将工作流嵌入AI智能体中,使其能理解用户的对话内容并智能判断何时调用相应工具。这一步赋予了智能体"大脑",让它不仅能执行预设流程,还能根据上下文做出智能判断,提供更自然的交互体验。
在接下来的章节中,我们将通过详细的实战演示,一步步指导如何搭建自媒体获客智能体。
6.规划AI自媒体获客“部门”
前文,我们展示了如何应用DeepSeek,对短视频起号过程中各个环节的痛点问题进行了全面且深入的分析。
基于这些分析结果,我们将为每个关键阶段规划并设计相应的智能体,有效解决这些痛点问题。
每个智能体就相当于你的数字员工,帮助创作者更高效地完成各个环节的工作,从而实现真正的效率提升。
这些智能体可以24小时不间断工作,不需要休息,也不会因为情绪波动而影响工作质量。它们能够按照预设的标准一致性地输出内容,避免了人为的不稳定因素。
所有智能体加在一起,就等于一个AI获客部门。这个部门不需要支付额外的人力成本,却能够完成从内容策划、创作到数据分析的全流程工作,相比传统团队,它运作更加高效,沟通成本更低。

接下来,我们将详细介绍每个智能体的核心职责。这些智能体犹如专业团队成员,各司其职、协同合作,让自媒体运营事半功倍。
通过了解它们的具体功能和应用场景,你能更有效地利用这些数字员工,实现内容创作和获客流程的全面自动化。
6.1 账号定位环节
1、账号定位智能体
账号定位智能体能快速帮助你明确账号的目标受众、内容方向和定位标签。它就像一位专业的品牌策划师,通过全面分析你的业务特点和目标市场,为你量身打造最适合的账号定位策略。
只需准备好企业或个人的业务介绍、产品详情、核心优势、常见问答和成功案例等资料,输入给智能体,它就会自动提取关键信息。结合行业趋势和用户喜好,智能体会给出精准的账号定位建议,让你少走弯路,快速找准市场定位。
2、对标账号拆解智能体
对标账号拆解智能体能对目标账号进行多维度数据抓取,包括视频标题、发布时间、文案和互动数据等,并通过AI大模型评估其优势与可借鉴之处。这相当于为你提供了一个全天候运行的竞品分析团队,捕捉所有可能的洞察。
分析完成后,智能体会为你总结人设、选题、内容结构、话术模式和引流转化等方面的经验,帮助你快速找到差距并制定提升方案。无需花费大量时间手动收集和分析数据,只需查看智能体生成的详细报告,即可获取有价值的竞争情报。
3、账号搭建智能体
根据账户定位和知识库,账号搭建智能体会自动生成多套账号基础搭建方案供你选择。从头像设计建议、简介撰写、首批内容规划到互动策略,它能提供一站式的账号搭建服务,让你的账号从一开始就具备专业水准。
4、个人/企业知识库助手
个人/企业知识库助手能帮助用户快速整理和管理关键业务信息,自动提取、分类和存储企业或个人的核心资料,如产品详情、常见问题和案例分析等。创建内容时,智能体可以精准调用相关知识,确保内容专业且保持一致性。
有了这个助手,你无需反复查找资料,专业知识随时可用,从而大幅提升内容创作效率和质量,成为自媒体获客过程中的重要支持工具。
6.2 内容规划环节
1、对标账号监控智能体
不必手动挨个去查看对标账号,它会自动提供每日、每周或每月的视频更新记录。
智能体会持续关注你指定的竞争对手账号,收集他们的最新内容、发布频率和互动情况,将这些信息整理成清晰的表格,让你一目了然地了解对标账号的动态。
2、热点监控智能体
智能体会每日抓取全网实时热搜、平台热点榜等信息,结合账号定位进行筛选,推荐最适合当前账号可追的热点。
3、选题规划智能体
结合热点监控数据、对标账号内容等多重信息源,自动生成一份动态更新的选题库。
这个智能体相当于你的内容策划专家,它会根据你的账号定位、历史数据表现和市场趋势,为你提供多种内容方向和具体选题建议。
让你的内容创作有据可依,不再为"今天该发什么"而烦恼。
6.3 内容创作环节
1、视频拆解智能体
这个智能体能深入分析优质视频作品,全方位拆解其成功要素。它会分析标题吸引力和文案结构,同时识别爆款元素、开头类型、情感钩子、痛点触发和转化技巧等关键因素。
通过这种多维度分析,你可以快速掌握爆款视频的核心秘诀,并将这些成功经验应用到自己的内容创作中。
2、文案创作智能体
只需提供简单的关键词、选题方向或内容大纲,这个智能体就能为你一键生成完整、有吸引力的文案。无需再花费大量时间苦思冥想,AI将为你处理从创意构思到文字润色的全过程。
更棒的是,它会自动结合你的账号定位和知识库内容,确保生成的文案完美契合你的人设和标签定位。这样,你的每一条内容都能保持一致的品牌调性,帮助你建立稳定的粉丝认知。
3、文案仿写智能体
这个智能体可以帮你进行风格仿写,保留原作的精髓和框架,同时融入你自己的业务需求和特色,创造出既有参考价值又不失原创性的内容。
它还能基于同一主题,为不同社交平台生成多个相似但各具特色的文案版本,完美适配各平台的内容特点和用户习惯,让你的全平台分发,效率翻倍。
4、口播数字人智能体
不想真人出镜?这个智能体可以将你生成的文案直接转交给AI数字人,一键生成专业的口播视频。你可以自由选择不同形象、声音和表现风格的数字人,无需摄影设备、场地和专业技巧,也能制作出高质量的视频内容,大大降低内容创作的门槛和成本。
6.4 拍摄剪辑与发布环节
1、AI智能剪辑智能体
上传录制素材后,AI智能剪辑智能体通过先进的语音识别和画面分析技术,自动识别并清除视频中的冗余内容、重复片段和口误部分。整个过程完全自动化,无需手动标记或剪辑,大幅节省后期处理时间。
智能体还能精准识别视频中的重点词汇和关键信息,自动添加醒目的特效字幕,增强视频的表现力和观看体验。字幕样式可根据你的品牌风格自动调整,保持视觉一致性。
2、数据复盘智能体
数据复盘智能体实时追踪并全面收集你的短视频在各平台的关键数据指标,包括播放量、点赞量、评论量、转发量、粉丝增长率、用户停留时长、完播率和转化率等。这些复杂数据会自动整理成直观的可视化报表,让你一目了然地掌握内容表现。
更重要的是,智能体不只提供原始数据,还通过AI大模型分析能力,挖掘数据背后的规律和洞察。它会分析哪些内容元素(如开场方式、话题选择、视频长度、发布时间等)对数据表现产生积极影响,同时指出内容中的不足之处。
基于这些深度分析,数据复盘智能体会提供具体可行的优化建议,帮助你不断调整和完善内容策略,实现数据驱动的内容创作,确保每个新视频都比上一个表现更好,持续提升获客效果。
如何学习大模型 AI ?
我国在AI大模型领域面临人才短缺,数量与质量均落后于发达国家。2023年,人才缺口已超百万,凸显培养不足。随着Al技术飞速发展,预计到2025年,这一缺口将急剧扩大至400万,严重制约我国Al产业的创新步伐。加强人才培养,优化教育体系,国际合作并进,是破解困局、推动AI发展的关键。
但是具体到个人,只能说是:
“最先掌握AI的人,将会比较晚掌握AI的人有竞争优势”。
这句话,放在计算机、互联网、移动互联网的开局时期,都是一样的道理。
我在一线互联网企业工作十余年里,指导过不少同行后辈。帮助很多人得到了学习和成长。
我意识到有很多经验和知识值得分享给大家,也可以通过我们的能力和经验解答大家在人工智能学习中的很多困惑,所以在工作繁忙的情况下还是坚持各种整理和分享。但苦于知识传播途径有限,很多互联网行业朋友无法获得正确的资料得到学习提升,故此将重要的AI大模型资料包括AI大模型入门学习思维导图、精品AI大模型学习书籍手册、视频教程、实战学习等录播视频免费分享出来。

2025最新大模型学习路线
明确的学习路线至关重要。它能指引新人起点、规划学习顺序、明确核心知识点。大模型领域涉及的知识点非常广泛,没有明确的学习路线可能会导致新人感到迷茫,不知道应该专注于哪些内容。
对于从来没有接触过AI大模型的同学,我帮大家准备了从零基础到精通学习成长路线图以及学习规划。可以说是最科学最系统的学习路线。

针对以上大模型的学习路线我们也整理了对应的学习视频教程,和配套的学习资料。
大模型经典PDF书籍
新手必备的大模型学习PDF书单来了!全是硬核知识,帮你少走弯路!

配套大模型项目实战
所有视频教程所涉及的实战项目和项目源码等

博主介绍+AI项目案例集锦
MoPaaS专注于Al技术能力建设与应用场景开发,与智学优课联合孵化,培养适合未来发展需求的技术性人才和应用型领袖。


这份完整版的大模型 AI 学习资料已经上传优快云,朋友们如果需要可以微信扫描下方优快云官方认证二维码免费领取【保证100%免费】

为什么要学习大模型?
2025人工智能大模型的技术岗位与能力培养随着人工智能技术的迅速发展和应用 , 大模型作为其中的重要组成部分 , 正逐渐成为推动人工智能发展的重要引擎 。大模型以其强大的数据处理和模式识别能力, 广泛应用于自然语言处理 、计算机视觉 、 智能推荐等领域 ,为各行各业带来了革命性的改变和机遇 。

适合人群
- 在校学生:包括专科、本科、硕士和博士研究生。学生应具备扎实的编程基础和一定的数学基础,有志于深入AGI大模型行业,希望开展相关的研究和开发工作。
- IT行业从业人员:包括在职或失业者,涵盖开发、测试、运维、产品经理等职务。拥有一定的IT从业经验,至少1年以上的编程工作经验,对大模型技术感兴趣或有业务需求,希望通过课程提升自身在IT领域的竞争力。
- IT管理及技术研究领域人员:包括技术经理、技术负责人、CTO、架构师、研究员等角色。这些人员需要跟随技术发展趋势,主导技术创新,推动大模型技术在企业业务中的应用与改造。
- 传统AI从业人员:包括算法工程师、机器视觉工程师、深度学习工程师等。这些AI技术人才原先从事机器视觉、自然语言处理、推荐系统等领域工作,现需要快速补充大模型技术能力,获得大模型训练微调的实操技能,以适应新的技术发展趋势。

课程精彩瞬间
大模型核心原理与Prompt:掌握大语言模型的核心知识,了解行业应用与趋势;熟练Python编程,提升提示工程技能,为Al应用开发打下坚实基础。
RAG应用开发工程:掌握RAG应用开发全流程,理解前沿技术,提升商业化分析与优化能力,通过实战项目加深理解与应用。
Agent应用架构进阶实践:掌握大模型Agent技术的核心原理与实践应用,能够独立完成Agent系统的设计与开发,提升多智能体协同与复杂任务处理的能力,为AI产品的创新与优化提供有力支持。
模型微调与私有化大模型:掌握大模型微调与私有化部署技能,提升模型优化与部署能力,为大模型项目落地打下坚实基础。
顶尖师资,深耕AI大模型前沿技术
实战专家亲授,让你少走弯路

一对一学习规划,职业生涯指导
- 真实商业项目实训
- 大厂绿色直通车
人才库优秀学员参与真实商业项目实训
以商业交付标准作为学习标准,具备真实大模型项目实践操作经验可写入简历,支持项目背调
大厂绿色直通车,冲击行业高薪岗位
文中涉及到的完整版的大模型 AI 学习资料已经上传优快云,朋友们如果需要可以微信扫描下方优快云官方认证二维码免费领取【保证100%免费】







892

被折叠的 条评论
为什么被折叠?



