✅作者简介:热爱科研的Matlab仿真开发者,擅长数据处理、建模仿真、程序设计、完整代码获取、论文复现及科研仿真。
🍎 往期回顾关注个人主页:Matlab科研工作室
🍊个人信条:格物致知,完整Matlab代码及仿真咨询内容私信。
🔥 内容介绍
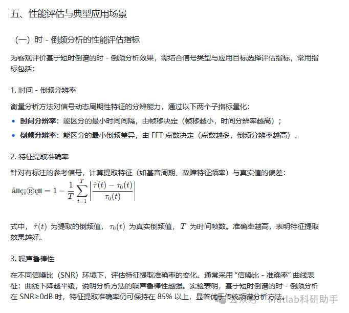
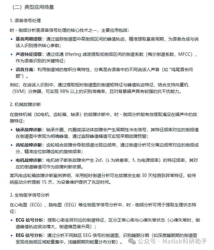
一、引言
在信号处理领域,对非平稳信号(如语音、机械振动、生物医学信号等)的分析始终是核心课题。这类信号的频率特征会随时间动态变化,传统的傅里叶变换仅能获取信号的整体频域信息,无法反映频率随时间的演化规律。虽然短时傅里叶变换(STFT)通过滑动窗口技术构建的频谱图实现了时频联合分析,但在处理具有谐波结构、调制特性或强背景噪声的复杂信号时,仍存在分辨率不足、特征提取模糊等问题。
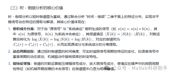
时 - 倒频分析作为一种基于倒谱理论的进阶分析方法,通过 “频域转时域再转倒频域” 的双重变换,能够有效分离信号中的源成分与卷积干扰(如语音中的声带振动与声道共鸣、机械振动中的故障冲击与噪声调制)。而短时倒谱图(Cepstrogram)作为时 - 倒频分析的核心载体,将倒谱分析与短时处理技术结合,实现了倒频特征的时间演化可视化,为非平稳信号的动态特征提取提供了全新视角。
当前,短时倒谱计算及时 - 倒频分析已在语音识别、机械故障诊断、声学信号分离等领域展现出独特优势。例如,在语音处理中可精准提取说话人特征参数,在机械系统监测中能有效识别早期故障冲击信号。深入研究这一技术,对提升复杂非平稳信号的分析精度与应用价值具有重要理论与现实意义。
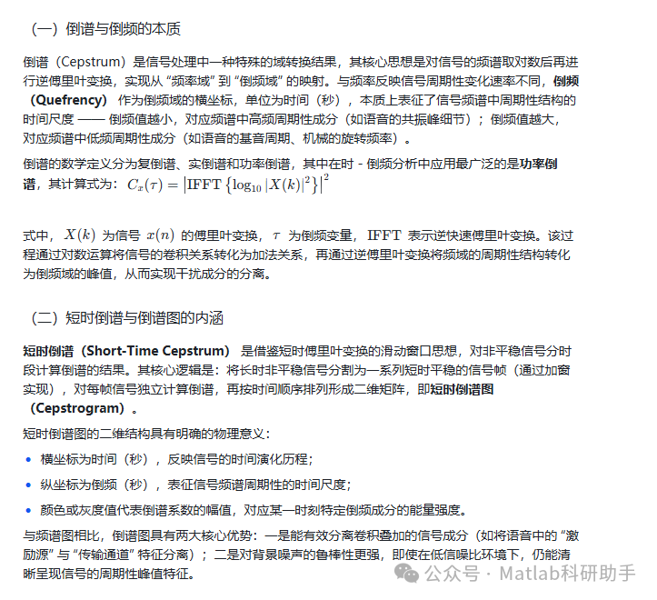
二、核心概念与理论基础


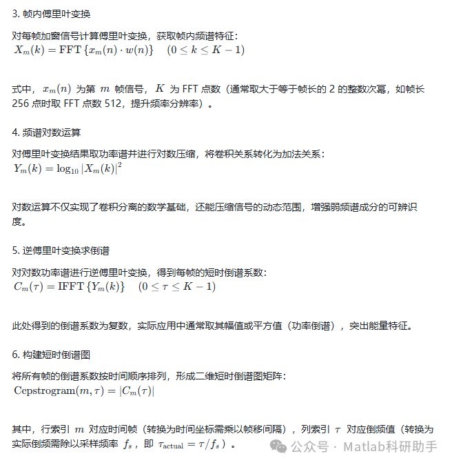
三、短时倒谱图的计算流程与关键参数




(三)分析结果的可视化与解读
时 - 倒频分析的结果主要通过短时倒谱图的可视化进行解读,结合特征提取结果实现信号状态的判断,典型解读规则如下:
- 峰值位置解读:倒谱图中的明显峰值对应信号的主导周期性成分,峰值的倒频值直接给出该成分的时间尺度,峰值幅值反映该成分的能量强度;
- 轨迹趋势解读:峰值轨迹的平稳性反映信号状态的稳定性 —— 轨迹平稳表示信号周期性稳定(如正常运行的机械),轨迹突变或幅值骤增表示信号出现异常(如机械故障初期);
- 区域能量解读:倒谱图中某一时间 - 倒频区域的能量集中,对应该时段特定周期性成分的活跃(如语音中的元音发音时段,低倒频区域能量集中)。
例如,在齿轮箱故障诊断中,正常状态下的倒谱图仅在齿轮旋转频率对应的倒频位置出现单一峰值,且轨迹平稳;当齿轮出现断齿故障时,倒谱图中会在故障特征频率对应的倒频位置出现新的峰值,且峰值幅值随运行时间逐渐增大,同时倒谱熵显著上升。


六、挑战与未来发展方向
(一)当前面临的挑战
- 参数自适应优化难题:现有短时倒谱计算的参数(帧长、窗函数、FFT 点数)需人工根据信号类型调整,缺乏自适应优化机制,在处理变工况信号(如变速运行的机械、情绪波动的语音)时,分析效果易受影响。
- 强噪声环境下的特征提取局限:当信噪比低于 0dB 时,倒谱图中的目标峰值易被噪声淹没,导致特征提取准确率大幅下降,难以满足极端工况下的应用需求(如航空发动机故障诊断)。
- 多分量信号分离困难:对于包含多个重叠周期性成分的复杂信号(如多齿轮同时故障的振动信号),现有倒谱域滤波技术难以实现精准分离,易出现特征混淆。
- 实时性不足:短时倒谱计算涉及多帧 FFT 与 IFFT 运算,在处理高采样率、长时信号时,计算量较大,难以满足实时监测场景(如工业设备在线监控)的需求。
(二)未来发展方向
- 自适应参数优化算法:结合深度学习技术,构建基于卷积神经网络(CNN)的参数预测模型,通过学习不同信号类型的特征,自动输出最优帧长、窗函数与 FFT 点数,实现 “信号 - 参数” 的自适应匹配。
- 噪声鲁棒性增强技术:融合小波变换与倒谱分析,先通过小波阈值去噪抑制噪声,再计算短时倒谱;或引入稀疏表示理论,将倒谱系数分解为稀疏的目标成分与稠密的噪声成分,提升低信噪比环境下的特征提取精度。
- 多分量分离与解耦:借鉴盲源分离技术,构建基于独立成分分析(ICA)的倒谱域分离模型,通过最大化各成分的统计独立性,实现多重叠周期性成分的精准解耦;或结合注意力机制,自动定位并提取目标成分对应的倒谱区域。
- 实时计算架构优化:采用并行计算技术(如 GPU 加速)与轻量化算法设计,简化 FFT 运算流程,降低计算复杂度;针对边缘计算场景,开发基于 FPGA 的硬件加速模块,实现短时倒谱的实时计算与分析。
- 跨域融合与智能化升级:将时 - 倒频分析与深度学习结合,构建端到端的特征提取与识别模型(如基于 CNN-LSTM 的倒谱图分类模型),实现从信号输入到状态判断的全流程智能化;同时拓展至多模态信号分析(如结合音频与振动信号的倒谱融合分析),提升复杂场景下的决策可靠性。
七、结论
基于短时倒谱计算的时 - 倒频分析,通过 “短时处理 - 频域对数 - 倒频转换” 的核心逻辑,实现了非平稳信号动态周期性特征的精准提取与可视化,解决了传统时频分析难以分离卷积成分、抗噪声能力弱的痛点。其完整的计算流程与丰富的特征提取方法,使其在语音处理、机械故障诊断、生物医学信号分析等领域展现出不可替代的优势。
尽管当前在参数自适应、强噪声鲁棒性、实时性等方面仍面临挑战,但随着深度学习、并行计算等技术的融入,时 - 倒频分析将朝着自适应、高鲁棒、实时化、智能化的方向发展。未来,该技术有望在工业智能监控、医疗精准诊断、语音交互等领域实现更广泛的应用,为复杂信号的深度分析提供核心支撑。
⛳️ 运行结果


🔗 参考文献
[1] 应怀樵.最大熵法新倒频谱分析—倒熵谱研究[C]//中国电子学会信号处理、振动噪声控制在工程中的应用第二届学术会议.1985.
[2] 牛立勇,关惠玲.细化和倒谱分析在坦克齿轮箱故障诊断中的应用[J].郑州大学学报:工学版, 2003, 24(3):3.DOI:10.3969/j.issn.1671-6833.2003.03.024.
[3] 焦卫东,朱有剑.基于EMD与倒谱分析的轴承故障诊断[J].机电工程, 2009, 26(2):4.DOI:10.3969/j.issn.1001-4551.2009.02.005.
📣 部分代码
🎈 部分理论引用网络文献,若有侵权联系博主删除
👇 关注我领取海量matlab电子书和数学建模资料
🏆团队擅长辅导定制多种科研领域MATLAB仿真,助力科研梦:
🌈 各类智能优化算法改进及应用
生产调度、经济调度、装配线调度、充电优化、车间调度、发车优化、水库调度、三维装箱、物流选址、货位优化、公交排班优化、充电桩布局优化、车间布局优化、集装箱船配载优化、水泵组合优化、解医疗资源分配优化、设施布局优化、可视域基站和无人机选址优化、背包问题、 风电场布局、时隙分配优化、 最佳分布式发电单元分配、多阶段管道维修、 工厂-中心-需求点三级选址问题、 应急生活物质配送中心选址、 基站选址、 道路灯柱布置、 枢纽节点部署、 输电线路台风监测装置、 集装箱调度、 机组优化、 投资优化组合、云服务器组合优化、 天线线性阵列分布优化、CVRP问题、VRPPD问题、多中心VRP问题、多层网络的VRP问题、多中心多车型的VRP问题、 动态VRP问题、双层车辆路径规划(2E-VRP)、充电车辆路径规划(EVRP)、油电混合车辆路径规划、混合流水车间问题、 订单拆分调度问题、 公交车的调度排班优化问题、航班摆渡车辆调度问题、选址路径规划问题、港口调度、港口岸桥调度、停机位分配、机场航班调度、泄漏源定位
🌈 机器学习和深度学习时序、回归、分类、聚类和降维
2.1 bp时序、回归预测和分类
2.2 ENS声神经网络时序、回归预测和分类
2.3 SVM/CNN-SVM/LSSVM/RVM支持向量机系列时序、回归预测和分类
2.4 CNN|TCN|GCN卷积神经网络系列时序、回归预测和分类
2.5 ELM/KELM/RELM/DELM极限学习机系列时序、回归预测和分类
2.6 GRU/Bi-GRU/CNN-GRU/CNN-BiGRU门控神经网络时序、回归预测和分类
2.7 ELMAN递归神经网络时序、回归\预测和分类
2.8 LSTM/BiLSTM/CNN-LSTM/CNN-BiLSTM/长短记忆神经网络系列时序、回归预测和分类
2.9 RBF径向基神经网络时序、回归预测和分类
2.10 DBN深度置信网络时序、回归预测和分类
2.11 FNN模糊神经网络时序、回归预测
2.12 RF随机森林时序、回归预测和分类
2.13 BLS宽度学习时序、回归预测和分类
2.14 PNN脉冲神经网络分类
2.15 模糊小波神经网络预测和分类
2.16 时序、回归预测和分类
2.17 时序、回归预测预测和分类
2.18 XGBOOST集成学习时序、回归预测预测和分类
2.19 Transform各类组合时序、回归预测预测和分类
方向涵盖风电预测、光伏预测、电池寿命预测、辐射源识别、交通流预测、负荷预测、股价预测、PM2.5浓度预测、电池健康状态预测、用电量预测、水体光学参数反演、NLOS信号识别、地铁停车精准预测、变压器故障诊断
🌈图像处理方面
图像识别、图像分割、图像检测、图像隐藏、图像配准、图像拼接、图像融合、图像增强、图像压缩感知
🌈 路径规划方面
旅行商问题(TSP)、车辆路径问题(VRP、MVRP、CVRP、VRPTW等)、无人机三维路径规划、无人机协同、无人机编队、机器人路径规划、栅格地图路径规划、多式联运运输问题、 充电车辆路径规划(EVRP)、 双层车辆路径规划(2E-VRP)、 油电混合车辆路径规划、 船舶航迹规划、 全路径规划规划、 仓储巡逻
🌈 无人机应用方面
无人机路径规划、无人机控制、无人机编队、无人机协同、无人机任务分配、无人机安全通信轨迹在线优化、车辆协同无人机路径规划
🌈 通信方面
传感器部署优化、通信协议优化、路由优化、目标定位优化、Dv-Hop定位优化、Leach协议优化、WSN覆盖优化、组播优化、RSSI定位优化、水声通信、通信上传下载分配
🌈 信号处理方面
信号识别、信号加密、信号去噪、信号增强、雷达信号处理、信号水印嵌入提取、肌电信号、脑电信号、信号配时优化、心电信号、DOA估计、编码译码、变分模态分解、管道泄漏、滤波器、数字信号处理+传输+分析+去噪、数字信号调制、误码率、信号估计、DTMF、信号检测
🌈电力系统方面
微电网优化、无功优化、配电网重构、储能配置、有序充电、MPPT优化、家庭用电
🌈 元胞自动机方面
交通流 人群疏散 病毒扩散 晶体生长 金属腐蚀
🌈 雷达方面
卡尔曼滤波跟踪、航迹关联、航迹融合、SOC估计、阵列优化、NLOS识别
🌈 车间调度
零等待流水车间调度问题NWFSP 、 置换流水车间调度问题PFSP、 混合流水车间调度问题HFSP 、零空闲流水车间调度问题NIFSP、分布式置换流水车间调度问题 DPFSP、阻塞流水车间调度问题BFSP
👇
1542

被折叠的 条评论
为什么被折叠?



