✅作者简介:热爱科研的Matlab仿真开发者,擅长数据处理、建模仿真、程序设计、完整代码获取、论文复现及科研仿真。
🍎 往期回顾关注个人主页:Matlab科研工作室
🍊个人信条:格物致知,完整Matlab代码及仿真咨询内容私信。
🔥 内容介绍
针对无人机(UAV)通信中高频谱效率与低延迟的需求,本文提出一种无人机赋能的双上行链路协同非正交多址接入(NOMA)系统架构,重点研究适配链路动态特性的自适应解码机制。该机制基于实时信道状态信息(CSI)与链路负载特征,动态切换串行干扰消除(SIC)解码顺序、调整功率域资源分配,并融合 AI 辅助的干扰预测补偿策略,有效克服无人机高速移动带来的信道时变、链路干扰耦合等问题。仿真结果表明,与传统固定解码机制相比,所提自适应解码机制在用户接入成功率、系统吞吐量及解码误码率方面均有显著提升,其中吞吐量增益达 25%-38%,误码率降低一个数量级以上,为复杂场景下的无人机通信提供了高效可靠的多址接入解决方案。
1 引言
1.1 研究背景与意义
无人机凭借机动性强、部署灵活等优势,已成为 5G 及 Beyond 5G 通信中覆盖增强、应急通信的核心赋能技术。在多用户接入场景中,非正交多址接入(NOMA)通过功率域复用实现多用户共享频谱资源,其频谱效率较正交多址接入(OMA)提升 40% 以上,成为支撑无人机通信大规模连接的关键技术。
双上行链路协同架构通过部署两条并行传输链路(如多频段链路、多天线分集链路)进一步提升系统可靠性,但也带来链路间干扰耦合、解码复杂度激增等挑战。传统 NOMA 解码机制采用固定串行干扰消除(SIC)顺序,无法适配无人机飞行导致的信道动态变化(如路径损耗波动、多普勒频移),在双链路协同场景下易出现解码失败或资源浪费。因此,研究适配链路特性的自适应解码机制,对释放无人机 - NOMA 系统的性能潜力具有重要理论与工程价值。
1.2 研究现状与不足
现有研究已初步探索 UAV-NOMA 系统的性能优化方向:北京邮电大学团队通过随机几何建模分析了 UAV-NOMA 网络的覆盖性能,验证了功率域复用的可行性;中国科学院团队在车联网场景中提出缓存辅助的 NOMA 功率分配方案,通过动态功率调整提升解码成功率。但这些研究仍存在明显局限:其一,多聚焦单链路场景,未考虑双上行链路的协同干扰特性;其二,解码机制多采用静态 SIC 策略,忽略无人机运动引发的信道时变对解码顺序的影响;其三,缺乏对链路负载与解码复杂度的协同优化。
1.3 研究内容与结构
本文围绕 “双上行链路协同 NOMA” 核心场景,重点开展三方面研究:一是构建无人机赋能的双上行链路协同 NOMA 系统架构,明确链路协同机制与干扰耦合模型;二是设计基于信道 - 负载双维度感知的自适应解码机制,包括动态解码顺序决策、功率自适应调整及干扰补偿算法;三是通过仿真实验验证机制在时变信道与多干扰场景下的性能优势。
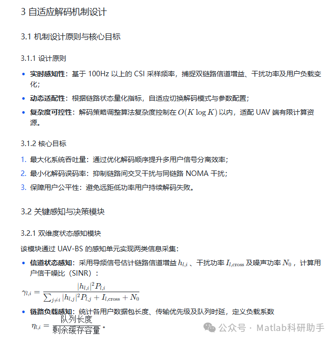
2 系统架构与核心理论基础
2.1 无人机赋能的双上行链路协同 NOMA 架构
2.1.1 物理层架构设计
系统由地面用户终端(UE)、无人机中继 / 基站(UAV-BS)及核心网控制节点构成,采用 “双上行链路并行传输 + 功率域 NOMA 复用” 架构:
- 双上行链路配置:链路 1 采用 Sub-6GHz 频段保障覆盖,链路 2 采用毫米波频段提升速率,两条链路通过无人机端的协同调度单元实现资源聚合;
- 功率域复用策略:每条链路内采用 NOMA 功率分配,根据用户路径损耗差异分配发射功率,远距用户分配更高功率以满足覆盖需求;
- 协同控制单元:部署于 UAV-BS,负责实时采集双链路 CSI、用户负载信息,输出解码控制指令至链路解码模块。




4结论与展望
4.1 研究结论
- 无人机赋能的双上行链路协同 NOMA 系统通过功率域复用与链路聚合,可显著提升频谱效率,但需解决信道时变与干扰耦合导致的解码难题;
- 基于信道 - 负载双维度感知的自适应解码机制,通过动态 SIC 排序、功率调整与 AI 干扰补偿,实现了解码性能与复杂度的平衡;
- 仿真验证表明,该机制在高用户密度、高速移动场景下表现出优越的吞吐量、接入成功率与误码率性能,具备实际部署价值。
4.2 未来展望
- 多 UAV 协同解码:拓展至无人机集群场景,研究跨 UAV 的分布式解码机制,抑制集群间干扰;
- 硬件级实现优化:基于 FPGA 设计专用解码加速模块,将解码延迟降至 1ms 以内;
- 融合缓存辅助策略:借鉴车联网缓存辅助 NOMA 思想,在 UAV 端部署内容缓存,减少重复传输导致的解码干扰;
- 智能决策升级:采用强化学习算法自主优化解码策略权重,适配复杂多变的通信环境。
⛳️ 运行结果



🔗 参考文献
[1] 付敏.面向无线非正交多址接入的信道重构技术研究[D].中国科学院大学[2025-12-14].
[2] 岳士博,唐睿,张睿智,等.多UAV和NOMA赋能的IoT数据采集系统中资源分配[J].信息与控制, 2025, 54(2):251.DOI:10.13976/j.cnki.xk.2024.0271.
[3] 薛彦文.反向散射NOMA赋能的混合多播—单播协作传输方案[D].西安电子科技大学,2023.
📣 部分代码
🎈 部分理论引用网络文献,若有侵权联系博主删除
👇 关注我领取海量matlab电子书和数学建模资料
🏆团队擅长辅导定制多种科研领域MATLAB仿真,助力科研梦:
🌈 各类智能优化算法改进及应用
生产调度、经济调度、装配线调度、充电优化、车间调度、发车优化、水库调度、三维装箱、物流选址、货位优化、公交排班优化、充电桩布局优化、车间布局优化、集装箱船配载优化、水泵组合优化、解医疗资源分配优化、设施布局优化、可视域基站和无人机选址优化、背包问题、 风电场布局、时隙分配优化、 最佳分布式发电单元分配、多阶段管道维修、 工厂-中心-需求点三级选址问题、 应急生活物质配送中心选址、 基站选址、 道路灯柱布置、 枢纽节点部署、 输电线路台风监测装置、 集装箱调度、 机组优化、 投资优化组合、云服务器组合优化、 天线线性阵列分布优化、CVRP问题、VRPPD问题、多中心VRP问题、多层网络的VRP问题、多中心多车型的VRP问题、 动态VRP问题、双层车辆路径规划(2E-VRP)、充电车辆路径规划(EVRP)、油电混合车辆路径规划、混合流水车间问题、 订单拆分调度问题、 公交车的调度排班优化问题、航班摆渡车辆调度问题、选址路径规划问题、港口调度、港口岸桥调度、停机位分配、机场航班调度、泄漏源定位
🌈 机器学习和深度学习时序、回归、分类、聚类和降维
2.1 bp时序、回归预测和分类
2.2 ENS声神经网络时序、回归预测和分类
2.3 SVM/CNN-SVM/LSSVM/RVM支持向量机系列时序、回归预测和分类
2.4 CNN|TCN|GCN卷积神经网络系列时序、回归预测和分类
2.5 ELM/KELM/RELM/DELM极限学习机系列时序、回归预测和分类
2.6 GRU/Bi-GRU/CNN-GRU/CNN-BiGRU门控神经网络时序、回归预测和分类
2.7 ELMAN递归神经网络时序、回归\预测和分类
2.8 LSTM/BiLSTM/CNN-LSTM/CNN-BiLSTM/长短记忆神经网络系列时序、回归预测和分类
2.9 RBF径向基神经网络时序、回归预测和分类
2.10 DBN深度置信网络时序、回归预测和分类
2.11 FNN模糊神经网络时序、回归预测
2.12 RF随机森林时序、回归预测和分类
2.13 BLS宽度学习时序、回归预测和分类
2.14 PNN脉冲神经网络分类
2.15 模糊小波神经网络预测和分类
2.16 时序、回归预测和分类
2.17 时序、回归预测预测和分类
2.18 XGBOOST集成学习时序、回归预测预测和分类
2.19 Transform各类组合时序、回归预测预测和分类
方向涵盖风电预测、光伏预测、电池寿命预测、辐射源识别、交通流预测、负荷预测、股价预测、PM2.5浓度预测、电池健康状态预测、用电量预测、水体光学参数反演、NLOS信号识别、地铁停车精准预测、变压器故障诊断
🌈图像处理方面
图像识别、图像分割、图像检测、图像隐藏、图像配准、图像拼接、图像融合、图像增强、图像压缩感知
🌈 路径规划方面
旅行商问题(TSP)、车辆路径问题(VRP、MVRP、CVRP、VRPTW等)、无人机三维路径规划、无人机协同、无人机编队、机器人路径规划、栅格地图路径规划、多式联运运输问题、 充电车辆路径规划(EVRP)、 双层车辆路径规划(2E-VRP)、 油电混合车辆路径规划、 船舶航迹规划、 全路径规划规划、 仓储巡逻
🌈 无人机应用方面
无人机路径规划、无人机控制、无人机编队、无人机协同、无人机任务分配、无人机安全通信轨迹在线优化、车辆协同无人机路径规划
🌈 通信方面
传感器部署优化、通信协议优化、路由优化、目标定位优化、Dv-Hop定位优化、Leach协议优化、WSN覆盖优化、组播优化、RSSI定位优化、水声通信、通信上传下载分配
🌈 信号处理方面
信号识别、信号加密、信号去噪、信号增强、雷达信号处理、信号水印嵌入提取、肌电信号、脑电信号、信号配时优化、心电信号、DOA估计、编码译码、变分模态分解、管道泄漏、滤波器、数字信号处理+传输+分析+去噪、数字信号调制、误码率、信号估计、DTMF、信号检测
🌈电力系统方面
微电网优化、无功优化、配电网重构、储能配置、有序充电、MPPT优化、家庭用电
🌈 元胞自动机方面
交通流 人群疏散 病毒扩散 晶体生长 金属腐蚀
🌈 雷达方面
卡尔曼滤波跟踪、航迹关联、航迹融合、SOC估计、阵列优化、NLOS识别
🌈 车间调度
零等待流水车间调度问题NWFSP 、 置换流水车间调度问题PFSP、 混合流水车间调度问题HFSP 、零空闲流水车间调度问题NIFSP、分布式置换流水车间调度问题 DPFSP、阻塞流水车间调度问题BFSP
👇
923

被折叠的 条评论
为什么被折叠?



