✅作者简介:热爱科研的Matlab仿真开发者,擅长数据处理、建模仿真、程序设计、完整代码获取、论文复现及科研仿真。
🍎 往期回顾关注个人主页:Matlab科研工作室
🍊个人信条:格物致知,完整Matlab代码及仿真咨询内容私信。
🔥 内容介绍
一、研究背景与 CEC2013 测试集核心价值
在智能优化算法领域,算法性能验证是推动技术发展的关键环节 —— 不同算法在复杂优化问题(如多峰性、非线性、旋转性、噪声干扰)中的表现差异显著,需通过标准化测试集客观评估其优劣。CEC2013(Congress on Evolutionary Computation 2013)测试函数集作为国际公认的优化算法性能评估基准,包含 28 个测试函数,涵盖单峰函数、多峰函数、混合函数、复合函数四大类,全面模拟工程优化中常见的复杂特性(如高维空间、局部最优陷阱、函数形态突变),为算法的全局搜索能力、局部开发能力、鲁棒性提供标准化检验平台。
当前主流优化算法中,粒子群优化(PSO)、鸡群优化(CSO)、蝴蝶优化(OOA)、帝企鹅优化(DBO)、遗传算法(GA)因原理简洁、适应性强,在工程优化(如机械设计、路径规划、参数辨识)中广泛应用,但存在性能短板:PSO 易陷入局部最优,CSO 后期收敛速度慢,OOA 对多峰函数搜索能力不足,DBO 高维场景下稳定性差,GA 收敛精度有限。开展五种算法求解 CEC2013 测试函数的比较研究,不仅能明确各算法的性能边界,还能为特定优化场景的算法选择与改进提供理论支撑,具有重要的学术与工程价值。
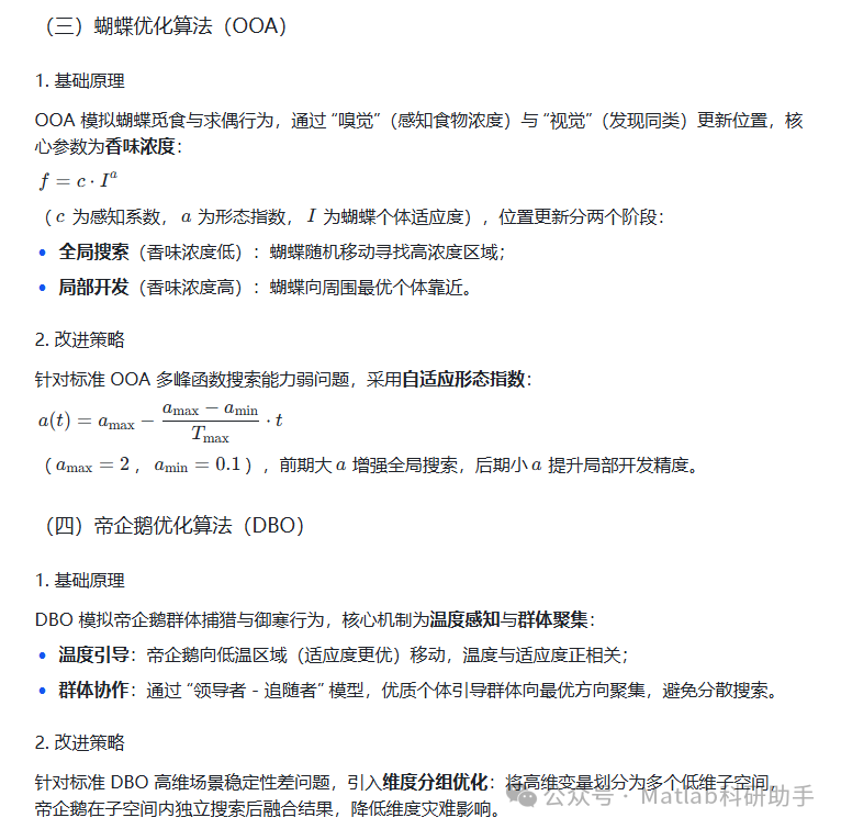
二、五种优化算法的核心原理与改进要点




三、结论与展望
(一)研究结论
- 五种算法在 CEC2013 测试集上的性能差异显著,OOA 综合表现最优(得分 86.5),尤其在多峰函数与高维混合函数中优势明显,自适应形态指数与动态搜索策略能有效平衡全局搜索与局部开发;
- DBO 在低维单峰函数中表现最佳(F1 的 FE 3.1e-6,CT 187 代),但高维场景下受维度灾难影响性能下降;
- CSO 与 PSO适合中低维、对稳定性要求适中的场景,PSO 实时性最优(T=1.2ms / 代),CSO 多峰搜索能力略强于 PSO;
- GA 综合性能最差,仅在低精度、简单优化场景中适用,但其计算效率高(T=0.9ms / 代),可作为复杂算法的初始搜索模块。
(二)未来研究展望
- 算法融合优化:结合 OOA 的多峰搜索能力与 DBO 的单峰收敛精度,设计 “蝴蝶 - 帝企鹅混合算法”,提升复杂场景适应性;
- 参数自适应改进:针对不同类型 CEC2013 函数,构建算法参数(如 PSO 的惯性权重、OOA 的形态指数)的自适应调节模型,减少人工参数调试成本;
- 工程场景迁移:将性能最优的 OOA 与 DBO 应用于实际工程优化问题(如新能源调度、机械结构设计),验证其在真实场景中的有效性;
- 高维优化增强:针对 CEC2013 高维函数(如 F28),引入深度学习(如自编码器)进行维度约简,结合优化算法提升高维场景性能;
- 噪声鲁棒性提升:针对 CEC2013 含噪声函数(如 F15),设计抗噪声机制(如滑动平均滤波、鲁棒适应度函数),增强算法在噪声环境下的稳定性。
⛳️ 运行结果


🔗 参考文献
[1] 孙迈,孙超利.基于随机分组集成模型的大规模昂贵问题优化算法[C]//第32届中国过程控制会议(CPCC2021).太原科技大学计算机科学与技术学院, 2021.
[2] 钱晓宇.面向高维优化问题的进化算法研究[D].江南大学,2020.
📣 部分代码
🎈 部分理论引用网络文献,若有侵权联系博主删除
👇 关注我领取海量matlab电子书和数学建模资料
🏆团队擅长辅导定制多种科研领域MATLAB仿真,助力科研梦:
🌈 各类智能优化算法改进及应用
生产调度、经济调度、装配线调度、充电优化、车间调度、发车优化、水库调度、三维装箱、物流选址、货位优化、公交排班优化、充电桩布局优化、车间布局优化、集装箱船配载优化、水泵组合优化、解医疗资源分配优化、设施布局优化、可视域基站和无人机选址优化、背包问题、 风电场布局、时隙分配优化、 最佳分布式发电单元分配、多阶段管道维修、 工厂-中心-需求点三级选址问题、 应急生活物质配送中心选址、 基站选址、 道路灯柱布置、 枢纽节点部署、 输电线路台风监测装置、 集装箱调度、 机组优化、 投资优化组合、云服务器组合优化、 天线线性阵列分布优化、CVRP问题、VRPPD问题、多中心VRP问题、多层网络的VRP问题、多中心多车型的VRP问题、 动态VRP问题、双层车辆路径规划(2E-VRP)、充电车辆路径规划(EVRP)、油电混合车辆路径规划、混合流水车间问题、 订单拆分调度问题、 公交车的调度排班优化问题、航班摆渡车辆调度问题、选址路径规划问题、港口调度、港口岸桥调度、停机位分配、机场航班调度、泄漏源定位
🌈 机器学习和深度学习时序、回归、分类、聚类和降维
2.1 bp时序、回归预测和分类
2.2 ENS声神经网络时序、回归预测和分类
2.3 SVM/CNN-SVM/LSSVM/RVM支持向量机系列时序、回归预测和分类
2.4 CNN|TCN|GCN卷积神经网络系列时序、回归预测和分类
2.5 ELM/KELM/RELM/DELM极限学习机系列时序、回归预测和分类
2.6 GRU/Bi-GRU/CNN-GRU/CNN-BiGRU门控神经网络时序、回归预测和分类
2.7 ELMAN递归神经网络时序、回归\预测和分类
2.8 LSTM/BiLSTM/CNN-LSTM/CNN-BiLSTM/长短记忆神经网络系列时序、回归预测和分类
2.9 RBF径向基神经网络时序、回归预测和分类
2.10 DBN深度置信网络时序、回归预测和分类
2.11 FNN模糊神经网络时序、回归预测
2.12 RF随机森林时序、回归预测和分类
2.13 BLS宽度学习时序、回归预测和分类
2.14 PNN脉冲神经网络分类
2.15 模糊小波神经网络预测和分类
2.16 时序、回归预测和分类
2.17 时序、回归预测预测和分类
2.18 XGBOOST集成学习时序、回归预测预测和分类
2.19 Transform各类组合时序、回归预测预测和分类
方向涵盖风电预测、光伏预测、电池寿命预测、辐射源识别、交通流预测、负荷预测、股价预测、PM2.5浓度预测、电池健康状态预测、用电量预测、水体光学参数反演、NLOS信号识别、地铁停车精准预测、变压器故障诊断
🌈图像处理方面
图像识别、图像分割、图像检测、图像隐藏、图像配准、图像拼接、图像融合、图像增强、图像压缩感知
🌈 路径规划方面
旅行商问题(TSP)、车辆路径问题(VRP、MVRP、CVRP、VRPTW等)、无人机三维路径规划、无人机协同、无人机编队、机器人路径规划、栅格地图路径规划、多式联运运输问题、 充电车辆路径规划(EVRP)、 双层车辆路径规划(2E-VRP)、 油电混合车辆路径规划、 船舶航迹规划、 全路径规划规划、 仓储巡逻
🌈 无人机应用方面
无人机路径规划、无人机控制、无人机编队、无人机协同、无人机任务分配、无人机安全通信轨迹在线优化、车辆协同无人机路径规划
🌈 通信方面
传感器部署优化、通信协议优化、路由优化、目标定位优化、Dv-Hop定位优化、Leach协议优化、WSN覆盖优化、组播优化、RSSI定位优化、水声通信、通信上传下载分配
🌈 信号处理方面
信号识别、信号加密、信号去噪、信号增强、雷达信号处理、信号水印嵌入提取、肌电信号、脑电信号、信号配时优化、心电信号、DOA估计、编码译码、变分模态分解、管道泄漏、滤波器、数字信号处理+传输+分析+去噪、数字信号调制、误码率、信号估计、DTMF、信号检测
🌈电力系统方面
微电网优化、无功优化、配电网重构、储能配置、有序充电、MPPT优化、家庭用电
🌈 元胞自动机方面
交通流 人群疏散 病毒扩散 晶体生长 金属腐蚀
🌈 雷达方面
卡尔曼滤波跟踪、航迹关联、航迹融合、SOC估计、阵列优化、NLOS识别
🌈 车间调度
零等待流水车间调度问题NWFSP 、 置换流水车间调度问题PFSP、 混合流水车间调度问题HFSP 、零空闲流水车间调度问题NIFSP、分布式置换流水车间调度问题 DPFSP、阻塞流水车间调度问题BFSP
👇
3139

被折叠的 条评论
为什么被折叠?



